林华主编

不动产资产证券化概述
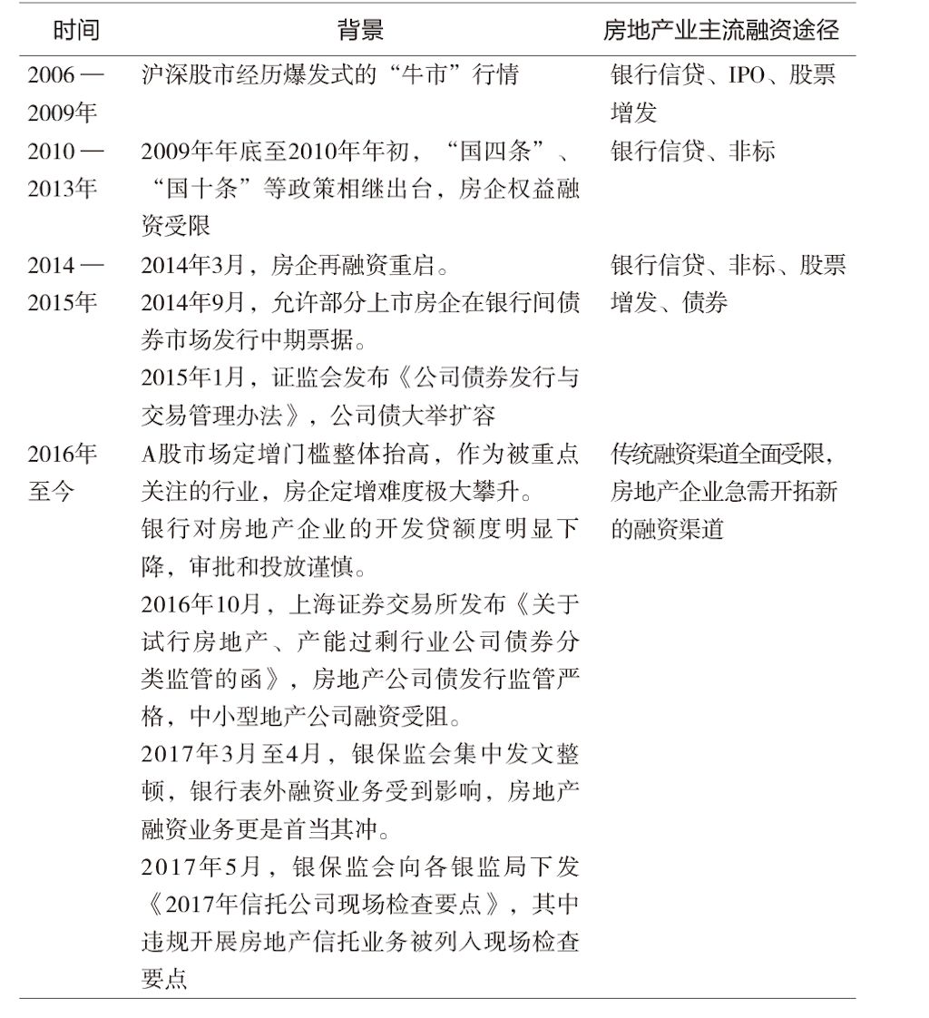
近年来,随着我国市场经济的不断进步,房地产业的发展也极为迅速。经过近20年的迅猛发展,房地产业已经发展成为我国国民经济的重要支柱产业。
作为资金密集型产业,房地产业具有项目投资周期长、投资规模大的特点,因而现金流被视为房地产业的生命线,融资一直是房地产开发企业的重中之重。
经过多年发展,我国房地产业已然形成了富有行业特色的多元化融资体系,包含权益融资、开发*款贷**、非标融资、债券融资、资产证券化等,而伴随着投融资市场的变化和相关监管政策的出台,各种融资途径也经历了阶段性的变迁。
房地产企业融资途径变迁见下表。

随着银行、票据、信托、再融资、债券等渠道全面受限,房地产业急需开拓新的融资渠道。
在此种背景下,资产证券化为房地产业提供了新的融资机遇,房地产业开发经营过程的多个环节都会形成具有稳定现金流的资产,即满足资产证券化业务要求的标的资产,超过万亿元的巨大市场,让众多资本机构竞相追逐。
不动产证券化,是将物业持有人对不动产的物权转变为投资人对证券性质权益凭证的投资的投融资形式,即将不动产投资转化为证券投资。
不动产证券化的实现与发展,意味着可以将房地产和有价证券有机结合起来,对于传统房地产融资而言,是一项重大变革。对于房地产企业,不动产证券化的优势主要包括以下几个方面:
• 解决融资难题。不动产证券化对于许多不满足发债条件但持有优质物业的项目公司而言,可以解决融资难的问题。对于项目周期长、投入大的棚改、保障房等项目,资产证券化有助于社会资本的引入。
• 降低融资成本。不动产证券化可以通过挑选优质基础资产以及设计结构化分层、现金流超额覆盖、目标物业抵押等多种信用增级措施来提升资产支持证券评级,使资产支持证券获得比物业持有人主体更高的信用评级,从而降低融资成本。
• 优化财务报表。不动产证券化发行规模不受净资产等财务指标限制,可使房地产企业获得更多资金;另一方面,不动产证券化可改善企业资产负债结构,盘活存量资产,将不具备流动性的物业资产转化为现金流,进而提高资金使用效率。
目前,国内证券化产品中与不动产相关的品种主要有物业收入资产支持证券、购房尾款资产支持证券、保障房资产支持证券、商业抵押支持证券及REITs。
其中,物业收入资产支持证券、购房尾款资产支持证券和保障房资产支持证券在前面的章节中我们均有提及,本节重点以商业抵押支持证券和类REITs为例,为不动产资产证券化的投资提供思路和建议。
不动产相关的资产证券化类别如下图所示。

商业地产抵押*款贷**支持证券
(一)商业地产抵押*款贷**支持证券概述
1、商业地产抵押*款贷**支持证券的起源和发展
商业地产抵押*款贷**支持证券,是指商业地产抵押*款贷**的债权人将符合一定条件的单个或多个商业地产物业的抵押*款贷**组成资产池,以商业地产未来的运营收入(如租金收入)为基础所设计的结构化产品。
商业地产抵押*款贷**支持证券的基础资产是房地产抵押*款贷**,核心资产为商业物业,主要的收入来自租金收入和运营收入,物业收入是主要的还款来源。
1983年,美国保险公司富达共同基金(Fidelity Mutual Funds)率先以6000万美元商业不动产抵押*款贷**为基础资产发行证券化产品,商业地产抵押*款贷**支持证券登上历史舞台。
至今,美国商业地产抵押*款贷**支持证券已发展30余年,近3年发行规模处在千亿美元的量级。1996—2016年美国商业地产抵押*款贷**支持证券发行规模如下图所示。

2、商业地产抵押*款贷**支持证券的分类
国际市场的标准化商业地产抵押*款贷**支持证券交易根据抵押*款贷**的规模、借款人数量及分散化程度可以分为单一借款人交易、大额*款贷**交易及多个借款人融合交易,这3种模式最主要的区别在于单个借款人的金额占比水平。
单一借款人交易有两种形式,一种为以一座大型地产为抵押的单笔*款贷**,另一种为归属于单一地产企业持有的多个地产交叉抵押的多笔*款贷**(也称交差担保或交差违约)。
在第二种情形下,若其中一项地产未能按时还款,所造成的损失可由其他表现较好的地产产生的现金流弥补。但与此同时,一笔*款贷**的违约也可能会构成整个资产池的违约,抵押权人可行使对所有资产的抵押权。
大额*款贷**交易由数个不同借款人发起的多笔(通常为10~25笔)大额*款贷**构成。
融合交易也称混合交易,资产池中的*款贷**一般由不同信用水平的借款人构成,数量可达30笔以上,主要包括几笔信用水平较高、投资级别以上的大额*款贷**或巨额*款贷**,并与多笔分散的信用水平较低、金额较小的渠道交易相结合。
(二)国内商业地产抵押*款贷**支持证券发展概况
2016年6月15日,由中国民生银行主导的“汇富富华金宝大厦资产支持专项计划”成功发行,标志着全国首单商业地产抵押*款贷**资产支持证券落地。
此后,以资产支持专项计划或信托计划为载体,嵌套信托*款贷**或委托*款贷**的商业地产抵押*款贷**支持证券/ 商业地产抵押*款贷**支持票据(Commercial Mortgage Backed Nots,简写为CMBN)在我国蓬勃发展。
目前在交易所市场发行的商业地产抵押*款贷**支持证券与类REITs产品相比,主要区别在于,类REITs的特殊目的载体同时持有项目公司的股权和债权,通过这样的交易结构设计,特殊目的载体可以间接持有和最终控制标的物业资产,同时达到股权收购和债权投资的目的,同时为未来REITs公募化退出做铺垫。
但总体而言,目前REITs在国内缺乏法律和制度层面的支持。相较而言,国内商业地产抵押*款贷**支持证券的运作模式为向房地产企业直接发放抵押*款贷**,其法律环境和税收环境更成熟。
国内商业地产抵押*款贷**支持证券的发行情况
截至2018年12月31日,国内共发行51单商业地产抵押*款贷**支持证券,发行规模总计1382.68亿元。
其中,发行规模最大和发行期限最长的均为“国金- 金光金虹桥国际中心资产支持专项计划”,产品存续期为24年,规模达78亿元。国内商业地产抵押*款贷**支持证券的发行情况如下图所示。

(三)商业地产抵押*款贷**支持证券的基本特征
1、产品规模
目前国内商业地产抵押*款贷**支持证券的发行规模普遍较大,平均发行规模为27.11亿元。
其中,“北京银泰中心资产支持专项计划”“国金- 金光金虹桥国际中心资产支持专项计划”“金融街(一期) 资产支持专项计划”“广发恒进- 正佳企业集团正佳广场资产支持专项计划”的发行规模均超60亿元。
商业地产抵押*款贷**支持证券的发行规模分布如下图所示。

2、产品期限
目前已发行商业地产抵押*款贷**支持证券的期限普遍采用3*N的模式,除“高和招商- 金茂凯晨资产支持专项计划”(采用产品到期后续发新的专项计划的方式对接)外,产品期限均在7年及以上。
已发行商业地产抵押*款贷**支持证券的平均期限为15.74年,最长的为“国金- 金光金虹桥国际中心资产支持专项计划”,发行期限长达24年。
产品通常会在期限中附加数次票面利率调整选择权和投资者回售选择权,为投资人和资产持有人的双向选择预留了空间,后期操作较为灵活。商业地产抵押*款贷**支持证券的期限分布如下图所示。

3、通用交易结构分析
目前我国商业地产抵押*款贷**支持证券产品多采用双特殊目的载体的交易结构,通过信托*款贷**的形式放款给物业持有人,以目标物业的未来经营收入作为信托*款贷**的还款来源,同时以商业房地产抵押、商业房地产未来收入质押等增信方式,以信托受益权作为基础资产设立资产支持专项计划。
中国商业地产抵押*款贷**支持证券的交易结构如下图所示。

4、信用评级
商业地产抵押*款贷**支持证券的信用评级较高。目前已发行的51个商业地产抵押*款贷**支持证券中,有38只产品共计68个优先级资产支持证券的信用评级达到AA*级A**;有22只产品设立了夹层级资产支持证券,信用评级全部在A*级A**以上。
优先级和夹层级商业地产抵押*款贷**支持证券的评级数量统计如下图所示。


5、利率走势
目前已发行的商业地产抵押*款贷**支持证券的利率相较同级别其他类型资产证券化产品而言更低,主要原因是商业地产抵押*款贷**支持证券本身的信用评级较高,且目前已发行项目的主体信用及物业资质都较好。
各类评级证券与同期同期限公司债到期收益率的比较见下图。


(四)商业地产抵押*款贷**支持证券的投资价值
国内商业地产抵押*款贷**支持证券的安全性较高,这与现阶段商业地产抵押*款贷**支持证券基础资产筛选及交易结构设计相关。
通过已发行商业地产抵押*款贷**支持证券的利率表现来看,也可以看出目前已发行商业地产抵押*款贷**支持证券受到市场的认可,利率水平处于同期同级别产品之下。
通常来说,目前国内市场发行的商业地产抵押*款贷**支持证券具有以下共同特征:
• 目标物业位于一线城市核心地段或有特色的地段,或二线城市的核心地段。
• 物业及其所有者为“强资产+ 强主体”或“强资产+ 中强主体”模式。
• 标的资产需抵押给专项计划,且资产抵押率原则上不得超过70%。
• 在预测未来现金流时,需以物业的税息折旧及摊销前利润(EBITDA)进行测算,且税息折旧及摊销前利润对当期优先A类资产支持证券应付本息形成超额覆盖。
• 设置现金流补足、流动性支持等多重增信措施,为优先级资产支持证券本息偿付提供保障。
这些特征从发行主体资质、标的物业选择、产品兑付保障多方面对产品进行限制,实质保障了产品的安全性。
(五)商业地产抵押*款贷**支持证券的投资风险
由于国内商业地产抵押*款贷**支持证券具有前述的各类特点,在商业地产抵押*款贷**支持证券的投资过程中有一系列风险值得关注。
具体包括标的物业的经营风险、参与主体信用风险、现金流混同风险、基础资产较为单一的风险等。
1、标的物业的经营风险
商业地产抵押*款贷**支持证券基础资产的现金流主要来源于标的资产的运营收入,标的物业的经营情况直接影响专项计划的现金流回收情况。
在专项计划存续期内,若出现承租人拖欠租金或违约拒付,承租人到期退租,或者物业所处区域整体租金价格下降等情况,则均会对底层资产现金流产生较大影响,从而可能影响专项计划现金流的归集,导致优先级资产支持证券的预期收益无法按期兑付。
风险控制建议:
首先,投资者应从多方面关注标的物业相关情况,判断未来现金流的稳定性。
• 物业区位,一线城市优质地段和二线城市核心优质地段的物业为佳。
• 物业业态,综合业态相较单一业态而言更优,各业态中写字楼现金流稳定性最优,购物中心次之。
• 物业基本情况,硬件设施良好、设计装修优质的物业为佳。
• 物业出租情况,出租率较高、主力租户发展前景良好、主力租户租期长且租赁面积较大的物业为佳。
• 物业管理运营,由专业房地产开发管理团队打造及运营的物业为佳。
其次,为了进一步缓释现金流不确定性对资产支持证券本息兑付的不利影响,投资者应关注产品交易结构中的信用增级措施,了解各信用增级措施的具体内容及触发顺序,判断在物业运营现金流不足的情况下,信用增级措施是否能够有效为资产支持证券本息偿付提供保障。
2、参与主体信用风险
在专项计划存续期内,原始权益人、信用增级机构等相关参与主体需要根据约定履行各种义务,如现金流补足、连带责任保证担保等。
若相关参与主体的资信下降,拒绝履行或者延迟履行相关义务,则可能影响基础资产未来现金流。
风险控制建议:
投资者应在投资决策时关注原始权益人、信用增级机构等相关参与主体的经营情况、财务情况及资信水平。
3、现金流混同风险
目前国内发行商业地产抵押*款贷**支持证券一般以资产支持专项计划为特殊目的载体,破产隔离效力不如信托,一旦原始权益人或计划管理人破产,基础资产存在无法对抗第三方的风险。
另外,国内的专项计划一般以物业持有人或物业实际运营方担任资产服务机构,未采用独立的第三方服务机构。
在项目进行的过程中,投资者往往无法及时获取第一手准确的数据信息,若出现原始权益人信用状况恶化、丧失清偿能力甚至破产等情形,基础资产的收益可能和原始权益人的其他资金混同,从而给专项计划资产造成损失。
风险控制建议:
可通过加强监管银行的监管,增强计划管理人及资产服务机构的监督和检查的方式,对现金流的归集情况做到实时监控,并尽可能在商业地产抵押*款贷**支持证券的交易文件中对现金流的分配做出明确规定,以最大限度保护优先级资产支持证券本金及收益的安全。
4、基础资产较为单一的风险
国内发行商业地产抵押*款贷**支持证券的标的物业大多为单一物业或单一借款人持有的同区域同类物业,容易受当地区域租金波动、商业环境变化、市场风险、消费等要素的影响,对物业持有人的经营能力也有较高的要求,风险较大。
同时,我国商业地产项目还存在商业地产租售比较低、评估价值虚高等不利因素。
风险控制建议:
应加大对基础资产现金流的关注力度,且对现金流进行细化。除计算税息折旧及摊销前利润外,还应综合考虑物业管理过程中的损耗、维修支出及若干周期内的重新装修成本等。
对基础资产现金流的理解是投资商业地产抵押*款贷**支持证券的起点,除现金流外,偿债备付率和债券收益率都是在投资角度可以关注的关键指标。
除了基础资产现金流外,也应对物业估值的基本逻辑进行考察。在物业估值公允的基础上,抵押率越低的产品,安全性越高。

相关阅读

《中国资产证券化产品投资手册》
林华 主编
中信出版集团
出版日期:2019年10月
《中国资产证券化产品投资手册》是一本中国版资产证券化产品构建与投资实操手册。该书由具有一线从业经验的专家团队编写。
作者结合近年来中国资产证券化市场的变化以及国外的发展经验,介绍了中国资产证券化市场的发展情况、发展趋势和投资环境,对资产证券化产品在国内市场的投资模式和投资分析方法进行了系统的梳理。同时,介绍了国际成熟市场资产证券化产品的投资分析方法。
另外,该书在资产证券化产品量化投资的理论基础上,结合中国实践经验,介绍了中国各类资产证券化产品的风险特征,并对我国资产证券化产品投资市场提出了建议。
《中国资产证券化产品投资手册》一书为资产证券化市场的从业者、监管机构从业者和理论研究人员提供了很好的参考。