说起最近,我确实入职了一家律所(这里还是不想点名.jpg)。

有一说一,作为我个人对待工作的态度,其实是“大家都要想着好好工作”的一种状态。于是,在刚刚入职不久的我……
苦心孤诣
绞尽脑汁
勤勤恳恳
爱岗敬业
……地制作了属于自媒体矩阵的专业品牌计划。打算跟相关领导好好聊,为公司和自己的更进一步添砖加瓦。

确实,他一开始也蛮开心的。还曾记得那个夕阳下的温暖午后,他一个劲儿地表示“你TND真是个人才……”。


那一刻,我在内心中 感动落泪 ,以为自己终于遇到了那个“懂行业的人”,以为能够再度出现“中国合伙人”。

结果仅仅几天不到,这位某律所的某领导,就充分开始觉得我不专业,跟一个从业五年多的法律行业编辑说 “哦?!孩子,你懂法律吗?”这种问题 。


还记得我长达三页多的各种矩阵品牌计划,这时候想想,真是有种 “一颗红心向明月,奈何明月‘我不听’” 的感觉。
很显然,他都没有认真看计划一眼……

面对这样的PUA言语,我是真不准备废话了。
累了、离职吧……

咳咳…… 虽然我知道,在律师圈子里其实有很多人已经认可了我,但还是为了表明一下目前岗位的工作能力,我 决定
拿出我的作品让各位看官与粉丝评评理,当然也希望借此机会能够认识一下更好的我自己(找一个新媒体编辑那么难么?!)。


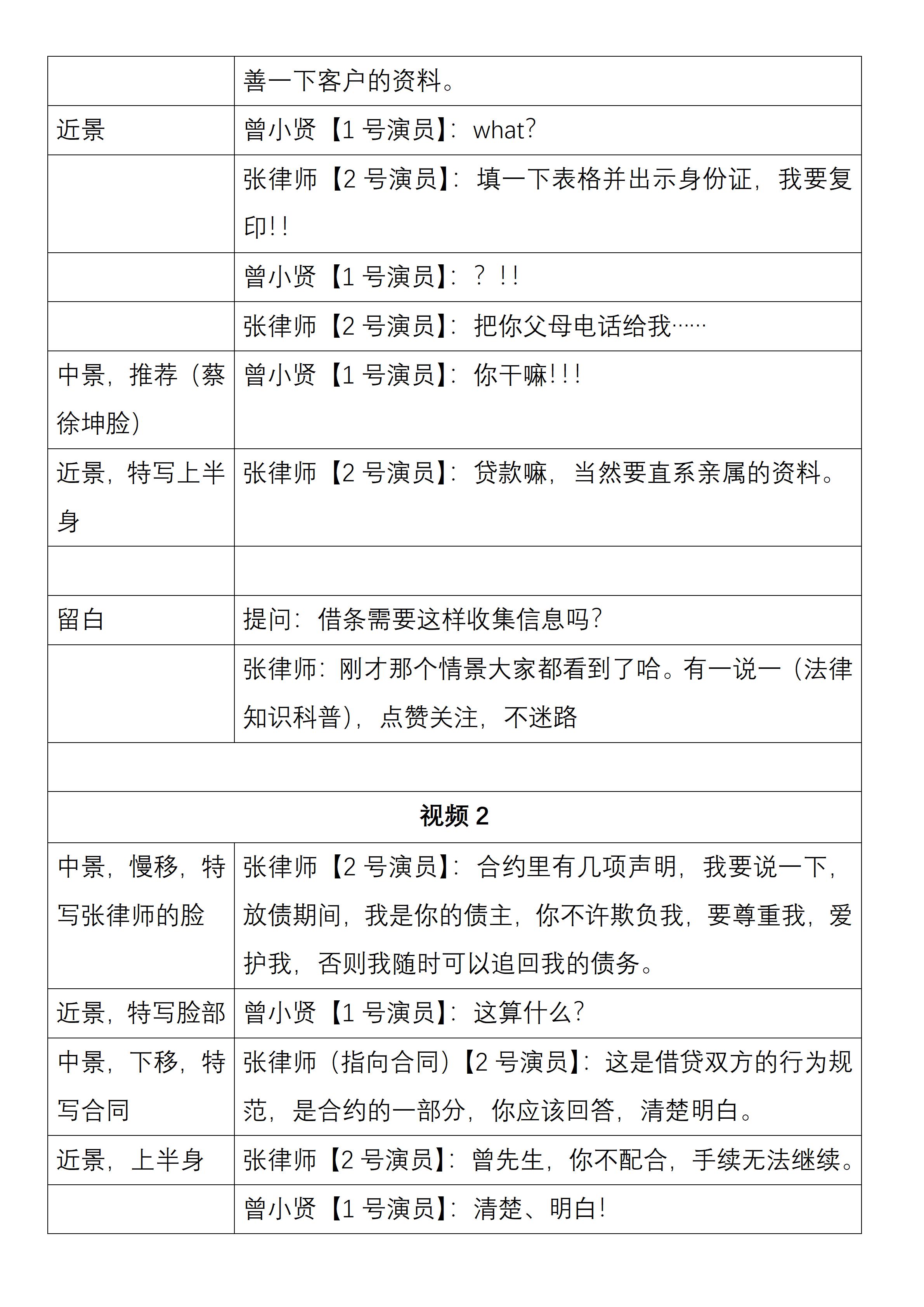
下面请欣赏我的作品,一枚属于“文案编辑”的视频脚本初稿。各位看官喜欢的 点个赞,一键三连点个关注 一下呗:







良心话,作为一名文案编辑,在职责中懂得 “如何编辑”就完全足够了。 就算是它的上升岗位——新媒体编辑。新媒体编辑的岗位职责也不等于编辑 + 视频脚本 +图文 设计 + 摄像 + 灯光 + 等等……
是的,我已经学习有段时间了。

诚然,每个个体愿意在社会上学习锻炼自己,对自身行业的探索从来不会嫌多。
当他们学习了很多相关知识的前提下,请记住这样一种事实:他们对于自身行业的理解,绝不是一个“只懂法律”的律师有资格去质疑的。


人家 出来混,是 靠这个吃饭的 ,而你 律师最多也只能是 玩玩 。

“术业有专攻” ,如此简单、直接的道理难道没人懂吗?!