“神外生物材料知多少—— 经历过颅骨、脑膜和止血材料的汇总,博士小编的“神外生物材料系列”也终于迎来了“最后一弹”——“医用密封胶”篇。 这次,博士小编将带领大家一起探索“医用密封胶”的神秘世界! GO!
在神经外科中,硬脑膜作为衬于颅骨内面,覆盖脑最外层的坚韧纤维膜,硬脑膜一旦破损,脑脊液出现渗漏,就可能导致严重的并发症,如严重的头痛、推迟伤口愈合、感染概率增加和脑膜炎等。

医用密封胶属于生物医学工程材料范畴,其使用前一般是以液体状态存在,使用过程中变为凝胶状态,从而起到黏结创面、止血、防渗液、防黏连等作用。
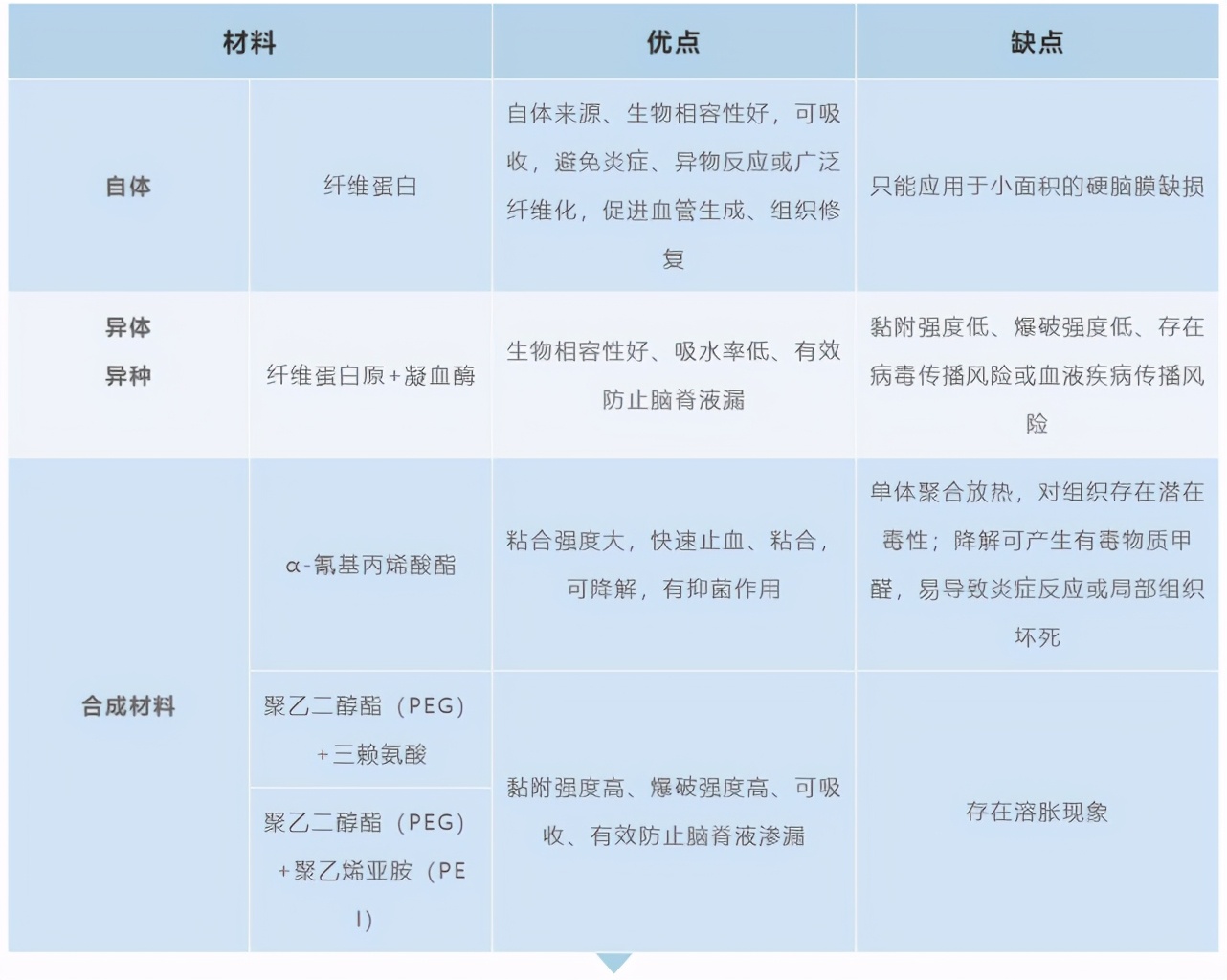
目前应用于神经外科临床的医用密封胶有很多种,如自体密封胶(纤维蛋白)、异体密封胶(纤维蛋白原+凝血酶),合成材料类胶(丙烯酸酯类和聚乙二醇类等)。

一张表读懂“医用密封胶” ↓↓↓↓

01自体纤维蛋白胶
自体纤维蛋白胶在小面积硬脑膜缺损修补方面具有较好的临床应用效果。临床应用时,通过抽取患者约120mL的血液,在专用的自动化分离设备中,分离出约5-6mL的纤维蛋白,通过注射的方式,精确应用于硬膜缺损位置。
临床应用表明,自体纤维蛋白胶在实现硬膜闭合、修复硬膜缺损、肿瘤切除后止血等方面都显示了其有效性。作为一种可吸收的自体填充物,自体纤维蛋白胶有效地消除了异体或异种来源材料的传播病毒的风险,具有很好的生物相容性,有避免炎症、异物反应或广泛纤维化的显著优势,另外还可促进血管生成、局部组织的生长和修复。
02异体纤维蛋白胶
异体纤维蛋白密封胶主要由纤维蛋白原(含有凝血因子ⅩⅢ、纤维结合蛋白及适量的抑肽酶)和凝血酶浓缩物组成。在两种成分混合时,会模拟凝血链级反应的最后一步,通过凝血酶对纤维蛋白原的激活作用,使纤维蛋白原逐渐聚合,最终形成纤维蛋白固化物,起到术前和术后止血和组织黏合作用。
但同时,异体纤维蛋白密封胶的黏附强度和*破爆**强度都较差,且由于材料来源于异体或异种,因此,材料本身所固有的感染病毒或血液疾病的风险,也限制了其在临床的进一步应用。
03α-氰基丙烯酸酯密封胶
α-氰基丙烯酸酯密封胶是一种医用粘合剂,在19世纪50年代末已被应用于临床,可以说是最早应用于临床的医用密封胶。
α-氰基丙烯酸酯密封胶在室温下遇到微量阴离子物质(如人体内的血液、水、创面渗出的组织液)或有机胺类物质,可迅速聚合、固化成膜,与创面紧密镶嵌。具有一定的生物相容性,且黏结强度高,一般用于普通伤口创面的粘合。但该医用胶在体内应用时,单体聚合放热,对组织存在潜在毒性;并且降解可产生有毒物质甲醛,易导致炎症反应或局部组织坏死。
4聚乙二醇类密封胶
聚乙二醇类密封胶由双组分构成,当前常用的材料为聚乙二醇酯(PEG)+三赖氨酸或聚乙二醇酯(PEG)+聚乙烯亚胺(PEI)。
使用时,两种组分分别放在两个单独的玻璃小瓶中,将二者溶解在无菌水中快速交联形成水凝胶,颅脑外科手术时涂抹在硬脑膜外侧,防止脑脊液渗漏。该组分可快速交联成胶,具有优良的力学性能和良好的生物相容性,抗*破爆**强度高,也可被人体吸收,降解时间约90天,为患者提供了足够的伤口愈合时间、并有效防止感染。
但同时,在神经外科手术中,使用聚乙二醇水凝胶封堵后,存在水凝胶吸收人体体液,体积出现溶胀的现象。
不同种类的密封胶有各自不同的优缺点,虽然医用密封胶已经应用于临床多年,但在具体的使用性能上仍有许多问题亟待解决。所以,医用密封胶的未来,有广阔的应用前景等待我们去探索。