写在前面:
有关数据显示,近几年来我国各大电商在它的支持之下,销售总量在成倍增长,也有人说其早已成为供应链金融完整业态的一部分,今天记者要说的就是它--消费供应链金融。
具体而言,在供应链当中含有下游经销商,经销商可能涉及到门店,门店再往下走,就会面对到消费者,如果产品是属于面对普通消费者的消费型产品,那其进入消费供应链金融会便是一件非常顺理成章的事。
近些年来,央行和银监会纷纷发出支持政策法规,有大力促进发展消费金融之势。而根据不同的市场细分,消费供应链金融又分为不同的派系,最具看点的莫过于电商系的阿里、京东、苏宁了。而刚刚过完鸡年春节,京东、苏宁便各自高调抛出大招,硝烟味实足!

未来是消费供应链金融的?
①场景化,大众、小额、便捷是最大特点。消费供应链金融,从字面来看很简单,他就是为了满足居民个人消费需求放的*款贷**。
其实,消费供应链金融并不是一个新的概念,消费供应链金融主要是沿着供应链金融的投资方和消费方,在打通消费者和企业的基础上,使得企业产品一站式达到消费者手中。因此,可以说,消费供应链金融是供应链金融中最后、最重要的一个环节。
据专家介绍,与其他*款贷**方式相比,消费供应链金融的特点主要是小额、大众、便捷。其中“小额”主要表现在,银监会监管规定消费金融*款贷**上限是20万元。“大众”,即消费金融目的是为普通消费者提供金融服务,审核门槛较低。“便捷”,不言而喻与消费场景结合、申请方便,放款速度快,使用更便利。
另外,其与普通的信贷*款贷**最不同的就是它高度依赖特定的消费场景。
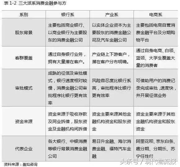
②未来是消费金融的时代?众所周知,消费供应链金融市场的参与方可以根据消费金融机构的股东背景分为银行系、产业系和电商系三个派系。而目前,电商系依托业务生态体系抢食消费供应链金融市场蛋糕的戏码可谓最为精彩。

其实,大多数电商平台早已看出了消费供应链金融会是未来商业投资的核心之一。而这主要体现在,像阿里、京东、苏宁这样的大电商企业主导的模式下的消费供应链金融。
据记者了解,电商系在这一业务中,依靠多年积累起来的一套大数据驱动的供应链体系,利用平台上交易流水与记录,便可以筛选和汇集同等特征的用户群,这样可以快速进行风险评测,确认信用额度进而迅速发放*款贷**。
这样做电商平台不仅可以赚取生态圈上下游供应商的金融利润,同时也保证了自身生态圈健康发展。
2016“白条”强势,苏宁“任性”
①京东“白条”式黑科技走 “技术+品牌+开放”路线。2016年的京东“白条”,可以说是从消费供应链金融快消品到逐步实现品牌化的一年,其依托数据技术和风控驱动一次又一次创新、迭代。据介绍2016年,“白条”线下信用*款贷**进一步拓展场景,已全面覆盖了七大主流消费领域。
不仅如此,“白条”还不断进行产品迭代和功能延伸,2016年9月,“白条”又与银行合作推出了“白条闪付”,通过绑定ApplePay、小米钱包里的小米Pay、华为Pay,实现在银联闪付POS机上用手机打“白条”消费。
在京东金融副总裁许凌看来,“白条”实现品牌化之后,将更多地从产品变成技术能力,这种技术能力是对外输出和连接金融市场参与者的桥梁。
②苏宁创新O2O模式,“任性付”*款贷**超百亿。得益于股东的资源优势,苏宁消费金融则开创出独特的互联网O2O消费金融模式。 基于这种独特的O2O标签,苏宁消费金融既区别于传统线下消费金融业务,又积极对标其他电商平台的零售新模式。
据苏宁金融介绍,苏宁消费供应链金融在充分挖掘线上线下近3亿会员和1600多家门店资源的基础上,不断开发新的消费场景,增强客户使用黏性,使金融与场景的融合更加密切。此外,苏宁还陆续开发了教育、旅游、家装、租房等应用场景,促进新消费升级。
2017注定是一场“巅峰”较量?
无巧不成书,近日,也就是农历正月初九这一天,京东金融、苏宁金融同时举办了各自的大型活动,在消费供应链金融方面更是放出“大消息”,这让看热闹不花钱的“吃瓜群众”们着实有的看了。
①京东金融高调宣布“从幕后走到台前”。2月5日,京东金融举行了隆重的2017年战略沟通会。这是京东金融于2013年独立运营之后,第一次召开如此盛大而积极的媒体沟通会。在当天的战略沟通会上,两位主讲者分别是京东金融副总裁许凌、京东金融副总裁王琳,前者一手带起了消费供应链金融业务,后者主要负责企业金融业务。
有别于以往低调、保守作风,此时的京东金融高调宣布要从幕后走向台前。对此许凌解释说“我们之所以转型,是因为看好这个市场,京东金融的思路正在发生很大的变化。”
用许凌的话来说是“这比我们简单赚些小钱更有意思”。
大家知道,京东金融在京东,一直是被京东商城创始人刘强东寄予厚望的,他曾表示希望京东未来相当盈利来自金融。因此,今天的京东金融如此急于转型谋求更大的发展,并不是让人感到意外。
然而,在现代物流记者看来,走出京东并非易事。因为京东金融除了面对同行业竞争的巨大挑战,摆在京东金融面前最大的挑战还是--京东支付,账户体系一直是京东消费金融的致命弱点。
据记者了解,2015年京东支付市场份额仅为2.0%,这与支付宝同年市场份额的47.5%相比,支付宝市场份额是京东支付238倍!

如何解决呢?对此,许凌透露,2017年,京东金融要在支付上大力砸钱、砸资源、砸精力。他表示,未来三个月左右,京东在支付方面会有大动作发布,整个组织结构也会为支付做调整。
三个月,如此看来京东金融是有备而来了。
②苏宁金融坚持走O2O金融路线,定下万亿目标。同在2月5日这一天,苏宁集团则举办了一场声势浩大的“2017年度岗位目标责任书签订大会”,董事长与集团众高管共分为20个批次,签订本年度业务发展“军令状”上百份。
张近东在会上更是亲自部署定调“聚焦”主题,在六大产业的布局基础上,定调首要聚焦零售,以产品和机制带动六大产业的协同运营。同时,苏宁云商集团总裁、苏宁银行行长黄金老在大会上提出了2017年的新目标,那就是实现交易量在去年基础上再翻一番,迈过万亿大关!
“这个万亿的岗位目标沉甸甸的,也是金灿灿的。”黄金老强调。
同时,黄金老也向全体苏宁金融同仁们发出两点号召与要求:
第一,2017年,全体金融人务要奋发有为,快速突破,跨越万亿,领先中国金融O2O,打造一流的金融科技集团;
第二,办成中国第一家科技驱动的O2O银行!为中国消费者的品质生活提供极致的普惠金融体验!
今年已是我们进入移动互利网时代的第十个年头了,几经沉浮,同样变化莫测的金融科技市场,究竟谁会乘凤高飞,我们拭目以待!
现代物流报(微信号cn156news)记者 杨云飞
友情提示
转载请注明出处,违者必究!