转自同源楼市
作者黑桃
根据大连自然资源事务服务中心消息显示,今日大连市区共有9宗地块顺利摘牌,其中包括一宗70年居住用地。
住宅地块
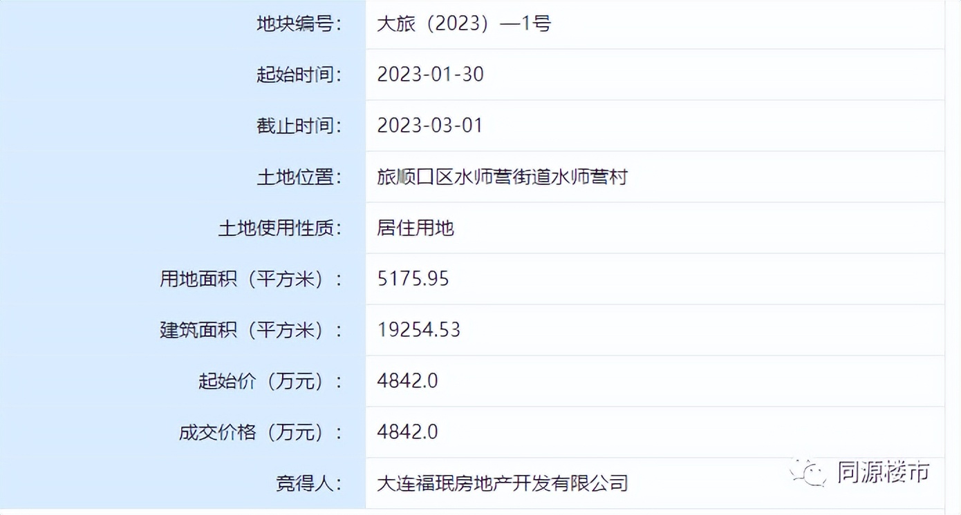
大旅(2023)—1号地块位于旅顺口区水师营街道水师营村,地块占地5175.95平,建面19254.53平,容积率3.72。
地块使用性质为70年居住用地,竞得企业为大连福珉房地产开发有限公司,成交总价为4842万,成交综合楼面价2515元/平,溢价率0.

地块大致位置在水师营圣帝庄园和瑞鑫水晶城附近,根据天眼查显示,大连福珉房地产开发有限公司背后实际控制方为水师营村股份经济合作社,因此该地块实际是水师营村自行购得。

商业地块
除了水师营住宅地块之外,今日还摘牌了8宗商业地块。
大高(2022)-16号地块占地27663.37平,建面33196,容积率1.2,用地性质为40年商务金融(研发设计)用地。摘牌综合楼面价2193元/平。
大高(2022)-17号地块占地27225.43平,建面32670,容积率1.2,用地性质为40年商务金融(研发设计)用地。摘牌综合楼面价2193元/平。
大高(2022)-18号地块占地16665.67平,建面19998,容积率1.2,用地性质为40年商务金融(研发设计)用地。摘牌综合楼面价2193元/平。
大高(2022)-19号地块占地15809.7平,建面18972,容积率1.2,用地性质为40年商务金融(研发设计)用地。摘牌综合楼面价2193元/平。
大高(2022)-20号地块占地23540.31平,建面28248,容积率1.2,用地性质为40年商务金融(研发设计)用地。摘牌综合楼面价2193元/平。
大高(2022)-22号地块占地30841.71平,建面37010,容积率1.2,用地性质为40年商务金融(研发设计)用地。摘牌综合楼面价2193元/平。
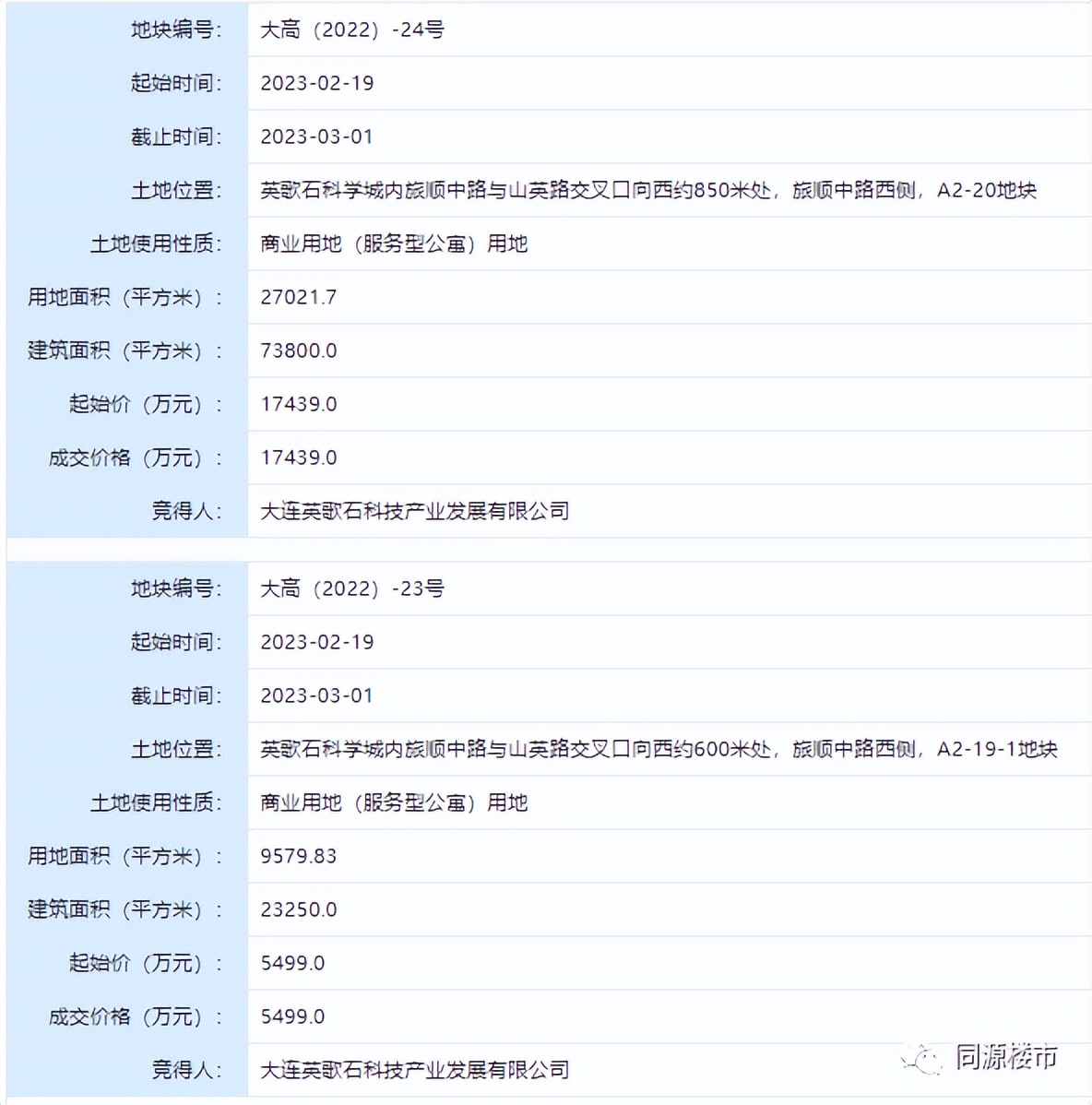
大高(2022)-23号地块占地9579.83平,建面23250,容积率2.43,用地性质为40年商业用地(服务型公寓)。摘牌综合楼面价2365元/平。
大高(2022)-24号地块占地27021.7平,建面73800,容积率2.73,用地性质为40年商业用地(服务型公寓)。摘牌综合楼面价2363元/平。
8宗地块位于英歌石科学城内,被大连英歌石科技产业发展有限公司摘得。




地块从字面意思可以看出,是在建中的英歌石科学城部分用地。英歌石科学城是高新区的一项重大项目,是大连2049城市愿景规划中“创新之城”的重要组成部分,是引领大连实现创新能级、产业能级、城市能级跃升发展的重要抓手。规划区域总面积约44平方公里。
英歌石科学城由大连三寰集团投资建设,科学城内包括国科大能源学院,洁净能源国家实验室,植物园,人才公寓等相关配套,未来将建设“具有国际影响力的创新策源中心”。
