不管是喝什么茶,适当的场合、适当的时间、适当的人,喝适当的茶,那样才能发挥最好的效果,起到很好的保健功效。中医认为人的体质有燥热、虚寒之别,而茶叶经过不同的制作工艺也有凉性及温性之分,所以体质各异饮茶也有讲究。下面,我们就来一探究竟!
▼ 了解中国六大茶类

茶叶品种繁多,其中中国最多。目前茶叶分类尚未有统一的方法,按照不同的标准有不同的分类方法。根据各种茶中茶多酚的氧化聚合程度由浅入深而将各种茶叶归纳为六大类,即是绿茶、黄茶、白茶、青茶、黑茶和红茶。了解不同茶性,先要了解中国有哪几大类,这几大类里又包含了哪些常见名茶。
中国六大茶类及代表名茶表:

(以上仅为代表茶,欢迎茶友补充)
▼ 中国六大茶类性质介绍

中国的茶叶主要分为绿茶、黄茶、白茶、青茶、红茶、黑茶六大类。这六大茶类茶性均不同,这基本上是根据茶叶发酵程度由低至高划分的。一般而言,绿茶和黄茶、白茶由于发酵程度较低,属于凉性的茶;青茶属于中性茶;而红茶、普洱茶属于温性茶。
中国六大茶类茶性对比表:

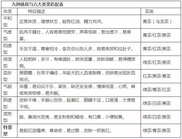
▼ 不同体质喝不同茶

根据中医的说法,人的体质有热、寒之别,因而体质不同的人饮茶也有讲究。一般来说,燥热体质者,应喝凉性茶,例如,有抽烟喝酒习惯,体型较胖,容易上火者(即燥热体质者),应喝凉性茶。而肠胃虚寒,吃点生冷的东西就拉肚子或者体质较弱者(即虚寒体质者),应喝中性茶或者温性茶。容易上火多喝绿茶或者铁观音,老拉肚子多喝乌龙和普洱。
九种体质与六大茶类匹配表:

01. 性寒的绿茶。
绿茶(西湖龙井、安吉白茶、洞庭碧螺春、六安瓜片等)性寒,适合体质偏热、胃火旺、精力充沛的人饮用,且汤色透彻,或水清茶绿,或浅黄透绿,天热、心躁之时品饮,给人清凉爽新之感。绿茶有很好的防辐射效果,非常适合常在电脑前工作的人。
禁忌:肝脏病人忌喝,绿茶中咖啡碱经肝脏代谢,饮茶过多影响损害肝功能。孕妇和手术病人不宜喝,绿茶含有一种物质会阻止新生血管生成。胃寒的人不宜喝,以免引起肠胃不适,神经衰弱者和失眠症者临睡前不宜饮茶。
02. 性寒的黄茶。
黄茶(君山银针、蒙顶白芽、霍山黄芽等)性寒,功效也跟绿茶大致相似,不同的是口感,绿茶清爽、黄茶醇厚。
禁忌:黄茶归于轻发酵茶,制造工艺近似绿茶,富含很多的茶碱、茶多酚等成分,能影响胃部的活动,因而胃部不适者不适宜饮用。其次,黄茶中富含鞣酸成分,会影响身体对铁的吸收,因而孕妈妈不适宜饮用黄茶,不然可能形成胎儿缺铁。
03. 性凉的白茶。
白茶(白毫银针、月光白、白牡丹等)性凉,适用人群和绿茶相似,但“绿茶的陈茶是草,白茶的陈茶是宝”,陈放的白茶有去邪扶正的功效。
禁忌:白茶性寒凉,对于胃“热”者可在空腹时适量饮用。胃中性者,随时饮用都无妨,而胃“寒”者则要在饭后饮用。白茶用量,一般每人每天只要5克就足够,老年人更不宜太多。其他茶也是如此,饮多了就会“物极必反”。
04. 性平的青茶。
青茶即乌龙茶(大红袍、武夷水仙、凤凰单从等)性平,适宜人群最广。有不少好的乌龙茶,会出现令人愉悦的果酸,中医认为酸入肝经,因此有疏肝理气之功,但脾胃有病症者不宜多饮。乌龙茶中的武夷岩茶,更是特点鲜明,味重,“令人释躁平矜,怡情悦性”。凤凰单丛茶香气突出,在通窍理气上尤为明显。
禁忌:忌空腹饮乌龙茶,因为这样很容易出现茶醉的现象,出现类似头晕、心慌、手脚无力等症状。忌睡前饮乌龙茶,这样只会让自己难以入眠。另外,冷了凉掉的乌龙茶最好要加温后饮用,因为冷饮乌龙茶会很容易对胃产生不利。
05. 性温的红茶。
红茶(正山小种、金骏眉、祁门红茶、滇红茶等)性温,适合胃寒、手脚发凉、体弱、年龄偏大者饮用,加牛奶、蜂蜜口味更好。甜入脾经,具有补养气血、补充热能、解除疲劳、调和脾胃的作用。红茶汤色红艳明亮,情绪低沉之时最宜饮红茶。
禁忌: 结石患者忌饮红茶。有贫血的、有精神衰弱失眠的人,饮红茶会使失眠症状加重。平时情绪容易激动或比较敏感、睡眠状况欠佳和身体较弱的人也不宜饮过多,因为红茶有提神作用。胃热、舌胎厚者、口臭者、易生痘者、双目赤红、上火的人、经期孕期哺乳期女性,不宜饮用红茶。
06. 性温的黑茶。
黑茶(云南普洱茶、安华黑茶、广西六堡茶等)性温,能去油腻、解肉毒、降血脂,适当存放后再喝,口感和疗效更佳。黑茶五行属水,入肾经。脸黑无光泽,喉咙肿痛,食欲减退,下痢,背脚冰冷,腰痛,精力衰退者,饮此茶为好。黑茶汤色黑红艳亮,凉饮热饮皆可,亦可煮饮更妙。
禁忌: 患有严重的动脉硬化、高血压病的人,在病情不稳定时不宜饮浓黑茶,因为黑茶茶叶内含有茶碱、咖啡因、可可碱等活性物质,这对已有脑动脉硬化的人是一种潜在的危险,它可能促使脑血栓的形成。贫血患者、低血糖患者也不能喝黑茶。
延伸阅读:茶叶大数据,颠覆你的思想认识,建议喝茶不喝茶的都看看!

1
160个国家地区,30亿人爱喝茶
目前全球有160多个国家与地区近30亿人喜欢饮茶,这意味着每经过四个国家就有三个国家喜欢饮茶,每认识5个人里面有2个人喝茶。
2
中国年产茶198万吨,人均喝茶566g
2014年,中国总产茶量198万吨,是全球第一产茶大国,占全球产量39.4%。然并卵,Quartz网站统计中国人均茶叶消费是566g,被第一名的土耳其(3157g)超5倍打脸,全球排到第19位。(是中国人,今天就端起茶杯吧!)

3
广东人均喝茶1000g,珠三角高达2000g
华南农业大学的茶学系主任、博士生导师黄亚辉介绍广东是中国最大的茶叶消费市场,人均消费量1000克。其中珠三角地区年人均消费量高达2000克,居全国之首,超过英国人均消费量,在全球排行榜上能排到第3位,珠三角霸气侧漏。
4
3000年茶历史被不产茶的英国茶品牌打败
中国是茶的故乡,早在3000年前的夏商周时期就有了饮茶说,然而,今天世界上最大的茶品牌却在一片茶都不产的英国。作为茶叶的搬运工,英国国民茶品牌每年有230亿人民币的年产值,几乎相当于我国整个茶产业(7万家茶厂)全年产值的76%,已哭瞎。(明天就去买茶去!)

5
贵就贵在1斤芽茶要60000-80000个芽头
一斤上好的芽茶有6万-8万个芽头,全部由采茶姑娘的双指一下下采出,这就是高大上的茶叶价格昂贵的原因。(备注:姑娘采茶)
6
茶寿:百岁老人长寿的秘诀
对百岁老人长寿调查中发现,有四成百岁老人长寿诀窍是一生嗜茶如命,有八成百岁老人有饮茶习惯。长寿长到108岁,被长寿研究机构称为“茶寿”。

7
抗氧化:一杯茶=12瓶的白葡萄酒
抗氧化试验证实,一杯300ml的茶,它的抗氧化功能=一瓶半的红葡萄酒,=12瓶的白葡萄酒,=12杯啤酒,=4个苹果,=5只洋葱,=7杯的鲜橙汁。越喝茶越美腻!
8
抗衰老:比维生素E强18倍
据日本科研人员试验结果证实,茶多酚的抗衰老效果要比维生素E强18倍,茶叶不止长生还减缓衰老。

9
减肥:每天喝8-10克茶叶,减脂约为3斤
不需要任何节食、锻炼等手段,每天喝8-10克茶叶,12周内,仅茶叶自身作用减掉的脂肪约为3斤。
10
提升免疫力
中国农科院茶叶研究所对小白鼠免疫、癌变、酒精中毒、减肥、血脂、交配等方面上千次试验证明,灌服茶水或注射茶叶提取物的小组生命体征极其明显优于普通喂养白鼠。喝茶宝宝少生病,妈妈多放心。

11
跟谈恋爱一样愉悦
茶叶茶中的氨基酸会促进多巴胺的大量分泌,多巴胺就是那个产生爱情的东西。每次喝茶愉悦得像谈了一场恋爱,羞羞。
12
避开核辐射和癌变的广岛现象
1945年8月,日本广岛原*弹子**爆炸使10多万人丧生,同时数十万人遭受辐射伤害。若干年后,大多数人患上白血病或其他各种癌症,先后死亡。但研究却发现有3种人侥幸无恙:茶农、茶商、茶癖者,这一现象被称为“广岛现象”。

13
日本饮茶预防全民癌症
日本政府1999年启动“饮茶预防全民癌症”的两阶段计划,共调查8522人,跟踪10年,其中癌症患者419人,有饮茶习惯的女性癌发时间比不饮茶者晚约7年,男性延迟时间为3.2年。
14
常喝绿茶,癌症病发率降低60%以上
日本国立癌症中心、美国凯斯西储大学、澳大利亚科廷科技大学等机构发表的针对“绿茶与前列腺癌疾病研究”数据表明,常喝绿茶的男性比不常喝的病发率降低了60%以上。

15
四千多篇权威论文证明EGCG几乎是所有癌症的克星
茶叶四千多篇权威部门发表的“茶叶抗癌”专题论文证明,茶多酚主要成分EGCG几乎是所有癌症的克星,特别是对子宫癌、皮肤癌、肺癌、结肠癌、前列腺癌、肝癌、肾癌、乳腺癌等有独特疗效。同时研究发现,茶水与治癌药物同服会提高药物疗效。
16
每天喝茶2杯,患卵巢癌的概率降低46%
瑞典卡罗林斯卡医学院(Karolinska Institute)的研究人员对61057名40岁到76岁的女性(其中301名女性确诊卵巢癌)资料进行分析,与不喝茶或很少喝茶的女性比,每天喝茶少于1杯的女性患卵巢癌的概率降低了18%,每天喝茶1杯到2杯的女性患卵巢癌的概率降低了24%,每天喝茶2杯以上的女性患卵巢癌的概率降低了46%左右;喝茶越多,患卵巢癌的概率越低。

17
经常喝红茶,患帕金森氏症的概率降低了71%
新加坡国立大学的研究人员历时12年对63257名45岁到75岁的新加坡华人进行跟踪调查。发现与没有喝茶习惯的人相比,经常喝红茶的中老年人患帕金森氏症的概率降低了71%。
18
每天饮茶10小杯,心血管疾病危险指数可以减少42%
日本进行的流行病学研究表明,每天饮茶10小杯,男性心血管疾病发生的危险指数和每天喝少于三杯的比,可以减少42%,女性可以减少18%。

19
白内障患者中无饮茶习惯的占71.4%
在白内障患者中有饮茶习惯的占28.6%;无饮茶习惯的则占71.4%。
20
糖尿病患者持续喝茶半年82%症状明显减轻
日本富山医科药科大学的研究人员发现:1300名糖尿病患者喝凉开水泡的茶,持续半年,82%的糖尿病患者的症状明显减轻,大约9%的糖尿病患者的血糖水平完全恢复正常。

21
EGCG能有效阻止艾滋病病毒
英美科学家在《过敏与临床免疫学》杂志报告称,茶中的多酚类化合物EGCG可以有效阻止艾滋病病毒在人体内的传播,一经免疫,艾滋病病毒将没有机会靠近。
22
茶多酚使10000个剧毒大肠杆菌全部死亡
日本昭和大学的医学研究小组,在1毫升稀释至普通茶水的20分之1浓度的茶多酚溶液里放入10000个剧毒大肠杆菌0-157,五个小时后细菌全部死亡,一个都不剩。高效杀毒,保护肠胃!
end
来源丨综合网络