便利店加盟和自营哪个进货便宜 (小白开便利店加盟好还是自营好)

其实,对于个体来讲

加盟,就是花钱买做生意过程中,“规避风险”和“省心经营”的一个过程!

而,对于企业来讲

加盟,就是通过出让自己的“权力”,达到“快速扩大规模”的目的。

那么,到底开一家店,是加盟好还是自营好呢?

我们,必须得耐心的从“什么是加盟‘’开始。

01 什么是加盟?

如果要追溯起连锁加盟的历史,最早时期的萌芽应该是19世纪40年代,英国的一些啤酒酿造商将专卖权授予一些经营啤酒的小店铺。

19世纪末~20世纪初,石油提炼公司和汽车制造商开始授权给一些人和企业销售他们的产品。例如福特公司要求其特许经销商必须按总部规定的销售方式和服务标准销售福特汽车。自此,特许经营具有了“授权分销制造商产品”的商业含义。

这一时期的特许经营被称为“第一代特许经营”,也叫“产品品牌特许经营”,现今,仍有许多制造商运用这一方式。

而就在这时,一道加盟业的柏林总攻打响了。就在1937年,麦当劳兄弟,哥哥麦克·麦当劳和弟弟戴克·麦当劳在加利福尼亚州一条国道旁开了一家很普通的小吃店。而这家小吃店就是现在世界著名的快餐店——麦当劳的前身。

1940年,他们将店铺迁移到洛杉矶东部80公里的一个繁华住宅区,生意十分红火。经过十年的经营,兄弟俩积累了财富,但他们依然认为应该改变原有的思路和经营模式。他们关闭了经营了十年的餐厅,决定引进自助服务和快速提供食品的方式。与此同时,他们将自己开发并取得成功的体系命名为“快速服务系统”,以特许加盟的方式进行推广,即将食品制作技术和配方、餐厅的设计以及产品销售技巧等传授给加盟商,加盟商交纳一定数额的加盟费。

尽管兄弟俩非常热心于这一模式的推广,但却不热衷于加盟制度的管理和完善。真正使麦当劳在市场上快速发展起来的是麦当劳的一个的加盟商——莱·克罗克先生。1961年,克罗克买入麦当劳商标权,开始全力投入麦当劳特许加盟发展模式的研究和开发。他提出QSC(质量、服务、清洁)的经营理念,并将其编写成了具体的指导手册,极大地促进了加盟店的发展和管理。并采取了一系列服务加盟者的措施和办法。5年后,加盟餐厅超过了250家。

无独有偶,另一家特许经营的代表肯德基公司也是在同一时期发展起来的。1955年,65岁的哈蓝先生到一家餐厅制作自己发明的肯德基炸鸡,随后在盐湖城开了第一家加盟店,1963年发展到600多家。

以麦当劳、肯德基为代表的第二代特许经营商比胜家、福特汽车等第一代特许经营商更强调“商标、经营技术和店铺设计”等以知识产权为核心的特许。

特许加盟:作为一种营销方式,它是指拥有注册商标、企业标志、专利、专有技术等经营资源的企业(特许人),通过订立合同,将其拥有的经营资源许可其他经营者(被特许人)使用,被特许人按照合同约定在统一的经营模式下开展经营,并向特许人支付特许经营费用的经营活动。

官方话讲到这里,我们用白话翻译一下加盟的定义,所谓加盟就是:

我经营了一家店,很赚钱。经过发展,我完善了VI体系,门店很有调性;我又完善了管理体系,门店完全标准化运营;我又完善了供应链体系,原材料质量价格都不是问题。

这个时候,你来了,看到这家门店,也觉得很不错。判定能赚钱,调性自己也喜欢,一了解企业各方面都不错。提出,能不能跟着我也搞一家。

我说:可以搞,没问题。

品牌VI给你用,选址/装修我帮你,产品原料我统一给你供货,管理经营技术我负责培训……

但是我做这一套东西是有知识产权和成本的,你交点加盟费,这个不过分吧?

我给你提供了经营技术的培训,输出管理是有成本的,你交点管理费和培训费吧?

进货一次*交性**下押金,以后进货就都不用花钱了,这样省事,你看怎么样?

为了保证,你能长久合作下去、服务好顾客、不给品牌抹黑,你交点保证金吧,不干了退你!

以上介绍这些,就是加盟。我出让了我创造的可以稳定获取利润的模式,你承接了这种模式,我们绑在了一起,共同实现各自的目标,就是加盟。

自此,什么是加盟就给大家介绍完了!还没完,咱们接着往下看。

02 开便利店加盟好,还是自营好?

回答这个问题之前,我们先通过一个表格,分析一下加盟的优缺点:

自营便利店和加盟便利店哪个赚钱,便利店加盟自营

透过分析我们可知,其实,商业逻辑都是一样的。就是你承担的风险与责任义务的大小,与你获取的利润是成正比的。

所有的工作你都能自己搞定,能承担下所有的风险。 ,你自己干,你获取利润肯定是最大化的;当然,自主经营权也是完全归自己所有,你的自我想法实现也是最完全的。

相反,你将大部分风险工作交给了”委托人“,而你自己只承担了很少的风险工作,你所获得的利润必定是减少的,同时,你还需要支付”委托人“在之前创立过程中的风险费用--代理费;这个时候,你也肯定要受制其企业的理念以及文化。

所以,加盟还是自营?取决于,你对于开店的预期,以及你自己的综合“实力”

因为回答便利店的加盟or自营,所有我把便利店开店的工作简单做了一个表格,大家作为参照:

自营便利店和加盟便利店哪个赚钱,便利店加盟自营

表格统计下来,自主创业开个便利店有这21大项工作要做。如果细扣这21大项工作,还会有若干小项工作。整个开店周期下来至少要2-3个月的时间。所以,

1,如果你以上的工作全部能自己搞定,那么为什么要加盟其他人?将自己的利润分享出去?受制于别人人?如果都没有问题,我的回答是:果断自营。但如果你当前无法搞定,或者能搞定但是无法承担试错造成的风险,那么还是乖乖的选择加盟比较合适;

2,如果你想在全职中,利用业余时间在做个甩手掌柜。那么,直营显然不适合你,加盟一家店无疑是一种非常好的方式。当然相应的,你肯定要将自己的利润分享给生产资源持有者;

3,如果你想做个老板,但是出于各种原因,想省心经营。加盟也是比较妥善的方式。大部分工作都交给了被加盟企业。我只做好订货和销售就可以了。

所以说,加盟,就是花钱买做生意过程中的“规避风险”和“省心经营”!自己在选择加盟或直营前,一定要先评估自己,对规避风险的能力,以及是否具备经营管理相关的经营技术,定位好自己。这样,你就可以分辨出自己到底是要加盟还是自营!

因为这次问题是以”加盟“为核心,所以我们就在往下延伸一下:

03 选择加盟企业时,如何避开加盟的”坑“

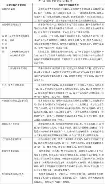
许多人在经过了一段较长时间的打工生涯之后,拥有了一定的资金,就产生了投资的心态,以为买一家加盟店就像投资股票、房地产一样,一定会赚钱。的确,对于没有经营经验的人,是可以通过连锁总部的训练指导,比较容易在较短的期间内入行,而且成功的几率也较大。这是加盟连锁店的优势。但是再怎么优秀的连锁体系,也有失败的例子,如果以为一旦加盟了连锁店,就能轻松地坐拥增值利润,就未免过于天真。

再优秀的连锁体系也不可能保证所有的加盟店都能百分之百地经营成功。以日本的摩斯汉堡(Mosburger)为例,日本人相当自豪其95%的高成功率,但即使如此,也表示有5%的失败率。该公司从一年间的1000位加盟应征者中严加挑选,最后缔结契约的仅是其中的5%,即50人。尽管这50人具备了强烈的创业意愿,和总公司具有同样的经营理念,最后的结果也不过是95%的成功率。

自营便利店和加盟便利店哪个赚钱,便利店加盟自营

除了以上问题,还有哪些需要注意的”坑“呢?

A,核实企业身份,核实是否有特许经营资格;

应验看企业是否有正式合法的营业执照及相关许可证。注意核对营业执照上的经营范围及其合法性。商务部新颁布了《商业特许经营管理办法》,这个办法对特许经营当事人资格有了明确的规定,投资者可以对照以下条件考察公司是否有从事特许经营的资格。该办法规定,特许人应当具备下列条件:

自营便利店和加盟便利店哪个赚钱,便利店加盟自营

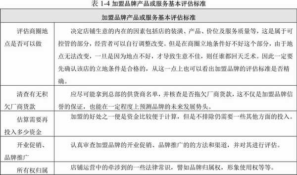
B,有效评估:筛选加盟品牌

自营便利店和加盟便利店哪个赚钱,便利店加盟自营

C,判断总体发展状况——考察项目生命周期

项目生命周期指的是产品生命历程,如同人生一般,包括导入期、发展期、成熟期、衰退期。考察产品四个周期可以帮助小投资者初步判定项目的发展状态,对项目有个总体的判断。

自营便利店和加盟便利店哪个赚钱,便利店加盟自营

E,考察意向加盟企业总部

自营便利店和加盟便利店哪个赚钱,便利店加盟自营

F,如果一个品牌在3~5年内,有超过50家连锁铺店证明是成熟的品牌。如果在短时期(1年左右)发展超过30家连锁店,而总部发展不到2年以上,证明该品牌正处于盲目的品牌导入。因为这样的盟主往往控制力比较差,盲目扩张后往往因难以承受整个体系的管理而崩溃,盟主则经常卷款逃跑。

最后,给大家一个终极鉴别大招,就是:

总部与加盟店的利益是否绑在了一起,这个很重要!

评价一个店面到底值不值得加盟,就看这一条就非常有用!

好了,全篇介绍完毕,希望受用。

最后奉献一个很好的表格,大家在加盟便利店的时候,可以自己把当地的品牌进行横向对比,择优选取!

自营便利店和加盟便利店哪个赚钱,便利店加盟自营

全篇结束

参考资料/书籍

1,《卓越加盟商:加盟店成功经营的12大秘诀》-祝文欣

2,《连锁加盟经营一本通》-李胜利

…………………………

获取更多经营技巧: YDlingshou