网络上流行着这样一个梗“微博女拳,虎扑直男”,由此可见虎扑是直男们的聚集地。虎扑从专注于篮球资讯的体育产品发展为包含篮球、体育、游戏、影视、女神等内容板块的泛娱乐社区产品。这样的变化带来爆发性的用户增长,同时也造成了元老级用户的流失。
大量新用户的涌入无疑会对赖以生存的社区造成震荡,以及社区内容质量下降。其次虎扑聚合了大量的功能和内容,如何面对喜好不同的用户做好的内容推荐是一个重要的问题?最后面对其他竞品挑战,没有体育版权的虎扑要如何守住自己的用户,面对各类新型娱乐社交产品,仍然是传统论坛形式的虎扑要如何留住用户?这些问题将在下文进行讨论。
本文将结合虎扑目前的现状以及版本迭代的趋势进行分析,为虎扑的某些功能提出优化建议。
我从以下几个方面对虎扑进行分析:
- 市场分析
- 用户分析
- 核心功能分析
- 社区功能分析
- 识货板块功能分析
- 总结
一、市场分析
1. 发展历程
第一阶段:虎扑的前身是一个名为“hoopCHINA”的篮球论坛,立志做最专的中国篮球论坛。以专业、精准、迅速的篮球内容新闻吸引了最初的用户。从而建立以共同兴趣爱好(篮球)为凝聚点的垂直社区。
第二阶段:hoopCHINA开始尝试公司化运营,自此改名为虎扑,从论坛开始向门户转型。同时增加更多的运动门类,增加如线下赛事、电子商务和游戏联运等业务,最后成功转型成为中国最大的体育门户网站之一。
与此同时,2008年,虎扑开始尝试引流到线下,他们和匹克合建了5个总面积过万平方米的篮球公园;2009年起,虎扑又开始在全国166个城市搭建球迷团,开展线下营销。
与此同时,程杭试水电商,2009年,虎扑推出主打运动鞋服的独立电商平台卡路里商城。在虎扑商业化进程的早期,篮球公园和电商是程杭的两大重点(后期的路人王/识货)。不过在当时都失败了,这是因为当时整个体育环境和产业都不好。
第三阶段:随着大量新用户的涌入,虎扑步行街逐渐变得比专业的篮球讨论区更热闹。随着移动互联网的发展,碎片化阅读的需求和情感宣泄也在虎扑上发生,轻快的话题和浅层的专业讨论更适合速食时代,传统的比赛分析文章却难逃深度阅读无趣的窠臼。虎扑运营将步行街提升到一个最主要的位置。
这种转变大大的激发了用户的活跃度,也带来了更多流量。虎扑运营团队尝到甜头后,开始尝试更多体育领域之外的东西,增加步行街更多娱乐影视板块,成立电竞事业部,抓住了电竞这块社区领域,去“体育化”,让虎扑从体育社区转变成“直男社区”。在运营上举办了秋名山选美比赛等等吧,
第四阶段:随着虎扑“去体育化”,大力发展兴趣社区,增强社区互动以来,越来越多的新人涌入社区导致讨论变得低龄化、大量的低质量的帖子出现,肆意谩骂的现象出现。很多老用户都已经离开的虎扑。
正如上文所说,虎扑聊的不仅仅是篮球、体育,更多的是男人们在烧烤摊的话题,体育不再是唯一重要的,步行街上,很多有关女人、明星、娱乐、情感的话题热度都高于篮球相关讨论。
我们最早是一个体育论坛,但现在讨论生活、衣食住行、每天情感生活状态的已经比讨论球的人多了。
目前虎扑体育是基于泛体育竞技生态圈+社交模式。虎扑对于关注多种竞技运动的用户是更加友好的。基于足+篮+电子竞技的模式下做到不错过不同竞技运动重大运动的新闻推送,此外大力发展的论坛社区也更好地满足用户所需地期望性需求(分享生活、寻求更多的社交认可等),另外虎扑作为公司的top产品,为旗下的相关产品(如识货)带来更多的流量。
2. 虎扑的体育垂直生态圈
虎扑很早就在体育领域内开始布局。去构造整个体育垂直生态圈,共包含了;
2.1 体育赛事营销和管理
虎扑在各个城市搭建球迷团以及篮球赛事,通过对这些赛事的营销和宣传。旗下赛事IP路人王已经成为国内最知名的草根篮球活动。每个月在不同的城市都有比赛,通过线上直播、观看比赛的人数也相当的多。在获得这么多流量后,虎扑利用湖人王这个IP与体育品牌、电商平台进行交叉合作、以谋得更大的商业价值。
2.2 体育电商导流平台
通过虎扑庞大的用户群,结合用户的特征,主打体育用品,以正品、低价来吸引用户购买,将虎扑流量引流在识货上,引导用户*载下**识货,并在通过识货进行产品的购买。
2.3 数字营销
配合企业营销目标,推荐有针对性的体育资源和媒体资源,提供线上线下相结合的整合传播方案,帮助企业有效沟通受众,提升企业认知度和美誉度。提供大型路演、球迷活动、发布会、明星访华等活动策划与执行。
2.4 体育游戏
虎扑开始做体育类的游戏去补充他的商业模式,通过与体育赛事品牌(中超、NBA)、游戏公司进行合作共同开发游戏,通过虎扑社区的流量进行定向营销,为游戏引流,虽然游戏并不是虎扑盈利的主力军,但是已经成为虎扑商业模式的有力补充
3. 体育市场宏观分析
经历了国家政策扶持以及数字化助力转型后,我国体育产业呈现高速发展的态势。

数据来源:易观数据

数据来源:易观数据

数据来源:易观数据
在竞技体育数字观看比赛的人数中中、电子竞技和篮球是观看人数最多,这与虎扑目前的侧重点一样,篮球和电子竞技。从上面数据中我们可以看到体育产业市场和在线体育的月活人数,都是高速发展的状态。
虎扑作为综合体育社区资讯类产品的佼佼者,即使没有视频直播的版权,但依靠较好社区氛围,以及专业体育数据库,也为虎扑带来大量的用户。不过仍然有很大一部分使用视频直播看比赛用户没有使用虎扑,虎扑需要在产品的差异化上做的更好,可以去争取更多的用户,尤其是电竞类的用户。
从上图可以看出电竞类赛事观感体验好,用户规模也大,同时用户年纪较小,虎扑应该对这类用户进行更多的功能迭代,以迎合他们的需求,吸引他们。
4. 虎扑的市场竞争环境分析

从上图中,可以看到虎扑属于体育资讯和社区类。这类产品在市场上有两类:
- 一类是综合性体育资讯比如新浪体育、虎扑。
- 另一类垂直型体育咨询比如懂球帝(专注于足球提供高质量准确的内容)、疯狂红单(以足*彩球**票为切入点、专注于足球竞猜测分析)。

数据来源:易观数据
体育资讯产品以及走向了成熟期,行业整体的状态已呈现下降的趋势,领域用户数量未来可能会进一步减少,主要原因受到新兴媒体的冲击,用户兴趣被社交媒体、短视频平台等竞争对手切割的很明显。
虎扑作为综合体育资讯&社区的头部产品,在同领域内有较大的竞争优势,不过由于虎扑属于社区内容产品,用户多是在闲暇时间段内使用,以打发无聊的时间。在这个场景内,可以帮助用户解决需求的产品有很多,比如抖音、微博、朋友圈等,如何在这个场景内争取到更多用户,产品的内容和社交性就尤为重要。
5. 市场竞品分析
体育资讯类竞品分析:

体育资讯/社区类产品活跃人数对比(数据来源-易观千帆)

虎扑、新浪体育、懂球帝日活跃人数对比(数据来源-易观千帆)

虎扑、新浪体育、懂球帝产品数据对比(数据来源-易观千帆)
在同类产品中,虎扑在日均活跃人数、日均启动次数、日均使用时长上都占据着优势。不过优势并不大。虎扑是一个综合体育资讯社区,他在体育方面主打的篮球以及电子竞技。这两个是国内体育项目中是最受欢迎的项目之一,所有的体育类产品的使用率都会受到比赛日的影响,比赛日产品的活跃度会提高、反之。在科比退役战的那天,虎扑的服务器甚至都瘫痪了,可见其影响。
虎扑吸引日活的不仅仅是体育。他还有一条街“步行街”、影视区、视频区,这些板块的热度甚至高于体育板块。用户在这个板块里讨论生活、娱乐,通过这个板块大大的提升了虎扑的日活。
新浪体育与虎扑相比他更为传统一些,它主打的传统体育项目,他更受到比赛日的影响。而且新浪体育的社区做的并不好,功能不够完善,社区用户也不活跃,导致难以吸引用户长期、长久的使用。
懂球帝作为专业的足球资讯产品,只提供足球的内容资讯,他在足球资讯这方面是做的最好,其内容准确、及时。其次懂球帝内的用户多是资深的足球迷,用户产出的内容质量更高,他更受到足球球迷的青睐,用户忠诚度更高,难以被其他产品挖走。
虎扑市场数据表现分析:

虎扑独立设备数量对比图(数据来源-易观千帆)

虎扑2018-2019年的次月留存率对比图(数据来源-易观千帆)

虎扑2018-2019年用户活跃数量对比图(数据来源-易观千帆)
在体育资讯行业做的不错,但是也要警惕,对手不仅仅是来自同行业的。
从上图的数据显示,用户的活跃程度一直在下降,但是次月留存率一直保持稳定,这说明绝大多数用户都会稳定的使用产品,但是由于产品的提供的内容用户并不感兴趣,所以使用的时间也在下降。
10月-次年1月是各大赛事进行的时段,正常来说这时候用户活跃度应该上升。但是却持续下降。
我认为原因有这几点:
- 社区内大量新用户的涌入,导致社区低龄化,产出大量低质量的内容,同时造成社区素质降低,导致用户在浏览帖子内容或与其他人互动时产生不适。
- 虎扑没有赛事版权,只能以文字直播的方式,而绝大多数用户在观赛时会选择体育赛事直播平台和短视频平台。
- 社区意见领袖的流失,导致社区产不出高质量的内容,只能不断的水贴,短时间内可能不会有影响,但是长时间这样会造成用户活跃度持续降低,甚至流失。
- 虎扑有非常多的不同的不同的内容板块,但是用户并不可能对所有板块都感兴趣,过多的板块会造成用户的信息混乱,浏览内容的体验降低,其次虎扑的内容推送也做得不好,导致在推荐下总是会出现用户不喜欢的内容。
体育赛事内容竞品分析:

虎扑与腾讯体育用户数量对比图(数据来源-易观千帆)
可以看出两者用户数差距很大,这主要原因是:
- 腾讯体育拥有大量的赛事版权,用户只能通过腾讯体育观看自己喜欢的赛事节目。而虎扑在赛事直播上,只能采取文字直播的方式,相比之下用户肯定会选择腾讯体育。
- 腾讯可以依靠微信、qq两大社交平台给腾讯体育引流。

虎扑和腾讯体育用户活跃度数据对比图(数据来源-易观千帆)
从数据来看,虎扑的用户比腾讯体育的用户更有粘性,这是因为腾讯体育作为一个体育赛事直播的平台,他的用户忠诚度本就不高,而且很容易受到赛事的影响,如果当日没有热门赛事,用户使用这款产品的意愿会减少。
而虎扑本身并不仅仅依赖体育赛事来吸引用户,它有着良好的社区氛围以及社区运营,虎扑定时会举办一些有趣的社区活动,比如女神大赛评选,这种良好的社区运营会保留住很多用户。
与此同时虎扑早就在2004年专注于篮球内容的生产,它有着专业的篮球专家去写文章,以及社区内的成员自发的翻译外文到社区内来。尽管这些年质量有些下降,但仍然是国内数一数二的篮球资讯平台。
腾讯体育社区建立刚刚起步,专注于篮球领域,与虎扑是直接竞争的关系。腾讯体育社区的优势在于他背靠两大社交微信、qq给他输送用户,用户的数量基数大。
- 腾讯体育拥有nba版权,有自己的直播平台(解说、产地)等等,天然会有nba球迷去使用这款软件,进入社区进行讨论也非常的合理和合适。腾讯体育的劣势是:起步时间太晚,刚刚起步,社区文化、社区人数的建立还没有成型。
- 大量新球迷、新成员的加入,导致社区内帖子的质量太低,吸引不了资深的球迷。
腾讯体育的用户粘性主要在于他的强大的赛事版权,比如nba五年独家版权,只要版权在用户就不会怎么流失。
而虎扑作为ucg内容平台,用户产出更多的优质内容才是保存用户粘性的关键。
小结:
基于上述分析我们可以知道在体育资讯和社区这一块虎扑是做的最好的,社区的活跃度以及用户数量和用户粘性的表现都还可以的,但是由于收到赛事直播、短视频等的冲击以及社区帖子质量的不断下降等原因,使得用户日活和数量都在下降。整体的社区氛围、素质都在下降。要加强对社区的管理和素质的监督,以及要提高社区内容的产出质量。
头部赛事版权已经被其他产品所购买,虎扑需要加大自己的原创赛事ip品牌的发展、通过短视频、直播的方式去宣传这些赛事、为用户带来更多样的使用体验,而不仅仅是在赛前和赛后。虎扑在丧失版权后,需要大力发展以直男为核心的社区文化,同时也要更关注人群的细分、让每一类不同喜好的用户需求都能得到满足,做好内容推送。
虎扑最大的两部分收入是广告、电商。这两个部分依托虎扑社区的流量,产品需要通过细化人群的需求,准确的推送广告,以及准确的将流量引流到识货内。同时虎扑还应该在其他方面入手,比如体育游戏在这一快应该加大力度,同体育社区契合,来增加收入
5. 产品迭代过程
产品主要围绕两个部分进行迭代,即社区和赛后数据,体现产品打算两手抓,两手要,专业和娱乐都不放过。
虎扑的版本迭代总结如下;
(1)继续完善体育数据
从2014年到至今,虎扑不断对篮球和足球这个功能板块进行更新,添加了许多功能,如新增了球员位置图、转会记录,以及教练执教阵型统计、执教生涯等。这是因为虎扑虽然是体育类产品,但是并没有赛事的版权,这意味着多数观看比赛的用户都不太会选择使用虎扑的文字直播来观看赛事,所以虎扑对赛事后的数据统计尤为重视,更新了多个版本。
举个简单的例子,在腾讯体育app上关于nba的数据资料仅仅只有排行、得分、篮板这几项,而虎扑在这基础上还有薪资榜、劳资协议、交易规则等等,这就是虎扑的优势所在
(2)扩大兴趣社区
虎扑在原有的体育板块外,建立了如爆照区、步行街、装备区、视频等多个话题区,这些话题区虽然与体育无关。但这些都是男生喜欢讨论的话题,新增兴趣话题为虎扑带来的巨量的用户增长,并且由于赛事是有周期性,并不是每日都有精彩的比赛,如果没有这些直男爱的内容,用户的活跃度会大大降低。
从近两年的版本更新,虎扑更倾向对这块功能进行迭代,这也是虎扑未来的迭代方向所在,建立不仅仅只有体育,还有更广阔男性内容的兴趣社区。
(3)增强社区的互动属性
在16年时推出赞赏回帖,以及发帖时可以发起投票,17年的时候建立社区的个人属性,加入虎扑币,声望、不推荐,帖子内发红包,18年在界面的右上角添加发布的入口,19年的时候增加最顶评论,这些功能的增加无疑是让用户在社区内更加活跃,鼓励用户产出更优质的内容。
(4)注重内容的分发
在18年的时候,首页新增个性化「热门」页面,热门页面里的内容新闻、帖子、视频、亮评。19年,在首页内增加视频导航。在首页做内容的推荐,需要结合用户的喜好做内容的分发,从实际的情况看这一部分并未做的很好
从版本的迭代可以看出,虎扑最开始体育作为市场的切入口,为用户提供最新最好的体育资讯+体育直播,到后面逐渐的以热爱体育的男性用户为主的社区,再到男生的兴趣社区,可以看出虎扑逐渐的摆脱主打体育的标签,而是打造以男性用户为主的兴趣社区,包括游戏影视体育等方方面面。
这样的迭代方向无疑会带来更多的用户增长,因为用户的受众更广,不过产品由小变大,这种变化会造成早起元老级用户的流失,新用户的涌入无疑会对赖以生存的社区造成震荡,社区质量下降。由于功能的繁多,仅仅一个app所吸引的用户种类会更加多,如何面对用户做好的内容推荐,管理是一件重要的事情。
二、用户分析
1. 用户属性

虎扑产品性别分布图(数据来源-易观千帆)
虎扑的用户群一直都是以男性为主,其步行街在网络上人称直男一条街。造成这个原因也是由最初的产品定位,产品以提供高质量的篮球资讯、体育直播起家,在中国热爱篮球、体育的人大多数为男生。
随着后续产品的迭代也是为了迎合多数男生的喜爱的、比如添加电竞板块,完善赛后体育数据等。平日里的论坛调性,也充斥着男性审美——例如给女明星、女朋友打分,这是JRS们最喜欢干的事情。但也有少量的女性用户会使用虎扑,在社区内发布自己的照片,以此来享受社区内男性的优待,甚至众星捧月。

虎扑年龄分布图(数据来源-艾瑞数据)
虎扑用户的年龄大多数为24岁以下的大学生群体和25-35岁的工作*党**,其中35-40岁的用户比较少了。
25-30岁之间的用户群体占的比重最大,这类人群刚走向工作岗位,事业上仍然不稳定,爱情上的变化,生活的压力都会带来情绪上的变化,步行街、恋爱群等话题板块可以给这类用户释放情绪,与jrs交流获得情感上的共鸣。
在娱乐内容消费中,排解压力和悦己娱乐占据这类人群的需求大头。在体育内容消费中,这类用户会更偏爱有质量、有深度的文章。进入社会后闲暇时间会变少,每次使用虎扑时长较短,这类用户更喜欢浏览自己已经关注的内容。
24岁以下的用户群,主要以大学生为主,这是最活跃的群体。这个时候正处于青春时光,朝气蓬勃,虎扑的多次改版都可以看出来产品设计的年轻化。
大学生有较空闲的时间,首页的内容流可以很好打发这些时间,同时虎扑还有视频、影视娱乐、步行街、游戏各类板块来给用户进行浏览。大学生在未来规划上的迷茫、学业的困扰、校园恋情等等上都有很强的情感波动。
这类用户可以使用虎扑聊游戏、聊生活、聊爱情。这也就是平日论坛里会出现很多爱情贴(绿色一条街,人人头上都有绿帽子)或者是对比贴(拿球星与球星比,球星与动物打架谁能赢),这就是这类帖子出现的原因了。
这种情况虽然活跃了社区,但是会造成社区内容的低质,长期如此反而会造成用户的流失。
31-35岁的用户群,这些用户大多是都是老用户了,可能从好几年前就开始使用了,他们更关注的可能是体育。因为这个年龄段需要忙于家庭、忙于事业,没有精力和时间在社交媒体上了,同时他们的活跃度可能没这么高了,在社区上的声音也小了。但是这些老用户能够输出高质量的内容,而且一个运营时长超过10年的社区,这些用户产出过非常多的梗(文化)。这类用户不需要那么多内容,他们可能更专注于某些话题区。

用户地域分布图(数据来源-易观千帆)

(数据来源-易观千帆)
从上图可以看出6成的用户主要分布在一二线城市,拥有较好的消费能力,这也就是识货在近几年发展迅速的一个原因。他们除了体育赛事以外也更关注体育装备、数码产品等内容,较好的经济条件,他们愿意支付正版的球鞋,但是用户还是年轻人为主,所以会在意价格,生活在大城市的用户群令整个平台的“逼格”呈现出了不一样的态势。
文能开贴群嘲,武能录歌diss,这样的丰富程度还真不是普通互联网人群能比的。

我们可以看出来交易属性和社交属性是维持社区热度关键。但是从论坛板块的热度看nba板块和步行街板块的是明显大于装备区的,但是发帖数远远不如的原因可能是以下的两点:
- nba和步行街内沉默用户的数量比较大,大部分都是吃瓜群众,喜欢看帖子,回帖子。而装备的用户大多数都是带着问题去发帖子的,比如ad1好不好?黄色配色的詹姆斯10上脚效果怎么样?所以才导致大量的发帖。
- 版主对于水贴都是严厉删除的,而且在这两个话题区发帖需要一定的条件才能发。

从上面的热门词汇我们可以看出我们的用户最主要的需求是情感交流,寻求情感上的联系(被绿一条街),同时也热衷于讨论当下的时事热点,我们主要的用户群都是热爱体育的,所以讨论赛事也是热门的话题。
小结:
虎扑的用户群体有着明显的特征、即以共同体育爱好者组成的直男社区,在这个社区不仅仅可以聊体育、也可以聊宵夜摊上的话题、聊女生、聊生活等等。他们大多经济条件还可以、生活在一二线城市,他们的情感比较丰富,爱好的比较类似、并且有一定的购买力、喜欢球鞋、数码电子等商品。无可否认虎扑用户群是非常有凝聚力的。这点在进入虎扑的引导页可以看到虎扑的solgan就是 proundly presented by jrs。
2. 用户画像
基于用户属性分析和平时在论坛上混迹三年的经验,我通过两个因子去划分用户群,即年龄和对体育的喜好程度。
人群A:黄先生
年龄:年纪偏大30-40
对象:工作很多年的球迷
场景:节假日的家里
目的:看看球、看看新闻
体育喜好程度:非常热爱篮球,资深球迷
其他:可能是论坛早期的核心用户、对篮球的理解很深、在社区中有很多贡献,有可能承担的是意见领袖的作用
人群B:小李
年龄:22-30岁
对象:刚刚工作的小青年
场景:上下班的坐车的过程中、午休、节假日等等
目的:看看新闻、看看体育板块有什么话题
体育喜好程度:热爱体育、体育是生活的一部分
其他:活跃在体育体育板块的体育迷、或者是同时活跃在步行街板块
人群C:小白
年龄:22-30岁
对象:刚刚工作的小青年
场景:上下班的坐车的过程中、午休、节假日等等
目的:打发无聊的时间,刷刷帖子
体育喜好程度:一般
其他:活跃在很多板块、最有可能是在步行街(闲聊区)
人群D:小李
年龄:18-22岁
对象:大学生
场景:很多
目的:打发时间、在论坛内抒发自己的生活的情感,得到共鸣。赛后看帖子分析、与网友讨论比赛。
体育喜好程度:喜欢体育
其他:活跃在很多板块、最有可能是在步行街(闲聊区)、球队板块
人群E:小祝
年龄:18-22岁
对象:大学生
场景:很多
目的:打发时间、看一些数码、球鞋的交易帖子、
体育喜好程度:一般
其他:活跃在装备群、数码区、最有可能是在步行街(闲聊区)
3. 用户构成比例
虎扑最有竞争力就是社区直男文化,其核心是围绕直男文化,由普通用户生产内容或者专业用户生产内容(无薪)发布到虎扑,被社区的用户浏览、提供反馈。
虎扑社区有三个特点;
- 强时效性。论坛中基本都是针对最新发生事情的讨论,偶尔涉及到过往的事,也是新开一贴。
- 强碎片性,讨论的深度一般不会很深、内容具有很强的碎片化。
- 强圈子性,你要是杜兰特球迷你才会写文章区分析杜兰特,不是这个圈子就不会写这个圈子的文章。
虎扑的用户大体可以分成三类:核心用户、普通用户、浏览用户;
(1)核心用户
最有价值的用户,占比大概为10%。即为经常浏览社区,深度使用,对社区有归属感,能够产出较高质量内容的用户,比如能发出好贴,能发亮评,能写优质文章,在虎扑上显著的特征就是会在帐号上显示“优秀内容作者”。
由于社区是论坛的形式,所以讨论内容都偏向碎片化。不会出现很多资深篮球评论家在写文章,但是虎扑是以体育篮球起家,它本身还是积累很多这样的写手,他们的数量不会太多。产出非体育类的高质量帖子,需要用户发生一些特别的故事,这类数量很少同时也需要用户有一定文笔才能更好的表达出来,一旦出现就会成为经典。
(2)普通用户有两类
- 活跃在社区里,可以进行简单的社交操作,如评论,点赞,投票等等。但是内容质量不高,却能够活跃人气。
- 经常浏览的沉默用户,活跃在社区里只看帖子,不进行社交操作,但是忠诚度高、花在虎扑上的时间多。
普通用户占比大概在80%,对于普通用户来说,虽然没有条件或能力贡献出优质内容,但是收藏、喜欢、回复、查看等轻量级操作数据对于 UGC 社区也是种财富。因为论坛的帖子具有很强的时效性,人们只会讨论一些当下发生的事情。内容是碎片化的,都是比较浅,很适合普通用户去讨论。
比如说,周琦是不是*底卧**?如何评价周琦?这在周琦在男篮世界杯中国队打完波兰后一度占据这虎扑。
(3)浏览用户
占比10%,很少用到社区功能,只是看看新闻,数据。再有比赛的时候才使用,使用社区却*载下**了虎扑的用户不多,而且这类用户的忠诚度很低,可能只使用虎扑的新闻板块或者识货团购,这类用户很容易流失。
这种构成比例让产品具有一定封闭性,难以吸引其他的用户,但是他本身自己的用户群忠诚度也很高,不易流失。围绕三类用户提供不同服务+产品和运营两条腿走路,在这里重点讨论普通用户。
普通用户占比高、数量庞大,从虎扑的版本迭代来看,确实为这类用户提供了许多轻量级的操作,满足这类用户想要表达意见、分享观点、点赞他人的需求。同时把控普通用户的行为不失控,找到正面贡献与负面影响的平衡点,即鼓励用户发帖。但是不能老发水贴,鼓励用户留言,但反对用户与他人“开团”。
事实上虎扑为了提高产品的门槛,上线了考试、举报、点灭功能,在一定程度上提高了社区的内容质量。
可以建立奖赏、积分、影响力机制把普通用户发展为核心用户,虎扑有声望系统、虎扑币来鼓励用户产出内容,但是仍不够完善,声望和虎扑币的优先级太低了,难以吸引用户。如何建立完善的用户激励机制在下文会提到。
帮助有相同兴趣爱好的用户在社区勾搭别人,即给用户意外惊喜和基于内容兴趣关系的用户交流,由于论坛内容的特点,用户难以长时间的讨论同一个话题。同时因为这个特点用户难以通过论坛去其他的用户进行更深入的交流,但用户选择使用社区,必然有一定的交友的需求。而虎扑没有很好的满足这类需求,虎扑应该帮助用户释放分享、交友的欲望,让用户借助内容/兴趣实现勾搭,再让用户创造更多的内容。
三、核心功能分析

虎扑的功能繁多,包含赛程、体育数据、社区、识货电商等等。与市场上其他相关产品相比较,虎扑最大的特点就是有着完善的社区体系,有相当数量的用户去使用社区,生产内容。社区功能板块就是虎扑的核心功能。
四、社区功能分析
社区是虎扑的核心竞争力,主要流量的入口。社区内有很多不同类型的话题区。用户可以根据自己的喜好和情况进入对应的话题去浏览帖子、与jrs进行讨论。或者自己发帖子(需要一定的等级、以及答完题目,才能在某一些板块发帖)。社区内的内容分发主要集中在首页和话题区。
1. 需求分析
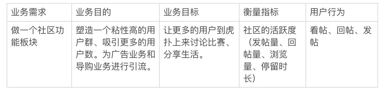
业务需求分析:

虽然虎扑泛娱乐化、去体育化的趋势越来越明显,但是虎扑在帖子质量上还有所追求,建立一个良好的社区氛围,不仅需要人气、还要有相当质量的讨论话题和讨论内容,在这个基础上才能去追求更多、更好的社区活跃度,帮助产品实现业务目标。
用户需求分析:
我使用社区功能内的用户分为两类:
1)帖子创作者:
- 乐于将自己的生活遭遇分享出来,让大家一起讨论;
- 资深的体育爱好者,能够很好的分析赛事内容、输出优质的内容贴,来获得更多的声望;
- 讨论即时赛事。
2)帖子的浏览者:
- 利用虎扑社区打发时间的用户;
- 看看有没有感兴趣的帖子进行浏览、回复。
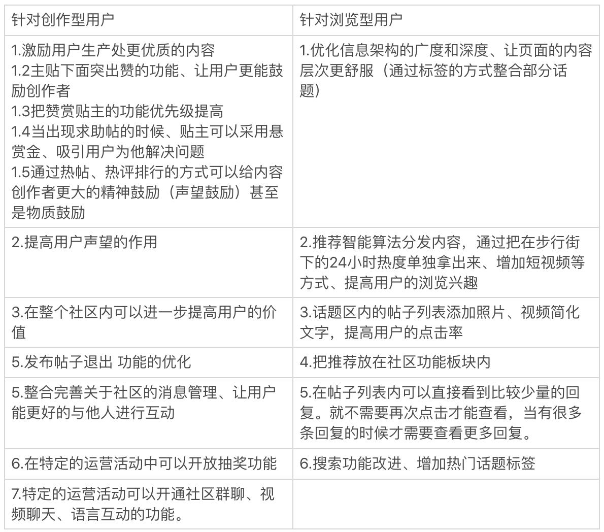
创作型用户:

浏览型用户:

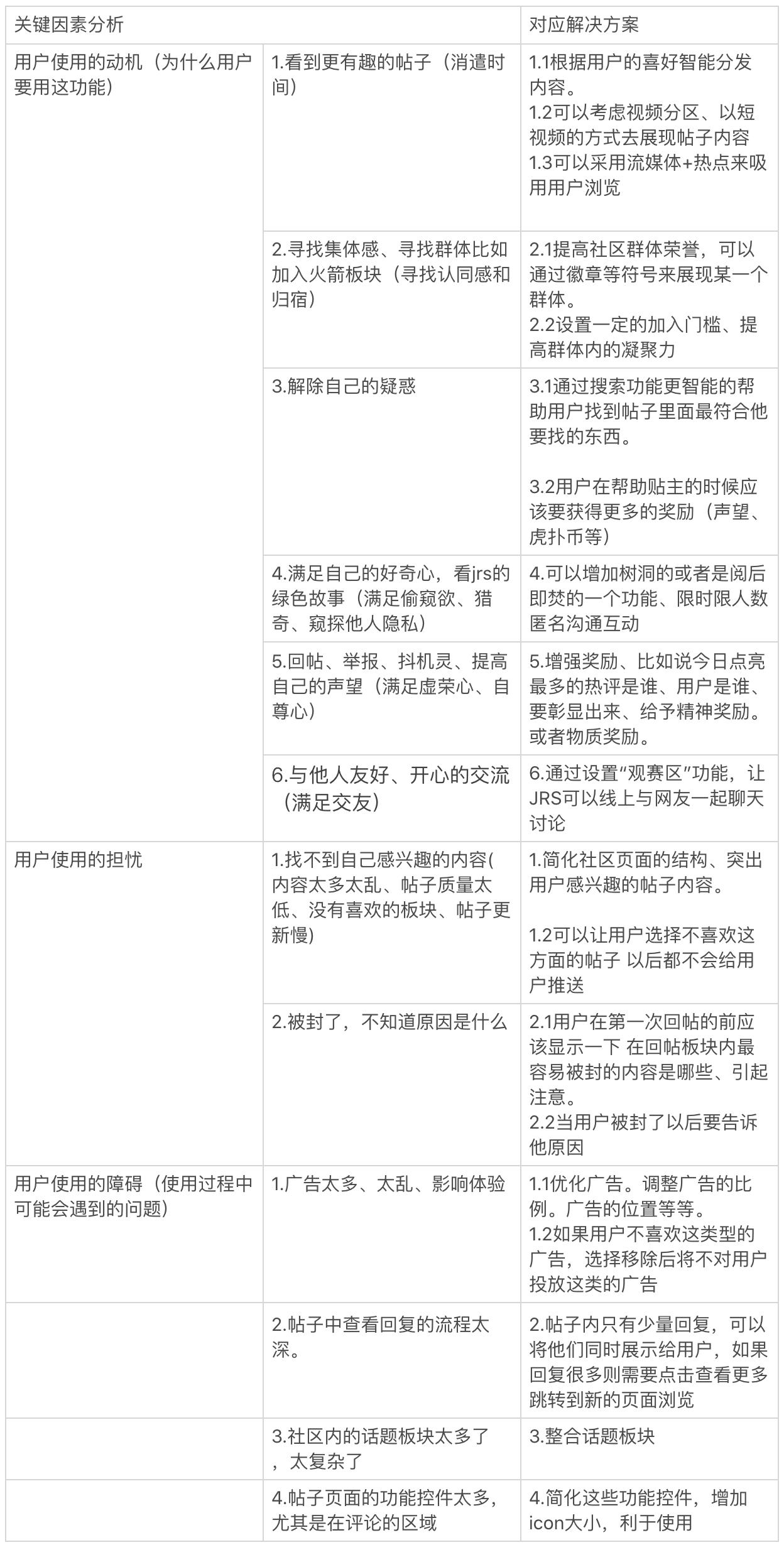
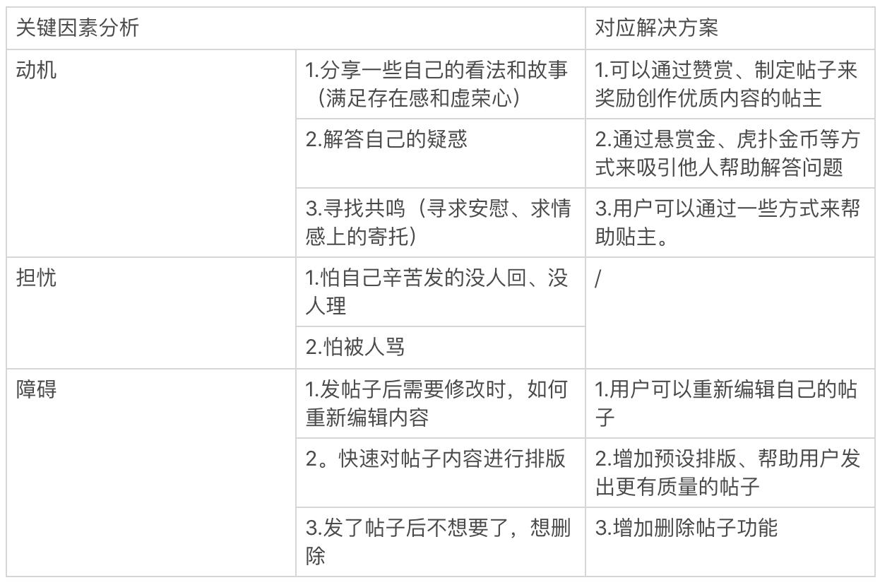
关键因素分析:
通过对用户的研究来帮助我们更好的完成业务目标。
浏览型用户关键因素分析:

创作型用户关键因素分析:

补充说明一点:对于用户来说、我发现几乎所有的社交都是在帖子内完成、用户与用户的链接很弱,这点体现在帖子内容页内无法直接关注用户。虎扑的社区基于话题内容而不是人、他更强调的是对于某一热点的讨论、或者是某一个话题的讨论。
需求分析总结:

2. 信息架构分析
竞品分析:
选取虎扑社区、新浪体育社区、腾讯体育社区、百度贴吧这四个产品进行功能架构分析:

架构共性(用户使用习惯):
- 发布帖子大多是都是可以放视频、文字、照片。
- 在社区板块中都有关注tag,用户可以在关注tag下看到自己喜欢的内容。
- 帖子列表的组成形式也很相似。
- 都有搜索。
- 都有话题分类。
架构差异点(设计机会点):
- 百度贴吧可以直播。
- 新浪体育只有一个话题热门内容页面,而虎扑将推荐tag放到了首页、百度贴吧和腾讯视频的推荐页也放在了首页。
- 百度贴吧和腾讯体育在帖子也可以直接关注用户、且在关注tag下是关注用户所发出的帖子。而虎扑则不是,虎扑在关注tag下是关注的话题内的相关的帖子。
- 百度贴吧有一个话题热度排行、而新浪体育在公园(社区首页)有热门话题的标签。而虎扑只有在步行街板块下的二级tag才有24小时热度。
- 在帖子列中,只有虎扑是以文字的方式呈现内容,这种方式提高了用户获取信息的效率,但是影响用户浏览帖子的点击率。在内容侧重点上,虎扑更强调的内容本身,所以在设计上他弱化了用户。然而百度贴吧和腾讯体育都更强调用户,这体现在他们将关注用户这一功能直接放在帖子列表上,而虎扑则需要多一个流程才能关注到用户。
- 在与社区有关的个人页面中,腾讯体育和百度贴吧对个人信息都是比较重视的,在信息结构上的体现是个人信息处于第一层级,而虎扑则是对个人信息比较弱化。
- 腾讯体育在帖子内容页中有推荐更多类似帖子的功能。这种策略可以让用户在app中停留的时间更长,同时帮助用户浏览到自己喜欢的内容。
信息架构优化建议:
对于浏览型用户:增加用户的浏览兴趣、增加每一个帖子的呈现质量、简化整体信息架构、让用户可以快速的发现自己喜爱的内容,与社区内其他用户进行交流。
对于创作型用户:激励用户进行生产、帮助用户生产出更高质量的内容、帮助用户能更好的管理自己发布的帖子、与社区中的其他的进行交流互动。

经过上述分析,优化后的信息架构如下:

- 对话题页面的信息架构进行重新整合;
- 增加热门话题榜单;
- 首页-tag增加look视频板块;
- 增加热门搜索;
- 提高用户信息和用户声望成就的优先级。
详细的优化方案放在下文进行讨论:
3. 社区流程分析
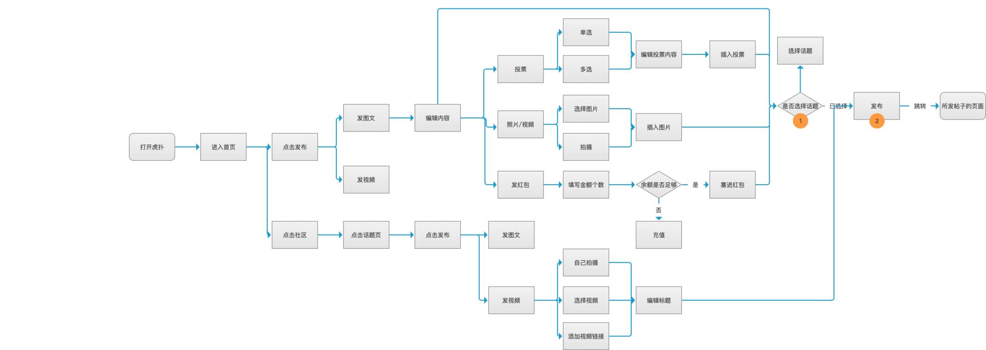
用户场景1:小陈的女朋友最近行为有些反常,小陈感到伤心的同时也很感到疑惑,他想咨询别人的意见看看他女朋友这样到底有没有问题。
发帖流程(正常流程不涉及异常流程)

建议1:在用户退出编辑时候,可以给用户选择是否需要保存内容。在原先设计上用户并没有取消当前所编辑的内容的方法。
建议2:选择话题可以放在流程的最后一步。
用户场景2:小陈发帖后有许多人在帖子下留言,小陈查看他人回复的信息,并与他人进行交流互动
回复流程:

优化建议:
- 这个功能是用户使用率较高的一个功能,所以应该吧流程简化,让用户更好的查看并且回复消息。
- 在用户查看回复消息时应该要展现自己发的消息。
优化方案如下:

用户场景3:过几天后,小陈和他女朋友的事情有了新的进展,小陈想要重新编辑或者删除帖子时,发现帖子不能被自己删除。
查看自己发的帖子流程:

优化建议:
- 减少打开app到查看到帖子之间的流程;
- 提供删除和重新编辑的功能给用户。
优化方案如下:

4. 社区功能优化建议
4.1 社区话题导航功能
该页面是各类话题区的入口,在设计上采用网格列表的方式作为二级导航,可以在有限的空间内罗列大量的话题板块入口,我粗略的估算下有接近100个话题板块,过多的板块造成用户使用时的迷茫。
虽然页面将已关注的话题显示在前面,在优先级上做出了区分,但是这样做仍然不够好。通过调研得知,绝大多数的用户经常浏览的话题区也就是几个,剩下的话题几乎不浏览,所以剩余的话题板块入口对用户的浏览体验会造成一定的负担。
其次用户想要取消关注话题和改变话题区的前后位置,需要通过编辑按钮后跳转至另一页面才能完成操作,这样的流程有些复杂可以更简化。

优化建议:
- 使用列表型导航结构,突出关注的话题区,可以有效的减轻用户的视觉负担和选择负担,提高用户的使用效率。同时显示该话题区内新增热门帖子的数量以及最热门帖子的标题内容,可以有效的提高用户的点击话题去浏览的次数。
- 当用户需要取消关注或者改变话题区的前后位置时,可以在同一页面内使用手指交互的方式完成,提高使用效率。
- 整理话题板块,将未关注的话题隐藏在话题广场内,同时对某些话题进行整合处理,让一级页面更加整。
优化后的界面如下:

当用户关注的话题太少时,应该通过用户平时浏览的内容,推荐给用户相应的话题,吸引用户进行关注浏览。

4.2 话题区页面
虎扑通过使用“话题”这一方式,对各类内容进行标签化分类,比如用户喜欢篮球,他就可以去蓝强相关的话题区(火箭队、勇士队等等)。
在这里我用步行街主干道作为话题区页面的一个例子进行分析,步行街主干道是虎扑社区内的所有话题板块中最火的专区。一个话题区是由内容导航+帖子列表所构成,其中内容导航有四个分别为最新回复、最新发布、热门、24小时榜,最新回复和最新发布这两个功能是满足用户刷帖刷完了,需要看新的帖子。而热门和二十四小时榜这两个功能是满足用户想看热门内容的功能,某种程度上说功能设计越简单越好,可以对内容导航进行整合简化处理。
其次帖子列表内包含了用户信息、标题、点赞数量、回复数量、推荐数量。在设计上有意的弱化了创作者的个人信息,强化标题,这对于创作者来说是不友好的设计,另一方面帖子内容仅仅只有标题稍显的有些乏味,特别是以图片为主的帖子,不显示图片难以吸引用户点击浏览。
最后这一点仅仅针对步行街主干道这一话题区,这个话题区历史悠久,有着非常多的经典帖子,而新的用户极有可能永远看不到这些帖子,而这些帖子的内容质量是非常高,同时也非常有梗(价值)的。其次步行街下面有十几个子话题,用户在使用时需要不断的返回页面切换话题十分麻烦,可以对子话题进行整合处理。

优化建议:
- 将最新发布和最新回复合并为最新。
- 去除24小时榜,保留热门导航。
- 增加精华导航功能,用户可以通过该导航看到话题区里面曾经的经典帖子。有效的帮助新用户能够更好的融入社区,能看到的懂社区内的梗,同时这些经典帖子作为社区的文化的内涵也需要被保留下来。
- 在帖子列表内添加用户的头像和声望徽章,声望系统在下文讲。
- 显示帖子内的图片和视频,更好的吸引用户点击浏览。
优化后界面如下:

4.3 帖子内容页面
帖子内容页面作为信息的载体,包含了标题、用户信息、正文、评论。创作者作为社区内容生产的主力,在设计上应该给予更多的激励。
其次当用户浏览完这个帖子时,代表着用户有可能对这方面的内容感兴趣,用户想要了解更多相关内容时,只能通过搜索功能去寻找,造成用户的浏览兴趣会下降。
优化建议:
- 增加赞赏贴主功能,在帖子内增加关注用户,激励创作者生产优质的内容。
- 增加相关帖子功能,有利于帮助用户找到找到自己更感兴趣的内容,同时增加用户的使用时长,给用户沉浸的浏览体验。
优化后界面如下:

除了图文类的帖子,社区还有视频类的帖子,视频类的帖子是没有正文的,以视频作为主要的内容形式,通过研究发现视频上虽然可以放弹幕,但是几乎没有用户使用弹幕功能。
其次*放播**视频横向视频时,并不能全屏*放播**,这样视频观感体验不好。
优化建议:
- 删除弹幕功能,弹幕和评论的使用场景是不一样的,作为论坛,很少用户会使用这个功能,倒不如删除这个功能,突出视频本身。
- 视频需要满屏显示,优化用户体验。
优化后界面如下:

4.4 更多页面
更多页面除了包括用户信息,虎扑币、金豆、设置、浏览、消息等有价值的功能外,剩下的都是推广广告。这个界面应该更多的需要帮助用户管理社区的内容,然而在该页面只有一个类似的功能就是消息,消息包括帖子回复、点赞/亮了、私信、提到我的,其中帖子回复是使用率较高的一个功能,应该将这个功能的优先级提高。
优化建议:
- 提高帖子回复功能的优先级,有利于用户更便捷的与他人进行交流。
- 增加管理帖子的功能,用户可以重新编辑自己的帖子或者删除帖子。
优化后界面如下:

4.4.1 帖子回复页面
帖子回复页面只显示新增回复的数量,并不显示回复内容。如果你要查看内容的话你需要点进去查看,如果你要回复的话,也是需要点进去,进行回复。这样的设计流程会比较复杂,难以使用。
优化建议:
- 当帖子内只有少量回复时,可以将他们同时展示给用户,当当帖子内有较多回复时,需要点击查看更多跳转到新的页面浏览。ps:在该页面只展示一天内回复的评论,超过一天的则只显示新增的回复条数,超过30天的自动删除该帖子的回复记录。
- 在上面的基础上,用户可以通过点击内容直接进行回复,不需要点击后再进行回复。
优化后界面如下:

4.4.2 个人主页
个人页面包含了用户信息,社区的互动状态,个人荣誉等信息。在声望系统上通用数值的方式去表达一个人在社区内的贡献并不直观。
其次由于在上文中的改动,将回帖和发帖放在一级页面,在这里不需要回帖、发帖、新闻评论这三个功能这么复杂。
优化建议:
- 通过勋章具体化声望系统,而不是数值(数值过于抽象)。
- 整合新功能动态。
优化后界面如下:

4.5 搜索功能
搜索页面只包含包含了搜索框和搜索历史,用户使用搜索功能的场景是对某个内容感兴趣,想要在社区寻找相关的资讯,这个时候用户往往会输入关键词,而产品则需要作出相应的关键词反馈,来帮助用户搜索,而不是什么都不提示。其次用户使用搜索功能时,意味着用户有想要浏览内容的兴趣,产品需要做的事情就是需要增加让用户感兴趣的内容,引导用户进行点击浏览行为。
优化建议:
- 加热门搜索功能,吸引用户进行内容浏览。
- 增加搜索补全功能,帮助用户更好的找到想要的内容。
优化后界面如下:

4.6 新增功能-热榜
虎扑作为一个社交内容社区,每天用户都会生产出大量内容,如何对这些内容进行处理是一个很重要的问题。
虎扑主要通过两个方式来处理这些内容:
- 在首页推荐用户可能会喜欢的内容;
- 通过话题区将内容进行管理,用户可以自己到喜欢的话题区下发现内容。
仅仅只有这两种方式是不充分的,虎扑仍然需要对站内热门内容进行集中的展示,来帮助用户在更短的时间内发现更有趣的社区内容。
虎扑在部分热门话题下有24小时榜这个功能,这个功能的优先级非常低,这有可能是因为内容产出的质量和数量不够所导致,但是随着产品的发展,用户人数的增加,产出的内容数量会随之上升,这时候需要这个功能来对虎扑内的热门帖子进行集中的展示。
热榜功能介绍:
该功能是对虎扑内各大话题板块下的热门帖子进行集中的展示,满足用户短时间内获取站内最热门,最有趣的内容。
由于虎扑首页是推荐,在这里说明一下热榜和推荐功能的差异。
- 热搜是一个面对全平台用户的功能,大部分内容并不做个性化推荐,而推荐是根据用户在产品的使用情况为用户推荐内容。
- 热榜满足用户追逐热度的需求,同时给无明确目的的用户推荐内容。

热榜的排序计算=浏览量+回帖量+推荐量 +神评论数量+发帖时间。
当用户产出的帖子登上热榜时给予声望奖励:

4.7 新增功能-look
虎扑作为泛娱乐体育社区,但是在视频这块的数据表现并不好(通过查看浏览量和发布量得出)。视频比文字更具有感染力和传递性,虽然虎扑目前并不具备用户创作视频的条件和氛围。但是仍然有用户会上传视频到社区上,在产品的架构上视频页面这一功能的优先级较低,在首页tap栏的靠后位置,应该要把视频这一块功能给突出,给用户更多样的内容浏览选择。
视频的衍生是更具互动性的直播,虎扑目前的直播是关于体育赛事的文字直播和路人王直播(都属于体育范围),有直播这个基础后,虎扑可以扩大一点做泛娱乐的直播。但是虎扑是论坛型的社交产品,所以直播这一块要慎做,建议配合明星运营来作为虎扑直播的起步。
原视频页面是瀑布流分布布局,非常单一,没有相应的导航分类导致用户想找某一类的视频时难以找到。其次视频的标题和视频放在一起导致标题难以被识别,影响用户的浏览体验。最后文字传递信息比视频更有效率,所以用户在浏览视频页面时会更在意标题,而不是视频的封面。
优化建议:
- 将视频页的优先级提高,作为重要功能呈现。同时将直播、视频整合为一个大功能。将该功能放在首页-导航栏第二。
- 帮助用户更好的社交,新增功能“观赛间”,为社区内的朋友提供可以一起观赛的氛围,让社区之间人与人的链接更紧密,帮助用户进行更深入的社交行为。
- 增加直播功能,功能刚刚推出时需要配合明星运营推广(包括球星见面会、球星线下活动、路人王等等,由官方运营组织,保证直播的质量。),有利于虎扑继续的扩大自己的社交版图。
- 突出视频的标题,有助于吸引用户进行点击,观看视频。
- 增加视频种类标签栏功能有助于用户更好的寻找自己想看的视频,标签种类以男性话题(体育、篮球、穿搭装备、电影、游戏、数码、搞笑)为主。
- 增加热门视频banner轮播图,有助于帮助无目的的用户更好的选择视频内容。
- 该功能可以配合配合市场运营在某些特定的假日、比如春节可以让用户拍摄相关的题材,吸引更多的用户去使用这一功能。
优化原型如下:

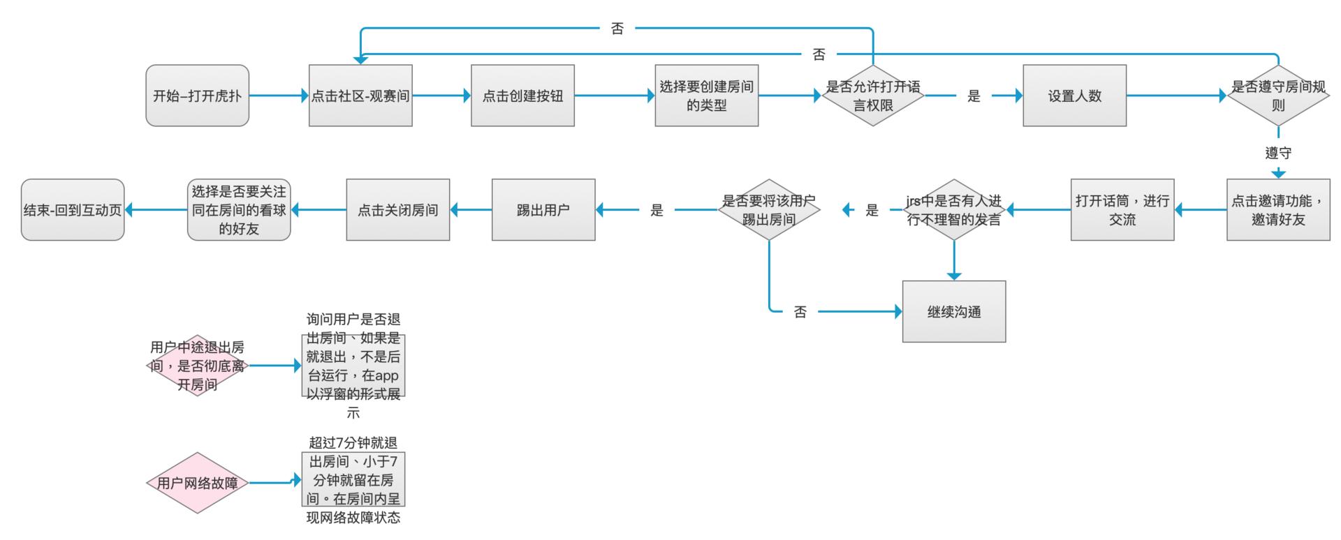
新增功能“观赛间”:
该功能谨慎推出,因为虎扑是ugc,基于内容的社区,用户与用户之间是浅联系,而观赛间是属于用户之间的深联系,并不符合虎扑目前的产品调性。
但是观察虎扑产品的迭代过程会发现,虎扑从一开始少量用户的专业体育社区发展到如今成为大量男性用户的泛娱乐体育社区,虎扑的受众是越来越下沉(低龄、娱乐、低收入),甚至可能演变成男性用户的兴趣社区而不再是体育社区,那时候为了留住更多的用户以及获得更多用户活跃度,必然会加强用户之间的社交关系。
该功能需要配合市场运营,在热门赛事前可以推出,为社区内的用户提供一起观赛的氛围环境。
用户使用场景1(发布观赛间):
周末是nba的总决赛,小陈一个人在家看球,没有氛围、觉得有点没意思,他打开虎扑-点击社区-找到互动间,创建了一个6人的房间,然后他通过一键分享到主队区邀请主队话题球迷与他一起看球,聊球。
用户使用场景2(参加观赛间):
周末是nba的总决赛,小李一个人在宿舍看球,宿友都不喜欢篮球、平时都是自己在宿舍看没有氛围、觉得有点没意思,他打开虎扑-点击社区-找到互动间,查看自己同主队的jrs加入他们的房间,和他们一起聊球看球。
创建“观赛间”触碰点分析:

参加“观赛间”触碰点分析:

创建观赛间流程图:

参加观赛间流程图:

用户参加观赛间流程:

用户创建观赛间流程:

邀请用户加入观赛间流程:

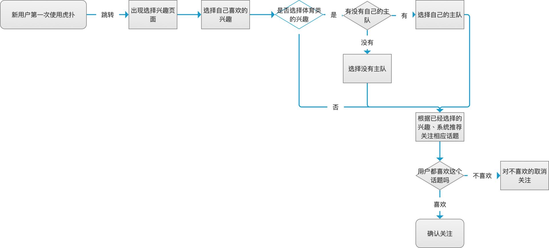
4.8 新增功能-新用户首次使用时进行喜好选择
新用户第一次使用虎扑时,虎扑会自动帮助用户关注很多话题板块,这样的做法其实并不好,应该要用户自己做选择喜欢什么内容,然后基于用户喜好进行内容的分发。
用户选择喜好流程:

原型如下:

当新用户使用虎扑时,选择自己的喜好,并推荐相应的话题区给用户进行关注,在首页-推荐tag下推送用户喜欢的内容。
五、识货板块功能分析
识货功能的作用帮助虎扑旗下另外一个app识货进行引流,识货主打识货团购、主要卖一些运动鞋类、衣服、还可以进行球鞋鉴定,主打人群都是年轻的男士为主。虎扑app将识货的部分功能放入app中去吸引用户*载下**使用识货、去购买商品。
1. 识货功能需求分析
业务需求分析:

用户需求分析:
我将使用识货板块的用户大致分为三类:
(1)有比较明确的购买欲望,没有具体想要购买的东西的用户
- 这类用户的需求是发现到能够吸引他的商品,或者是能够吸引到他的价格,两者结合;
- 用户最频繁使用的功能是:浏览页面、查看分类、查看团;
- 点击购买转化率:转化率中、这类用户使用该功能的频率中等,占比人数中等。
(2)有明确的要买的鞋子的用户
- 这类用户的需求是完善搜索功能,精确找到自己想要的商品;
- 用户最频繁使用的功能是:搜索,查看价格、评价;
- 点击购买转化率:转化率最高、这类用户使用该功能的频率中等,占比人数中低。
(3)没事干,打发时间逛逛的用户
- 这类用户的需求是内容质量高的商品资讯;
- 用户最频繁使用的功能是:浏览;
- 点击购买转化率:转化率最低、这类用户使用该功能的频率高,占比人数。
2. 识货功能信息架构分析

其实从信息架构中我们可以看出,产品功能是围绕着球鞋而设计,包含有鞋子的导航分类等等,主打的是篮球鞋。这样的一个功能设计很明显的是为了第二类人群去设计,因为有丰富的导航,细致的球鞋的分类,用户比较容易就可以找到自己想要的鞋子的样子。
然而虎扑作为一个社交类产品,用户购物的场景其实并不是很充分的,用户绝大多数都是看新闻或者看社区,直接使用识货的情况并不多见。所以为了吸引到更多用户去浏览识货,提高这个该功能的使用率,完成业务目标,我们应该把功能设计倾向于第一类、第三类用户,因为这两类的用户是最多的。
其次在社交产品中做购物商城并不符合用户的心智模型,一个好的产品,表现模型(产品的功能架构)尽可能靠近用户的心智模型(用户对产品的初影响)。
3. 识货功能优化建议
不应该直接把识货的首页放在虎扑这个APP中,应该把识货这一功能做的与虎扑的调性(或者说用户的心智模型)相符合。其次识货功能设计的目标用户不应该是有明确购买商品的用户,而应该是为大多数的虎扑用户进行功能设计,增加更多信息资讯内容,与社区相结合,从而吸引用户到“识货”板块,吸引更多的用户去浏览内容,为这类用户创造购买的动机,从而提高购买转化率。
识货功能板块是虎扑变现的手段之一,为了满足业务目标,应该更好的满足用户的需求,应该利用识货功能为高价值的用户群体带来相关的利益,在虎扑的用户激励体系中,声望越高代表着该用户对社区的价值越高。
优化建议:
- 将用户激励体系与识货功能相结合,创建一个虎扑商城,声望越高可以享受到的更多的折扣优惠,同时虎扑金豆可以兑换虎扑周边产品等,在下文有详细说明。
- 增加内容资讯板块(#秋季搭配#、#球鞋测评# #好物推荐# 等等),这些板块的内容不是用户去生产,而是应该请一些写手去写这些文章,然后通过图文故事的方式对用户进行导购。
- 把热门推荐改成故事,将单纯商品展示更换成商品故事文章的形式,这样更能吸引用户点击浏览,每日推荐七个商品,用户点击进去后是文章页,通过这些资讯去吸引用户购买的欲望。
优化后界面如下:
(1)新增功能虎扑商店和内容资讯板块

(2)补充虎扑用户激励体系分析

声望——体现社区用户价值
金豆——体现用户的忠诚度

通过调研发现,虎扑用户很少使用金豆商城,甚至一部分用户都很少完成每日任务获得金豆,其次用户普遍任务声望并没有什么具体的作用。这样以来声望和金豆起不到激励用户的作用了。很高的声望没有什么实际的好处,很低(-1000)也没有实际的坏处,有些不平衡。在金豆功能设计的目的在于提高用户留存率和活跃度,为此重新设计一套任务系统。



金豆在虎扑商城中可以兑换的物品如下:

声望功能设计的意义就是鼓励用户产出高质量的内容,声望越高的用户在虎扑系列产品的权重就越高。在设计上要区分高声望用户和低声望用户的区别,鼓励用户提升自己的声望。
虎扑声望系统提升方式:

声望系统排名在虎扑商城中可以兑换的物品如下:

(2)新增功能故事

为什么要取消热门推荐?
因为大多数浏览热门推荐的用户,大部分属于没事干,没有特别想要买的东西的用户,如果有强烈购买欲望或者有明确购买目标的用户,一般会使用识货团购,或者通过商品导航找他要买的东西,而不是去看热门推荐这种信息流。所以针对于这一部分的用户,这种简单的商品组合是不太能吸引用户。
将简单的商品组合展示换成商品故事这类形式去展示,更能吸引到用户去点击浏览,通过内容页的图文也可以再进一步去吸引用户去购买。
六、总结
近年来虎扑的影响力越来越大,越来越多的用户知道这个直男聚集地。虎扑聊的不仅仅是篮球、体育,更多的是男人们在烧烤摊的话题,体育赛事有周期的,而每个人生活是无限,娱乐正逐渐替代体育成为虎扑的主旋律。
虎扑用户忠诚度非常高,称社区里的其他用户是“家人”,大家也愿意到虎扑上分享自己的生活,对直男们来说,虎扑是非常受欢迎的,社区的内容都是为直男们所喜爱的,比如秋名山选美,女神大赛等。
虎扑的核心竞争力是其直男社区,如何做好社区建设,生产优质内容,增强社区互动,提高用户的浏览体验是本文讨论的主要内容。
对于浏览型用户,虎扑应该提高内容推荐的质量,同时完善社区内容分发的渠道,提高帖子的呈现质量,简化产品的结构,给用户清晰的浏览体验。
其次为用户建立更多元的内容层次,增强社区互动,让用户借助内容实现勾搭,让用户再创造更多的内容。对于创作性用户,虎扑是ugc社区,以话题内容为核心,创作者的优先级是比较低的,虎扑应该激励用户进行生产、鼓励用户生产出高质量的内容、完善用户激励体系,提高声望和金豆作用。
市面上的社交娱乐产品层出不穷,每个产品都想着留住用户,偷走用户的闲暇时间。虎扑如果要形成自己的产品壁垒的话,就需要运营好直男们,不忘初心,继续绿色发展,围绕用户建立更多有趣好玩的功能以及更好的体育资讯和数据,在社交媒体以女性用户为主的时代上,逆流而上,发展出属于自己的道路。
写在最后
这是去年九月份完成的一篇文章,中途决定去考研,然后没有来得及整理也就没投稿了,过了大半年,虎扑经过多个版本的迭代,和我所分析的那个版本已经大不同了。
这里补充从2019年9月到2019年5月份的版本迭代情况。
(1)虎扑官方介绍的变化
2019.9:虎扑-篮球x足球x电竞资讯干货,热帖神评!极易上瘾,请控制时间哦!
2020.5:虎扑-篮球x足球x游戏年轻人的兴趣社区。
(2)产品架构上的改变
2.1 删除了识货功能板块,变成了频道板块,频道板块提供给用户的是影视娱乐、小说、视频。
2.2 增加了直播板块,放在首页导航栏下。
2.3 增加了热门搜索。
从这些变化中可以看出来,虎扑朝着娱乐至死的方向继续发展,这样的产品思路可以带来更多的用户,但是如何留住这批用户是需要思考的问题,娱乐化的产品其实已经有很多了,虎扑的优势仍然其独特的用户群和内容,这是区别微博、抖音这些娱乐产品特点。
其次虎扑就是从ugc 逐渐转向pugc,不断有体育明星、专业游戏解说、主播入驻虎扑,同时增加直播功能,这个改变其实很好,打通了上下游,上游有意见领袖生产专业内容,下游有广泛的用户生产各类话题。
其实虎扑目前的社区环境挺恶劣的,这种情况是需要社区意见领袖出来,建立公平和平衡的社区规则;由尊重用户和理解规则的人来运营社区。