
起诉状,是原告在向法院提起诉讼时,必须向法院提交的书面文件。按《民事诉讼法》第120条规定“起诉应当向人民法院递交起诉状,并按照被告人数提出副本。”

老夫自天上来,人间诉状怎么写?我太难了……
不用担心,法官来教你。

民事起诉有哪些要求?
1.原告是与本案有直接利害关系的公民、法人和其他组织;
2.有明确的被告;
3.有具体的诉讼请求和事实、理由;
4.属于人民法院受理民事诉讼的范围和受诉人民法院管辖。
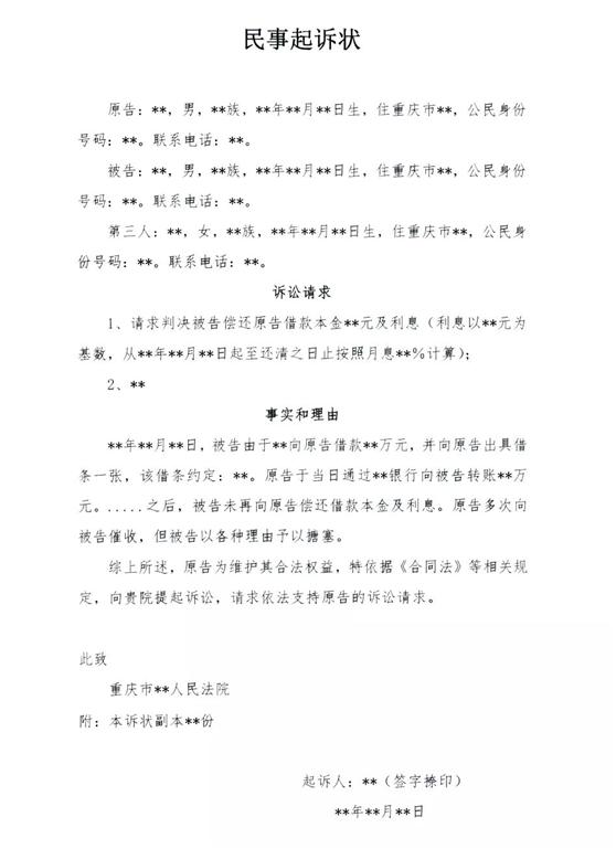
民事起诉状样式
1.“原告”“被告”“第三人”栏:系自然人的,应写明姓名、性别、公民身份号码或者出生时间、民族、职业、工作单位、住址、联系方式等,并提交身份证明如身份证、户口簿;系法人或者其他组织的,应写明名称、统一社会信用代码、住所、法定代表人或主要负责人姓名、职务、联系方式等,并提交企业法人营业执照或相关部门出具的法人资格证明;
2.“诉讼请求”栏:主要写明请求法院解决的权益争议问题,应当明确、具体;
3.“事实和理由”栏:简要写明原被告之间的争议内容,包括发生纠纷的时间、地点、原因并阐明起诉的理由和根据;
4.“起诉人”署名栏:系自然人的,要由本人签名或捺印;系法人或者其他组织的,署单位全称并加盖单位公章;
5.起诉状副本份数应当按被告和第三人的人数提交;
6.原告应提供与事实争议有关的证据材料,并填写证据清单,注明证据名称、份数、证明目的等。

起诉状书写说明
1.名称:就是“民事起诉状”或简写为“起诉状”
2.当事人情况:即原被告的身份信息。
原被告为个人的,要列出姓名、性别、年龄、民族、工作单位、住址、联系方式。
原被告为单位的,要列出单位名称、住所地,法定代表人或负责人姓名、职务及联系方式。
原被告一方为多人的,分别列清情况。
特别注意:原被告的姓名或名称一定要准确,不能有任何错字。在名称中有错字的,可能会直接导致主体错误,诉讼被驳回。提供的地址要尽量详实,具体到门牌号。
3.诉讼请求:简单、明确地说明要求法院判令或确认的具体权益。
比如要求给付的具体数额,要求确认的具体事项等。诉讼请求有多项的,应分别列明。
4.事实和理由:写清楚支撑诉求的事实和法律依据。
把双方发生争议的基本事实说清楚,尽量用概括性、简单明了的语言,双方争议及矛盾的焦点还是要写清楚。
注意事实和理由部分要和自己的诉讼请求联系,成为支撑诉求的依据。
5.尾部:法院名称、当事人签字、日期。
在哪个法院起诉,则结尾写清楚哪个法院的完整名称。
在“起诉人”后面,当事人是个人的,要由本人亲笔签字。是单位的由法定代表人或负责人签字并加盖单位公章。
日期要填写完整,最后的日期最好填写起诉当天日期。
6.诉状的载体
法院要求起诉状一律要在A4大小的纸张上。至于是打印还是手写都可以,当然,现在大多数都是提交打印的诉状了,有些法院会要求当事人立案时提交诉状的电子版。

以上便是《民事起诉状》的格式及书写说明,敦小法在这里提醒您,诉讼是一件专业性比较强的事,因诉求不明或诉状内容不妥导致败诉时有发生,因诉状格式不对等原因可能导致一次立案不成,多次来回跑法院立案,也花费时间和精力。如果案件比较常见、案情又简单、争议不大,当事人可参考以上格式,自行书写诉状到法院立案,否则建议还是带好材料由律师研究后代理或代为起草为好。

图文编辑:王一竹