7月底,帮助客户注册微信公众号时发现注册不了,当提交完注册邮箱验证后,弹出提示框: “技术系统升级中” ,无法注册。通过腾讯客服查询,反馈信息为:“根据法律法规,我们正在进行安全技术升级,期间暂停微信个人账号及公众账号的新用户注册,预计 8 月初完成升级恢复注册”。
这一问题持续约一周,今天发现,终于又可以注册了!
微信公众号注册网址:https://mp.weixin.qq.com/
今天为客户注册并认证微信公众账号,走了一遍流程,发现和此次系统升级之前比,发生了一些变化:
一、注册过程,增加了【创作者信息】选填项目
如下:

微信公众号注册:作者创作领域
1、首先是创作领域类别,分别有:财经、宠物、动漫、房产、星座运势、搞笑、家居、教育、军事、科技、科学、心理情感、旅游、美食、文学、汽车、摄影、古玩收藏、时尚美妆、社会时政、数码、体育健身、人文历史、游戏电竞、娱乐影视、孕产育儿、职场、生活百科、创意设计、其他等。
这一步意味着,微信公众号平台开始对公众号内容进行分类管理,猜想微信公众平台将根据作者所在不同的创作领域,一方面加强内容审核的专业性,避免可能出格的内容通过公众号传播,提升安全审核效率,另一方面可能会借机加速公众号内容与视频号的结合,以利于推动视频号发挥更好的作用 —— 公众号也要出圈啦!

微信公众号注册:作者选择创作平台
2、然后是作者可以选择其他的创作平台,包括:微博、快手、知乎、bilibili、抖音、头条号、豆瓣、小红书、知识星球、领英、QQ空间、网易LOFTER、CSDN、百度贴吧、简书、百家号、趣头条、梨视频、喜马拉雅FM及其他等。
本人认为,微信此举意味着未来微信公众号内容将不再局限于“私域流量”,而是倾向于“破除垄断,消除孤岛”,通过与其它内容平台的链接,完善微信内容生态,对于广大的内容创作者而言,是一件利好的事。
二、公众号认证过程的变化
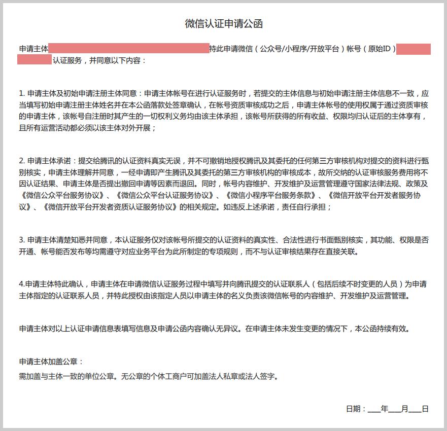
微信公众号注册的老同学们,还记得原来认证账号时,需要提交“微信公众号申请认证公函”吗?

历史上的微信认证申请公函
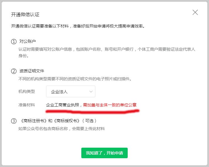
如今,【认证公函】已成为历史,取而代之的,是在提交营业执照时,需用营业执照复印件,盖上单位公章后扫描或拍照提交:

升级后,开通微信认证需要提交的材料
此外,这一流程的变更,还伴随着需要公众号运营联系人微信号的验证,以及法定代表人扫脸进行确认,如果法定代表人不方面扫脸,也可以用对公账号打款(1元以内的小额打款)验证的方式确定企业资质的正常。这意味着,微信对于大数据的应用、如与工商信息系统的数据衔接进一步加强了。当然,上面的资质初审信息提交后,公众号认证费300元,这个还没有变!
好了,关于此次微信公众号注册升级,就介绍到这里。有什么不明白的,可以关注并私信我,乐于帮大家解决问题!