幼升小的家长们注意啦
兰州市各区最新公布
2023年小学新生招生方案
以及划片范围
赶紧了解
城关区
6月20日,兰州市城关区教育局公布了2023年城关区小学一年级新生入学地段划分范围及《2023年小学招生工作实施意见》。
2023年兰州市城关区小学一年级新生入学地段划分范围
省市属学校
甘肃省实验小学
底巷子双号,畅家巷1—43号单号,从食品商厦什字至天主教堂与城区供电所丁字路口为止公路两侧,市食品商厦(原食品加工厂)家属区。
东郊学校
招生区域为两块。
第一块:兰州军区大院(东教场部队家属区),农民巷(东至东郊巷,西至平凉路),平凉路(广场东口什字至大教梁丁字路口东侧),东岗西路(广场东口什字至东郊巷北侧),东郊巷两侧,南昌路(南侧省委什字至东郊巷路口,北侧省委什字至金城宾馆什字),天水路(雁滩桥什字至金城宾馆什字西侧)。
第二块:南昌路(华联商厦西侧至南昌路与平凉路十字路口)南侧以南,平凉路(庆阳路与平凉路十字路口至南昌路与平凉路十字路口)以西,庆阳路(庆阳路与与平凉路十字路口至庆阳路与主席台东侧道路丁字路口)以北,主席台东侧道路向北延伸至南昌路(华联商厦北门)以东。
科学院小学
渭源路(渭源路什字路口至科技街路口,不含渭源路门牌)以东,南昌路(含北侧科学院什字路口至南滨河路口、南侧科学院什字路口至瑞德大道丁字路口门牌)以南,瑞德大道(南昌路口至科技街路口)以西,科技街(不含科技街)以北。
兰州大学附属学校
兰州大学各家属区内所有住户,兰州医学院、长城建筑总公司、新华印刷厂各家属区内所有住户。
地矿附小
甘肃省地质矿产局各家属区内住户。
水车园教育集团片区
水车园小学
大教梁,立功巷,滨河路(大教梁交警岗亭至金昌路口),广后街,鱼池子,立德巷,南昌路(广武门什字至省委什字北侧),金昌路(滨河路、金昌路口至广武门什字东侧),平凉路(交警队什字至大教梁交警岗亭西侧)。
秦安路小学
秦安路(静宁路什字至广武门什字公路两侧),小北街前、后街,黄河沿前、后街,滨河路(箭道巷口至金昌路口),五福巷,邓家巷,石头巷,新华巷,华亭街,自信路,武都路(静宁路什字至金昌路与武都路丁字路口北侧),河水道,静宁路(静宁路保利大厦什字至滨河路口两侧),金昌路(滨河路口至广武门什字西侧),张掖路(箭道巷丁字路口至静宁路什字北侧),山字石,会馆巷。
民勤街小学
静宁路(庆阳路什字至武都路什字)东侧以东,武都路(武都路与静宁路什字至金昌路与武都路丁字路口)南侧以南,金昌路(金昌路与武都路丁字路口至广武门什字)以东,南昌路(北侧广武门什字至省委什字,南侧广武门什字至华联商厦西侧)以南,主席台东侧道路向北延伸至南昌路(华联商厦北门)以西,庆阳路(主席台东侧道路与庆阳路丁字路口至静宁路什字)北侧以北。
水车园教育集团银河分校
银河国际小区各住宅区。
白银路小学
旧大路(皋兰路什字以西全部),民主西路(金昌南路与民主西路什字起至工贸商场公路两侧),颜家沟(金昌南路为界东段),张家园,养园巷,勘测队,针织厂,詹家拐子,王家庄,皋兰路(皋兰路与甘南路什字至铁路局丁字路口西侧)。
一只船教育集团片区
一只船小学
天水路(西侧天水路什字至东方宾馆丁字路口,东侧天水路什字至盘旋路什字),一只船南街,一只船北街单号(不含兰柴厂区域内号牌),民主东路(天水路什字至邮电大楼什字公路两侧)。平凉路(邮电大楼什字至东岗食品厂什字东侧),甘南路(兰大丁字路口至东岗食品厂什字南侧)。
扬帆小学
定西北路的省粮食局家属院住户。
教师进修附设小学
天水路(金城宾馆什字至东方宾馆丁字路口西侧),农民巷(东起天水路西至东郊巷),张家巷,东岗西路(南侧盘旋路什字至广场东口,北侧盘旋路什字至东郊巷),一只船北街双号,兰柴厂家属区,市农具厂,市环保局家属楼,平凉路(东岗食品厂什字至广场东口什字东侧),南昌路(东郊巷口至金城宾馆什字南侧)。
一只船教育集团启航分校
嘉峪关北路和嘉峪关南路以东,东岗东路(不含东岗东路门牌)以南,焦家湾路(不含焦家湾路和焦家湾门牌)以西,铁路以北,不含兰州第二热电厂家属区。
嘉峪关路小学
嘉峪关北路和嘉峪关南路以西,东岗东路(不含东岗东路门牌)以南,瑞德大道(瑞德大道与嘉峪关西路十字路口至瑞德大道与排洪南路丁字路口)以东,排洪南路以北。
静宁路教育集团片区
静宁路小学
静宁路(西侧庆阳路什字至静宁路保利大厦什字,东侧武都路什字至静宁路保利大厦什字),庆阳路(静宁路什字路口至南关什字北侧),张掖路(贡元巷路口至静宁路什字南侧),贡元巷,东城壕,武都路(贡元巷什字至劳改局什字公路两侧)。
正宁路小学
正宁路,大小南城巷,白银路(中山林什字至永昌路口公路北侧),徐家巷,八中家属院,中林路,甘家巷,王马巷,官印巷,庆阳路(南关什字至双城门什字公路南侧)。永昌路(白银路口至双城门什字公路东侧)。
草场街小学
上、下草场街(庙滩子桥东至*防队消**),盐场路从*防队消**以西至东李家湾,北滨河路(西起白塔山公园东至黄河大桥)。
九州小学
罗锅沟口的石峡口(九洲房地产开发公司门口)以西的九州地区。不包含九洲城和天昱凤凰城各住宅区。
静宁路教育集团创成分校
九洲城各住宅区。
静宁路教育集团天昱分校
天昱凤凰城各住宅区。
通渭路教育集团片区
通渭路小学
通渭路,滨河路(永昌路口至箭道巷路口),大众巷,上、下水巷,贤后街,候后街,口袋巷,永昌路(滨河路口至张掖路基隆大厦公路两侧),张掖路(通渭路口至箭道巷路口北侧),箭道巷。
中山小学
滨河路(解放门立交桥至永昌路路口),解放门清真寺至滨河路解放门立交桥东侧,临夏北路,北城壕,木塔巷,中山路(东侧中山桥南至武都路口,西侧中山桥至西关什字)。
张掖路小学
张掖路(北侧中央广场至西关什字,南侧贡元巷北口至西关什字),道升巷,金石巷,延寿巷,陇西路,武都路(酒泉路什字至永昌路什字北侧)。
柏道路小学
安定门(东侧),白银路(永昌路与白银路什字至安定门什字北侧),西城壕,庆阳路(双城门什字至胜利宾馆丁字路口南侧),中山路(胜利宾馆丁字路口至安定门什字东侧),永昌路(白银路路口至双城门什字西侧),柏道路,兰林路。
新桥小学
雷坛河,北园,新桥东至临夏路口,解放门,杨家沟下段,杨家湾(旧号)137号以下,洪门子,白银路(伏龙坪、马家坡口至解放门西南侧),滨河路(市疾控中心丁字路口至解放门立交桥口)。
兰州市城关区育才学校
元森北新时代各住宅区。
十九中教育集团(小学)片区
金塔路小学
庆阳路(南关什字至胜利宾馆三岔路口北侧),中山路(胜利宾馆三岔路口至武都路口东侧),绣河沿,永昌路(双城门什字至张掖路什字公路两侧),大众市场,西城巷,武都路(南侧从市财政局丁字路口至贡元巷路口,北侧从市财政局丁字路口至永昌路口,再从酒泉路什字至贡元巷路口),赐福巷,金塔巷,顺城巷,仓门巷,酒泉路(武都路悦宾楼什字至南关什字西侧,省政府大门至南关什字东侧),曹家厅,曹家巷,黄家园,南山市场。
上沟小学
上、下沟,付家巷,中山路(西关什字至安定门什字西侧),临夏南路,白银路(安定门什字至解放门什字东北侧)。
西北新村小学
白银路(甘报社门口至伏龙坪道口南侧),西北新村地区,含民族花园小区。
伏龙坪小学
伏龙坪前、中、后街,望远坪,自强沟,杨家沟上段。
尚德小学
白塔山门中山桥以西的黄河北地区,包括徐家湾、日杂仓库等。
十九中教育集团恒大校区
恒大绿洲各住宅区。
宁卧庄教育集团片区
宁卧庄小学
天水路(盘旋路什字至金城宾馆什字东侧)以东,南昌路(含金城宾馆什字至科学院什字南侧),渭源路(科学院什字至东岗西路丁字路口公路两侧)转弯至科技街(含科技街门牌),瑞德大道(庆阳大厦丁字路口至五里铺桥什字)以西。东岗西路(盘旋路至五里铺桥什字公路两侧,不包括兰大东岗西路家属区)以北。
南河小学
南河滩地区,南昌路(含金城宾馆什字至渭源路什字北侧,读者大道丁字路口至瑞德大道丁字路口北侧),读者大道(雁滩桥什字至南昌路丁字路口),渭源路(科学院什字以北地段),天水路(宁卧庄什字至雁滩桥什字东侧)。
雁宁路小学
团结路以南,天水北路(省政协丁字路口至雁滩桥)以西,雁滩路(原体校十字至大润发十字)以南,雁西路(大润发十字至南河道十字路口,不含雁西路门牌)以西,南河路(雁西路与南河路丁字路口至雁滩家具市场)以北(不含雁西路与南河路丁字路口至雁滩二号桥的南河路门牌)。
雁北路小学
黄河以南,雁西路(大润发十字至黄河边)以西,雁滩路(天水北路与原体校十字至大润发十字)以北,团结路转弯至天水北路至原体校十字以东,华侨实验学校南侧宋家滩村。
雁南路小学
雁南路(三森美居十字路口至雁南路与高新路十字路口)以南,高新路(雁南路与高新路十字路口至高新路与南河道丁字路口)以西,南河路(南河路与高新路丁字路口至张苏滩桥十字路口)以北,雁南路街道办事处门前至张苏滩桥南北走向公路(三森美居十字路口至张苏滩桥十字路口)以东。
宁兴小学
招生区域分为两块。
第一块:雁滩路(大润发十字至雁南路街道办事处丁字路口)以南,雁南路街道办事处门前至张苏滩桥南北走向公路(雁南路街道办事处丁字路口至张苏滩桥十字路口)以西,南河路(张苏滩桥十字路口至雁西路与南河路丁字路口)以北,雁西路(大润发十字至雁西路与南河路丁字路口,含公路两侧门牌)以东,南河路(雁西路与南河路丁字路口至雁滩二号桥)北侧门牌。
第二块:雁滩路(雁南路街道办事处丁字路口至天庆大道与雁滩路丁字路口)以南,天庆大道(天庆大道与雁滩路丁字路口至天庆大道与雁南路十字路口)以西,雁南路(天庆大道与雁南路十字路口至三森美居十字路口)以北,雁南路街道办事处门前至张苏滩桥南北走向公路(雁南路街道办事处丁字路口至三森美居十字路口)以东。
华侨教育集团(小学)片区
华侨实验学校
新港城A、B、C、D、E住宅区。
云麓山学校(原华美实验学校)
碧桂园小区二期爱丁堡、海德郡、伊顿郡、诺丁山、约克郡、金城云鼎各住宅区属于碧桂园二期配建学校招生区域,石沟新村(石沟村*迁拆**安置点)和刘家花园(马家沟村*迁拆**安置点)。
华辰小学
黄河以南,雁园路以东(不含雁园路与雁北路十字路口至雁园路与雁滩路丁字路口的雁园路门牌),608-2号路(基业豪庭门前东西走向规划路)以北,雁东路(雁东路与608-2号路十字至雁东路与雁北路十字)以西,雁北路(雁东路与雁北路十字至雁北路与雁峡路十字,不含道路南侧门牌)以北,雁峡路(雁峡路与雁北路十字至黄河边)以西,泰林黄河馨苑小区。
桃树坪小学
古城坪(奶牛厂),科学院五所,水校,气象学校及桃树坪地区。
畅家巷教育集团片区
畅家巷小学
畅家巷(1—43号单号除外),静宁南路(畅家巷口至庆阳路、静宁路什字东侧),庆阳路(静宁路什字至广场西口什字南侧转弯至畅家巷东口税务局家属院)。
新华小学
南、北郑家台,小沟头全部,杨家园,陈家湾子,小稍门,小稍门外,硷滩,静宁南路(五泉路与民主西路什字至畅家巷西口东侧),金昌南路(天主教堂路口至金昌南路与民主西路什字西侧),颜家沟(金昌南路为界)西段,底巷子单号,甘南路(皋兰路什字至静宁南路什字)。
清华小学
酒泉路(南关什字至中山林什字公路两侧),互助巷,中街子,井儿巷,鼓楼巷,中路子,南稍门外,庆阳路(静宁路什字至南关什字公路南侧),静宁南路(静宁路什字至民主西路什字公路西侧)。
酒泉路小学
力行新村全部,二十七中家属区,省*草烟**专卖局家属楼,市政、市建家属区,民主西路(北侧民主西路与金昌南路什字至中山林什字,南侧甘报社大门口至民主西路与金昌南路什字)。
五泉小学
闵家桥(不含金昌南路以东的闵家桥门牌住户),邸家庄,禄家巷,自强沟,市教育局,市科协,警备区,市经委,十八中家属院,五泉路,五泉南路(以五泉公园门口为界以西属五泉小学),金昌南路(五泉下广场至民主西路与金昌南路什字西侧)。
民主西路小学片区
民主西路小学
招生区域分两块。
第一块:金昌南路东侧(民主西路与金昌南路什字至五泉下广场,含该区域内的闵家桥门牌住户)以东,火车站西路北侧(五泉下广场至和政路与火车站西路什字)以北,和政路西侧(从铁科院至火车站西路什字)以西,民主西路(民主西路与金昌南路什字至和政路口)以南,这一地段的民主西路门牌不含在学校招生范围内。
第二块:火车站西路南侧(和政路小学西侧小桥洞路口至金昌南路)以南,和政路小学、康乐苑西侧围墙外小桥洞马路以西,铁路以北(五泉下广场至和政路小学西侧桥洞口),五泉下广场以东。
和政路小学
招生区域分三块。
第一块:从铁四小西侧小桥洞至兰铁原八栋楼桥洞路、火车站西路以南、铁路以北地区。
第二块:从牟家庄小学、原甘联大、铁四小西侧小桥洞路以西至五泉下广场天桥以东、铁路以南、南山路以北地段。
第三块:铁路金轮颐园小区,铁路以南,双桥洞路以东,金轮颐园小区西侧马路以西,南山路以北,双桥洞路以东,铁路以南地段。
牟家庄小学
南山路(南侧从五泉山门口至绿色市场大门,北侧从牟家庄小学门口至军区榨油厂丁字路口)。铁路双桥洞南洞口至军区榨油厂道路以西,铁路以南(双桥洞口以西至铁四小小桥洞口),小桥洞口以南至原甘肃联合大学门口东侧家属区。
耿家庄小学
耿家庄,甘南路(东岗食品厂什字至皋兰路什字南侧),平凉路(邮电大楼什字至东岗食品厂什字公路西侧),民主东路(邮电大楼什字至铁路局丁字路口北侧),皋兰路(铁路局丁字路口至皋兰路与甘南路什字路口东侧)。
榆中街小学
榆中街,沙畅巷,平凉路(东岗食品厂什字至广场东口西侧),甘南路(东岗食品厂什字至皋兰路什字北侧),皋兰路(皋兰路与甘南路什字至统办一号楼丁字路口道路两侧),省建六公司家属区,广场南路。
红山根小学
市重工业局家属楼门前道路以东(原八栋楼桥洞马路),兰州市房管局红山小区东侧小马路以西,南山路(红山小区东侧小马路口至绿色市场大门以南),铁路以南(兰铁八栋楼小桥洞口至铁路行包房桥洞口,不含金轮颐园小区)。
东站学校
火车站、火车站南路,火车站东路,天水路(南起火车站广场,北至天水路与定西南路什字公路两侧),定西南路(天水路与定西南路什字至定西路三支路与定西南路丁字路口南侧),包括这些地段的铁路家属区。
五里铺小学片区
五里铺小学
东岗东路(西起五里铺桥、东止兰州军区第一干休所大门公路两侧),段家滩路(商学院南至省计划学校北新开辟公路两侧),商学院、药研所、军医医专、干部疗养院、涂料所家属区、兰新集团家属区。
红星小学(原五里铺小学南校区)
兰州第二热电厂家属区,排洪南路(以排洪道为界以东地区),粮食仓库,军区干休所,省建机修厂,省汽修二厂,东方花苑小区等区域的住户。
东岗小学
渔儿沟桥东至桃树坪山下东岗镇地区,包括兰钢东岗镇住宅区的所有住户。
方家湾学校
高窑街(不包括)以东,雁儿湾路(深沟桥至渔儿沟桥)以南,渔儿沟桥以西,方家湾学校南侧道路以北,不包含丰和丽园小区、范家湾村的住户。
飞天小学
段家滩路与雁东路丁字路口以东,南河道以南,范家湾路以西,段家滩路以北(雁东路丁字路口至范家湾路)。另外含飞天家园、甘肃省种子管理站家属楼和欣欣嘉园东区内所有住户。
雁园路小学
招生区域分为两块。
第一块:黄河以南,天庆花园东侧雁兴路以西转弯雁园路(西侧雁园路与雁滩路丁字路口至黄河边,东侧雁园路与雁滩路丁字路口至雁园路与雁北路十字路口的雁园路门牌)至黄河边以西,雁滩路至天庆花园以北,雁西路(大润发十字至黄河边)以东,不含华侨实验学校南侧宋家滩村和鸿运润园住宅区。
第二块:雁滩路(天庆大道与雁滩路丁字路口至高新路与雁滩路丁字路口)以南,高新路(高新路与雁滩路丁字路口至高新路与雁南路十字路口)以西,雁南路(高新路与雁南路十字路口至天庆大道与雁南路十字路口)以北,天庆大道(天庆大道与雁南路十字路口至天庆大道与雁滩路丁字路口)以东。
雁东路小学
南河路(高新路与南河路丁字路口至黄河边)以北,高新路以东,雁滩路(雁滩路与高新路丁字路口至雁滩路与雁兴路丁字路口)以南,雁兴路以东转弯至608-2号路(基业豪庭门前东西走向规划路)以南,雁东路(雁东路与608-2号路十字至雁东路与雁北路十字)以东,雁北路(雁东路与雁北路十字至雁北路与雁峡路十字,不含道路北侧门牌)以南,雁峡路(雁峡路与雁北路十字至黄河边)以东。
平凉路小学片区
平凉路小学
北界:民主东路(铁路局大门口至邮电大楼什字公路南侧)。东界:平凉路(从邮电大楼什字至火车站广场,含平凉路、何家庄门牌)。南界:火车站西路与和政路什字起向东转弯至原铁路八栋楼小桥洞以北。西界:和政路以东(从铁科院至火车站西路什字)。
南山路小学
从焦家湾深沟桥至兰州房管局红山小区东侧马路地段的铁路以南地区。
团结新村小学
红星巷、定西南路(定西三支路以东),定西路(北侧全部,南侧从定西三支路口至定西路东口嘉峪关路桥),定西北路(不含省粮食局家属院住户),会宁路,团结新村一至五街,排洪沟。
团结新村小学西校区
天水路(天水路与定西南路什字至天水路与定西路什字)以东,定西南路(天水路与定西南路什字至定西路三支路与定西南路丁字路口北侧)以北,定西路三支路以西,定西路(天水路与定西路什字至定西路三支路与定西路丁字路口南侧)以南的区域,天平街。
拱星墩小学
深沟桥西至兰州军区第一干休所公路两侧及所属单位,包括拱星墩前、后街,拱星墩焦家湾村。
范家湾小学
渔儿沟桥西至9613工厂公路两侧,高窑街以东,丰和丽园小区南侧道路(深沟桥至渔儿沟桥)以南,渔儿沟桥以西。包含丰和丽园、6413厂家属区、时代伟业各住宅区,7227工厂,981油库,测绘队,904油库。
段家滩小学
段家滩、段家滩路(段家滩桥至段家滩路与雁东路丁字路口,不包括商学院、药研所、军医医专、甘肃省第三人民医院以及商学院至省计划学校段家滩路门牌),北侧以南河道为界,包括兰钢段家滩家属区。
大砂坪小学片区
大砂坪小学
佛慈大道(砂坪村丁字路口至大砂坪桥公路两侧,含亚太嘉园),砂坪村(砂坪村丁字路口向东延伸以北的居民区,不包括金砂茗园A区,包括原小沟坪地区,小沟坪指3512工厂学校以北),大砂坪(包括汽车六队、冶炼厂、东风化工厂、铝厂、客车厂、汽修一厂、阀门厂),左家湾。
大砂坪小学五一山分校
佛慈大街(大砂坪十字至兰州公交大砂坪调度站)以西,兰州公交大砂坪调度站南侧道路(兰州公交大砂坪调度站至恒大绿洲二号院)以南,恒大绿洲二号院以东,五一山西路(大砂坪十字至恒大绿洲二号院)以北。以上区域内不包含佛慈大街、大砂坪和左家湾门牌。
朝阳村第一小学
王家沟,咬家沟,圈沟崖,沙梁子,龙王巷,庙巷子,靖远路,西李家湾,玉垒关,王保保城,烧烟沟,不含元森北新时代小区的住户。
安乐村小学
安乐村地区,*防队消**至赵家庄桥西南北两侧,草场下街,黄河桥北(静宁路桥南至砂坪村丁字路口以南,东西道路两侧,不包括亚太嘉园),砂坪村(砂坪村丁字路口向东延伸以南的居民区,包括北侧的金砂茗园A区),白土巷,大桥饭店3512工厂东、西两个家属区。
盐场堡小学
赵家庄桥为界以东地区的盐场村、杜家台、林场、刘家坪等。
兰州市城关区教育局2023年小学招生工作实施意见
为进一步规范小学招生工作,推进阳光招生,根据《中华人民共和国义务教育法》《*共中**中央国务院关于深化教育教学改革全面提高义务教育质量的意见》和《2023年兰州市义务教育招生入学工作实施意见》精神,结合我区实际,制定本《意见》。
一、基本原则
1、属地入学原则。严禁违规跨区域、跨片区招生,城市三区(七里河、安宁、西固)儿童不得在城关区入学。严控兰州新区、兰州高新技术产业开发区(定连园区、和平园区)区域内户籍儿童在城关区跨区入学,该类儿童应在当地就近就便入学。凡择校入学的学生,小升初时不享受对口划拨政策。
2、免试就近原则。公办小学继续坚持“学校划片招生、相对就近入学”。片内学生要在房户一致的基础上,以房为主进行认定,确保儿童在实际居住地周边入学。继续执行同一学校片区内一套房产六年内只提供一个学位政策(同一户主符合计划生育政策情况除外)。坚持公民办学校同步报名、同步招生。严禁以各类竞赛、考试、证书等作为招生入学的依据或参考。
3、自主招生原则。各片区要在招生工作中发挥领导作用,指导学校依据国家省市相关政策法规及本《意见》要求,落实片区和学校的招生“双主体”责任。围绕招生工作开展城关区户籍生源的入户排摸和招生宣传,稳定招生区域内生源,遏制择校,确保招生工作依法依规、平稳有序开展。
4、顺序录取原则。按照“城关区户籍儿童”和“随迁子女”两个批次,先后进行招生,在各批次内依据规定顺序,规范有序录取。
5、均衡生源原则。在教育资源配置不够均衡,择校冲动强烈,“学区房”问题突出的区域和学校,试行“均衡入学”“调配入学”“派位入学”等均衡调配举措,解决学位供需矛盾。
6、严控“班额”原则。在全力保障户籍儿童接受义务教育的基础上,探索随迁子女空位入学,尽力而为、量力而行、顺序录取、录满为止,杜绝“大班额”现象,保证入学儿童身心健康和校园安全。
7、公平公开公正原则。招生政策全部公开,所有环节全部公示,招生过程邀请相关人员全程参与,切实加强招生监督管理,规范招生行为,保障招生机会公平、程序公开、结果公正。
8、维护稳定原则。加强招生工作的监督管理,健全违规行为追究机制,畅通群众举报和申诉渠道。对扰乱招生秩序、影响社会稳定、违法违纪违规的单位或个人,严格处理、严肃追责。
二、招生办法
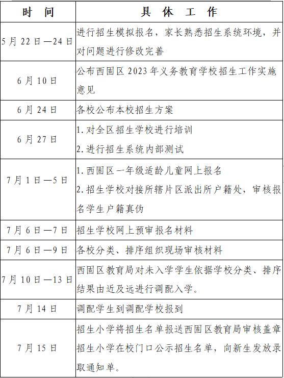
招生对象及日程安排
1、招生对象。
学校要依据《兰州市城关区小学一年级新生入学地段划分范围》,招收年满6周岁(2017年8月31日前出生)的城关区户籍儿童和符合条件的随迁子女。
2、日程安排。
小学网络入学申请时间为7月3日-7日;网络审核时间为7月3日-8日;现场审核时间为7月11日-14日;录取、调配及注册报名时间为7月18日-21日。所有入学儿童必须按时参加网络入学申请、现场审核、注册报名等入学流程,否则不能正常入学。
公办小学招生
学校要依据国家省市相关政策法规及本《意见》精神,制定本校2023年招生工作方案,自主开展招生工作。高校及事业单位所办小学也要依据《意见》开展招生,不得拒绝片区内学生,不得拒绝“调配入学”学生,本单位正式职工子女视为片内生。
第一批次:城关区户籍儿童
1、入学条件:
按《兰州市城关区小学一年级新生入学地段划分范围》到片区学校申请入学,需提供本人户口簿、父母或祖辈(祖父母、外祖父母)房产证明(共有产权的房屋,共有比例达到51%方可认定)等材料,情况特殊的还要准备户籍冻结证明、出生证明等备用材料。
2、招生顺序:
学校依据以下顺序自主招生。
第一顺序:A类有房有户儿童。包括:①户口在片区内监护人户籍上,户口所在房产所有人为监护人。②户口随父母在片区内祖辈户籍上,户口所在房产所有人为祖辈,且父母在城市四区无房产。③符合相关政策的军人烈士和因公牺牲军人子女,公安烈士、公安英模、因公牺牲民警子女,地方烈士子女,“陇原人才卡”A卡人员子女。
第二顺序:B类有户住公房儿童。包括:①户口在片区内监护人户籍上,户口所在房产承租人为监护人。②户口随父母在片区内祖辈户籍上,户口所在房产承租人为祖辈,且父母在城市四区无房产。
第三顺序:C类有房无户儿童。儿童户口不在片区,但监护人在片区内有房产。
第四顺序:D类有户无房儿童。户口随父母在片区内祖辈户籍上,户口所在房产所有人或承租人为祖辈,但父母在城市四区另有房产。
第五顺序:E类政策性保障入学儿童。依据《2023年小学招生政策性保障入学儿童认定标准》(见附件4)进行认定。
除上述顺序类别之外,“房户不一致”的集体户、公共户、挂靠户、空挂户等儿童,放弃民办学校入学资格的儿童,不符合“六年一学位”政策的儿童,部分新建住宅区儿童,政策性保障入学儿童,因学校招生计划已满无法接纳的城关区户籍儿童,由学校根据实际情况制定调配方案,报教育局小学招生工作领导小组调配入学(调配办法见附件5)。
3、报名录取流程
城关区户籍儿童入学采取网络入学申请、网络审核、现场审核、自主录取+调配入学的流程,即:
①网络入学申请:登录城关区小学入学网络申请系统,录入信息,上传相关证件或证明材料,选择现场审核时段,选择片区学校(具备政策性保障入学资格的儿童可在片区学校以外再选择一所入学意向学校)。
②网络审核:学校对网上提交的申请信息进行审核,网络审核不通过需要修改后再提交的,监护人应依据审核意见修改完善后在规定时间内重新提交,否则视为未进行网络入学申请。
③现场审核:监护人持相关材料到审核点,由学校进行现场资料审核、类别认定,政策性保障入学资格认定。
④招生入学:学校按类别及类别内部次序进行顺序录取,完成上一类别录取后方可开始下一类别录取。出现学位供需矛盾,可由招生校提出调配意见并报教育局调配入学。
⑤注册报名:儿童根据系统通知到校报名注册。
第二批次:随迁子女
1、入学条件:
随迁子女监护人应在网络入学申请工作结束前取得城关区地址的居住证。申请入学时需提供基本证明材料:①本人户口簿②监护人居住证。
随迁子女录取以居住证为基本依据,持有人须保证居住证地址与实际居住地址一致,如有出入,必须提前到公安机关修改。监护人仅持有居住证领取凭证或暂住登记凭证的随迁子女不能在城关区申请入学。监护人在城关区购买房产的(共有产权的房屋,共有比例到达51%方可认定),还需要出具房产证明。监护人缴纳社保的(在兰州市、城关区缴纳的基本养老保险),需提供相关证明。居住证申领时长、房产、社保均将成为类别认定和排序的重要依据。
2、招生顺序:
学校根据学位空额,依据以下顺序自主招生。
第一顺序:F类政策性保障入学儿童。依据《2023年兰州市城关区小学招生政策性保障入学儿童认定标准》进行认定。
第二顺序:G类有证有房有社保儿童。监护人持有居住证、在城关区购买住房且缴纳社保。如房产地址和居住证登记地址不一致,则房产不予认定。
第三顺序:H类有证有房儿童。监护人持有居住证、在城关区购买住房。如房产地址和居住证登记地址不一致,则房产不予认定。
第四顺序:I类有证有社保儿童。监护人持有居住证、并缴纳社保。
第五顺序:J类有证儿童。监护人持有居住证。
3、报名录取流程。
随迁子女入学采取网络入学申请、网络审核、现场审核、类别认定、自主录取+调配入学的流程,即:
①网络入学申请:登录城关区小学入学网络申请系统,录入信息,上传材料,自主选择审核点和审核时段。具备政策性保障入学资格的儿童还可选择入学意向学校。另有长子女已经在城关区小学就读的,可进行“多子女登记”,招生时依据长子女就读学校的具体情况,在同一类别中优先排序录取。孪生子女在网络入学申请时,选择“孪生子女登记”,可确保录取到同一学校。
②网络审核:学校对网上提交的申请信息进行审核,网络审核不通过,需要修改后再提交的,监护人应依据审核意见修改完善后在规定时间内重新提交。否则视为未进行网络入学申请。
③现场审核:各片区设立统一审核点(审核点安排见附件9),实行集中审核。监护人持相关证明材料,按时到审核点参加资料审核,审核时将依据购房、缴纳社保、居住证等因素对儿童进行入学类别认定。
④招生入学:学校首先对符合政策性保障入学标准的儿童进行录取,再顺序开展其他各类别儿童的录取,完成上一类别录取后方可开始下一类别录取。
⑤注册报名:儿童根据系统通知到校报名注册。
新建住宅区儿童入学
依据《兰州市建设项目配建公共服务设施规划建设管理办法(试行)》关于公共服务设施与项目“同步规划、同步建设、同步验收”的基本要求,配建了学校的新建住宅区,配建学校与住房须同步交付使用。无配建学校新建住宅区相对集中的区域,片区学校学位不足时,该住宅区将率先被调配至其他学校招生服务片区。部分热点学校片区内新建住房连片涌现,人口激增,就学矛盾突出,当片区学校入学儿童超出招生计划后,排序靠后的新建住宅区内城关户籍儿童将率先调配或派位,随迁子女按公办小学第二批次的相关要求入学。新购住房未实际交付、入住的,房产不予认定,城关区户籍儿童在其户籍地或现有住房片区学校入学,随迁子女按公办小学第二批次的相关要求入学。
“均衡入学”试点
在部分入学矛盾特别突出的学校,探索“均衡入学”试点工作(具体办法见附件6),允许有需求的城关区户籍儿童有条件的填报入学志愿,选择其他区域学校入学。解决群众入学现实困难,进行生源抽疏,实现区域、学校间学生数量、结构的均衡优化。
“多校划片、派位入学”试点
在部分入学矛盾特别突出的学校,试点“多校划片、派位入学”(具体办法见附件7)。此类学校如果通过“均衡入学”“调配入学”等方式仍无法解决入学矛盾,即将“有户无房”儿童、“房户不一致”的集体户、公共户、挂靠户、空挂户等儿童、放弃民办学校入学资格的儿童,不符合同一片区六年一学位政策的儿童等,通过电脑派位,指派到相应的学校,实现区域、学校间学生数量、结构的均衡优化。
民办小学招生
1.统一招生条件。
公民办学校统一招生入学条件,优先满足“城关区户籍儿童”和监护人持有城关区地址居住证的“随迁子女”的入学需求。
2.严格招生秩序。
民办学校与公办学校同步招生。招生简章报区教育局备案后方可正式发布,招生简章要实事求是,不得夸大宣传误导学生,严禁以不正当手段招揽生源。
3.规范招生流程。
监护人依据全区统一的招生日程安排,登录城关区小学入学网络申请系统,录入信息,上传相关材料,进行网络入学申请;学校组织网络审核和现场审核,审核通过后进行批次顺序录取。
报名人数超过招生计划的,依据“顺序原则”进行录取,未被民办学校录取的儿童由教育局小学招生工作领导小组统筹安排入学。报名人数小于招收计划的,全额录取,其中新亚学校、碧桂园学校在报请市区教育局同意后,可适当扩大招收范围,但不得跨市招生。
2023年兰州海亮实验学校提供10个一年级免费公益学位。凡城关户籍的军人烈士、消防救援人员烈士、公安烈士、地方烈士的子女可到校申请。若申请人数超出免费公益学位数量,入选学生由兰州海亮实验学校通过电脑派位产生。
其他注意事项
1.学校在网络审核阶段,重点关注儿童入学申请信息的规范性、一致性、完整性,并做好片区内外儿童的甄别,城关户籍儿童和随迁子女的甄别,发现问题要及时退回,并通知儿童监护人重新填写、按时提交;在现场审核阶段,则要重点关注儿童入学申请信息的真实性(如有需要还应通过房产、户籍部门进行核实),发现户籍、居住证、房产、社保、违背“六年一学位”政策等方面问题,要现场更正,确保信息准确。
2.儿童监护人须保证所提供的信息及证明材料真实有效。对于提供虚假材料,破坏招生秩序,弄虚作假,有失诚信的,审核学校(审核点)应第一时间依法报警,同时视其情节做出处理:城关区户籍儿童将不再享有片区学校的入学资格,随迁子女将不再享有城关区学校入学资格。
3.不服从调配的随迁子女视作放弃在城关区公办学校入学。
三、规范招生
片区和学校要根据省市相关精神及本《意见》要求,履行各自职责,确保招生工作规范、有序、平稳开展。各片区要深入学校,对学校的方案制定、招生宣传、资料审核、类别认定、入户核查、生源调配、疑难解决等招生工作的各环节进行全面指导,切实担负起片区招生工作的指导和监督责任。
1.推进阳光招生。学校要主动向社会公开相关信息,包括具体的招生时间、招生计划、招生办法、招生程序、录取名单等,充分接受社会监督,增强招生工作的透明度,彰显招生改革的公信力,努力打造招生工作的良好形象。
2.保障入学权利。学校要积极接收持有延缓入学申请批复的超龄儿童及符合随班就读条件的残疾儿童入学,履行好义务教育控辍保学的法定职责,建立控辍保学工作台账,落实联控联保工作机制,切实保障儿童义务教育权利。
3.落实照顾政策。依据《关于进一步做好军人子女教育优待工作的若干意见》《甘肃省进一步做好军人子女教育优待工作的措施》《兰州市军人子女教育优待实施细则》《兰州市军人军属、退役军人和其他优抚对象优待工作实施细则》《关于进一步加强和改进公安英烈和因公牺牲伤残公安民警子女教育优待工作的通知》《兰州市国家综合性消防救援队伍人员子女教育优待规定》《兰州市急需紧缺人才引进实施办法》《“陇原人才卡制度”实施办法》等文件精神,符合条件的军人、警察、消防救援队伍人员子女,地方烈士,学科领军人才、带头人,创新创业人才、劳模子女,困难家庭、*迁拆**户子女等,可以在城关区小学入学网络申请系统“政策性保障”栏提出申请,认定后按顺序调配入学。学校认定的政策性保障儿童,应在现场审核认定后,及时向教育局小学招生工作领导小组备案。
4.坚持均衡编班。学校要依法均衡配置教育教学资源,均衡编班,不准举行任何名义的新生摸底考试,不能以任何名义分设重点班、实验班。在起始年级要均衡配备师资,探索名师、骨干教师等优质师资的走校教学,逐步优化均衡师资配备。
5.重视幼小衔接。学校要认真落实《关于大力推进幼儿园与小学科学衔接的指导意见》精神,严格按照国家义务教育课程标准,做好一年级课程设置,合理安排内容梯度,减缓教学进度。在教学方法上主动向学前教育靠拢,为儿童搭建从幼儿园到小学过渡的阶梯。并建立联合教研制度、完善家校共育机制、加大综合治理力度,强化科学导向,形成良好教育生态,推动科学衔接、有效衔接。
6.做好招生报备。学校要按要求向教育局小学招生工作领导小组报备各类招生工作材料,包括招生方案、招生领导小组名单、录取名单、公示情况说明等。
7.严格学籍管理。学校要规范学籍管理工作,严禁出现人籍分离、空挂学籍、学籍造假等现象,不得为违规跨区域入学和违规转学的学生办理学籍转接。
8.加强执纪问责。教育局将在招生阶段派督察组进驻学校,加强对学校招生行为的监督和管理。片区和学校要提高思想认识,明确主体责任,严格按照招生意见,进行入学儿童的资料审核和类别认定,建立完善签字备案和户籍、房产信息核实制度,坚决杜绝一切弄虚作假行为;要及时发现和主动化解招生工作中出现的矛盾和问题,避免因招生问题而引发舆情或群体性事件。片区、学校的规范、平稳招生情况将纳入年终绩效考核,对于在招生工作中违纪违规,造成不良影响或严重后果的单位或个人,视情节轻重给予约谈、通报批评、追究责任等处罚。同时联合纪委监委、公安等部门继续开展打击“学托”“学贩”行动,共同维护招生秩序。
四、强化领导
成立城关区小学招生工作领导小组,负责领导、协调、规范、监督全区小学招生工作。成立教育局小学招生工作领导小组,具体负责全区小学招生政策的制定和实施。各学校要成立招生工作领导小组,加强组织领导,明确责任,严肃纪律,制定招生工作方案和招生应急预案,积极主动开展招生政策的宣传与咨询、招生工作的组织与实施、招生结果的公示、招生秩序维护与安全保卫、群众困难的答疑与解决、招生行为的监督与处理等工作,确保招生入学工作平稳有序。
招生政策咨询电话
教育局小学招生政策咨询电话:8438537
教育局违规招生监督举报电话:8184615
水车园教育集团片区招生咨询电话:8824925
静宁路教育集团片区招生咨询电话:8120207
一只船教育集团片区招生咨询电话:8822719
通渭路教育集团片区招生咨询电话:8464298
畅家巷教育集团片区招生咨询电话:8639803
宁卧庄教育集团片区招生咨询电话:8264524转822
华侨教育集团(小学)片区招生咨询电话:4616050
十九中教育集团(小学)片区招生咨询电话:8405952
民主西路小学片区招生咨询电话:4634955
五里铺小学片区招生咨询电话:4672316
平凉路小学片区招生咨询电话:8762412
大砂坪小学片区招生咨询电话:8312652
附件1:城关区小学招生工作领导小组

附件2:城关区教育局小学招生工作领导小组

附件3:2023年小学招生工作日程安排表

附件4:2023年小学招生政策性保障入学儿童认定标准
为了将拥军优属、引进人才、表彰模范、精准扶贫等优抚政策落实到位,推动小学招生工作公平、公开、公正进行,依据国家省市相关文件精神,特制定本《标准》。
1.符合《关于进一步做好军人子女教育优待工作的若干意见》《甘肃省进一步做好军人子女教育优待工作的措施》《兰州市军人子女教育优待实施细则》《兰州市军人军属、退役军人和其他优抚对象优待工作实施细则》相关精神的军人子女。
2.符合《关于进一步加强和改进公安英烈和因公牺牲伤残公安民警子女教育优待工作的通知》相关精神的公安人员子女。
3.符合《兰州市国家综合性消防救援队伍人员子女教育优待规定》相关精神的综合性消防救援队伍人员子女。
4.地方烈士子女。
5.符合《兰州市急需紧缺人才引进实施办法》《“陇原人才卡制度”实施办法》相关内容的学科领军人物、学科带头人、创新创业人才以及“陇原人才卡”A卡人员子女。
6.归侨、华侨、港、澳、台胞直系子女。
7.城关区户籍的全国、省、市级劳模子女。
8.城关区户籍长期患重病人员和失去监护子女能力的残疾人而委托本区监护人照顾的子女。
9.重大项目建设中就地安置尚未还建的*迁拆**户子女。
10.为城关区经济社会发展做出重要贡献人员(含南北两山等边远地区学校及辅读学校教职工)子女。
注:
1.其他特殊情况由招生工作领导小组根据有关政策确定。
2.因上级政策调整等导致政策性保障入学对象或证明材料发生变化时,以上级补充发文为准。
3.坚决杜绝弄虚作假行为,出具证明单位对证明真伪性及因此产生的问题负全责。
政策性保障入学儿童类别一览表(一)

注:以上军人烈士和因公牺牲军人子女,公安烈士、公安英模、因公牺牲民警子女,地方烈士子女,“陇原人才卡”A卡人员子女作为“政策性保障入学儿童”直接认定为意向学校A类顺序入学。
政策性保障入学儿童类别一览表(二)

附件5:2023年小学招生调配入学实施办法(试行)
随着户籍制度改革、城镇化进程进一步加快以及随迁子女数量剧增,2023年城关区公办小学招生工作形势严峻。为保证招生机会公平、程序公开、结果公正,让每个儿童能在相对就近的学校就读,依据兰州市教育局《2023年兰州市义务教育招生入学工作实施意见》精神,现就小学调配入学工作做出如下安排。
一、调配主体
城关区小学入学调配工作由教育局小学招生工作领导小组负责组织实施。
二、调配对象
1.政策性保障入学儿童。
2.区域教育资源不足、供需矛盾突出而导致的超计划生源。
3.未按规定配建学校或配建学校不到位的住宅区的儿童。
4.“房户不一致”的集体户、公共户、挂靠户、空挂户等各类儿童。
5.不符合六年一学位政策的城关户籍儿童。
6.因故放弃民办学校入学的儿童。
7.随迁子女。
三、调配原则
1.均衡发展原则。入学调配是对《兰州市城关区小学一年级新生入学地段划分范围》的有力补充,通过调配使各校生源数量和生源结构达到相对均衡。
2.区域统筹原则。入学调配主要依据各校、各片区、各区域学位空额情况,在全区范围内统筹调配入学。
3.空位调配原则。入学调配将依照批次、类别顺序,调配到有学位空额的学校。
四、调配方法
1.当年招生计划紧缺、矛盾突出的学校,根据招生实际制定调配方案,报教育局小学招生工作领导小组复核后统筹调配。
2.符合《2023年兰州市城关区小学招生政策性保障入学儿童认定标准》的儿童。由其父母或其他法定监护人在城关区小学入学网络申请系统上提出申请,经学校审核认定,教育局小学招生工作领导小组复核后,即可按顺序原则自主招生;区委、区政府或教育局认定的政策性保障入学儿童,由教育局小学招生工作领导小组根据学位空额情况,统筹调配入学。
3.未按规定配建学校或配建不到位的住宅区儿童,“房户不一致”的集体户、公共户、挂靠户、空挂户等各类儿童,不符合六年一学位政策的儿童,由学校根据学位空额情况制定调配方案,报教育局小学招生工作领导小组复核后调配入学。
4.随迁子女。学校可根据学位空额,按排序进行自主招生;无法自主招生的儿童由城关区教育局小学招生工作领导小组依据全区学位空额情况,依照调配原则指定入学。
五、补充说明
依据本办法而制定的各学校生源调配方案旨在解决当年各校间生源数量、生源结构不均衡的问题,当年有效,不能作为后期儿童入学的依据或参考。
附件6:2023年小学招生“均衡入学”试点工作实施办法(试行)
随着城市化的快速推进和人口的大量流入,区域人口的不均衡性日益突出,造成了部分区域和学校教育资源相对短缺等问题,另有部分区域由于旧城改造,人口外迁等原因,教育资源相对富足。为科学调节区域学位,回应群众就便入学呼声,城关区教育局将在个别摸底人数超过招生计划的学校试点“均衡入学”工作,更加公平、公开、公正地开展招生入学工作。
一、试点对象
第一类:华辰小学、民勤街小学、水车园小学、科学院小学、兰大附校、榆中街小学、畅家巷小学、一只船小学、华侨实验学校、金塔路小学等学校招生片区内,有意愿申请到试点学校入学的城关区户籍ABCD类儿童。
第二类:九州小学招生片区内,有意愿申请到试点学校入学的城关区户籍ABCD类儿童。
二、试点学校
第一类:
东部区域:东岗小学、方家湾小学、范家湾小学、启航分校;
中部区域:五里铺小学、南河小学、团结新村西校区;
南部区域:民主西路小学、平凉路小学、和政路小学;
西部区域:中山小学、柏道路小学;
黄河北区域:草场街小学、安乐村小学、十九中教育集团恒大校区(小学部)。
第二类:
育才学校。
三、实施步骤
1.符合条件的儿童监护人在网络入学申请时,选择“均衡入学”试点,选择填报“试点学校”;
2.原片区学校核实相关信息,进行网络审核;
3.儿童监护人携带相关材料在自主选择的审核时段,到原学校参加现场审核;
4.试点学校在完成本片区儿童招生后,根据学位空缺情况进行顺序录取,无法录取的在周边学校择优调配入学。
四、补充说明
本办法旨在解决当年各校间生源数量、生源结构不均衡的问题,当年有效,不能作为后期儿童入学的依据或参考。
附件7:2023年小学招生“多校划片、派位入学”试点工作实施办法(试行)
为了贯彻落实《*共中**中央国务院关于深化教育教学改革全面提高义务教育质量的意见》《甘肃省深化教育改革全面提高义务教育质量实施方案》精神,不断规范小学招生工作,依据《2023年兰州市义务教育招生入学工作实施意见》要求,在“批次招生,顺序录取”改革工作的基础上,选择个别入学矛盾特别突出的学校,试行“多校划片、派位入学”,即:整合多所地理位置相邻的学校的空余招生计划,将各校片区内部分儿童,电脑派位到相应学校入学。
一、适用对象
2023年小学招生过程中,招生矛盾特别突出的部分学校的“有户无房”儿童、“房户不一致”的集体户、公共户、挂靠户、空挂户等儿童、放弃民办学校入学资格的儿童,不符合同一片区六年一学位政策的儿童。
二、试点学校
华辰小学、民勤街小学、水车园小学、科学院小学、兰大附校、榆中街小学、畅家巷小学、一只船小学、大砂坪小学、华侨实验学校、金塔路小学等校入学摸底数量超过招生计划,超计划儿童向周边学校派位入学。
三、派位时间
现场审核工作完成后,依据各学校申请,择机开展。
四、派位办法
采用电脑随机产生“派位号”以及现场抽取“开始码”相结合的方式,依据每所学校招生计划数进行电脑派位。首先以校为单位将待派位儿童分男女组分别随机生成“派位号”;再由儿童监护人代表现场抽取“开始码”和“派位方向”;根据“派位号”和“开始码”相结合的录取方式,根据各校招生计划数由电脑派位确定录取名单。
第一步:公示参加派位的儿童名单。
第二步:公示接受派位学校剩余的招生计划数量。
第三步:产生“派位号”并抽取各校的“开始码”和“派位方向”。
第四步:逐校进行电脑派位。
第五步:公布派位结果。
第六步:派位结果备份存档。
五、补充说明
本办法确定的“适用对象”“试点学校”,旨在解决当年相关各校间生源数量、生源结构不均衡的问题,当年有效,不能作为后期招生入学的依据或参考。
附件8:2023年小学招生入学申请网址及二维码
1、入学申请网址:https://ybm.lzcgedu.cn/
2、入学申请二维码:

附件9:2023年小学招生入学随迁子女现场审核点一览表

注:随迁子女监护人可根据工作、生活方便,在入学申请系统上自主选择审核点参加网络审核和现场审核。
七里河区
七里河区小学招生方案发布 学生信息一次性采集
兰州市七里河区教育局6月10日公布的小学招生方案明确,2023年七里河区城区学校一年级计划招收151个教学班8114名适龄儿童;农村学校学位充足,满足上学条件的适龄儿童学校全部接收。招生录取工作将于7月15日前完成。
●招生条件
1.招生对象:七里河区户籍适龄儿童和符合条件的外来务工随迁子女适龄儿童。
2.入学年龄:凡年满六周岁(2017年8月31日前,含8月31日出生)的适龄儿童。
本区户籍适龄儿童因身体状况需要延缓入学的,其父母或其他法定监护人应当提出申请,报区教育局教育办批准备案。各学校不得要求适龄儿童开具未入学证明。
●招生办法
1.合理划定招生片区。2023年七里河区小学招生继续坚持以单校划片为主要方式,因部分学校招生压力大,实行双片区的划片方式。小学招生学校划片根据区域内教育规划布局、历史沿革、学校分布、办学规模、周边生源、交通状况、家庭住址及户口等因素,按相对就近原则划分各校的招生范围,并予以公开。对实际就学人数超出学校招生计划的片区适龄儿童,由区教育局统筹协调解决,确保不新增大班额,确保区域内申请入学的适龄儿童全部入学。
2.继续实行网上报名。2023年七里河区小学一年级继续采取网上预报名加现场验证的方式招生,实行公安、住建、教育等部门联动的网络报名审核机制。
3.确保入学材料真实有效。本区户籍适龄儿童入学需提供户口簿、法定监护人在辖区内的房产证明及其它必要材料,到划定片区内学校注册报名入学,无房人员需提供兰州市无房证明;非本区户籍适龄儿童入学需提供居住证、原籍户口簿及房产(或租房)证明,到办理居住证片区学校注册报名入学。各学校要规范学生信息采集,学生信息采集包括学生基本信息、家庭住址及家长姓名、联系方式等必要信息,严禁采集学生家长职务和收入信息。学生信息采集工作应在招生入学时一次性采集,不得利用各类APP、小程序随意反复采集学生相关信息。
适龄儿童报名时提供的材料应真实有效,一经查实有弄虚作假的行为,一律视为非片区招生对象,将按“相对就近且有学位”的原则统筹调配入学。
●录取方式
2023年七里河区一年级招生录取分三个批次进行。
1.第一批次:户籍是七里河区的适龄儿童。适龄儿童按招生划片到网上的对应学校注册报名。
需提供:本人户口簿和法定监护人在辖区内的房产证(或网签过的购房合同)等基本证明材料。特殊情况的如有户无房还需提供监护人在城市四区无房证明。根据市教育局《2023年兰州市义务教育招生入学工作实施意见》,继续坚持执行“同一学校片区内一套房产六年内只提供一个学位(同一户主符合计划生育政策情况的除外)”的规定。
2.第二批次:因七里河区农村学校布局调整,居住地小学已整合撤并,家长在七里河城区务工且户籍是本区乡镇整合撤并小学区域内的常住适龄儿童(包括彭家坪、八里镇的*迁拆**户)。
需提供:原籍户口簿原件、城区房产证(或购房合同、租房合同)、区*迁拆**办签订的*迁拆**协议或当地学校整合撤并证明(学校整合撤并证明由当地中心校出具)。
3.第三批次:外来务工随迁子女适龄儿童。
需提供:原籍本人户口簿原件、现住地监护人居住证(《甘肃省暂住登记凭证》等无效)、房产证或租房合同。居住证办理截止时间为2023年6月30日(含)之前。
●录取流程
1.户籍是七里河区的适龄儿童报名录取流程
七里河区户籍适龄儿童采用“网上入学申请、现场审核、自主录取”+“调配入学”的办法。
①网上入学申请:监护人登录七里河区小学入学报名招生系统(网址详见学校《招生简章》),录入个人信息,选择片区学校(只选1所学校)。
②现场审核:监护人根据入学报名招生系统通知,持证明材料到片区学校进行资料审核、类别认定,政策性保障入学资格认定。学校依据落户时间和购房时间等对各类别适龄儿童进行排序。
③招生入学:学校按顺序依次对户籍是七里河区的片区内适龄儿童进行录取。如果因招生计划限制,无法将某一类适龄儿童全部录取,则按落户时间和购房时间的顺序,依次录取,录满为止。超计划及政策性保障入学儿童、集体户、公共户、挂靠户、空挂户等“房户不一致”的适龄儿童;不符合六年一个学位政策和因故放弃民办学校入学的适龄儿童,将由区教育局招生工作办公室在全区范围内,按“相对就近且有学位”的原则调配入学。
④注册报名:适龄儿童根据入学报名招生系统通知或短信提示到学校报名注册。
2.外来务工随迁子女适龄儿童报名录取流程
外来务工随迁子女适龄儿童采用“网上入学申请、现场审核、自主录取”+“调配入学”的办法。
①网上入学申请:监护人登录七里河区小学入学报名招生系统(网址详见学校《招生简章》),录入个人信息,选择片区学校(只选1所学校)。
②现场审核:监护人根据入学报名招生系统通知,持相关证明材料到片区学校进行现场资料审核和类别认定,学校依据购房时间和居住证签发时间等对各类别适龄儿童进行排序。
③招生入学:学校对符合条件的外来务工随迁子女适龄儿童按办理居住证时间的先后顺序依次录取。未被学校录取的适龄儿童由区教育局招生工作办公室根据全区学位空额情况,按“相对就近且有学位”的原则调配入学。
④注册报名:适龄儿童根据入学报名招生系统通知或短信提示到学校报名注册。
●招生顺序
学校按以下顺序审核证件并确认招生顺序:
1.有户有房的适龄儿童。
2.有户无房第一类(个人户口)的适龄儿童。
3.有房无户的适龄儿童。
4.有户无房第二类(公共集体户口)的适龄儿童。
5.无户无房的适龄儿童。
学校按照以上顺序,依据招生计划录满为止。未被录取的各类适龄儿童,学校要依据政策做好解释说明,由区教育局招生工作办公室按“相对就近且有学位”的原则调配入学。
●招生日程
1.6月10日,公布《2023年七里河区义务教育招生入学工作实施方案》,辖区各小学于6月23日-30日公示《招生简章》。学校《招生简章》要明确招生条件、招生范围、招生具体时间、招生办法、报名网址以及家长报名时需提供的证件资料等,同时各校要做好招生的风险评估工作。
2.7月1日-7月5日,网上报名,各校在网上进行预审信息(学校审核后立即给家长手机发送提示短信)。
3.7月6日-7月9日,学校现场审核证件(学校审核后立即给家长手机发送提示短信)。
4.7月11日,学校对适龄儿童进行网上录取工作(录取结果学校立即给家长手机发送提示短信)。
5.7月12日-7月13日,区教育局对辖区内未被学校录取的适龄儿童进行调配。
6.7月14日,公示新生名单,新生报名注册。
7.9月30日前各校完成一年级新生学籍的录入和注册工作。
●招生网址
1.2023年七里河区小学一年级招生系统电脑端:http://qlhedu.yejuzhi.cn/
2.2023年七里河区小学一年级招生系统二维码

七里河区小学一年级招生划片范围公布
1.华林路第一小学:华林坪三马路以上至烈士陵园,沈家坡及工林路1号(含)-465(含)单号段,2号(含)-244(含)双号段。
2.华林路第二小学:华林坪地区南起二马路(含),北到太平沟(含)。
3.上西园小学:上西园地区,林家庄421号(含)以西,南至南山路,北至兰新铁路,五星坪油库(含)。
4.西园小学:林家庄1号(含)-420号(含)。
5.七里河第二小学:一是东起小西湖公园西门至女人街小巷以西,西至总院(不含),南起西津东路至西湖后街综合市场以北(以市场为界),北至南滨河路;二是梁家庄1号(含)-31号(含)(不含公交集团内的梁家庄19号和20号)。
6.柏树巷小学:东起拱北路,西至硷沟沿路东,南起兰新铁路,北至西津东路。
7.五星坪小学:五星坪地区,工林路的华林山桥以西,南山路以南。
8.兰工坪小学:兰工坪路1号(含)-631号(含);兰工坪北街1号(含)-97号(含);兰工坪南街1号(含)-300号(含);建西东路1号(含)-567号(含)单号段(含裕华家园、小西坪粮库);机车厂第五福利区;晏家坪50号(即原兰州市汽车运输五队);兰阿铁路以南,骆驼巷123号(含)-134号(含),320号(含)-420号(含)。
9.晏家坪第二小学:晏家坪街道(包括省建二公司家属区1-5村、534家属院、地质三队、晏北路)。
10.硷沟沿小学:硷沟沿,骆驼巷,兰临路一线(小西湖什字至五星坪油库),北至兽医研究所。
11.西湖小学:一是东起磨沟沿,西至小西湖公园西门至女人街小巷以东,北至南滨河路,南至西津东路;二是东起文化宫至华林山太平沟,西至拱北沟以东,南起陇海铁路以北,北至西津东路。
12.七里河小学:一是东起梁家庄32号(含)(其中含公交集团内的梁家庄19号和20号),西至七里河桥头以东,南至兰新铁路以北,北至西津东路;二是东起鸿鹏酒店(含),西至体育街(含水电四局家属院、省电力公司住宅小区),南起西津东路,北至西湖后街综合市场以南(以市场为界)到体育街(不含总院)。
13.安西路小学:一是东起总院(含),体育街以西,西至七里河桥头以东,北起南滨河路,南至西津西路(不含省电力公司住宅小区);二是省中医院和吴家园单号1号(含)-213号(含)。
14.王家堡小学:一是东起七里河北街,西至敦煌路,南起西津西路,北至瓜州路;二是东起省中医医院(不含)以西,从王家堡1号起,西至吴家园西路,南起瓜州路,北至吴家园巷以南(以吴家园巷马路为界)。
15.西站小学:一是东起兰西铁路文化宫、军供站(含),西至兰州西客站(即西站西路269号以上单号段,106号以上双号段;建西西路和三角线全号段(不含西客站),南起武威路黄峪桥,北至西津西路(武威路全号段;西津西路55号(含)以上单号段)。二是民乐路与乐山街交叉路口以东号段,即民乐路1-155单号段,2-64双号段;武山路1号(含)-189号(含)单号段,2号(含)-258号(含)双号段(不含乐山街);三是建西东路420-522双号段(铁建丽苑以西)。
16.建兰路小学:东起七里河南街,西至兰西铁路文化宫,军供站(不含),南起小西坪粮库铁路专用线,建西东路双号,北至西津西路。
17.吴家园小学:东起七里河桥北街,西至吴家园西路、敦煌路,南起吴家园巷以北,北至南滨河路(不含明皇家园、国资委家属院、曦华源)。
18.健康路小学:东起吴家园西路,西至敦煌路,北起火星街(含明皇家园、国资委家属院、曦华源),南至瓜州路。
19.敦煌路小学:一是东起敦煌路,西至豪布斯卡星程酒店任家庄499号(含)以东(含豪布斯卡泽园兰园23号地和25号地);二是金港城糖酒市场(456号-556号)以东,北起南滨河路,南至西津西路。包括任家庄1号(含)-445号(含)和“美林郡”住宅小区,郑家庄双号2号(含)-282号(不含)。
20.火星街小学:一是东起任家庄501号(含)-899号(含),西至原兰石厂北门,南起西津路,北至火星街;二是东起郑家庄282号(含)以西,西至金港城(不含),南起火星街,北至南滨河路(糖酒市场至光华街以西)。包括郑家庄356(含)-404号(含),滨河西路大于107号(含)号段(含南滨河中路金港新城高住楼981-985号);“金惠”家园、“明珠”小区、“金建”小区;三是东起兰石豪布斯卡星程酒店任家庄499号(不含),西至西客站西入口豪布斯卡规划路以东。
21.兰州八十九中小学部:一是西客站西入口豪布斯卡规划路以西(含4-10号地),西至恒大帝景(含),南至西津西路,北起火星街―河湾堡东街―南滨河路(含悠悠小区)―金港装修建材市场―新规划185号路以南;二是苗圃花园、天泰世纪嘉园、东立开泰园、恒大名都、万达小区和保利理想城等小区。
22.西津路小学:东起西客站(含),西至西津西路608号(含)-1031号(含),南至兰新线,北至西津西路。
23.崔家崖小学:崔家崖村1-4队,水泵厂、肉联厂、农机仓库、机电仓库、省建木材厂、省建602处、李家沟村和辖区内城市居民户籍的适龄儿童。
24.秀川小学:东起西津西路690号(含),西至恒大名都(不含),南至西津西路,北至南滨河路*警武**一支队(不包括户籍是崔家崖村、马滩村的适龄儿童)。
25.龚家湾第一小学:龚家坪东路52号(含)-60号(含)(即兰州九中);龚家坪西路152号(含)、胜利家园、龚家湾一队和城镇居民、兰港怡园A、B区,即原兰港怡园龚家坪西路284号和永安小区龚西路152号;彭家坪东路302(含)-350号(含)、171号(含)-299号(含)、131号(含)-169号(含),祥瑞嘉园、龚家湾二队,*警武**医院,龚家坪北路,即工业学院家属院、真空厂龚家坪北路59号(含)之前号段,王家堡村和三汇悦郡。
26.龚家湾第二小学:龚家湾南路(含欣德小区),龚家湾路单号63号(含)以上、双号160号(含)以上,*草烟**仓库,商通厂,建兰新村,地毯厂,龚家湾第三、四、五、六队,轴承厂(1、2铁路大楼家属区),市三院和变电所小区。
27.龚家湾第三小学:一是东起乐山街(含)、武山路与乐山街交叉口以西的武山路260号以后双号段,民乐路与乐山街交叉口以西单号157(含)以后、双号66(含)以后,西至龚家坪北路以东(不含工业学院家属院6-64双号),南起武山路以北,北至民乐路乐山街路口以西(含乐山街)。二是龚家湾北路61号(含)-559号(含),毛牛沟,富润家园小区。
28.兰州八十六中小学部:武山路191(含)以上单号段,龚家湾路单号61号(含)以内、双号158(含)以内,机车厂第四福利区。
29.银滩泽华小学:一是东起金港装修建材市场(不含悠悠小区),西至南滨河路*警武**四支队(不含),南至新规划185号路,北至南滨河路;二是映河苑小区。
30.崔家崖第二小学:崔家崖社区5-8队、白石头沟、小康村。
31.后五泉小学:后五泉村和尖峰小区、山泉家园和金泉小区。
32.花寨子小学:花寨子村和侯家峪村适龄儿童。
33.兰州二十九中小学部:西果园湖滩村(窎岭村)、草原村(古路坡村)、青岗村、上岭村、西果园王家庄村、袁家湾村、圈滩村(鹞子岭村)等地区。
34.西果园小学:上果园村、西果园村及百合小镇。
35.任家庄小学、彭家坪学校小学部和彭家坪第二小学:龚一校和龚二校招生片区以西地区,包括青黛鸿儒园小区、创智国际小区、恒大翡翠华庭等住宅小区。
36.兰州三十六中小学部:八里窑社区、五里铺村和沈家坡地区及沈家坡以上小区。
37.兰州师范附属小学:敦煌路街道金港城社区。
38.理工大附属小学:理工大本校和分校的适龄儿童。
39.火星街小学百郦湾分校:南滨河路百郦湾住宅小区;慈爱家园双号670号(含)-684号(含);户籍是崔家大滩的适龄儿童。
40.兰州市东郊学校未来城市分校:华润·誉澜山和华润置地·未来城市两个住宅小区的适龄儿童。
41.安西路小学文铂分校:中海铂悦府、中海铂悦世家和中海铂悦公馆小区的适龄儿童。
42.万华中加学校小学部:审批地户籍适龄儿童及符合条件的随迁子女。
43.华林路第一小学、华林路第二小学、西湖小学、柏树巷小学、西园小学、上西园小学、七里河第二小学和兰州三十六中小学部等学校:孙家台小区的适龄儿童。
44.王家堡小学和安西路小学:东起省妇幼保健院,西至建兰路步行街,北起瓜州路,南至西津路;吴家园单号215―341号的适龄儿童。
45.王家堡小学和健康路小学:阳光家园的适龄儿童。
46.兰工坪小学和晏家坪第二小学:城南国际住宅小区的适龄儿童。
47.火星街小学百郦湾分校和八十九中小学部:户籍是崔家大滩的适龄儿童。
48.银滩泽华小学和八十九中小学部:马滩新村(马滩中街)的适龄儿童。

安宁区
根据2023年摸底掌握的小学适龄儿童数据及毕业班数,结合各小学可提供学位情况,全区小学共下达招生计划114个班5470人,其中区属学校85个班4185人,省属事业单位办学11个班605人,市属办学10个班400人,民办学校办学8个班280人。
●辖区小学招生对象、方式及时间
1.招生对象。招收年满6周岁(2017年8月31日前出生)的安宁区户籍儿童和符合条件的流动人口随迁子女。
2.招生方式。采取网上入学申请加现场验证方式进行招生录取。各学校会同公安、住建等部门严格审核相关信息。如果适龄儿童监护人自主进行网络申请有困难,也可委托学校设立的代办点代为申请。
3.招生时间。辖区省、市、区属及民办小学网络登记统一申请时间为6月26日8:00—6月30日20:00;现场资料审核时间为7月8日—9日;录取调配时间为7月10日—14日;辖区所有小学录取结果公布时间为7月15日10:30,注册报名时间为7月15日13:00。
●民办小学及市属公办小学招生办法
1.严格招生秩序。严禁无计划、超计划招生,严禁随意扩班、批量插班等以任何形式“掐尖”选生源。招生简章要报区教育局备案后方可正式发布,要实事求是,不得夸大宣传误导家长,严禁以不正当手段招揽生源。
2.规范招生流程。民办和市属公办小学在全区统一招生平台同时进行招生录取。监护人依据招生日程安排,扫码登录安宁区小学入学网络申请系统录入信息,上传相关证件或证明材料,进行网络入学申请;学校遵照录取办法组织网络审核和现场审核,审核通过后进行录取;若报名人数超过招生计划的,实行生源100%电脑随机录取;报名人数小于招生计划的,经市区教育局审批同意后,可适当扩大招收范围,但不得违规跨规定区域招生。电脑随机派位未被录取的学生,按时间节点到所在片区公办学校现场审核,若无空余学位,按照相对就近的原则统筹安排到其他公办学校;放弃电脑派位已录取的学生,由区教育局统筹安排入学,并视为非片区招生对象。
3.遵照录取办法。民办学校报名人数未超过学校招生计划的,则全额录取;报名人数超过学校招生计划的,优先满足安宁区(户籍)适龄儿童入学需求,录取方式参考公办学校录取办法:分“区内户籍儿童”和“区外户籍儿童”两个批次。第一批次超过招生计划的采取100%电脑随机派位;第一批次录取未完成招生计划的剩余名额,将开启第二批次100%电脑随机派位;仍未完成招生计划的由学校向属地教育行政部门提出申请,可在审批机关管辖区域内适当跨县招生,不得跨设区的市招生。在秋季开学前可补录有就读意愿的外地回兰学生及外来随迁子女,但不得录取其他学校已录取的学生;市属公办学校按照历史沿革录取户籍在安宁区范围且在安宁区居住的适龄儿童,严格按招生流程审核录取;民办及市属学校现场审核录取需在相关行政部门的监督下进行。由于行政区划调整(九合镇、忠和镇)区域内居民视安宁区户籍同等待遇。
●辖区省属、区属公办小学招生办法
各学校要依据本方案相关工作要求,制定本校招生方案,依照录取顺序类别按时间节点开展招生工作。省属事业高校所办小学不得拒绝片区内及符合条件学生(所属高校正式职工子女视为片内生),不得招收片区外学生。各小学自6月中旬开始,在校门口公示报名方式、报名流程、报名时间、网上报名申请端口、招生条件、招生片区、资料准备、咨询电话等信息。同时,需设置专门办事窗口,宣传、解释招生政策,接待家长咨询,确保本校招生范围内适龄儿童家长对招生政策应知尽知。
第一批次:区内户籍儿童
审核条件:按照本办法到片区学校审核资料,需提供本人户口簿、父母或其他法定监护人房产证或购房合同及机打发票、儿童预防接种证等基本证明材料,情况特殊的还要准备(在兰州市不动产登记事务中心网点打印)有(无)房证明、结婚证、出生证、户籍冻结证明等备用材料。
顺序1.A类有户有房。适龄儿童户口在片区内监护人户籍上,且户口所在房屋所有人为监护人。
顺序2.B类有户无房。适龄儿童为个人户口或户口随父母在片区内祖辈户籍上,户口所在房屋所有人为祖辈,且父母在城市四区无房产。
顺序3.C类有户住公房。包括:①适龄儿童户口在片区内监护人户籍上,户口所在公房承租人为监护人。②户口随父母在片区内祖辈户籍上,户口所在公房承租人为祖辈,且父母在城市四区无房产。以上包括事业单位职工集体户口。
顺序4.D类有房无户。适龄儿童因故未在片区内监护人自有房产上落户,监护人户籍属于片内户籍,且父母在城市四区无房产。
顺序5.E类政策性保障。学校依据《2023年兰州市安宁区小学招生政策性保障入学儿童认定标准》相关标准进行认定,参照《政策性保障入学儿童类别及保障范围一览表》录取入学。
【注】符合要求的区内户籍及监护人户籍房产在学校片区内的适龄儿童。各招生学校对按照片区内户籍、购房及居住时间长短,根据学校招生计划的学位剩余情况顺序录取,若无学位,由区教育局相对就近统筹调配入学。
参加电脑派位未被录取儿童、不符合六年一学位政策儿童、挂靠户、个人空挂户(社会集体户)等各类“房户不一致”的儿童,由区教育局根据学校学位空额情况,依据*口办户理**时间和居住地址相对就近调配入学。
第二批次:区外户籍儿童
审核条件:需提供监护人在安宁区公安部门办理的居住证、本人户口簿、儿童预防接种证(不作为前置条件)三项基本证明材料。已在安宁区购房、参加社保(监护人在安宁区购买的基本养老保险)的家庭还需准备房产证或购房合同及机打发票、基本养老保险缴纳凭证等备用材料。随迁子女录取以居住证为基本依据,持有人必须保证居住证地址与实际居住地址一致,如有出入,须提前到公安机关修改。情况特殊的需家长提供房地产交易中心打印的有(无)房证明。
顺序1.F类有证有房有社保。监护人持有居住证、在安宁区购买住房且在其他区无房产并缴纳社会保险(需提供房产证明、社会保险缴纳凭证、提供兰州市不动产登记事务中心网点打印的有(无)房证明)。
顺序2.G类有证有房。监护人持有居住证、在安宁区购买住房(需提供房产证明)。
顺序3.H类有证租房有社保。监护人属于租房持有居住证、租房合同、缴纳社会保险(需提供在安宁区缴纳基本养老保险的凭证)。
顺序4.I类有证租房。监护人属于租房持有居住证的随迁子女。
【注】符合要求的进城务工、随迁人员适龄子女。各招生学校按照在片区内购房及居住时间长短,根据学校招生计划的学位剩余情况顺序录取,若无学位,由区教育局根据各学校学位剩余情况统筹调配入学。
●注意事项
1.信息真实。监护人须保证所提供的信息及证明材料真实有效。否则,安宁区户籍儿童将丧失片区学校的入学资格,进城务工、随迁子女将丧失安宁区公办学校入学资格。
2.服从调配。不服从调配的非安宁户籍儿童视作自动放弃在安宁区公办学校入学,回户籍地就读。不服从调配的各类房户不一致安宁“户籍”的将指定入学。
3.一个学位。为有效落实同一学校片区内一套房产六年内只提供一个学位(以2019年及后入学数据库为准,同一户主符合计划生育政策情况除外),系统比对筛选出的不符合条件的适龄儿童由区教育局招生领导小组调配入学。
4.无房证明。无房人员需提供兰州市无房证明。提供的无房证明以近一个月内从兰州市不动产登记事务中心网点或该中心网络打印为准。
5.严控择校。小学招生严格按照划片范围进行招生,凡是跨片区、跨区(即城关区、七里河区和西固区的适龄儿童原则上不得在安宁区就学)的择校生不享受小升初对口划拨政策。招生结束后学校不得擅自招收已被其他区或其他学校录取的学生。
6.酌情照顾。如果另有子女已经在区属公办小学入学就读其他年级,在学校核定学籍信息真实的情况下,可在现场审核时由家长申请“多子女照顾”,区属公办学校将在顺序录取且有学位的基础上酌情考虑,参加电脑派位、省属事业办学、区属非片区招生对象不予考虑。若有双胞胎(多胞胎)子女参加电脑随机录取时,家长可在现场审核时自愿学校提出“双胞胎(多胞胎)绑定”电脑随机派位录取申请。
●招生流程
1.发放信息采集表。6月中旬,安宁区教育局向幼儿园及托护点发放《兰州市安宁区2023年一年级新生报名指南》、《安宁区2023年适龄儿童信息采集学位申请表》,各幼儿园及托护点面向家长宣传小学招生政策,义务指导家长填写“申请表”。未在本区幼儿园及托护点接受学前教育的学龄儿童,监护人可携带户口本或居住证于6月20日后在安宁区政务大厅教育窗口领取表格。
2.网络登记。6月26日早8:00点至6月30日晚20:00点。安宁辖区所有适龄儿童入学采用网络报名,各学校提前张贴公布二维*报码**名端口。监护人用手机登录安宁区小学招生报名系统,录入个人信息,选择所属片区审核学校。
3.网络资料审核及超计划学校电脑派位录取。6月26日至6月30日所有公民办学校进行网络资料预审核。电脑派位的学校现场资料审核时间为7月1日至7月2日,超计划电脑派位时间为7月6日,可于当日派位结束4小时后,在已公布的二维码上查询派位录取结果及相关要求。派位未被录取的适龄儿童依据入学条件在7月8日至7月9日到所属片区学校现场资料审核。
4.片内区内户籍现场审核。7月8日,区内户籍的适龄儿童由其父母(或其他法定监护人)带领(现场只允许一人陪同),持全家户口簿、家庭实际居住地证明(房屋产权证或购房合同发票等)、预防接种证、《安宁区2023年适龄儿童信息采集学位申请表》等材料,到片内学校现场审核资料、类别认定,学校依据落户时间、购房时间等因素对各类儿童进行排序认定。
5.片内区外户籍现场审核。7月9日,区外户籍适龄儿童由其父母(或其他法定监护人)带领(现场只允许一人陪同),持户口簿、房产证、居住证、预防接种证、《安宁区2023年适龄儿童信息采集学位申请表》等材料,到片内学校现场审核资料、类别认定。学校依据购房时长、社保缴纳时长、居住证签发时长等因素对各类别儿童进行排序。
6.信息审核及录取。7月10日至14日各学校将户籍、居住证、房产等信息分别送至相关职能部门进行审核认定、排序录取。
7.公布入学名单。7月15日早上10:30,各学校公布适龄儿童入学名单及二维码查询端口。
8.办理录取入学。7月15日下午13:00点,已录取的适龄儿童到录取学校办理入学报名手续,由学校在报名系统确认。不按现场确认时间来报到注册的学生,在片区学校学位已满的情况下,学校报备区教育局指定入学。同时,各学校将实际录取名单在招生系统确认备案。
未参加网络入学申请或2023年6月30日后户籍迁入安宁区的儿童,须在秋季开学前一周内提出申请,由区教育局招生工作领导小组调配入学。
●其他情况说明
1.东方学校、金城实验小学(北京第二实验小学兰州分校)在安宁区统一招生平台中进行报名招生,网络报名超计划将采取电脑派位随机录取。相关学校按照规定时间段进行网络审核、现场审核,若资料审核时有虚假情况,取消派位资格,学校留存佐证,调配至其他学校。区教育局统一组织电脑派位,录取过程全程录像,并邀请市区代表、纪检监察部门、公证部门、计算机专家、家长代表、招生学校代表、新闻媒体代表进行监督。电脑派位结果由主管教育行政部门及学校共同签字认可,派位结束后,录取结果在招生平台二维码端统一公布。
2.师大附小、交大附小、农大附中小学部在安宁区统一招生平台中进行报名招生。按计划招收所属高校职工子女,不得招收“联办、共建”等单位职工子女入学,不得无故拒绝片区内符合条件的适龄儿童入学。对于不按招生规定、不纳入统一平台所招学生将不予审批学籍手续。所属高校教职工及本单位直系适龄子女视为片内生,相关资料应由父母所在的高校及事业单位人事部门出具正式函件,由学校提前初审后报安宁区教育局审核备案。如有空余学位,将招收本片区内街道企事业单位在籍居民子女及进城务工随迁子女,也视为片内生,不得跨区招生。
3.辖区所有小学一年级招生工作结束后,在系统中确认实际录取名单,认定为非片区招生的在招考系统中标注备案,其毕业时不享受对口初中划拨政策,由市区两级联合招办调配入学。
4.按照“乙类乙管”常态化疫情防控要求,家长应做好自我健康监测和个人防护,学校室内接待家长共用场所做好三通风两消毒,相关设备每日进行集中消毒,各学校要制定好安全预案。
●小学招生报名及录取查询端口



招生划片范围
●区属小学招生范围
1.十里店区域
(1)招生学校:滨河小学
招生范围:东至黄河水岸颐园、洄水湾,西至关山沟--安宁东路--十里店东街(含安宁庭院),南至北滨河路,北至大青山区域内的所有街道企事业单位在籍居民子女及进城务工随迁子女。
(2)招生学校:十里店联校(东校区招收低年级部)
招生范围:东至关山沟--安宁东路--十里店东街,西至十里店粮站路口--安宁东路--中和教育世家(不含中和教育世家)--十里店南街--建宁路--和平路(含省委*党**校),南至北滨河路,北至大青山区域内的所有街道企事业单位在籍居民子女及进城务工随迁子女。
(3)招生学校:培黎小学
招生范围:东至十里店粮站路口--安宁东路--中和教育世家(含中和教育世家),南至中和教育世家--建宁路,西至大青沟,北至大青山区域内的所有街道企事业单位在籍居民子女及进城务工随迁子女。
2.西路区域
(4)招生学校:水挂庄小学
招生范围:东至大青沟,西至学府路,南至安宁西路,北至大青山区域内(含东兴佳苑、赵壁洼村)的所有街道企事业单位在籍居民子女及进城务工随迁子女。
(5)招生学校:孔家崖第一小学、孔家崖第二小学
招生范围:东至大青沟--和平路(不含省委*党**校),西至学府路--岩子街(含消防教导队、时代星空、嘉盛宁和园、银河家园),南至北滨河路,北至安宁西路区域内的所有街道企事业单位在籍居民子女及进城务工随迁子女。
(6)招生学校:兰飞小学
招生范围:东至学府路,西至长风街--万新北路以西至万里家属院西区(以长风电子科技公司为界,不含万里西区),南至安宁西路--建宁东路,北至北环路(含万欣家园、兰飞厂区、法大家园、电校住宅小区)--兴安路区域内的所有街道企事业单位在籍居民子女及进城务工随迁子女。
(7)招生学校:万里小学
招生范围:东至学府路,西至万新北路(含万里西区),南至兴安路,北至北环路以南区域内的所有街道企事业单位在籍居民子女及进城务工随迁子女。
3.高新区域
(8)招生学校:银滩路小学
招生范围:东至万新南路--刘电小区--岩子街(含刘家峡水电厂小区、热电有限公司小区、兴兰阳光里、明居印象、天居·锦河丹堤、众邦金水湾),西至兰亭雅居--省科技馆西端(含省科技馆)--中海凯旋门东区(含中海凯旋门)--甘农大校园(不含甘农大校园),北至安宁西路,南至北滨河路区域内的所有街道企事业单位在籍居民子女(含宝兴庄居民子女)及进城务工随迁子女。
(9)招生学校:阳光小学
招生范围:东至银滩桥,西至通达街,北至富强路,南至北滨河路(不含众邦金水湾)区域内的所有街道企事业单位在籍居民子女及进城务工随迁子女。
4.刘家堡区域
(10)招生学校:长风小学
招生范围:东至长风公园路--长风电子科技公司(含长风电子科技公司)--植物园,西至桃林路(桃林路新修路接北环路,不含桃林村),南至安宁西路,北至北环路植物园区域内的所有街道企事业单位在籍居民子女及进城务工随迁子女。
(11)招生学校:崔家庄小学
招生范围:东至桃林路--王府饭店,西至莫高大道--莫高大道北延伸路段,北至北环路(含桃林村),南至建宁西路区域内的所有街道企事业单位在籍居民子女及进城务工随迁子女。
(12)招生学校:刘家堡小学
招生范围:东至甘农大校园(含甘农大校园)--中海凯旋门东区(不含中海凯旋门),西至深安大桥,北至银安路,南至北滨河西路区域内的所有街道企事业单位在籍居民子女及进城务工随迁子女。
(13)招生学校:吉杰小学
招生范围:东至省科技馆西端(不含省科技馆),西至莫高大道(含幸福家园),北至建宁西路,南至北滨河路区域内的所有街道企事业单位在籍居民子女及进城务工随迁子女。
5.安宁堡区域
(14)招生学校:海亮小学
招生范围:海亮滨河壹号小区内的所有在籍居民子女及进城务工随迁子女。
(15)招生学校:安宁堡小学
招生范围:东至莫高大道(不含幸福家园)--桃林村(不含桃林村),西至咸水沟,南至北滨河路,北至仁寿山区域内的所有街道企事业单位在籍居民子女及进城务工随迁子女。
注:碧桂园配建学校目前开发商未向政府进行移交,今年学校无法招生,片区学生统一安排到安宁堡小学就学。
6.沙井驿区域
(16)招生学校:华中师范大学安宁附属实验学校
招生范围:咸水沟以西安宁区域内的所有街道企事业单位在籍居民子女及进城务工随迁子女。
7.九合镇区域
(17)招生学校:九合中学、瞿家尖小学、高山小学
招生范围:所属区域内所有街道企事业单位在籍居民子女及进城务工随迁子女。
8.忠和镇区域
(18)招生学校:崖川小学
招生范围:所属区域内所有街道企事业单位在籍居民子女及进城务工随迁子女。
9.福源新城区域
(19)招生学校:安宁区第一中学
招生范围:所属区域内所有街道企事业单位在籍居民子女及进城务工随迁子女。
注:万科城学校目前开发商未向政府进行移交,今年学校无法招生,片区学生统一安排到安宁区第一中学就学。
●驻区小学招生范围
1.省属小学
招生学校:师大附小、交大附小、农大附中
招生范围:所属大学校园内教师职工子女及校园内本区户籍学生、进城务工随迁子女。
2.市属小学
招生学校:兰州金城实验小学(北京第二实验小学兰州分校)
招生范围:户籍在安宁区范围且在安宁区居住的适龄儿童。
3.民办小学
招生学校:兰州东方学校
招生范围:户籍在本区的适龄儿童及依法取得本地居住证的随迁子女。
西固区
西固区小学招生时间:7月1日至15日
西固区教育局6月10日公布的《2023年义务教育学校招生工作实施意见》明确,2023年西固区采取网上报名加现场验证方式进行招生录取。招生系统片区继续采用自动定位功能,根据报名信息系统自动锁定片区学校,部分二选一片区家长可根据实际需求选择学校。凡年满六周岁(2017年8月31日前,含8月31日出生)的西固区户籍适龄儿童和符合条件的持有西固区居住证的进城务工随迁子女适龄儿童必须依法注册入学,接受义务教育。全区小学招生时间为7月1日—15日。

●第一批次:西固区户籍儿童
1.入学条件:按《西固区城区小学招生服务片区说明》到片区学校入学,须提供入学儿童户口簿、父母或其他法定监护人房产证(同时开具有房证明)两项基本证明材料,情况特殊的还要准备无房证明等备用材料。
2.招生顺序:学校依据以下顺序招生。
第一顺序:A类有房有户儿童。指户口和住房均在片区内,户主和房产证所有人均为入学儿童监护人。
第二顺序:B类有户无房第一类(个人家庭户口)儿童。指适龄儿童户籍和监护人至少一方户籍在学校片区内,户主和房产证所有人为适龄儿童(三代以内)祖父母或外祖父母,除提供祖辈的房产证(包括有房证明)外,适龄儿童父母双方还需提供兰州市房地产交易中心出具的兰州市近郊四区无房证明。
第三顺序:C1类有房无户儿童。指孩子户口在西固区,但不在学校片区,所购住房在片区内,房屋所有人为适龄儿童监护人,提供户口本、房产证和有房证明。
第四顺序:D类学校撤并及西固户籍进城务工儿童。指因户籍所在地农村小学已撤并,家长在我区城区务工的适龄儿童。需提供:户口簿、适龄儿童监护人双方无房证明、房屋租赁证明、户籍所在地村委会开具的家长在我区城区务工证明,并加盖村委会公章。监护人已在城区购房的,按有房无户到购房所在片内学校报名入学。
第五顺序:E类有户无房第二类(公共集体户口、空挂户)儿童。指户籍在学校片区内(公共集体户口、空挂户),但父母名下无房,暂时租住,提供兰州市房地产交易中心开具的无房产证明和房屋租赁证明。
●第二批次:随迁子女
随迁子女录取以居住证为主要依据,持有人须保证居住证地址与实际居住地址一致,如有出入,必须提前到公安机关修改。监护人在2023年7月1日前尚未领取到居住证,仅持有居住证领取凭证或暂住登记凭证的随迁子女不能在西固区申请入学,建议回原籍入学,待居住证办理好后,再办理转学手续。
1.入学条件:需提供监护人(至少其中一人)西固区居住证、入学儿童户口簿、房产证或房屋租赁证明(租房的需提供监护人双方无房证明)等三项基本证明材料。
2.招生顺序:学校根据学位空额,依据以下顺序招生。
第一顺序:C2类有房无西固区户籍儿童。指孩子户口不在西固区,但所购住房在片区内,房屋所有人为适龄儿童监护人。
第二顺序F类有证有社保租房儿童。监护人持有居住证,并在西固区缴纳社会保险(须提供社会保险缴纳凭证),居住证所在位置和所租房屋在学校片区内。
第三顺序:G类有证租房儿童。监护人持有居住证,所租房屋在学校片区内的随迁子女。
●招生要求
1.因疾病或特殊情况需要延缓入学的,由其父母或法定监护人提出申请,附医院证明或病历,报教育行政部门核准并备案。延缓期满后,应及时入学。
2.具有接受普通教育能力的持有残疾证的残疾儿童建议到临洮街学校特教班入学,或者到片区内普通小学随班就读,学校不得歧视或拒收。
3.适龄儿童报名上传至招生系统的户口本、房产证、有房证明、无房证明、入住证明、居住证等材料应真实有效。为杜绝户口本造假,要求所有小学要将收集到的户口信息主动与辖区派出所对接,进行信息真伪性核查。有房证明和无房证明学校初审时通过二维码扫描判断真假。一经核实有弄虚作假的行为,将直接通过招生系统将该生放入虚假信息库,取消本片区入学资格,等全区招生结束后,由区教育局调配到片区外有空余学位的其它学校就学。
4.各校通过政策性保障招收的入学学生名单,要进行汇总,并将享受政策的政策依据、相关证明材料等收齐后报区教育局小学招生工作领导小组审核同意后方可录取,不得擅自录取。
5.要求辖区所有学校(含市属小学和农村小学)都必须通过招生系统进行招生。对个别无法进行网上报名的家长,学校可视具体情况代报,但鼓励家长自己操作。一年级国网学籍录入人数和名单,将严格与招生系统录取人数进行比对。招生结束后,各校不得私自招生。各校不通过招生系统私自录取的学生,区教育局将不予审批该生学籍。
●照顾政策
依据《兰州市军人子女教育优待实施细则》《兰州市国家综合性消防救援队伍人员子女教育优待规定》《兰州市急需紧缺人才引进实施办法》等文件精神,驻地、住址或户籍在西固区的符合条件的军人子女,烈士子女,公安英模,伤残警察子女,国家综合性消防救援队伍人员子女,学科领军人才、带头人,创新创业人才子女,对市、区经济发展和城市建设有突出业绩的人员子女,市、区政府认定或表彰的人才子女等,可在西固区小学入学报名系统“政策性保障”栏提出申请,经认定后,对意愿学校有学位的可调配照顾入学。由各招生学校认定的政策性保障儿童,应在现场审核后,将认定材料报西固区教育局小学招生工作领导小组复核,通过后方可录取。
西固区城区小学一年级招生划片范围公布
1.兰化一小:铁路以南,大坝市场以北,天鹅湖以西,寺儿沟排洪沟以东范围内的天鹅湖小区(13街区和福利二街以西的14街区)、22#街区(13-17号楼)、有机厂家属院、工农村(南、北)小区、虹丰家园、中鹏雅苑、临洮街石化小区的适龄儿童。
2.兰化三小:石化北站小区、化建小区东区西区、五建清水桥小区、天华院清水桥小区、西固交警大队家属楼小区,西固巷以北(交通银行联运五队小区、服务公司家属楼、糖酒公司小区、联发丽祥苑小区、蔬菜公司家属楼、医药公司家属楼、粮食局家属楼、石化动力厂家属楼、家具五厂家属楼和盛世花园);合水东路以北,西固中路以南,合水南路以东,玉门街以西区域内的适龄儿童(该片内迪威家园、制桶厂家属院和西固中路食品厂家属院家长按就近原则可以在兰西铁苑或兰化三小选择其中一所小学就学)。
3.兰化四小:铁路以南,福利西路以北,福利二街(包括新陇嘉园)以东,山丹街市场以西(包括电厂一区)区域。以及福利西路以南范围的兰化22街区1—12号楼、23—25号楼,201、202号楼;3街区41—57号楼;兰化25街区以北182—186号楼,188、189号楼,191—200号楼;福利二街以东的14街区、兰州石化职业技术学院家属院、十五街区等区域内的适龄儿童。
4.兰炼一小(福利二小):先锋路立交桥至三姓庄西路以东,深沟桥以西,马耳山、小坪山角以北(不含宏泽园,不含幸福小区),铁路以南区域内的适龄儿童。含石化东苑小区;蓝馨花园A区3栋楼(9、11和29号楼),B区9栋楼(39至47号楼)。
5.兰炼二小:牌坊路立交桥至三姓庄以西、福利东路以北的石化幸福小区、文化小区和辰光小区;牌坊路立交桥以东、福利东路以北的石化幸福小区;牌坊路立交桥以东、福利东路以南的石化幸福小区,石化南山小区和石化技术学院东区;蓝馨花园A区1至8号楼、10号楼和12至28号楼,B区30至38号楼所在的片区。
6.西固一小:招收西固巷(东西向)以南,铁路以北,合水路以西,康乐路以东以及康乐路片区的适龄儿童。
7.西固二小:招收西固巷(东西向)以北,西固西路以南(不含化建小区),合水路以西,康乐路以东;西固西路以北的宝龙小区、苗圃家属楼片区的适龄儿童。
8.福利一小:招收顶好商场以东(含城建开发小区),公园路以西,福利西路以南,环城南路以北(包括福源小镇)以及福利西路以北,铁路以南,水厂家属院、塑料三厂家属院以东、公园路以西片区的适龄儿童。(含福利一小门前家铭小区,不含兰化一小和兰化四小片内学生)
9.福利三小:招收公园路以东,先锋路立交桥以西,铁路以南,石头坪、马耳山角以北(含宏泽园小区)片区的适龄儿童(不含兰炼二小片区)。
10.玉门街小学:招收合水南路以东,玉门街(南北向)以西,铁路以北,合水东路以南以及玉门街(南北向)以东的经纬城、保利堂悦、西固人家三期御园片区的适龄儿童,其中百合苑、中鹏玥园和重邦康城三个小区家长根据意愿可在玉门街小学、实验学校二选一上学。
11.九十一中小学部:招收顶好商场以西,福利西路以南;寺儿沟以西,西柳沟铁路道口以东,大坪山角以北,铁路以南片区以及康乐路以西的兰储家园、精安家属院、康乐路五化建小区和康乐家园的适龄儿童。
12.桃园中学小学部:招收化工街以北,石岗以东,高压阀门厂以西,黄河以南片区的适龄儿童。
13.实验学校:招收玉门街(南北向)以东,牌坊路以西(包括金城中心),铁路以北(不包括经纬城、保利堂悦、西固人家三期御园)片区的适龄儿童,其中百合苑、中鹏玥园和重邦康城三个小区家长根据意愿可在玉门街小学、实验学校二选一上学,金色家园根据家长意愿可在实验学校和二十一中二选一上学。
14.二十一中小学部:招收牌坊路以东,铁路以北,陈官营桥以西片区的适龄儿童。金色家园根据家长意愿可在实验学校和二十一中二选一上学。
15.西固区兰化二小:招收铁路以北,西柳沟铁道口以东,康乐路以西(不包括康乐家园、兰储家园和精安家属院),化工街以南片区的适龄儿童。
16.兰西铁苑小学(福利一小分校):西固中路以北,合水北路以东(不包括石化北站小区东区),玉门街北街以西片区的适龄儿童。合水东路以北,西固中路以南,合水南路以东,玉门街以西区域内的迪威家园、制桶厂家属院和西固中路食品厂家属院,家长按就近原则可在兰西铁苑或兰化三小选其一就学。
17.一支路小学(兰炼二小分校):招收陈官营桥以东,铁路以北,深沟桥以西(不包括天庆国际新城)片区的适龄儿童。
18.兰炼一小天庆新城分校:招收天庆国际新城小区适龄儿童。
19.福利三小万科水晶城分校:招收万科水晶城小区和铁路以北玻璃厂小区适龄儿童。
20.月牙桥小学:招收交警队以北,合水北路以西,清水北街以东,贾家堡、牟家堡,钟家河铁路以南,古浪路以东,西固西路以北(不包括宝龙小区)片区的适龄儿童。

来源:甘肃发布、兰州城关微教育、七里河教育、兰州市安宁微教育、兰州市西固区教育局