TRÜKE充客是一个专注于线下实体店的消费类电子品牌,旗下数码配件在国内线下渠道份额全国前三,并于2019年开始布局国际市场,在印度充客品牌TWS真无线耳机销量排名前五。2022年,充客签约宝莱坞明星Mrunal Thakur担任品牌大使,进一步扩展了其音频产品的影响力。
TRÜKE充客HS003灵机是其旗下一款设计清新时尚,体积小巧轻盈的半入耳式真无线耳机产品,能够为用户提供持久佩戴的舒适体验。功能配置方面,HS003灵机搭载13mm大动圈单元,升级蓝牙5.3,支持AAC高清音频解码,带来清澈音频体验;综合续航时间达到了25小时,满足日常的使用需求。
此前我爱音频网队还拆解过充客Trüke Buds S2真无线耳机,并对TRÜKE充客HS003灵机做了详细的体验评测,此次再来看看内部结构配置信息~
一、TRÜKE充客HS003灵机开箱

此次将要拆解的是薄荷绿配色,包装盒采用了橙色背景,突出展示了产品外观设计。正面还展示了产品名称,智小兜(海尔智选)和TRÜKE充客品牌LOGO,蓝牙5.3、纤巧外观、震撼音效、25H超长续航的产品特点,以及“灵机一动,天籁之音”的Slogan。

包装盒背面设计有产品外观渲染图,以及产品的规格参数。产品型号:HS003灵机,充电接口:Type-C,输入参数:5V⎓30mA(耳机)/5V⎓220mA(充电盒),无线连接:蓝牙5.3,支持编码器:SBC/AAC,配合充电盒整体续航:>25h,单次续航:>6小时等。

包装盒侧边设计有TRÜKE充客品牌LOGO和“链接无限”的品牌Slogan。

包装盒内部物品有耳机、充电线和产品说明书。

USB-A to Type-C充电线,插头雕刻有智小兜和充客名称。

TRÜKE充客HS003灵机充电盒采用了圆角方形设计,立式结构,薄荷绿呈现淡淡的蓝青色配色,观感清新时尚。充电盒正面开盖处设计有倒角便于开启,机身上有“TRÜKE”品牌LOGO和一颗指示灯。

充电盒背面外观一览,印制有产品的部分规格参数信息,与外包装上一致。

Type-C充电接口位于充电盒底部。

打开充电盒,耳机反向对称竖立在充电盒内,突出于座舱,能够便捷的取放。

取出耳机,座舱结构一览。

座舱两侧雕刻有L/R左右标识。

为耳机充电的金属弹片,位于耳机柄座舱底部。

TRÜKE充客HS003灵机整体外观一览,耳机采用了柄状的半入耳式设计,机身质感与充电盒保持一致。

耳机背部外观一览。

背部触控区域设计有凹面,更便于盲操作。凹面内设计指示灯开孔。

耳机内侧外观一览,机身曲线过渡流畅,佩戴舒适。耳机柄末端设计有L/R左右标识,便于用户快速区分。

耳机柄底部金属尾塞特写,中心设置麦克风开孔。

耳机内侧调音孔特写,用于保障音腔内部空气流通,提升音频质量。

机身底部泄压孔特写,保障腔体内部空气流通。

耳机出音嘴特写,细密防尘网防护,防止异物进入音腔。

经我爱音频网实测,TRÜKE充客HS003灵机真无线耳机整机重量仅为30.3g,搭配迷你机身,非常的便携。

单只耳机重量也仅为3.3g,提供轻盈舒适的佩戴体验。

我爱音频网采用CHARGERLAB POWER-Z KM002C对TRÜKE充客HS003灵机真无线耳机进行充电测试,输入功率约为1.26W。
二、TRÜKE充客HS003灵机拆解
通过开箱,我们详细了解了TRÜKE充客HS003灵机真无线耳机的外观设计,下面进入拆解部分,看看内部结构配置信息。
充电盒拆解

拆开充电盒外壳,取出内部座舱结构。

外壳内侧结构一览,Type-C接口开孔通过筋骨强化,提升使用寿命。

座舱一侧结构一览,设计有挡板保护电池。

座舱底部通过螺丝固定主板单元。

座舱另外一侧结构一览。

卸掉螺丝,取掉主板。

座舱上电池两侧均设置有泡棉胶缓冲。

取出电池单元,座舱结构一览。

座舱底部固定有两颗圆形磁铁,用于吸附充电盒盖和耳机。

充电盒内置锂电池型号:XD 901626,电压:3.7V,容量:310mAh/1.147Wh,出厂日期:2022年9月9日,来自东莞鑫电能源有限公司。

电池保护板正面电路一览,设置有DW01锂电保护IC和8205A MOS管。

电池保护板另外一侧电路一览。

充电盒主板一侧电路一览。

主板另外一侧电路一览。

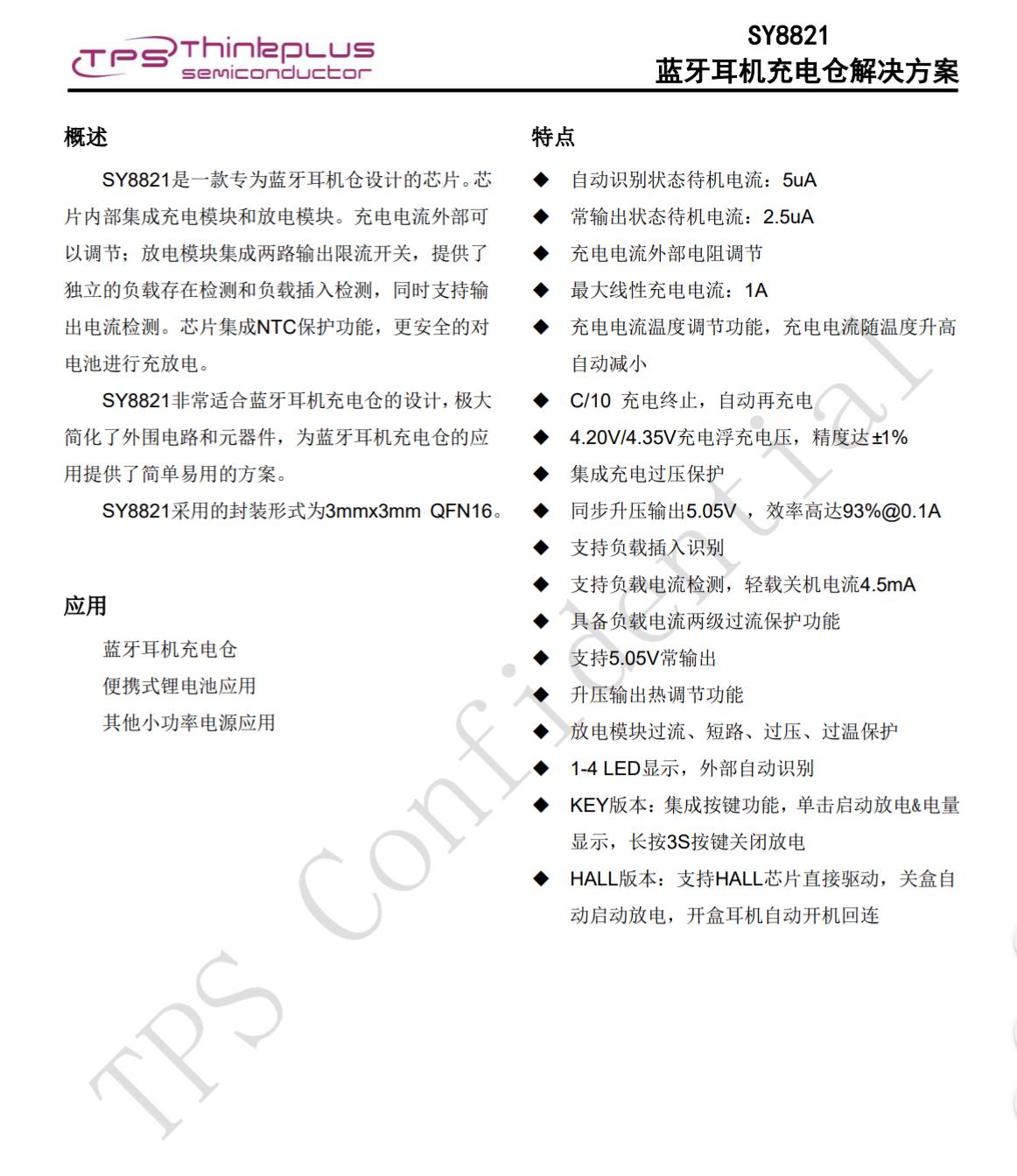
思远半导体SY8821电源管理SoC,内部集成充电模块和放电模块。充电电流外部可以调节;放电模块集成两路输出限流开关,提供了独立的负载存在检测和负载插入检测,同时支持输出电流检测。芯片集成NTC保护功能,更安全的对电池进行充放电。
SY8821能够匹配所有蓝牙主控对电源特性的要求,5V常开及掉电压模式可选,常输出功耗低至3uA,1~4灯灵活配置,无需定制料号,按键、Hall控制可选,无需外部MCU,单芯片即可实现充电仓应用设计,大大降低备货的风险。在当前半导体供应紧缺的现实情况下,SY8821是保证交付的优选产品。思远半导体全线充电仓解决方案都通过IEC62368认证要求,降低客户过认证风险。
据我爱音频网拆解了解到,思远半导体的电源管理芯片目前已被小米、OPPO、一加、realme、传音、魅族、1MORE、百度、网易、漫步者、JBL、哈曼、联想等国内外知名品牌采用。

思远半导体SY8821详细资料图。

2R2升压电感特写,配合电源管理芯片为内置电池升压给耳机充电。

Type-C充电母座特写。

充电盒指示灯特写,用于反馈充电状态。

充电盒为耳机充电的金属弹片连接器特写。
耳机拆解

进入耳机拆解部分,沿合模线拆开腔体。

取出前腔内部的扬声器,耳机采用了动圈单元。

扬声器背部特写。

动圈单元特写,振膜通过金属盖板固定防护。

动圈单元与一元硬币大小对比。

经我爱音频网实测,动圈单元尺寸约为13mm。

耳机后腔内部固定软包电池,与扬声器分别通过导线连接到耳机柄内部主板。

断开导线,取出电池。

后腔内部结构一览,腔体壁上固定有磁铁吸附充电盒固定。

耳机内置软包电池通过高温胶带包裹绝缘。

软包电池型号:XD 450909,电压:3.7V,容量:30mAh/0.111Wh,与充电盒内电池来自同一厂商。

卸掉耳机柄底部尾塞,抽出主板单元。

后腔底部固定有触摸检测传感器,用于触控操作采集数据。

耳机主板一侧电路一览。

耳机主板另外一侧电路一览。

镭雕2737 G109的MEMS麦克风,用于语音通话拾音。两侧焊接金属连接器连接外部金属尾塞,用于为耳机充电。

JL杰理AD6973D4蓝牙音频SoC,支持蓝牙5.3,内置32位DSP,支持AAC,SBC解码,支持神经网络噪声抑制和回声消除,支持多波段均衡器。支持单/双麦克风降噪,支持两路模拟麦克风放大,内置麦克风偏置。采用QFN20-3*3封装。
据我爱音频网拆解了解到,目前已有奋达、Tezo、飞利浦、摩托罗拉、亚马逊、boAt、联想、猫王、小米、倍思、索爱、MEES等品牌的蓝牙音频产品采用了杰理方案。

杰理AC6973D详细资料图。

24.000MHZ的晶振特写,为蓝牙芯片提供时钟。右侧是主控芯片外围功率电感。

用于连接触摸检测传感器的金属弹片特写。

耳机指示灯特写,用于反馈配对状态和剩余电量信息。

贴片陶瓷蓝牙天线特写,用于无线音频信号传输。

TRÜKE充客HS003灵机真无线耳机拆解全家福。
三、我爱音频网总结
TRÜKE充客HS003灵机在外观设计方面,圆角方形设计的充电盒小巧精致,便于携带。柄状的半入耳式耳机,重量仅为3.3g,佩戴轻盈舒适无感;薄荷绿配色呈现淡淡的蓝青色,观感清新淡雅,简约时尚。
内部结构设计简洁,配置上充电盒采用了Type-C接口输入电源,内置鑫电容量310mAh电池,配备电路保护板负责输入保护。主板上采用了思远半导体SY8821电源管理SoC,集成充电模块和放电模块,集成NTC保护功能,单芯片实现了充电仓的多功能应用。
耳机内部搭载了13mm大动圈单元,单颗MEMS麦克风用于语音通话功能拾音。电池容量30mAh,主控芯片为杰理AD6973D4蓝牙音频SoC,支持蓝牙5.3,支持AAC,SBC音频解码,支持神经网络噪声抑制和回声消除,支持单/双麦克风降噪,为耳机提供优质音频和清晰通话。