电平转换在电路设计中非常常见,因为做电路设计很多时候就像在搭积木,这个电路模块,加上那个电路模块,拼拼凑凑连起来就是一个电子产品了。而各电路模块间经常会出现电压域不一致的情况,所以模块间的通讯就要使用电平转换电路了。

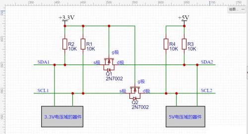
上图是用 MOS 管实现的 I2C 总线电平转换电路,实现 3.3V 电压域与 5V 电压域间的双向通讯。挂在总线上的有 3.3V 的器件,也有 5V 的器件,通过这个电路,大家就可以愉快地玩耍聊天了。
实物对照图如下。实物的上拉电阻用了 4.7K 欧姆,可以提供更大的电流驱动能力。在满足电路性能的前提下,我喜欢用阻值更大的电阻,因为功耗更低更省电。

原理分析
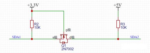
简化来看,留下 I2C 的一根线来分析就可以了,如下图。

分四种情况:
1、当 SDA1 输出高电平时:MOS 管 Q1 的 Vgs = 0,MOS 管关闭,SDA2 被电阻 R3 上拉到 5V。
2、当 SDA1 输出低电平时:MOS 管 Q1 的 Vgs = 3.3V,大于导通电压,MOS 管导通,SDA2 通过 MOS 管被拉到低电平。
3、当 SDA2 输出高电平时:MOS 管 Q1 的 Vgs 不变,MOS 维持关闭状态,SDA1 被电阻 R2 上拉到 3.3V。
4、当 SDA2 输出低电平时:MOS 管不导通,但是它有体二极管!MOS 管里的体二极管把 SDA1 拉低到低电平,此时 Vgs 约等于 3.3V,MOS 管导通,进一步拉低了 SDA1 的电压。
注:
低电平指等于或接近 0V。
高电平指等于或接近电源电压。所以 3.3V 电压域的器件,其高电平为等于或接近 3.3V;5V 电压域的器件,其高电平为等于或接近 5V。
具体要求看芯片的数据手册是怎么说明这个限定范围的,常见的比如说 0.3 倍的“芯片供电电压”以下为低电平,0.7 倍的“芯片供电电压”以上为高电平。也就是说“芯片供电电压”为 5V 的时候,5 x 0.3 = 1.5V 以下为低电平,5 x 0.7 = 3.5V 以上为高电平。

某一个芯片数据手册里关于高低电平的阈值范围说明
注意事项
以上是 3.3V 与 5V 之间的情况,如果换用其他电压域之间的转换,如 3.3V、2.5V、1.8V 等电压值的两两之间,需要注意 MOS 管的 Vgs 开启导通电压。
给 MOS 管过高的 Vgs 会导致 MOS 管烧坏!给过低的 Vgs 会导致 MOS 管打不开!不同型号的 MOS 管这个参数值还不一样!!!

举例:其中一个厂家生产的 2N7002 的数据手册,Vgs 不能超过正负 20V
再来看一下,设计电路时 Vgs 可能设计过小的情况,下图是 2N7002 的数据手册:

举例:其中一个厂家生产的 2N7002 的数据手册,Vgs 的开启电压为 1V
实际使用时为保证完全开启、完全导通,设计上要多预留余量,比如实际电路中 Vgs 起码给到 1.8V。因为 1.8V 的设计参数接近数据手册标注的 1V 临界值,尤其注意用实验验证,确保万无一失。
总结
3.3V 跟 5V 互转的电路已经是一个经典电路,实在是硬件设计师居家旅行、护院看家,必备良药!MOS 管型号就记住用 2N7002,这个型号便宜,性能久经考验,不像有些 MOS 管外型看起来跟 2N7002 一样,但实际是大功率的,有部分性能规格浪费了,有部分性能规格又不一定能满足需要,主要是还贼贵,具体其他 MOS 是怎样的这里就不细究啦。