作者:知几未来研究院
每年5月的第一个周二是世界防治哮喘日
2019年世界哮喘日的主题是「全程管理,控制哮喘」
本文为知几未来研究院原创。
编者按
哮喘,是一种常见的慢性呼吸系统疾病,也是仅次于癌症的世界第二大致死和致残疾病。
据不完全统计,目前我国的哮喘患者超过3000万,其中600多万是儿童和青少年。也就是说,每46个中国人中至少就有1人患有不同程度的哮喘。
知几未来研究院今天推送的这份《儿童和青少年哮喘全景报告》,全文约2.5w字,将从哮喘防治中的常见误区入手,详尽展现哮喘防治的诊断和全程管理,探讨微生物组学在哮喘治疗中的探索和应用。您将看到以下内容:
儿童哮喘在世界及中国范围内的流行现状
哮喘防治中的常见误区
可能引发哮喘的风险因素
哮喘的诊断:如何在不同年龄的儿童中发现哮喘
不同年龄段儿童哮喘的治疗和管理
常用哮喘药物的对比、选择及使用
肠道微生物与哮喘的发生和发展中的作用
微生物干预疗法在哮喘防治中的应用案例
同时,我们也准备了一个摘要版,方便大家快速了解报告内容????
《儿童和青少年哮喘全景报告》摘要版
1.哮喘通常始于儿童时期(尤其是5岁之前),全球约40%的儿童和青少年都患有不同程度的哮喘;中国哮喘儿童超过600万,近30%没有得到及时诊断,近半数的未能得到有效控制。
2.儿童持续性哮喘会导致肺功能发育不足,增加成年后患慢性阻塞性肺疾病和持续性气流阻塞的风险,降低孩子的生长速度;严重急性发作的情况下可导致猝死,是仅次于癌症的世界第二大致死和致残疾病。
3.哮喘是慢性疾病,很难彻底根治。但按照《GINA 指南》维持治疗,接近80%的哮喘患者能达到良好控制;除了极少数中重度哮喘儿童,大多数哮喘儿童在发作期以外都可以正常参加日常活动。
4.在管理哮喘的过程中,专科医生只能起到20%的作用,剩下的80%需要患者自己完成。
5.家长对哮喘知识的掌握程度、用药依从性以及定期复查等是影响哮喘控制的重要因素。
6.遗传和环境因素是哮喘发作的主要诱因。其他风险因子包括:药物(如青霉素)、胃食管反流病、孕期因素(如母亲孕期抽烟、喝果汁、吃海鲜、接触PM2.5、抑郁焦虑)。
7.《儿童支气管哮喘诊断与防治指南 (2016年版)》:吸入性皮质类固醇(ICS)是哮喘长期控制的首选药物;短效β2受体激动剂(SABA)是缓解药物的首选。
8.2019年4月12日更新的 《全球哮喘防治创议(GINA)》调整:建议成人及 12 岁以上的轻度哮喘患者使用含有 ICS 的控制药物治疗方案,以减少严重发作的风险;基于安全性考虑,不再建议单用 SABA 治疗哮喘急性发作。
9.哮喘儿童和健康儿童的呼吸道菌群、肠道菌群构成都存在差异,且生命早期肠道菌群的紊乱先于疾病的发生。
10.提高饮食中的可发酵纤维比例、补充鱼油和益生菌或冻干细菌提取物,可显著改善呼吸道炎症,延缓哮喘发展。但益生菌及益生菌制品的使用存在着异质性,应当在精准检测的基础上进行补充。
如果你对微生物疗法感兴趣,还可以直接拉到文章后半部分,查看更多科学家在哮喘防治上的探索成果。
1.
40%的儿童和青少年患哮喘,其致死和致残率仅次于癌症
提起哮喘,大多数人或许一些固定印象:
哮喘是一种应激反应;往往在面对压力或危险情况时发作;
发病时表现为急促喘息、难以呼吸;
患病后很少能外出,也很难参与运动;
懦弱的人物形象,当战胜性格中的懦弱,哮喘也可被治愈;
哮喘是一种应激反应;往往在面对压力或危险情况时哮喘发作;
这可能与大量影视剧作品中的人物塑造及媒体传播有关。香港影评人张伟雄在《哮喘:夹心人的呼吸隐喻》一文中曾对香港影视剧作品中的哮喘流行起源有过追溯,称「哮喘病是影视作品中仅次于精神偏执妄想的第二大疾病」。
但遗憾的是,这些影视剧作品中的传达出的印象并不完全准确,有些甚至是错误的。
美国罗格斯大学人类学教授Cindy Dell Clark在2012年一项针对9-12岁的哮喘儿童及其朋友展开的研究后,就曾公开指出「哮喘是一种非常严重和可怕的疾病。而好莱坞经常把患有哮喘的儿童描绘成易受伤害弱者形象,是一种错误的刻板印象」。

图片来源影视截图
近年来国内外影视剧作品中出现的部分患有哮喘的人物形象。从左往右依次是《生活大爆炸(The Big Bang Theory)》中的Leonard、《志明与春娇》中的余春娇、《摩托车日记(Diarios de motocicleta)》中的格瓦拉、不能說的秘密》中的小雨
哮喘通常始于儿童时期(尤其是5岁之前),是一种常见于肺部气道的长期炎症性疾病。由于炎症影响,哮喘患者气道会变得狭窄,就好像管被堵塞了一样,致使空气不能顺畅出入。
根据世界卫生组织的调查,近20年来青少年群体哮喘的发病率一直在不断升高,约40%的儿童和青少年都患有不同程度的哮喘;而根据中国哮喘儿童行动计划,我国目前哮喘儿童超过600万,却有近30%没有得到及时诊断,近半数的患儿也未能得到有效控制。
世界过敏和哮喘母亲联盟(The Allergy & Asthma Network Mothers of Asthmatics,AANMA)的创始人Nancy Sander女士将其描述为「剥夺了儿童呼吸的氧气,限制了他们的身体活动,需要严格规范用药、避免过敏原和刺激物的疾病」。
儿童持续性哮喘不仅会造成肺功能发育不足,增加他们成年后患慢性阻塞性肺疾病和持续性气流阻塞的风险,同时,在青春期前使用吸入性糖皮质激素治疗,还会在最初几年里降低孩子的生长速度,影响他们的生活;严重急性发作的情况下,甚至会导致猝死,是仅次于癌症的世界第二大致死和致残疾病。

虽然目前哮喘尚无法治愈,但根据著名的全球多中心研究-GOAL研究,如果能够按照《GINA 指南》使用沙美特罗 / 氟替卡松维持治疗,接近80%的哮喘患者能达到良好控制;除了极少数中重度哮喘儿童,大多数哮喘儿童在发作期以外都可以正常参加日常活动。
而国内哮喘调查结果却截然不同。
由于国内哮喘群体数量庞大,个体病症差异明显,加之对哮喘认知不足/错误,病人依从性差、不坚持长期治疗等原因,直到2016年,我国城区支气管哮喘总体控制率也不过28.5%,就诊率则更低,只有22.3%。
这意味着,当前我国无论是达到哮喘控制的比例,还是接受规范化治疗的比例都是很低的。
这一点在另一项中国30个省份 (*藏西**除外)中开展的调研结果里也能得到印证:2016年儿童和青少年因哮喘反复发作导致的误学率高达63.6%,是儿童住院的首要原因。
中国哮喘联盟总负责人、中日友好医院呼吸内科主任林江涛曾多次在公开场合呼吁,「哮喘是慢性疾病,很难彻底根治。但在管理哮喘的过程中,专科医生只能起到20%的作用,剩下的80%需要患者自己完成」。
国家呼吸系统疾病临床医学研究中心主任申昆玲也提到:「家长对哮喘知识的掌握程度、用药依从性以及定期复查等是影响哮喘控制的重要因素」。
因此,知几未来研究院这份《儿童和青少年哮喘全景报告》,就将从哮喘防治中的常见疑问和误区开始。
2.
哮喘≠呼吸急促或上不来气,还需要结合肺功能检、气道炎症指标查等多种检查确诊
在此次知几未来研究院的调研中,一个很典型的情况是「将哮喘等同于急促喘息或上不来气」、还有人提及「哮喘易在紧急和危险情况下发作」。
公众会有这样的认知其实并不意外,毕竟这也是大多数影视剧作品中哮喘的展示方式。不过,你要是将这样的刻板印象套用于真实生活,那么很可能会导致哮喘的误诊和漏诊。
实际上,哮喘的症状是相当多变的,除了会引起喘息和咳嗽,还可能有胸闷、呼吸短促等症状,其特征包括:多变和复发的症状、可逆气流阻塞、支气管痉挛;在哮喘病复发期间,由于嗜酸性粒细胞的数量升高,可能还会出现像脓的物质。
你可以简单理解为,有些人可能只咳不喘;有的人可能只是胸闷不适;而有人可能到了晚上或吹冷风后才会发作或加剧。
比较典型的例子就是咳嗽变异型哮喘(cough variant asthma,CVA)和胸闷变异性哮喘。
咳嗽是CVA主要或唯一的临床表现,并没有明显的喘息、气促等症状,很容易被误诊成为其他呼吸道感染,因此又被称作是隐匿性哮喘。至于胸闷变异性哮喘的症状更少,只有晚上胸闷,同样需要在呼吸科治疗,而病人很可能将其误认成心脏病。

哮喘患者的气道(右)和健康人的气道(左)情况对比。患者的肺部内壁会出现的发炎和肿胀,气道衬膜上也会分泌的更多的粘液;当这些水肿液体和炎症细胞流入气道壁,会使得患者的气道变得狭窄;哮喘发作时,气道肌肉还会进一步收缩缩小气道,加剧哮喘,导致咳嗽及哮鸣音的发生
而儿童哮喘发作时还可能伴有哮鸣,即儿童呼气时听到的一种高音调噪音。
需要注意的是,由于哮喘儿童肺功能会随时间变化而表现出不同,即使是同一哮喘儿童,其病症的发生、频率和强度随时间变化也可能完全不同。比如,有些轻症年长哮喘儿童仅在活动后或接触冷空气时才出现咳嗽;部分哮喘儿童在慢性持续期和临床缓解期哮喘儿童也可能没有异常体征。
因此,不能只是根据有没有出现喘息来判断哮喘,还需要结合肺功能检查、病史、过敏状态检测、气道炎症指标等加以诊断。

6岁及以上儿童哮喘急性发作严重程度及表现

6岁以下儿童哮喘急性发作严重程度及表现
3.
遗传和环境是主要诱因,感冒、香水、喝果汁都可能诱发哮喘
至于影视剧作品中哮喘逢险必发作更可能是出于剧本冲突的需要,二者的因果关系尚无充足证据;遗传和环境因素仍是哮喘发作的主要诱因。
根据现有人类和动物的数据,在染色体5、6、11、12、14和17上都存在哮喘易感基因;这些基因除了会导致哮喘表型的表达,还可能影响哮喘的发展。比如,17号染色体上ORMDL3基因与儿童哮喘风险相关,携带有ORMDL3变异的孩子罹患哮喘的风险会提高60%-70%。
而环境对哮喘的诱发则更加复杂。你可能想不到,如感冒病毒、浓郁的香水,甚至是过于寒冷、湿润或干燥的空气都可能诱发哮喘。

同时,遗传因素和环境因素还会相互作用,产生「1+1>2」的效果。
比如,2013年《Nature Genetics》一项来自五个国家中心的研究就提到,CDHR3基因变异会导致上皮细胞的免疫反应过激,使得孩子对环境中的诱导因子更为敏感,最终导致幼儿哮喘的持续严重恶化。
但这并不意味着「只要没有哮喘或过敏家族史,且生活环境足够干净(如没有污染物等),那么哮喘就不会发生」。
童年时缺少接触传染源、共生微生物(如胃肠道菌群、益生菌)与寄生虫,反而会抑制了免疫系统的正常发展,增加罹患过敏性疾病的可能性。早在80年代后期,就有研究发现家庭人数与花粉过敏的发生成反比,且兄弟姐妹中年长的小孩发生花粉过敏的较少;即多娃家庭,大娃最不易过敏,这就是大名鼎鼎的卫生假说(hygiene hypothesis)。
在卫生假说被提出后的三十年里,大量研究都获得了相似的结论。其中最重要的一篇发表于2017年,《新英格兰医学杂志(NEJM)》在回顾了过去5年间发表的25篇呼吸病学重磅研究文章后,给出了更具体地对比:
广泛微生物暴露环境(如农场)中,儿童罹患哮喘及其他特应性疾病的风险降低38%;
暴露于多种真菌的房间中,儿童哮喘发生风险降低63%;
暴露于多种细菌环境,儿童哮喘风险降低43%;
母亲采用剖腹产,由于缺乏细菌定植,后代罹患哮喘的风险会增加20%-80%。
而生活中常见的哮喘风险因子还有很多。
1)药物:青霉素是最常见药物诱因
药物诱发的哮喘被称作是药源性支气管哮喘(Drug-induced bronchial asthma),即临床上应用某些药物引起气道可逆性痉挛的一组综合征。一般出现在用药后5-45分钟后,表现为咽部瘙痒、咳嗽、胸闷、气促、口唇发绀、喘息、呼吸及心率加快、两肺布满哮鸣音,但患者大多数情况*体下**温是正常的。
如果再次使用相关药物时,上述症状发作时间会提前;如果本身就患有哮喘的,在使用相关药物后,哮喘的发作程度还会加重,且使用抗哮喘药物症状也不能明显缓解。
能诱发哮喘的药物根据其作用机制主要可分为四类(见下表),最常见的是青霉素。

常见的可引发哮喘的四类药物及药品
2)GERD:存在于50%以上的小儿哮喘患者中的胃食管反流病
罹患胃食管反流病(GERD),这种疾病会引起胃酸长期不正常地回流到喉咙,导致难以治愈的慢性咽喉炎,三分之一以上的慢性咳嗽都是由它引发的。50%-60%的小儿哮喘患者都存在胃食管反流。
3)母亲孕期抽烟、喝果汁、吃海鲜、接触PM2.5也有长期影响
母亲怀孕期间的身体状况、饮食情况、生活习惯以及产后喂养方式也与哮喘的患病风险直接。知几未来研究院也根据近年来的文献研究整理了孕期中的影响因素,供大家参考:
孕期吸烟:母亲曾在妊娠期间吸烟,其后代青春期哮喘风险增加84%、喘鸣风险增加77%、运动诱发哮喘风险增加129%;2018年一项来自台湾妇幼保健院的研究再次证实,孕妇在产前和产后接触PM2.5,与孩子哮喘的后期发展有关;
孕期使用抗生素:母亲孕期曾使用抗生素会增加后代患哮喘风险,是没有使用儿童的1.7倍,男性后代和有过敏性疾病家族史的儿童风险更高;但在孩子出生后6个月内进行母乳喂养可以降低这一风险;
孕期饮用含糖果汁:母亲在孕期摄入饮用含糖果汁或苏打水,其后代更容易发生哮喘,比母亲未饮用的孩子的高70%,且这一风险增加与孩子早期饮食中的糖摄入无关;孕期游离糖(包括葡萄糖、蜂蜜浓缩果汁)的摄入还会导致过敏性哮喘的风险增加101%;另外,儿童早期饮食中果糖含量多的儿童发生哮喘的风险比很少或从未饮用含糖饮料的儿童高出79%;
孕期饮食:母亲孕期饮食中摄入贝类、高脂肪含量的鱼类越多,儿童喘息和湿疹的风险也会越高相关,但低脂肪鱼类的摄入并没有相关联系;但另一项2014年另一项包含了736名孕妇的小型研究证实,在怀孕期间补充鱼油的后代儿童持续性喘鸣或哮喘发病风险将降低30.7%。
怀孕时年龄:母亲怀孕年龄过早或早产儿、孩子出生体重过低,都会增高孩子患病风险;
值得一提的是,母亲抑郁和焦虑水平、过度养育态度、*制专**情况也会导致到儿童哮喘患者的可溶性钙含量的改变,进而影响到哮喘儿童的焦虑水平、哮喘持续时间及严重程度。
4.
如何发现哮喘儿童?不同年龄、类型的儿童的哮喘诊断有什么不同
1)≥6岁儿童哮喘的诊断
哮喘的诊断主要依据呼吸道症状、体征及肺功能检查,如果在排除了其他引起相关症状的其他疾病后,还存在可变的呼气气流受限,并在排除了其他引起相关症状的其他疾病后。
包括:
反复喘息、咳嗽、气促、胸闷,多与接触变应原、冷空气、物理、化学性刺激、呼吸道感染、运动以及过度通气(如大笑和哭闹)等有关,常在夜间和(或)凌晨发作或加剧。
发作时双肺可闻及散在或弥漫性,以呼气相为主的哮鸣音,呼气相延长。
上述症状和体征经抗哮喘治疗有效,或自行缓解。
除外其他疾病所引起的喘息、咳嗽、气促和胸闷。
临床表现不典型者(如无明显喘息或哮音),应至少具备以下1项:(a)证实存在可逆性气流受限:支气管舒张试验阳性、抗炎治疗后肺通气功能改善;(b)支气管激发试验阳性;(c)最大呼气峰流量(PEF)13间变异率(连续监测2周)≥13%07J。
符合第1-4或第4、5的,可诊断为哮喘。
另一方面,哮喘的规范控制治疗需要持续较长的时间,部分患儿可能需要数年之久。我国儿童哮喘流行病学调查结果显示,城市儿童哮喘的漏诊率达30%。
因此,对于临床症状和体征提示哮喘或临床特征较典型的病例,都应该尽可能进行肺通气功能检查,以获取可变呼气气流受限的客观诊断依据,避免诊断不足和诊断过度。
2)
儿童哮喘多起始于3岁前,具有肺功能损害的持续性哮喘儿童,其肺功能损害往往也开始于学龄前。因此如果从喘息的学龄前儿童中识别出可能发展为持续性哮喘的患儿,就能有效进行早期干预,但我国目前尚无特异性的检测方法和指标可作为学龄前喘息儿童哮喘诊断的确诊依据。
因此,对于没有明显或典型哮喘临床表现的儿童来说,主要是通过症状/发作的频度、严重程度及是否存在哮喘发生的危险因素,来评估患儿发展为持续性哮喘的可能性以及是否需要启动长期控制治疗,并依据治疗反应进一步支持或排除哮喘的诊断。
通常,6岁下哮喘儿童可能出现的症状及特点包括:
多于每月1次的频繁发作性喘息;
活动诱发的咳嗽或喘息;
非病毒感染导致的间歇*夜性**间咳嗽;
喘息症状持续至3岁以后;
抗哮喘治疗有效,但停药后又复发。
一旦怀疑哮喘,那么应尽早参照哮喘治疗方案开始试验性治疗,并定期评估治疗反应,如治疗4-8周无明显疗效,建议停药并作进一步诊断评估。大部分学龄前喘息儿童预后良好,并且哮喘样症状随年龄增长可能自然缓解,对这些患儿仍必须定期(3-6个月)重新评估,以判断是否需要继续抗哮喘治疗。
此外,也可以通过哮喘预测指数(modified asthma predictive index)和哮喘预测工具(asthma prediction tool)等评估工具,对幼龄儿童喘息发生持续哮喘的危险度做出评估。
3)咳嗽变异性哮喘(CVA)的诊断
CVA是儿童慢性咳嗽最常见原因之一,以咳嗽为唯一或主要表现。
其诊断依据包括:
咳嗽持续>4周,常在运动、夜间和(或)凌晨发作或加重,以干咳为主,不伴有喘息;
临床上无感染征象,或经较长时间抗生素治疗无效;
抗哮喘药物诊断性治疗有效;
排除其他原因引起的慢性咳嗽;
支气管激发试验阳性和(或)PEF日间变异率(连续监测2周)≥13%;
个人或一、二级亲属过敏性疾病史,或变应原检测阳性。
以上第1-4为诊断基本条件。
4)哮喘诊断和病情监测的相关检查
a.肺功能检测
肺功能检测是诊断哮喘的重要手段,也是评估哮喘病情严重程度和控制水平的重要依据。主要包括:
肺量测定法:通过检查深呼吸后你能呼出多少空气和你能呼出多快,来估计支气管是否变窄。
最大流量:测量你呼出的空气的强度。低于正常的流量峰值可能是肺部无法正常工作的信号,说明哮喘可能出现了恶化。
由于哮喘儿童主要表现为可逆性的阻塞性通气功能障碍。多数患儿,尤其在哮喘发作期间或有临床症状或体征时,常出现FEV1(正常≥80%预计值)和FEV1/FVC(正常≥80%)等参数的降低。
对疑诊哮喘儿童,如出现肺通气功能降低,可考虑进行支气管舒张试验,评估气流受限的可逆性;如果肺通气功能未见异常,则可考虑进行支气管激发试验,评估其气道反应性;或建议患儿使用峰流量仪每日两次测定峰流量,连续监测2周。如患儿支气管舒张试验阳性、支气管激发试验阳性,或PEF日间变异率≥13%均有助于确诊。
但呼气流速峰值 (PEFP)检查只能用于5岁以上的儿童,5岁以下的儿童需要通过吸入法服用哮喘药物看症状是否能由此减轻来加以判断患病情况。
b.过敏状态检测
这项检测主要皮肤测试或血液测试来完成。吸入变应原致敏是儿童发展为持续性哮喘的主要危险因素,儿童早期食物致敏可增加吸入变应原致敏的危险性,吸入变应原的早期致敏(≤3岁)是预测发生持续性哮喘的高危因素。
因此,对于所有反复喘息怀疑哮喘的儿童,均推荐进行变应原皮肤点刺试验或血清变应原特异性IgE测定,以了解患儿的过敏状态,协助哮喘诊断。也有利于了解导致哮喘发生和加重的个体危险因素,有助于制定环境干预措施和确定变应原特异性免疫治疗方案。但需要注意的是,过敏状态检测阴性不能作为排除哮喘诊断的依据。外周血嗜酸性粒细胞分类计数对过敏状态的评估有一定价值。
c.气道炎症指标检测
嗜酸性粒细胞性气道炎症可通过诱导痰嗜酸性粒细胞分类计数和呼出气一氧化氮(FeNO)水平等无创检查方法进行评估。这些指标可以用于连续监测中,能辅助评估哮喘的控制水平和哮喘治疗方案的优化。
诱导痰嗜酸性粒细胞分类计数:诱导痰嗜酸性粒细胞水平增高程度与气道阻塞程度及其可逆程度、哮喘严重程度以及过敏状态相关。
FeNO检测: FeNO水平与过敏状态密切相关,但不能有效区分不同种类过敏性疾病人群(如过敏性哮喘、变应性鼻炎、变应性皮炎),且哮喘与非哮喘儿童FeNO水平有一定程度重叠,因此FeNO是非特异性的哮喘诊断指标。目前有研究显示,反复喘息和咳嗽的学龄前儿童,上呼吸道感染后如FeNO水平持续升高4周以上,可作为学龄期哮喘的预测指标。但不推荐单纯以FeNO水平高低作为决定哮喘儿童是否使用ICS治疗,或ICS升/降级治疗的依据。
d.胸部影像学检查
对于儿童哮喘的诊断,很少需要进行胸部X线检查。通常仅在医生认为儿童的症状可能是由另一不同的疾病(如肺炎、肺萎缩)引起时,才会进行X线检查。因此,哮喘诊断评估时,在没有相关临床指征的情况下,不建议进行常规胸部影像学检查。
对于反复喘息或咳嗽儿童,怀疑哮喘以外其他疾病,如气道异物、结构性异常(如血管环、先天性气道狭窄等)、慢性感染(如结核)以及其他有影像学检查指征的疾病时,需依据临床线索所提示的疾病选择进行胸部X线平片或CT检查。
e.支气管镜检测
反复喘息或咳嗽儿童,经规范哮喘治疗无效,怀疑其他疾病,或哮喘合并其他疾病,如气道异物、气道局灶性病变(如气道内膜结核、气道内肿物等)和先天性结构异常(如先天性气道狭窄、食管-气管瘘)等,应考虑予以支气管镜检查以进一步明确诊断。
f.其他检测
运动和感冒引起的哮喘的刺激性检测:即在患儿剧烈运动或呼吸几次冷空气前后测量气道阻塞情况。
Methacholine检测:Methacholine是一种已知的哮喘诱因,吸入后会引起呼吸道轻微收缩。如果你对Methacholine有反应,你很可能患有哮喘。即使在最初的肺功能测试是正常的情况下,也可以使用这个测试。
g.哮喘临床评估工具
此类评估工具主要基于临床表现进行哮喘控制状况的评估,应根据患儿年龄和就诊条件,选用合适的评估工具,定期评估,包括:
哮喘控制测试(Asthma Control Test,ACT);
儿童哮喘控制测试(Childhood Asthma Control Test,C-ACT,适用于4-11岁儿童);
哮喘控制问卷(Asthma Control Questionnaire,ACQ);
儿童呼吸和哮喘控制测试(Test for Respiratory and Asthma Control in Kids,TRACK)。
5.
家长对哮喘知识的掌握程度、用药依从性以及定期复查等是影响儿童哮喘控制的重要因素
在此次知几未来研究院的调研中,最常见也最让人意外的一点莫过于很多人并不知道哮喘是慢性病,因此,「加重或者发作的时去医院,缓解了就是好了,不用长期治疗了」自然也成为了最常见的哮喘应对措施。
这也是中国工程院院士、广州呼吸疾病研究所所长钟南山提过的哮喘防治误区,「部分患者要求太低,不用去急诊就已经很满足了。实际上哮喘控制不控制,根本不是去不去急诊的问题,而是晚上有时会不会喘得睡不着,白天能不能参加日常的体育活动,凡是有这些情况,都属于哮喘没有控制好」。

2016版《儿童支气管哮喘诊断与防治指南 》强调的基于症状控制的哮喘管理模式
根据钟南山院士的建议,「哮喘治疗最重要的是预防发作和坚持用药,直到不再发作,然后用药量再慢慢减少」。
国家呼吸系统疾病临床医学研究中心主任申昆玲则提示在影响儿童哮喘控制的因素中最重要的是:「家长对哮喘知识的掌握程度、用药依从性以及定期复查」。
知几未来研究院建议大家可以使用由由国家呼吸系统疾病临床医学研究中心、首都医科大附属北京儿童医院、中华医学会儿科学分会等共同发布中国版儿童哮喘行动计划的app悠然呼吸进行哮喘病情的监控和管理。
悠然呼吸APP可基于智能手机的峰流速(PEF)测试,为患儿制定个体化诊疗方案提供标准化依据,改变以往单纯依赖医生评估哮喘控制状况和家庭自我管理缺位的状态,最终实现对哮喘病情的“红黄绿”三色分区动态管理
儿童哮喘治疗可根据年龄分为「≥6岁儿童哮喘的长期治疗方案」和「参照哮喘控制水平分级表,选择相应的分级治疗方案,并在每1-3个月审核1次治疗方案,根据病情控制情况适当调整治疗方案。
如哮喘得到控制,并维持至少3个月,治疗方案才可考虑降级,直至确定维持哮喘控制的最低剂量。如果只是部分控制,那么可以考虑升级或强化升级(越级)治疗,直至达到控制。

临床缓解期的剂量和疗程调整
另外,升级治疗之前首先要检查哮喘儿童吸药技术、遵循用药方案的情况、变应原回避和其他触发因素等情况,还应该考虑是否诊断有误,是否存在鼻窦炎、变应性鼻炎、阻塞性睡眠呼吸障碍、胃食管反流和肥胖等导致哮喘控制不佳的共存疾病的情况。
在儿童哮喘的长期治疗方案中,除每日规则地使用控制治疗药物外,根据病情按需使用缓解药物。主要采用吸入给药,也可以通过口服或其他肠道外(静脉、透皮等)给药。
吸入药物可直接作用于气道黏膜,局部作用强,而全身不良反应少。几乎所有儿童均可以通过教育正确使用吸入治疗。

哮喘药物分类及常见类型

不同年龄段儿童常用吸入性糖皮质激素每日换算量
为了方便大家阅读,知几未来研究院也根据《儿童支气管哮喘诊断与防治指南 (2016年版)》将同类型的不同药物做了一个简单对比,大家可以通过下表进行快速阅读。
根据《指南》,吸 入性皮质类固醇(inhaled corticosteroid, ICS)是推荐的哮喘长期控制的首选药物;而在缓解药物中则首选短效β2受体激动剂(SABA),是目前最有效的缓解药物,是所有年龄儿童急性哮喘治疗的首选。在中重度哮喘,或吸入型速效β2受体激动剂单药治疗效果不佳时,可以选择联合吸入抗胆碱能药物作为缓解药物,以增强疗效。
此外,抗菌药物(即抗生素)则需要在确定有细菌或非典型病菌感染的情况下才能使用。

1)≥6岁儿童哮喘的长期治疗
根据《儿童支气管哮喘诊断与防治指南 (2016年版)》,儿童哮喘的长期治疗方案包括非药物干预和药物干预两部分。药物部分包括:
缓解药物:β2受体激动剂,按需使用;
抗炎药物:ICS及白三烯调节剂,持续使用,并适时调整剂量。
ICS/LABA 联合治疗是该年龄儿童哮喘控制不佳时的优选升级方案。另外,≥6岁儿童如果使用含有福莫特罗和布地奈德单一吸入剂进行治疗时,可作为控制药物和缓解药物应用。

而2019年4月12日更新的 《全球哮喘防治创议(GINA)》则做了一定的调整:GINA建议成人及 12 岁以上的轻度哮喘患者应该使用含有 ICS 的控制药物治疗方案,以减少严重发作的风险。

摘自《GINA(2019)》。第一级更新:首选控制药物:按需使用低剂量 ICS/福莫特罗;其他控制药物:按需使用低剂量 ICS 与 SABA 。第二级更新:首选控制药物:规律使用低剂量 ICS 或者按需使用低剂量 ICS/福莫特罗;其他控制药物:LTRA 或低剂量 ICS 与 SABA。第三至五级无主要改变
2)
对于最有效的治疗药物是ICS,对大多数哮喘儿童推荐使用低剂量ICS(第2级)作为初始控制治疗。如果低剂量ICS不能控制症状,优选考虑增加ICS剂量(双倍低剂量ICS)。如果无法应用或不愿使用ICS,或伴变应性鼻炎的哮喘儿童可选用白三烯受体拮抗剂(LTRA)。
但吸入型长效β2受体激动剂(LABA)或联合制剂尚未在5岁及以下儿童中进行充分的研究。对于
不过,也有研究提示ICS的使用对于青春前期学龄期轻度-中度持续哮喘儿童来说,ICS剂量与儿童生长受限相关,但从长期来说,并不会影响孩子的最终身高。与严重哮喘带来的风险相比,激素对身高影响的作用较小。

3)哮喘急性发作:GINA 已不再建议仅依赖单用 SABA 治疗
儿童哮喘急性发作期的治疗需根据哮喘儿童年龄、发作严重程度及诊疗条件选择合适的初始治疗方案,并连续评估对治疗的反应,在原治疗基础上进行个体化治疗。
哮喘急性发作第一时间内应及时扩张气道和阻止炎症等方式进行治疗,以迅速缓解气道阻塞症状。如治疗后喘息症状未能有效缓解或症状缓解维持时间短于4h,应即刻前往医院就诊。
根据《儿童支气管哮喘诊断与防治指南 (2016年版)》,吸入速效 β2 受体激动剂是治疗儿童哮喘急性发作的一线药物。如具备雾化给药条件,雾化吸入应为首选。建议使用吸入型速效β2受体激动剂,以压力定量气雾剂经储雾罐(单剂给药,连用 3 剂)或雾化吸入方法给药。
值得一提的是,《全球哮喘防治创议(GINA)》在2019年4月12日进行了更新,基于安全性考虑,GINA 已不再建议仅依赖短效β2受体激动剂 (SABA)进行治疗。有强有力证据证明,仅用 SABA 治疗虽然在短期内能够缓解哮喘症状,但并不能保护患者免受急性发作的影响,而且经常或频繁使用 SABA 会增加急性发作的风险。
对于气道扩张,《儿童支气管哮喘诊断与防治指南 (2016年版)》则建议使用沙丁胺醇和异丙托铵等吸入*药性**物,但不建议仅使用如沙美特罗和福莫特罗等长效支气管扩张剂。此外,还可口服沙丁胺醇,但是效果不如吸入途径,且仅适用于没有雾化器的婴儿。
如果是中重度哮喘发作,还可以口服或注射皮质类固醇;极重症哮喘儿童需住院治疗,并至少每隔 20 分钟通过雾化器或吸入器吸入支气管扩张剂。如果吸入*药性**物无效,可向极重症发作的儿童注射肾上腺素或特普他林(支气管扩张剂)。

如何使用定量吸入器
4)慢性哮喘的治疗:每日服用皮质类激素、运动前使用吸入器
慢性哮喘的治疗包括每日服用皮质类固醇(还可能会服用用于控制炎症的其他药物)和在运动前使用吸入器。
对于5岁以上儿童和青少年来说,治疗方法与成人相似。若哮喘儿童的症状轻微且不频繁,可使用吸入型长效β2受体激动剂;如果症状频繁,可使用吸入式皮质激素,每日两剂,防止症状再次发作。
对于符合「一周需要接受 2 次以上治疗」、「存在更持久的哮喘」、「存在频繁或更严重的哮喘发作的风险」三种情况的婴儿和 5 岁以下儿童,应使用吸入性皮质类固醇进行每日抗炎症治疗。
此外,为有效控制症状或预防哮喘发作,可能还会向患儿提供不同剂量的白三烯调节剂(孟鲁司特或扎鲁司特)、长效支气管扩张剂或色甘酸钠等其他药物。如果以上药物不能预防重症发作,则需口服皮质类固醇。
除了极少数中重度哮喘儿童,大多数哮喘儿童在发作期以外都可以正常参加日常活动。在即将运动前,有哮喘发作的儿童通常需要吸入一剂支气管扩张剂。但对于有阿司匹林或其他非甾体抗炎药 (NSAID) 触发哮喘的儿童,必须避免使用这些药物。
此外,在病毒感染期间服用对乙酰氨基酚(用于治疗发热的替代药物)会增加哮喘儿童发作的风险。这一成分,在我们常见的如泰诺、白加黑、酚麻美敏片、必理痛、VC银翘片、银翘解毒片、感冒清、美扑伪麻片、双扑伪麻片、999感冒灵等非处方药中都能找到。
若要降低发作的风险,哮喘儿童的父母应限制其使用对乙酰氨基酚,可改用非甾体抗炎药(NSAID),除非儿童是对阿司匹林敏感的罕见个体。
5)变应原特异性免疫治疗(AIT) :改变过敏性疾病自然进程的唯一疗法
AIT是通过逐渐增加剂量的变应原提取物对过敏患儿进行反复接触,提高患儿对此类变应原的耐受性,从而控制或减轻过敏症状的一种治疗方法。
AIT是目前可能改变过敏性疾病自然进程的唯一治疗方法,适用于症状持续、采取变应原避免措施和控制药物治疗不能完全消除症状的轻、中度哮喘或哮喘合并变应性鼻炎患儿。
应用AIT的前提是确定致敏变应原,必须使用与患儿临床症状有因果关联的变应原制剂,应通过皮肤试验、特异性IgE测定并结合临床病史来确定致敏变应原。
目前我国儿童AIT所应用致敏变应原的类型主要为尘螨,治疗途径包括皮下注射和舌下含服。对符合适应证的哮喘儿童在AIT过程中,主张同时进行基础控制药物治疗,并做好变应原环境控制。皮下注射治疗室应常规配备急救设施,患儿在每次注射治疗后留院30min观察是否发生局部或全身速发不良反应,及时处理各级速发局部或全身不良反应,并对后续注射剂量进行调整。
AIT治疗疗程3-5年,可改善哮喘症状、减少缓解药物应用需求、降低ICS的每日需用剂量、减少急性哮喘发作。在疾病过程的早期开始治疗可能改变其长期病程,预防新增致敏变应原,但对肺功能的改善和降低气道高反应性的疗效尚需进一步临床研究和评价。
6.
微生物与儿童哮喘的发生与发展
流行病学显示,呼吸道反复感染是哮喘重要诱因,哮喘的发生、发展与微生物密切相关。卫生假说则提出,童年时因缺少接触传染源、共生微生物(如胃肠道菌群、益生菌)与寄生虫,会抑制了免疫系统的正常发展,增加罹患过敏性疾病的可能性。
近年来多项研究都证实了哮喘等疾病的发生与微生物群失调有关,哮喘儿童和健康儿童的呼吸道菌群、肠道菌群构成都存在差异,且生命早期肠道菌群的紊乱先于疾病的发生。
肠道和气道微生态的建立通常在3岁以前完成,包括生产方式、喂养方式、抗生素等药物使用、低纤维/高脂肪饮食、城市化环境、婴儿营养以及家庭在内的多种因素都可能延迟或改变这些微生物群落的建立,诱导肠道微生物失调,使婴儿免疫系统倾向向过敏状态发展,增加后代患过敏和哮喘的风险。
根据目前的研究,微生物对免疫的影响机制主要包括以下几个方面:
1)微生物数量及组成随年龄、体重、病情等因素变化带来的影响
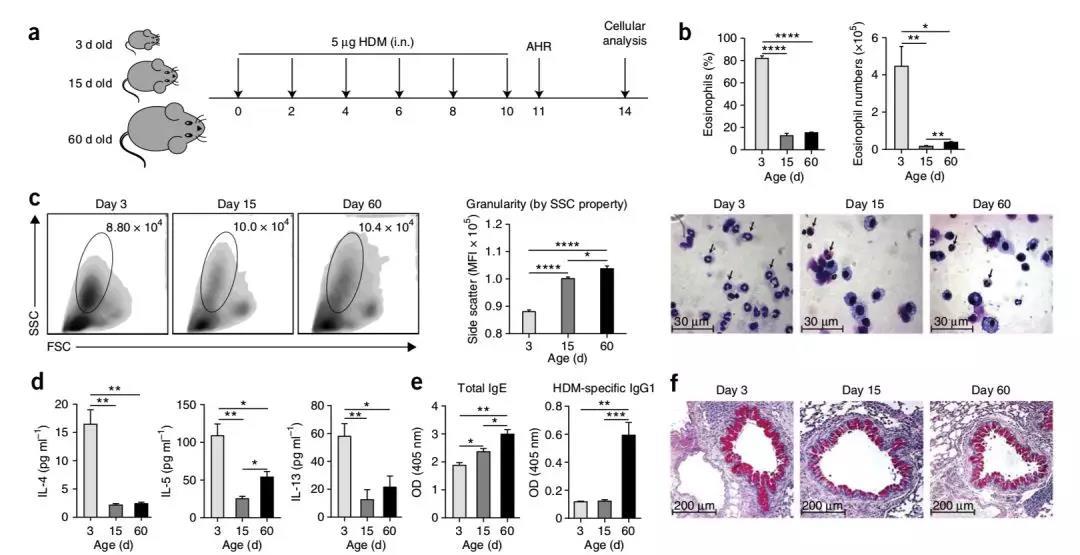
举个例子,2014年《Nature》子刊上一则研究通过研究不同年龄(3、15和60天)小鼠对屋尘螨(HDM)诱导的过敏性气道炎症的易感性,模拟了人类婴儿气道逐渐定殖的条件。结果发现,当暴露于HDM后,与年龄较大的小鼠相比,新生小鼠会更易发展为气道嗜酸性细胞增多症、释放更多的2型细胞因子。
这是因为随着年龄增长,小鼠肺部的定植细菌数量会增多、且菌群构成也由变形杆菌和厚壁菌门为主变成了以拟杆菌门为主,能够更好地保护小鼠免疫平衡,避免其从耐受转向过敏。
这或许能够解释为什么部分哮喘儿童随着年龄增长,发病会出现减少或消退。

新生小鼠暴露于HDM后会出现严重的过敏性气道炎症
又如,过去十年里多项研究已经证实艰难梭状芽胞杆菌在1个月大时的定植与6-7岁时的喘息和6-7岁时的哮喘有关;与非哮喘儿童相比,学龄哮喘儿童在1周或1个月大时肠道微生物群多样性较低。
具体来说,哮喘儿童的上、下呼吸道常常能观察到了变形杆菌门增加,包括 Comamonadaceae、 sphinomonadaceae、 亚硝化单胞菌属(Nitrosomonadales)、Oxalobacteraceae和假单胞菌科(Pseudomonadaceae)。而链球菌、莫拉菌或嗜血杆菌则与婴儿出生后60周内的病毒相关的急性呼吸道感染有关。早期无症状的链球菌定植(在养狗和养猫的儿童中很少见)则会显著增加5岁时患哮喘的风险。
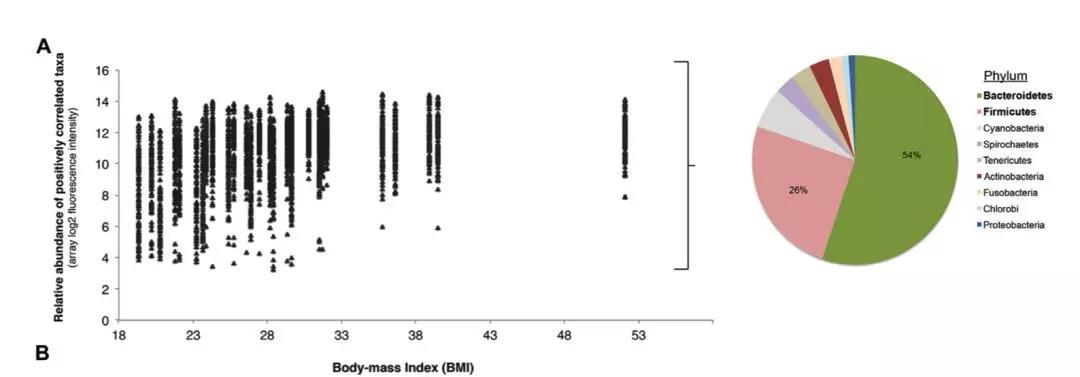
此外,重症哮喘患者与轻度至中度哮喘患者和对照组相比,克雷伯菌种类也更为丰富。如果是肥胖的重度哮喘患者,则表现为拟杆菌/厚壁菌门菌更丰富,而放线菌的存在与哮喘控制的改善和/或无变化相关。

98个菌群的相对丰度与重度哮喘患者的BMI显著相关
2)间接诱导调节反应或抑制炎症过程
细菌细胞壁成分和来自微生物组的代谢物都与粘膜内的免疫调节作用有关。比如,特异性双歧杆菌、乳酸菌、梭菌等已被证明可以增加小鼠T调节细胞的比例。双歧杆菌和乳酸菌可以刺激树突状细胞的代谢过程,如维生素A代谢、色氨酸代谢、血红素氧化酶-1等,促进T调控细胞的诱导。此外,双歧杆菌的一种胞外多糖还被证明可以抑制Th17在肠道和肺内的反应。
肠道微生物群的衍生代谢物,如产生的乙酸、丙酸和丁酸等短链脂肪酸(SCFAs),通过与G蛋白偶联受体结合,可以抑制组蛋白去乙酰酶,影响树突状细胞和T细胞的反应,从而促进表观遗传改变。又如人体肠道内的细菌在代谢氨基酸的过程中可以产生多种生物胺,这些生物胺也可以影响免疫和炎症反应,在哮喘患者肠道中能够分泌组胺的细菌数量也远多于健康人。
另一项重要研究来自于2016年《Nature Medicine》,揭示了新生儿肠道微生物群失调可能促进与儿童期特应性相关CD4+ T细胞功能障碍。具体来说,发生变异性和哮喘的风险最高的新生儿,双歧杆菌、阿克曼氏菌和粪小杆菌相对丰度最低,特定真菌(念珠菌和红杜鹃)相对丰度较高,并且具有丰富的促炎代谢物粪便代谢物。
3)哮喘药物使用及哮喘病情发展与微生物组的相互影响
前面我们提到哮喘需要终身控制,长期使用哮喘药物也会微生物组,反过来,微生物组的改变也会影响到儿童哮喘的发生和发展。有证据表明,微生物组不仅影响患者治疗相关副作用的严重程度,而且通过药效学和免疫学机制对治疗效果产生巨大影响。
2017年《Nature Reviews Microbiology》上一项重磅研究,就将哮喘病人使用皮质类固醇、皮质类固醇敏感性与下呼吸道中存在的特定微生物联系起来,揭示了不同的微生物比例是如何影响哮喘患者使用皮质类固醇激素及其灵敏度的。根据研究结果,糖皮质激素抵抗性哮喘患者的下呼吸道中有丰富的奈瑟菌属、嗜血杆菌属、弯曲杆菌属和钩端毛菌属,而糖皮质激素敏感性哮喘患者的下呼吸道中没有这些细菌。
此外,还有多项研究证实皮质类固醇的使用,特别是吸入和口服皮质类固醇的联合使用,与变形菌和假单胞菌属的丰富性增加有关,与 Bacteroidetes、梭杆菌和普雷沃特菌的丰富性减少有关。这些细菌比例的改变,会影响到微生物组相关功能,进而影响哮喘患者对皮质类固醇治疗的反应性。
7.
微生物干预疗法在哮喘防治中的应用案例
随着近年来微生物生态学的进展,有关微生物和人类疾病健康关系哮喘等呼吸道疾病的研究也越来越多,如哮喘和肠道微生物、气道微生物的关系、免疫系统功能等变化和微生物表型的关系、气道微生物差异对哮喘患者和健康人群的影响等,这些研究也就如何依靠肠道和气道细菌治疗和预防哮喘提供了指导操作方法。
1)提高饮食中的可发酵纤维比例,可免于肺部过敏性炎症
微生物群靶向治疗作为一级预防手段,能降低过敏的发病率,而饮食是最简单也最能显著改变肠道微生物群的干预手段之一。研究已证实,饮食模式可以影响儿童的过敏易感性,母乳、高纤维饮食有利于有益菌群的定植,还可以调节肠道现有微生物群落的丰度。
比如,容易发生过敏反应的婴儿粪便中的菌群会发生一定的改变,乳酸菌、拟杆菌和双歧杆菌会减少,而大肠菌群、梭状芽孢杆菌和肠球菌则会增多。通过提高饮食中可发酵纤维的比例就能够改变肠道厚壁菌门和拟杆菌的比例,增加肠道中的短链脂肪酸的水平,促进Th2细胞的效应功能,最终结果就是能保护肺部免于过敏性炎症。
但需要注意的是,直接摄入细菌,反而会刺激到肠道微生物,引起免疫系统改变。
2)蔬果+鱼油+益生菌,可显著降低短效支气管扩张剂和皮质类固醇吸入剂的使用
2013年一项在台北开展的研究发现,采用「营养干预(鱼油和植物提取物)+益生菌」的组合方式能够显著改善了肺功能参数,并显著降低了哮喘儿童对短效支气管扩张剂和皮质类固醇吸入剂的需求。
在这项试验中,研究人员共从台北市各小学招募192名10-12岁气喘儿童随机分为两组,设计了一个为期16周的基于学校的双盲安慰剂对照随机试验。
补充组:服用水果加蔬菜浓缩液、鱼油和益生菌(FVFP);
对照组:服用安慰剂。
然后分别在基线、第8周和第16周评估肺功能、用药情况、儿科哮喘生活质量问卷(PAQLQ)评分和儿童哮喘控制试验评分。
结果发现,与安慰剂组相比,补充组的肺功能参数如肺活量(FVC,91 v. 178 ml)、用力呼气量(FEV1,40 v. 107 ml)、FEV1:FVC值(1.6 v. 4.8%)等数值都出现了显著改善,并且使用短效吸入式支气管扩张剂和吸入皮质类固醇的比例也显著降低。
因此,研究人员建议可将水果、蔬菜、鱼类和益生菌食品作为哮喘辅助干预手段。

补充组儿童用药的平均用药频率的改变。(a)短效吸入式支气管扩张剂,(b)吸入皮质类固醇
3)补充冻干细菌提取物,可减少呼吸道反复感染和喘息发作
父母有哮喘或过敏疾病的,他们的孩子在出生后的第一年发生病毒性呼吸道感染,特别是鼻病毒感染的,在六岁时患哮喘的几率会增加至少10倍。如果给3-5岁儿童服用嗜酸乳杆菌(L. acidophilus)和动物双歧杆菌(B. animalis) 可以减少发热、鼻漏、咳嗽和抗生素的使用,影响人类对病毒呼吸道感染的反应。
如果是连续3个月的前10天口服冻干细菌提取物(OM-85BV)还可减少呼吸道感染的累积数量和喘息发作的次数和持续时间。
对于动感细菌提取物的使用,在中华医学会儿科学分会免疫学组组长赵晓东教授在2013年一篇《免疫增强剂在儿童反复呼吸道感染中的治疗地位》的研究中也曾提及,接受免疫增强剂可以将治疗患儿急性反复呼吸道感染(recurrent respiratory infections,RRI)发生率明显降低约40%。
如提取自8种呼吸道常见致病菌(流感嗜血杆菌、肺炎链球菌、肺炎和臭鼻克雷伯杆菌、金黄色葡萄球菌、化脓性和绿色链球菌、脑膜炎奈瑟菌)的泛福舒进行治疗, 可显著降低RRI的发生(32%和58.2%)、持续时间及抗生素的使用频率。并且,这一差异在6 岁和 6 岁以下儿童这种差异中更为显著(治疗组 34%,对照组 3.5%)。
4)补充毛螺菌属、韦永氏球菌属、柔嫩梭菌属和罗氏菌属可显著改善呼吸道炎症,延缓哮喘发展
2015年《Science》子刊上刊登的一项研究发现有哮喘风险的儿童会在生命早期出现肠道微生物群多样性毛螺菌属、韦永氏球菌属、柔嫩梭菌属和罗氏菌属的降低,还会因此伴随着粪便醋酸盐水平的降低和肠肝代谢产物的失调。
而当补充这四种菌到无菌小鼠体内后,能够显著改善小鼠成年后代的呼吸道炎症,并且延缓了哮喘的发展,小鼠的组织病理表现也出现了明显变化。

3个月婴儿与1岁的健康(controls)与哮喘+过敏儿童(atopy+wheeze)肠道菌群相对含量变化对比

健康(图一)与过敏性哮喘(图二)与接受了四种菌移植的过敏性哮喘小鼠(图三)的病理表现对比
4)四种关键菌与婴幼儿早期干预
在2016年《Nature Medicine》刊登的针对进行新生儿肠道细菌和真菌多样性的首次研究中,研究人员对298名1-11月大的婴儿的粪便样本进行了高通量基因分析,并在婴儿出生后的第一年进行了多次随访预约,然后对两岁大的婴儿和四岁左右的婴儿进行过敏和哮喘测试。
结果发现,发生变异性和哮喘的风险最高的新生儿,双歧杆菌、阿克曼氏菌和粪小杆菌相对丰度最低,念珠菌和红杜鹃相对丰度较高,并且具有丰富的促炎代谢物粪便代谢物,而在拥有健康微生物群的新生儿肠道中却含有大量能够减轻炎症的分子,其中,一种名为叫做「12,13 DIHOME」与哮喘有关;并且一岁时婴儿肠道四种关键细菌含量较低,出现哮喘早期预警信号的可能性远高于正常儿童。
进一步的研究表明,缺乏的这些菌群可能导致包括脂质、氨基酸、碳水化合物、肽、异种生物、核苷酸、维生素和能量代谢途径在内的更广泛的代谢功能障碍。而在哮喘发作之前对婴幼儿进行干预,改善微生物及其代谢产物则可以预防和减缓儿童哮喘。

新生儿肠道微生物状态(NGMs)与2岁时发生特应性反应的相对风险有关
值得一提的是,尽管多项体外研究和动物模型都表明了,某些益生菌菌株对肺部炎症反应具有保护作用,改善肠道菌群能够缓解哮喘症状,但益生菌及益生菌制品的使用却存在着异质性。
同时,还有越来越多的证据表明,产前母亲饮食、肠道细菌和细菌代谢物之间的相互作用可能导致胎儿免疫系统发育的免疫印迹,从而影响到以后生活中过敏和哮喘的发展。
因此,是否能够在怀孕期间/哺乳期适当使用益生菌和益生菌制品;它们是否会对母体/新生儿肠道微生物组产生功能性影响;对母体免疫功能和后代患哮喘的风险是否能达到预期效果;还有待进一步研究。这也意味着,微生物干预疗法的前提是精准的个体微生物检测。
以上就是知几未来研究院出品的《儿童和青少年哮喘全景报告》的全部内容。如果您任何建议或疑问,都可以留言告诉我们。
参考资料
[1]中华医学会儿科学分会呼吸学组.儿童支气管哮喘诊断与防治指南(2016年版)
[2]默沙东诊疗手册.儿童哮喘
[3]刘树俊 , 王婷婷 , 曹世钰 , 谭雅卿 , 陈立章.中国儿童哮喘危险因素的Meta分析.中国当代儿科杂志,2018 Vol. 20 Issue (3): 218-223 DOI: 10.7499/j.issn.1008-8830.2018.03.011
[4]全国城区哮喘患者控制现状和疾病认知程度的调查(CARN-2015-01)
[5]Jiangtao Lin, et al.The level of asthma control in China from a national asthma control survey.Zhonghua Jie He He Hu Xi Za Zhi. 2017 Jul 12;40(7):494-498. doi: 10.3760/cma.j.issn.1001-0939.2017.07.002
[6]Improving the global diagnosis and management of asthma in children.BMJ May 14, 2018.doi:10.1136/thoraxjnl-2018-211626
[7]中华医学会呼吸病学分会哮喘学组, 林江涛, 沈华浩, 等. 我国支气管哮喘防治60年回顾与展望. 中华结核和呼吸杂志,2013,36(12): 907-910. DOI: 10.3760/cma.j.issn.1001-0939.2013.12.009
[8]邢斌, 林江涛, 唐华平, 等. 我国城区支气管哮喘急性发作住院患者治疗情况的调查分析. 中华医学杂志,2018,98(8): 622-626. DOI: 10.3760/cma.j.issn.0376-2491.2018.08.014
[9]A Pocket Guide for Health Professionals(Updated 2019)
[10]Jianguo Hong, Yixiao Bao, Aihuan Chen, Changchong Li, Li Xiang, Chuanhe Liu, Zhimin Chen, Deyu Zhao, Zhou Fu & Yunxiao Shang (2017): Chinese guidelines for childhood asthma 2016: Major updates, recommendations and key regional data, Journal of Asthma, DOI: 10.1080/02770903.2017.1396474
[11]世界卫生组织.关于哮喘的10个事实
[12]Sung Gil Ha, Xiao Na Ge, Nooshin S. Bahaie, Bit Na Kang, Amrita Rao, Savita P. Rao, P. Sriramarao. ORMDL3 promotes eosinophil trafficking and activation via regulation of integrins and CD48. Nature Communications, 2013; 4 DOI: 10.1038/ncomms3479
[13]Klaus Bønnelykke, et al. A genome-wide association study identifies CDHR3 as a susceptibility locus for early childhood asthma with severe exacerbations. Nature Genetics, 2013; DOI: 10.1038/ng.2830
[14]Daniel B Hawcutt,et al.Susceptibility to corticosteroid-induced adrenal suppression: a genome-wide association study. The Lancet Respiratory Medicine, 2018; DOI: 10.1016/S2213-2600(18)30058-4
[15]Huo X, Chu S, Hua L, et al. The effect of breastfeeding on the risk of asthma in high-risk children: a case-control study in Shanghai, China. BMC Pregnancy Childbirth. 2018 Aug 23;18(1):341. doi: 10.1186/s12884-018-1936-5.
[16]Annabelle Bédard,et al.Shaheen.Maternal intake of sugar during pregnancy and childhood respiratory and atopic outcomes.European Respiratory Journal 2017 50: 1700073; DOI: 10.1183/13993003.00073-2017
[17]Bédard A, Northstone K, Henderson A J, et al. Maternal intake of sugar during pregnancy and childhood respiratory and atopic outcomes[J]. European Respiratory Journal, 2017, 50(1): 1700073.
[18]Ege MJ, et al; GABRIELA Transregio 22 Study Group.Exposure to environmental microorganisms and childhood asthma.N Engl J Med. 2011 Feb 24;364(8):701-9. doi: 10.1056/NEJMoa1007302.
[19]H. William Kelly, et al. for the CAMP Research Group.Effect of Inhaled Glucocorticoids in Childhood on Adult Height.N Engl J Med 2012; 367:904-912.DOI: 10.1056/NEJMoa1203229
[20]Margaret D. Hanson, Laurel Q. Paterson, Melissa J. Griffin, Hope A. Walker,Gregory E. Miller.Socioeconomic status and inflammatory processes in childhood asthma: The role of psychological stress.DOI: https://doi.org/10.1016/j.jaci.2006.01.036
[21]Sibelnur Avcil ,et al.Mothers’ emotional states and attitudes regarding their children with asthma.Journal of Asthma,2018.doi:10.1080/02770903.2018.1484130
[22]中华医学杂志.肺功能检查指南:呼气峰值流量及其变异率检查
[23]Yvonne J. Huang, Homer A. Boushey.The Microbiome in Asthma.J Allergy Clin Immunol. 2015 Jan; 135(1): 25–30. doi: 10.1016/j.jaci.2014.11.011
[24]Kei E Fujimura, et al. Neonatal gut microbiota associates with childhood multisensitized atopy and T cell differentiation. Nature Medicine, 2016; DOI: 10.1038/nm.4176
[25]Man WH, de Steenhuijsen Piters WA, Bogaert D.The microbiota of the respiratory tract: gatekeeper to respiratory health.Nat Rev Microbiol. 2017 May;15(5):259-270. doi: 10.1038/nrmicro.2017.14. Epub 2017 Mar 20.
[26]nMilena Sokolowska,Remo Frei,Nonhlanhla Lunjani,Cezmi A. Akdis,Liam O’Mahony.Microbiome and asthma.Asthma Res Pract. 2018; 4: 1. doi: 10.1186/s40733-017-0037-y
[27]Jessica Agnew-Blais.Intriguing findings regarding the association between asthma and ADHD.Lancet PsychiatryJuly 24, 2018.DOI:https://doi.org/10.1016/S2215-0366(18)30258-X
[28]Asthma Episodes: Stigma, Children, and Hollywood Films.Med Anthropol Q. 2012 Mar;26(1):92-115.https://doi.org/10.1111/j.1548-1387.2011.01198.x
[29]张伟雄.哮喘:夾心人的呼吸隱喻
[30]陈楠,赵晓东.免疫增强剂在儿童反复呼吸道感染中的治疗地位.Chinese Journal of Practical Pediatrics Mar. 2013 Vol. 28 No. 3.1005 - 2224(2013)03 - 0168 - 05
[31]Gollwitzer ES,et al. Lung microbiota promotes tolerance to allergens in neonates via PD-L1. Nat Med. 2014;20:642–647. doi: 10.1038/nm.3568.
[32]van Nimwegen FA,et al. Mode and place of delivery, gastrointestinal microbiota, and their influence on asthma and atopy. J Allergy Clin Immunol. 2011;128:948–955. doi: 10.1016/j.jaci.2011.07.027.
[33]Abrahamsson T, Jakobsson H, Andersson A, Björkstén B, Engstrand L, Jenmalm M. Low gut microbiota diversity in early infancy precedes asthma at school age. Clin Exp Allergy. 2014;44:842–850. doi: 10.1111/cea.12253.
[34]Arrieta M, Stiemsma L, Dimitriu P, Thorson L, Russell S, Yurist-Doutsch S, et al. Early infancy microbial and metabolic alterations affect risk of childhood asthma. Sci Transl Med. 2015;7:307ra152. doi: 10.1126/scitranslmed.aab2271.
[35]Huang YJ, Nariya S, Harris JM, Lynch SV, Choy DF, Arron JR, et al. The airway microbiome in patients with severe asthma: associations with disease features and severity.J Allergy Clin Immunol.2015;136:874–884.doi: 10.1016/j.jaci.2015.05.044
[36]Teo SM, Mok D, Pham K, Kusel M, Serralha M, Troy N, et al. The infant nasopharyngeal microbiome impacts severity of lower respiratory infection and risk of asthma development. Cell Host Microbe. 2015;17:704–715. doi: 10.1016/j.chom.2015.03.008
[37]Lee SC, Yang YH, Chuang SY, Huang SY, Pan WH. Reduced medication use and improved pulmonary function with supplements containing vegetable and fruit concentrate, fish oil and probiotics in asthmatic school children: a randomised controlled trial. Br J Nutr. 2013;110:145–155. doi: 10.1017/S0007114512004692.
[38]Goleva E, Jackson LP, Harris JK, Robertson CE, Sutherland ER, Hall CF, et al. The effects of airway microbiome on corticosteroid responsiveness in asthma. Am J Respir Crit Care Med. 2013;188:1193–1201. doi: 10.1164/rccm.201304-0775OC
本文转载自其他网站,不代表健康界观点和立场。如有内容和图片的著作权异议,请及时联系我们(邮箱:guikequan@hmkx.cn)