纲要:
七大事项:
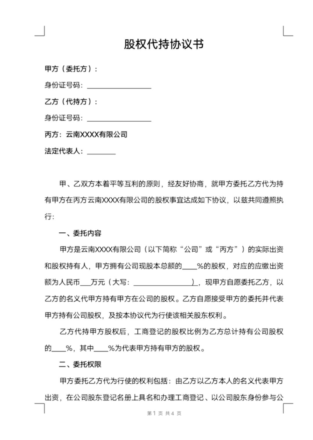
一、委托内容
二、委托权限
三、甲方的权利与义务
四、乙方的权利与义务
五、保密条款
六、争议的解决
七、其他事项
股权代持协议书(



展示到这里,已编辑好完整的电子版 股权代持协议书(标准版) ,
急需请关注后私信里获取,私信(点击头像私信): 518
纲要:
七大事项:
一、委托内容
二、委托权限
三、甲方的权利与义务
四、乙方的权利与义务
五、保密条款
六、争议的解决
七、其他事项
股权代持协议书(



展示到这里,已编辑好完整的电子版 股权代持协议书(标准版) ,
急需请关注后私信里获取,私信(点击头像私信): 518