磁现象
1、磁性:磁铁能吸引铁、钴、镍等物质的性质(吸铁性)。
2、磁体:
定义:具有磁性的物质
分类:永磁体分为 天然磁体、人造磁体
3、磁极:定义:磁体上磁性最强的部分叫磁极。(磁体两端最强中间最弱)
种类:水平面自由转动的磁体,指南的磁极叫南极(S),指北的磁极叫北极(N)
作用规律:同名磁极相互排斥,异名磁极相互吸引。
说明:最早的指南针叫司南 。一个永磁体分成多部分后,每一部分仍存在两个磁极。
4、磁化:
① 定义:使原来没有磁性的物体获得磁性的过程。
磁铁之所以吸引铁钉是因为铁钉被磁化后,铁钉与磁铁的接触部分间形成 异名磁极,异名磁极相互吸引的结果。
②钢和软铁的磁化:软铁被磁化后,磁性容易消失,称为软磁材料。钢被磁化后,磁性能长期保持,称为硬磁性材料。所以制造永磁体使用钢 ,制造电磁铁的铁芯使用软铁。
5、物体是否具有磁性的判断方法:①根据磁体的吸铁性判断。②根据磁体的指向性判断。③根据磁体相互作用规律判断。④根据磁极的磁性最强判断。
磁场
1、定义:磁体周围存在着的物质,它是一种看不见、摸不着的特殊物质。磁场看不见、摸不着我们可以根据它所产生的作用来认识它。这里使用的是转换法。通过电流的效应认识电流也运用了这种方法。
2、基本性质:磁场对放入其中的磁体产生力的作用。磁极间的相互作用是通过磁场而发生的。
3、方向规定:在磁场中的某一点,小磁针北极静止时所指的方向(小磁针北极所受磁力的方向)就是该点磁场的方向。
4、磁感应线:
①定义:在磁场中画一些有方向的曲线。任何一点的曲线方向都跟放在该点的磁针北极所指的方向一致。
②方向:磁体周围的磁感线都是从磁体的北极出来,回到磁体的南极。
说明:
A、磁感线是为了直观、形象地描述磁场而引入的带方向的曲线,不是客观存在的。但磁场客观存在。
B、用磁感线描述磁场的方法叫建立理想模型法。
C、磁感线是封闭的曲线。
D、磁感线立体的分布在磁体周围,而不是平面的。
E、磁感线不相交。
F、磁感线的疏密程度表示磁场的强弱。
5、磁极受力:在磁场中的某点,北极所受磁力的方向跟该点的磁场方向一致,南极所受磁力的方向跟该点的磁场方向相反。
6、分类:
Ι、地磁场:
① 定义:在地球周围的空间里存在的磁场,磁针指南北是因为受到地磁场的作用。
② 磁极:地磁场的北极在地理的南极附近,地磁场的南极在地理的北极附近。
③ 磁偏角:首先由我国宋代的沈括发现。
Ⅱ、电流的磁场:
①奥斯特实验:通电导线的周围存在磁场,称为电流的磁效应。该现象在1820年被丹麦的物理学家奥斯特发现。该现象说明:通电导线的周围存在磁场,且磁场与电流的方向有关。
②通电螺线管的磁场:通电螺线管的磁场和条形磁铁的磁场一样。其两端的极性跟电流方向有关,电流方向与磁极间的关系可由安培定则来判断。
③应用:电磁铁
A、定义:内部插入铁芯的通电螺线管。
B、工作原理:电流的磁效应,通电螺线管插入铁芯后磁场大大增强。
C、优点:磁性有无由通断电来控制,磁极由电流方向来控制,磁性强弱由电流大小、线圈匝数、线圈形状来控制。
D、应用:电磁继电器、电话
电磁继电器:实质由电磁铁控制的开关。应用:用低电压弱电流控制高电压强电流,进行远距离操作和自动控制。
电话:
组成:话筒、听筒。基本工作原理:振动、变化的电流、振动。
基本知识
1.磁性:物体吸引铁,镍,钴等物质的性质.
2.磁体:具有磁性的物体叫磁体.它有指向性:指南北.
3.磁极:磁体上磁性最强的部分叫磁极.任何磁体都有两个磁极,一个是北极(N 极);另一个 是南极(S 极)
4.磁极间的相互作用:同名磁极互相排斥,异名磁极互相吸引.
5.磁化:使原来没有磁性的物体带上磁性的过程.
6.磁体周围存在着磁场,磁极间的相互作用就是通过磁场发生的.
7.磁场的基本性质:对入其中的磁体产生磁力的作用.
8.磁场的方向:小磁针静止时北极所指的方向就是该点的磁场方向.
9.磁感线:描述磁场的强弱,方向的假想曲线.不存在且不相交. 在磁体周围,磁感线从磁体的北极出来回到磁体的南极
10.地磁的北极在地理位置的南极附近;而地磁的南极则在地理的北极附近.但并不重合,它们的交角称磁 偏角,我国学者沈括最早记述这一现象.
11.奥斯特实验证明:通电导线周围存在磁场.其磁场方向跟电流方向有关
12.安培定则:用右手握螺线管,让四指弯向螺线管中电流方向,则大拇指所指的那端就是螺线管的北极(N 极).
13.影响电磁铁磁性强弱的因素:电流的大小,铁芯的有无,线圈的匝数
14.电磁铁的特点:
①磁性的有无可由电流的通断来控制;
②磁性的强弱可由电流的大小和线圈的匝数来 调节;
③磁极可由电流的方向来改变.
15.电磁继电器:实质上是一个利用电磁铁来控制的开关.它的作用可实现远距离操作,利用低电压,弱电 流来控制高电压,强电流.还可实现自动控制.
16.电话基本原理:振动→强弱变化电流→振动.
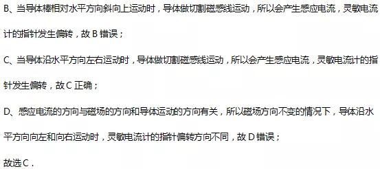
17.电磁感应:闭合电路的一部分导体在磁场中做切割磁感线运动时,导体中就会产生电流,这种现象叫电 磁感应,产生的电流叫感应电流. 应用:发电机
18.产生感应电流的条件:①电路必须闭合;②只是电路的一部分导体做切割磁感线运动.
19.感应电流的方向:跟导体运动方向和磁感线方向有关.
20.磁场对电流的作用:通电导线在磁场中要受到磁力的作用. 是由电能转化为机械能. 应用:电动机.
21.通电导体在磁场中受力方向:跟电流方向和磁感线方向有关.
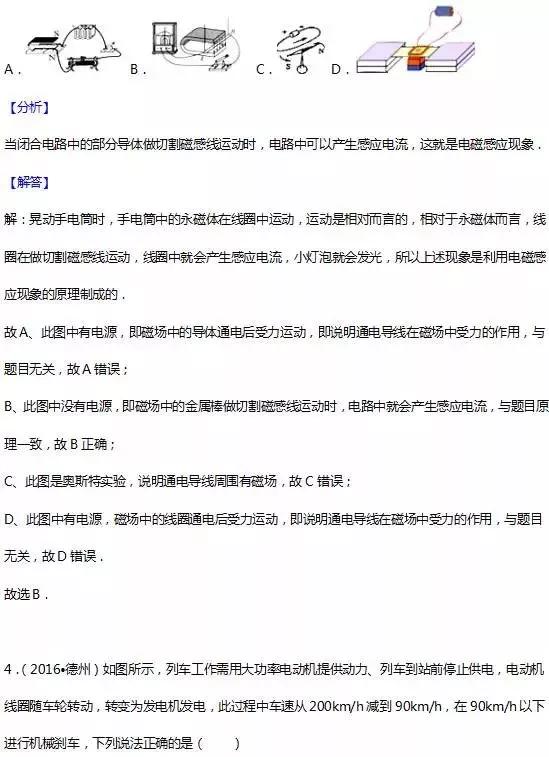
下面是关于电与磁的中考真题,拿去练习!


















更多内容请关注本头条号。