引言
随着5G时代的来临,手机就成了人们日常生活中必不可少的一样工具。在手机上学习、游戏、娱乐就成了人们的一种生活习惯。随着需求越来越大,逐渐从一人一部手机发展到一人多部手机。日常使用中难免出现故障,这就造就了手机维修行业的火爆,越来越多的人们进入手机维修行业。手机维修技术的水平也出现了良莠不齐。为了让更多的手机维修从业人员学习到更多的知识,下面我们就以使用最广泛的高通平台的射频前端电路为例,开始为大家解释手机电路图中那些让人摸不到头脑的信号名称。

手机就成了人们日常生活中必不可少的一样工具

5G时代的来临
手机射频前端电路原理介绍
手机电路中按照功能分类,是由逻辑电路、电源管理电路、基带电路、外设电路、射频电路组成。视频电路的作用是讲我们的声音、图像经过CPU和基带的调制解调后进行发射和接收,是无线传输的关键环节和不可或缺的重要部分。接下来我们就以手机射频前端电路为例,解释电路图中出现的英文缩写代表着沈意思。

手机模块组成
射频电路
是处理高频电磁信号的电路模块。主要是手机与基站的通信型号发射与接收。

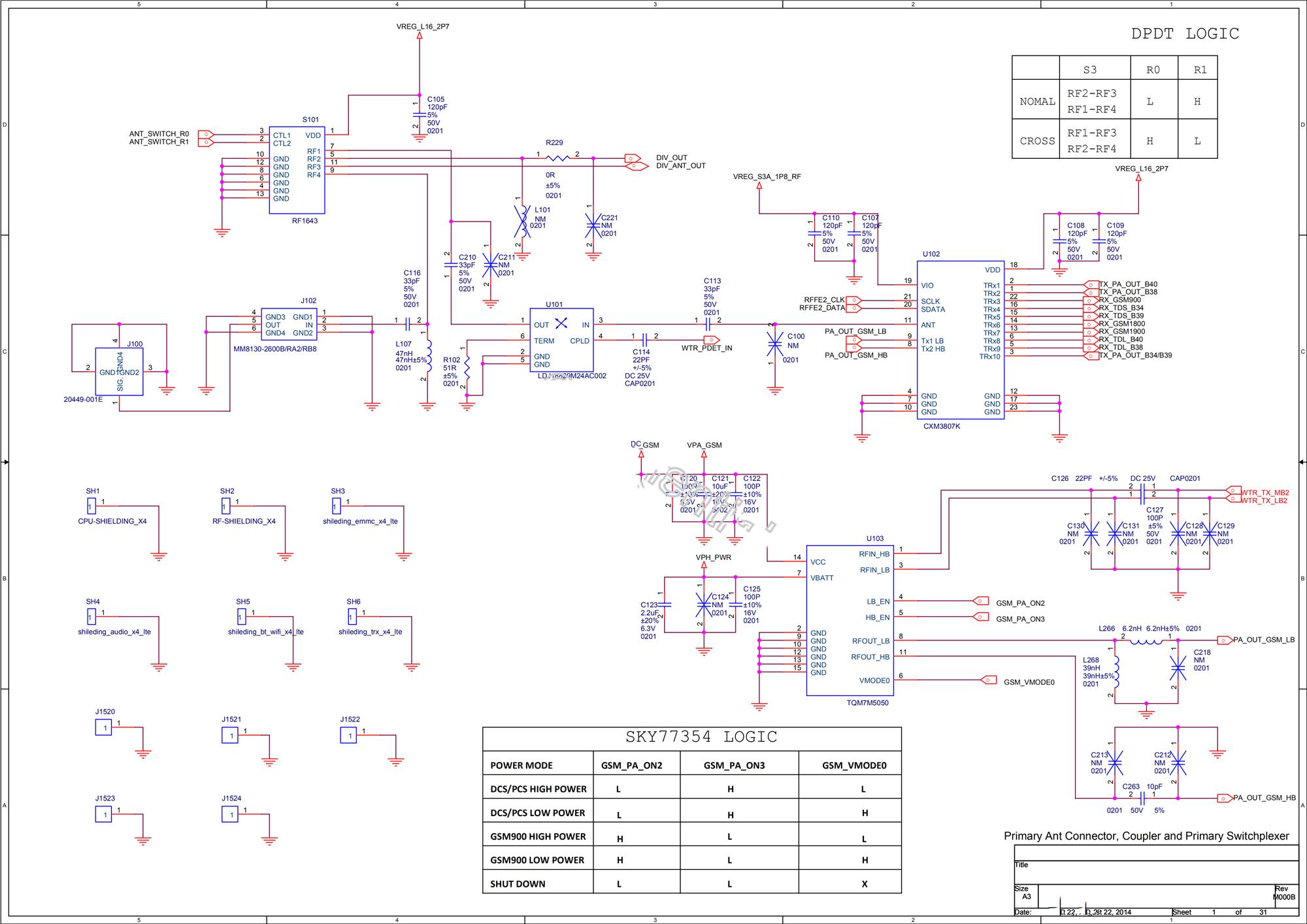
手机射频前端线路图
- 射频控制和射频通路中的信号名称
ANT:antenna的缩写,意思是天线。
SIG:signal的缩写,信号的意思。
SH1:shileding的缩写,意思是编号为1的屏蔽罩。
DIV_OUT:divide out的缩写,意思是输出到分集天线
DIV_ANT_OUT:同上
TX_PA_OUT_B40:意思是第40波段的发射功率放大器输出信号,其他类似标注还有很多,就不一一列举了。
RX_TDL_B40:第40波段的TDSCDMA低波段接受信号
PA_OUT_GSM_HB:GSM的1800M波段功率放大器输出信号
PA_OUT_GSM_LB:GSM的900M波段功率放大器输出信号
TRx1:编号为1的射频接收和发射通道
RFFE2_CLK:射频前端控制总线的时钟信号
RFFE2_DATA:射频前端控制总线的数据信号
LB_EN:低波段开启使能信号,一般此信号高电平有效,与高波段开启使能信号组合使用可以得出4种模式。
HB_EN:高波段开启使能信号。作用同上
RFOUT_LB:低波段射频输出
RFOUT_HB:高波段射频输出
TERM:功率放大器的温度检测信号,此信号一般外接热敏电阻使用,根据电阻上的电压,处理器获知功率放大器的实时温度。
- 射频电路中断电源电压信号
VREG_S3A_1P8_RF:标号为3A的开关电源输出的用于射频电路的1.8V电压。一般有电源芯片产生输出到射频电路使用。
VREG_L16_2P7:标号为16的线下稳压电源产生的2.7V电压
VBATT:电池电压
VIO:芯片内部输入输出模块工作的电源
GND:地
- 器件参数
C221 NM 0201:位置号为221 规格为长0.5mm宽0.25mm的电容,但是实际电路中并未使用。
C210 33pF 0201 50V 5%:位置号为210 规格为长0.5mm宽0.25mm的33皮法电容,额定电压50伏特精度为5%。
L266 6.2nH 6.2nH±5% 0201:位置号为266 规格为长0.5mm宽0.25mm的6.2纳亨电感,精度为5%
R102 51R ±5% 0201:位置号为102 规格为长0.5mm宽0.25mm的51欧姆电阻,精度为5%
LDJ18829M24AC002:该芯片的产品型号
CXM3807K:该芯片的产品型号
RF1643:该芯片的产品型号
MM8130-2600B/RA2/RB8:该芯片的产品型号
TQM7M5050:该芯片的产品型号
结语
要想一眼就能看懂电路图,首先要积累大量的专业英语词汇功底,并且要经常看图。并把图纸上的内容和手机主板上的器件结合起来,弄清了信号的走向、作用。其次还有学习大量的电路基础知识,理论与实践相结合,持之以恒慢慢你就会从一个普通手机维修工成长为优秀的手机电路工程师。一部手机的电路图当中信号有几千个,由于时间关系今天就先把射频前端电路的相关信号与大家分享,后续会持续更新其他模块电路中的信号介绍。欢迎关注@海星科技说一起学习手机电路的知识。