孩子上小学、初中,刚开始接触英语,第一步就是认识26个英文字母。作为英语的最小组成单位,26个英文字母是学习英语的基础。
对于英语初学者来说,不只是要认识英文字母、会读英文字母,还需要会写英文字母。在英语考试中,英语单词、作文的书写规范,占据一定的卷面分数。
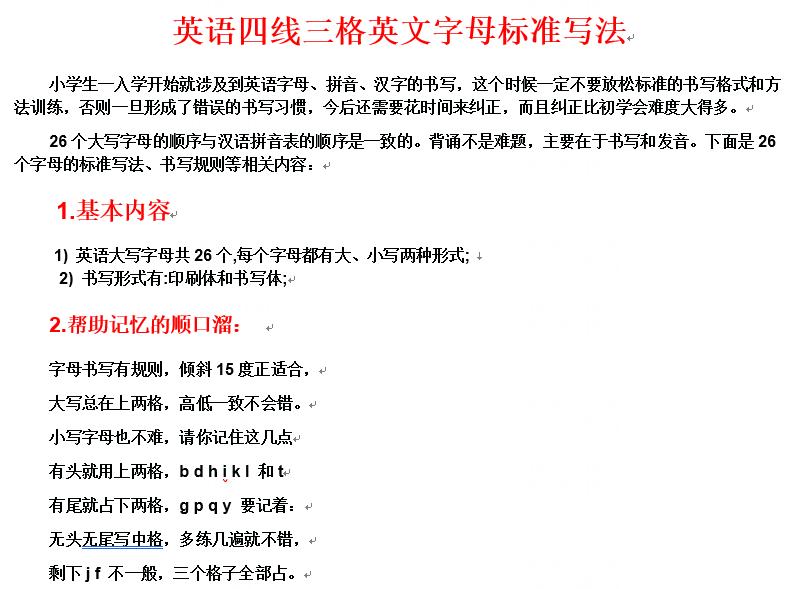
今天给大家整理了, 26个英文字母的占格位置、笔顺和书写规范,并附上四线三格练习纸 ,供孩子学习和练习。 (文末得)








孩子上小学、初中,刚开始接触英语,第一步就是认识26个英文字母。作为英语的最小组成单位,26个英文字母是学习英语的基础。
对于英语初学者来说,不只是要认识英文字母、会读英文字母,还需要会写英文字母。在英语考试中,英语单词、作文的书写规范,占据一定的卷面分数。
今天给大家整理了, 26个英文字母的占格位置、笔顺和书写规范,并附上四线三格练习纸 ,供孩子学习和练习。 (文末得)







