
郑州电力职业技术学院始建于1996年,是经河南省人民政府批准、教育部备案的一所全日制普通高等院校。建校二十多年来,学校全面贯彻*党**的教育方针,以立德树人为根本任务,以服务经济社会发展为宗旨,以人才培养为中心,致力于质量立校、人才强校、特色兴校,人才培养质量和办学水平不断提高。
学校现设9个教学院部、3个教辅单位,共开设了40余个市场需求量大的优势专业。现有全日制在校生1万余人,办学条件优越,师资实力雄厚,社会声誉良好。2020年,学校“供用电技术业群”入选河南省高职院校“高水平专业群”建设项目。同时,1000余亩新校区*地征**已经获批建设。
根据学校新学期用人计划,现面向社会公开招聘专任教师、辅导员、行政人员若干名,同时常年公开引进高层次人才。

一、招聘对象及条件

招聘对象:全日制优秀本科毕业生,应往、届硕士研究生,年龄一般不超过35周岁。具有高校从教经历、行业工作经验者,或中级及以上专业技术职务者优先。
应聘人员应具备的基本条件:
1.遵守宪法和法律,拥护中国*产党共**的领导,热爱*党**的教育事业;
2.具有良好的品德行为,具备正常履行职责的身体条件;
3.具有较强的事业心和责任感,具备教师的基本素质,语言表达能力、逻辑思维能力强,为人师表;
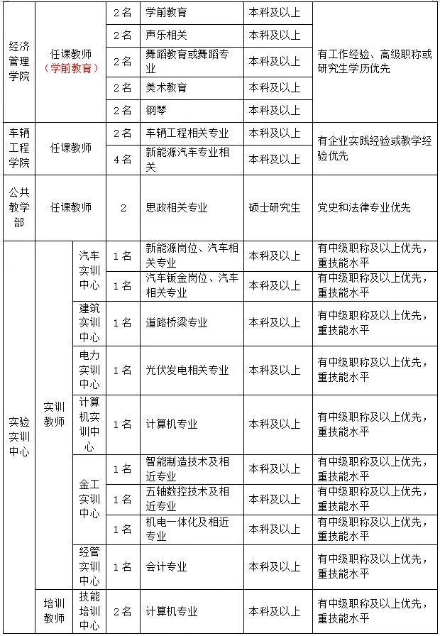
4.岗位所需的专业和其他条件详见招聘计划中的具体要求(附件1)。




二、招聘程序

学校按照发布公告、受理申请、资格审查、面试、考察和录用等程序进行公开招聘。
1.资格审查:学校根据应聘人员基本情况进行资格审查、简历筛选,符合条件的人员,人事处将在收到简历后15个工作日内通知面试,招满即止。
2.面试:面试主要考察应聘人员从事教学工作、学生教育与管理工作的综合能力。疫情期间面试时间及相关要求以具体通知为准。
3.录用:根据面试成绩和应聘人员在校期间学习、工作和实践等表现,经综合考察后,确定拟聘用人员名单,办理审批录用手续。
4.待遇:学校为教职工缴纳五险一金,并提供住房;享受带薪寒暑假及国家法定节假日;郑州到学校免费班车。同时,按照相关规定享受“智汇郑州”人才工程政策各项补贴。

三、报名办法

请将个人材料发送至邮箱1591876513@qq.com。邮件标题统一格式:“应聘部门+应聘岗位+最高学历+毕业学校+所学专业+姓名+手机号码”,如:“电力工程学院-任课教师-硕士研究生-郑州大学-电气工程-张三-139***”。个人简历、各个学习阶段毕业证、学位证、职称证、职业资格证、其他技能证书及相关材料扫描件,请以附件形式打包发送。
同时,学校常年引进高学历(博士研究生)、高职称(副高以上)、各行业能工巧匠等紧缺性专业人才,有意向者可投递简历。

四、联系方式

联系电话:0371-62111875
联系人:赵老师 17337160550 杜老师 15515895161
学院网址:http://www.zzdl.com/
通讯地址:河南省郑州市中牟县商都大道1933号郑州电力职业技术学院人事处
乘车路线:郑州高铁长途汽车枢纽站(郑州东站对面)乘坐郑州-中牟城际公交888到电力学院站下车。
咨询时间:周一至周五 上午8:30-12:00 下午3:00-5:30

更多岗位信息请识别下方二维码查看
高薪·离家近·找工作就来 中原人才网

www.zyrc.com.cn