【大家好!我是“上市说”,听我说上市;欢迎点击红色关注按钮,关注“上市说”。首发微信公众号“上市说”,ID:zbsc-666】
近日两则科创板欺诈发行的案例
近日,中国证监会分别对紫晶存储和泽达易盛下达了行政处罚事先告知书,起因为两家企业涉嫌欺诈发行、信息披露违法违规等。

【首发微信公众号“上市说”,ID:zbsc-666】

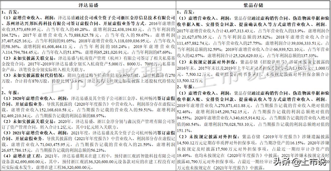
1、违法事实

2、处罚对象及行政处罚

3、上市进程及相关中介机构
紫晶存储: 2020年2月26上市

【首发微信公众号“上市说”,ID:zbsc-666】
泽达易盛: 2020年6月23上市

4、公司的主营业务及市场地位
(1)紫晶存储
紫晶存储是国内具有较强竞争水平的光存储科技企业,面向大数据时代冷热数据分层存储背景下的光磁电混合存储的应用需求,以及政府、军工等领域对自主可控和数据存储安全提升的需求,开展蓝光数据存储系统核心技术的研发、设计、开发,提供基于蓝光数据存储系统核心技术的光存储介质、光存储设备和解决方案的生产、销售和服务。
蓝光数据存储系统是一套融合底层光存储介质、硬件设备和软件,实现数据自动写入、存储和自动读取的安全可靠、长寿命、绿色节能、低成本存储系统。发行人基于蓝光数据存储系统核心技术的主要产品(服务)包括光存储介质、光存储设备和光存储解决方案。发行人通过销售产品实现收入,不从事施工、建设、运维。

发行人是 唯一入选工信部“2018年工业强基工程存储器一条龙”的光存储上游材料、生产设备制造和光存储制造企业,且大数据安全云存储技术项目同步入选示范项目 ;底层光存储介质中的“数据记录关键镀膜(合金)材料”中标工信部“2018年工业强基工程”,以研发突破高性能数据光存储无机记录层材料和反射层材料的关键配方和生产工艺,实现自主知识产权; 是唯一一家一次性记录蓝光存储介质(BD-R)底层编码策略通过国际蓝光联盟认证的大陆地区光存储企业(全球仅九家) 。与国内其他厂商相比,公司的蓝光数据存储系统具备底层蓝光存储介质技术科技创新实力和相对自主可控能力,为实现蓝光数据存储系统的自主可控和持续研发创新奠定基础。
(2)泽达易盛
公司主要从事信息化业务,属于软件和信息技术服务业。公司以新一代信息技术为核心,为政府、企业和事业单位提供医药流通、医药生产、医疗、农业等行业的信息化解决方案,实现药品质量管理全程追溯、优化医药生产过程、提升农业的种植与运营效率。除信息化业务外,公司还从事药物工艺研究等服务,为公司医药生产信息化业务提供支持,并在此基础上,进一步发展了医药智能化生产线总承包业务,向客户提供从药物工艺研究、生产线整体设计、信息化服务、生产设备配置到施工安装的整体解决方案。

【首发微信公众号“上市说”,ID:zbsc-666】
在工信部公布的2017年中国医药百强榜中的 50家中药企业中有12家企业应用了公司产品和技术服务 。2019年9月,经公开招标,公司成为工信部装备工业司2019年智能制造系统解决方案供应商“智能工厂集成—医药”项目第一中标人。
欺诈发行所涉法律
《中华人民共和国证券法(2019修订)》 第十二条公司 首次公开发行新股,应当符合下列条件:......(三)最近三年财务会计报告被出具无保留意见审计报告......(五)经国务院批准的国务院证券监督管理机构规定的其他条件 。
上市公司发行新股 ,应当符合经国务院批准的国务院证券监督管理机构规定的条件,具体管理办法由国务院证券监督管理机构规定。
第十九条,发行人报送的证券发行申请文件,应当 充分披露投资者作出价值判断和投资决策所必需的信息,内容应当真实、准确、完整 。
第一百八十一条发行人 在其公告的证券发行文件中隐瞒重要事实或者编造重大虚假内容,尚未发行证券的,处以二百万元以上二千万元以下的罚款 ; 已经发行证券的,处以非法所募资金金额百分之十以上一倍以下的罚款 。对 直接负责的主管人员和其他直接责任人员,处以一百万元以上一千万元以下的罚款 。
发行人的 控股股东、实际控制人组织、指使从事前款违法行为的,没收违法所得,并处以违法所得百分之十以上一倍以下的罚款 ;没有违法所得或者违法所得不足二千万元的,处以二百万元以上二千万元以下的罚款。对 直接负责的主管人员和其他直接责任人员,处以一百万元以上一千万元以下的罚款 。
部分案例发生时间可能早于2019年修订证券法的实施时间,亦列出相关规定:
《中华人民共和国证券法(2014修正)》 第十三条,公司公开发行新股,应当符合下列条件:......(三)最近三年财务会计文件无虚假记载,无其他重大违法行为;(四)经国务院批准的国务院证券监督管理机构规定的其他条件。
上市公司非公开发行新股,应当符合经国务院批准的国务院证券监督管理机构规定的条件,并报国务院证券监督管理机构核准。
第二十条发行人向国务院证券监督管理机构或者国务院授权的部门报送的证券发行申请文件,必须真实、准确、完整。
第一百八十九条 发行人不符合发行条件,以欺骗手段骗取发行核准 ,尚未发行证券的,处以三十万元以上六十万元以下的罚款;已经发行证券的,处以非法所募资金金额百分之一以上百分之五以下的罚款。对直接负责的主管人员和其他直接责任人员处以三万元以上三十万元以下的罚款。
发行人的 控股股东、实际控制人指使从事前款违法行为的 ,依照前款的规定处罚。
第一百九十三条 发行人、上市公司或者其他信息披露义务人未按照规定披露信息,或者所披露的信息有虚假记载、误导性陈述或者重大遗漏的 ,责令改正,给予警告,并处以三十万元以上六十万元以下的罚款。对直接负责的主管人员和其他直接责任人员给予警告,并处以三万元以上三十万元以下的罚款。
发行人、上市公司或者其他信息披露义务人未按照规定报送有关报告,或者报送的报告有虚假记载、误导性陈述或者重大遗漏的,责令改正,给予警告,并处以三十万元以上六十万元以下的罚款。对直接负责的主管人员和其他直接责任人员给予警告,并处以三万元以上三十万元以下的罚款。
发行人、上市公司或者其他信息披露义务人的 控股股东、实际控制人指使从事前两款违法行为的 ,依照前两款的规定处罚。
欺诈发行的相应后果
1、退市风险
可能因为欺诈发行、重大信息披露违法等 触发重大违法强制退市。
《上海证券交易所科创板股票上市规则(2020年修订)》 12.2.1本规则所称重大违法强制退市,包括下列情形:(一)上市公司 存在欺诈发行、重大信息披露违法或者其他严重损害证券市场秩序的重大违法行为,且严重影响上市地位,其股票应当被终止上市的情形 ;
12.2.2上市公司涉及第12.2.1条第一项规定的重大违法行为,存在下列情形之一的,其股票 应当被终止上市 :
(一)上市公司 首次公开发行股票,申请或者披露文件存在虚假记载、误导性陈述或重大遗漏,被中国证监会依据《证券法》第一百八十一条作出行政处罚决定,或者被人民法院依据《刑法》第一百六十条作出有罪生效判决 ;......(四)根据中国证监会行政处罚决定认定的事实,上市公司 披露的营业收入连续两年均存在虚假记载,虚假记载的营业收入金额合计达到5 亿元以上,且超过该两年披露的年度营业收入合计金额的50%;或者公司披露的净利润连续两年均存在虚假记载,虚假记载的净利润金额合计达到5亿元以上,且超过该两年披露的年度净利润合计金额的50%;或者公司披露的利润总额连续两年均存在虚假记载,虚假记载的利润总额金额合计达到5亿元以上,且超过该两年披露的年度利润总额合计金额的50%;或者公司披露的资产负债表连续两年均存在虚假记载,资产负债表虚假记载金额合计达到5亿元以上,且超过该两年披露的年度期末净资产合计金额的50%(计算前述合计数时,相关财务数据为负值的,则先取其绝对值再合计计算)......
《上海证券交易所科创板股票上市规则(2019修订)》亦存在类似的退市条款,不赘述。
2、民事责任
可以责令发行人或负有责任的控股股东、实际控制人 买回证券,先行赔付,承担民事赔偿责任 。
《中华人民共和国证券法(2019修订)》 第二十四条,.......股票的发行人在招股说明书等证券发行文件中隐瞒重要事实或者编造重大虚假内容,已经发行并上市的,国务院证券监督管理机构 可以责令发行人回购证券,或者责令负有责任的控股股东、实际控制人买回证券 。
第八十五条信息披露义务人未按照规定披露信息,或者公告的证券发行文件、定期报告、临时报告及其他信息披露资料存在虚假记载、误导性陈述或者重大遗漏,致使投资者在证券交易中遭受损失的, 信息披露义务人应当承担赔偿责任 ; 发行人的控股股东、实际控制人、董事、监事、高级管理人员和其他直接责任人员以及保荐人、承销的证券公司及其直接责任人员,应当与发行人承担连带赔偿责任,但是能够证明自己没有过错的除外 。
第九十三条发行人因欺诈发行、虚假陈述或者其他重大违法行为给投资者造成损失的, 发行人的控股股东、实际控制人、相关的证券公司 可以委托投资者保护机构,就赔偿事宜与受到损失的投资者达成协议, 予以先行赔付 。先行赔付后,可以依法向发行人以及其他连带责任人 追偿 。
第一百六十三条 证券服务机构 为证券的发行、上市、交易等证券业务活动制作、出具审计报告及其他鉴证报告、资产评估报告、财务顾问报告、资信评级报告或者法律意见书等文件,应当勤勉尽责,对所依据的文件资料内容的真实性、准确性、完整性进行核查和验证。其制作、出具的文件有虚假记载、误导性陈述或者重大遗漏, 给他人造成损失的,应当与委托人承担连带赔偿责任,但是能够证明自己没有过错的除外 。
3、行政责任
可能遭受 罚款等行政处罚和市场禁入 。
《中华人民共和国证券法(2019修订)》 第一百八十一条, 发行人 在其公告的证券发行文件中隐瞒重要事实或者编造重大虚假内容,尚未发行证券的,处以二百万元以上二千万元以下的罚款;已经发行证券的,处以非法所募资金金额百分之十以上一倍以下的罚款。对直接负责的主管人员和其他直接责任人员,处以一百万元以上一千万元以下的罚款。
发行人的控股股东、实际控制人组织、指使从事前款违法行为的 ,没收违法所得,并处以违法所得百分之十以上一倍以下的罚款;没有违法所得或者违法所得不足二千万元的,处以二百万元以上二千万元以下的罚款。对直接负责的主管人员和其他直接责任人员,处以一百万元以上一千万元以下的罚款。
第一百八十二条 保荐人出具有虚假记载、误导性陈述或者重大遗漏的保荐书 ,或者不履行其他法定职责的,责令改正,给予警告,没收业务收入,并处以业务收入一倍以上十倍以下的罚款;没有业务收入或者业务收入不足一百万元的,处以一百万元以上一千万元以下的罚款;情节严重的,并处暂停或者撤销保荐业务许可。对直接负责的主管人员和其他直接责任人员给予警告,并处以五十万元以上五百万元以下的罚款。
第二百一十三条 证券服务机构 违反本法第一百六十三条的规定, 未勤勉尽责,所制作、出具的文件有虚假记载、误导性陈述或者重大遗漏的 ,责令改正,没收业务收入,并处以业务收入一倍以上十倍以下的罚款,没有业务收入或者业务收入不足五十万元的,处以五十万元以上五百万元以下的罚款;情节严重的,并处暂停或者禁止从事证券服务业务。对直接负责的主管人员和其他直接责任人员给予警告,并处以二十万元以上二百万元以下的罚款。
第二百二十一条违反法律、行政法规或者国务院证券监督管理机构的有关规定,情节严重的,国务院证券监督管理机构 可以对有关责任人员采取证券市场禁入的措施 。
前款所称证券市场禁入,是指在一定期限内直至终身不得从事证券业务、证券服务业务,不得担任证券发行人的董事、监事、高级管理人员,或者一定期限内不得在证券交易所、国务院批准的其他全国性证券交易场所交易证券的制度。
4、刑事责任
可能构成 欺诈发行股票、债券罪和违规披露、不披露重要信息罪 。
《中华人民共和国刑法(2017修正)》 第一百六十条,【欺诈发行股票、债券罪】在招股说明书、认股书、公司、企业债券募集办法中隐瞒重要事实或者编造重大虚假内容,发行股票或者公司、企业债券,数额巨大、后果严重或者有其他严重情节的,处五年以下有期徒刑或者拘役,并处或者单处非法募集资金金额百分之一以上百分之五以下罚金。
单位犯前款罪的,对单位判处罚金,并对其直接负责的主管人员和其他直接责任人员,处五年以下有期徒刑或者拘役。
第一百六十一条【违规披露、不披露重要信息罪】依法负有信息披露义务的公司、企业向股东和社会公众提供虚假的或者隐瞒重要事实的财务会计报告,或者对依法应当披露的其他重要信息不按照规定披露,严重损害股东或者其他人利益,或者有其他严重情节的,对其直接负责的主管人员和其他直接责任人员,处三年以下有期徒刑或者拘役,并处或者单处二万元以上二十万元以下罚金。
《中华人民共和国刑法(2020年修正)》亦存在类似条款,不赘述。
曾经欺诈发行的企业去哪了
【注:本部分所述欺诈发行:不仅指中国证监会依据2005年修订版《证券法》第一百八十九条规定作出的处罚,泛指企业发行、上市文件中存在造假等的行为】
1、蓝山科技
2014年6月20日,蓝山科技挂牌。
2021年11月12日,因蓝山科技在向不特定合格投资者公开发行并在精选层挂牌的申请中存在欺诈发行行为,中国证监会作出处罚:对蓝山科技责令改正,给予警告,并处以200万元罚款。2022年7月25日,因前述行为,中国证监会对实控人谭澍、赵瑞梅给予警告,作为直接负责的主管人员,对二人分别处以100万元罚款,作为实际控制人,对二人合并处以200万元罚款。
2022年3月23日,蓝山科技终止挂牌。
2、乐视网
2010年8月12日,乐视网上市。
2021年3月26日,因乐视网 首次公开发行股票并上市、2016年非公开发行股票申请文件中 相关财务数据存在虚假记载等,中国证监会决定:一、对乐视网2007年至2016年 连续十年财务造假 ,致使2010年报送和披露的IPO申报材料、2010年至2016年年报存在虚假记载的行为,未依法披露关联交易、对外担保的行为以及对贾跃亭、贾某芳履行承诺的披露存在虚假记载、重大遗漏的行为,根据《证券法》第一百九十三条的规定,对乐视网责令改正,给予警告,并处以60万元罚款;对贾跃亭、杨丽杰给予警告,并分别处以30万元罚款;对刘弘给予警告,并处以25万罚款;对吴孟给予警告,并处以20万元罚款;对赵凯给予警告,并处以10万元罚款;对谭殊给予警告,并处以8万元罚款;对吉晓庆、张旻翚给予警告,并处以5万元罚款;对朱宁、曹彬给予警告,并处以3万元罚款。贾跃亭作为乐视网实际控制人,指使从事上述相关信息披露违法行为,对其给予警告,并处以60万元罚款,合计对贾跃亭罚款90万元。二、对2016年乐视网非公开发行欺诈发行行为,根据《证券法》第一百八十九条的规定,对乐视网处以募集资金百分之五即2.4亿元罚款;对贾跃亭、杨丽杰处以30万元罚款;对贾跃民、吴孟处以20万元罚款;对刘弘、邓伟、谭殊、张特、吉晓庆处以5万元罚款;对沈艳芳处以3万元罚款。贾跃亭作为乐视网实际控制人,指使从事上述违法行为,对其处以2.4亿元罚款,合计罚款240,300,000元。
综上所述,对乐视网合计罚款240,600,000元,对贾跃亭合计罚款241,200,000元,对杨丽杰合计罚款60万元,对吴孟合计罚款40万元,对刘弘合计罚款30万元,对贾跃民合计罚款20万元,对谭殊合计罚款13万元,对吉晓庆、赵凯分别罚款10万元,对邓伟、张旻翚、张特分别罚款5万元,对沈艳芳、朱宁、曹彬分别罚款3万元。
2020年7月21日,乐视网终止上市。
3、金亚科技
2009年10月30日,金亚科技上市。
2018年6月25日,公司收到了深圳证券交易所发来的《关于通报金亚科技股份有限公司涉嫌犯罪案被中国证监会移送公安机关的函》(创业板函【2018】第40号),对该函件内容公告如下:2018年6月25日,本所接到中国证监会稽查局《关于通报金亚科技股份有限公司涉嫌犯罪被依法移送公安机关情况的函》(稽查局函〔2018〕527号)。根据该函,2016年8月22日,中国证监会对金亚科技股份有限公司(以下简称“金亚科技”)涉嫌欺诈发行股票等违法行为立案调查。现已查实, 金亚科技在IPO申报材料中虚增2008年、2009年1至6月营业收入,占当期公开披露营业收入的47.49%、68.97%;虚增2008年、2009年1至6月利润,分别占当期公开披露利润的85.96%、109.33% 。根据《中华人民共和国刑法》及《最高人民检察院公安部关于公安机关管辖的刑事案件立案追诉标准的规定(二)》的有关规定,金亚科技上述行为涉嫌构成欺诈发行股票罪。根据《行政执法机关移送涉嫌犯罪案件的规定》(国务院令第310号)及有关规定,中国证监会已于近日将该案移送公安机关。
2020年8月3日,金亚科技终止上市。
4、登云股份
2014年2月19日,登云股份上市。
2017年5月31日,因登云股份 在首次公开发行股票并在中小板上市申请文件存在虚假记载、重大遗漏等 ,中国证监会作出处罚决定:依据《证券法》第一百九十三条第一款的规定,我会决定:一、责令登云股份改正,给予警告,并处以60万元罚款。二、对欧洪先、潘炜给予警告,并分别处以30万元罚款。三、对张弢给予警告,并处以20万元罚款。四、对邓剑雄给予警告,并处以15万元罚款。五、对罗天友、符麟军、杨华健、周立成、李区给予警告,并分别处以10万元罚款。六、对刘永朱、李萍、魏晓源、奚志伟给予警告,并分别处以9万元罚款。七、对钱艺、莫剑少、李煜叶给予警告,并分别处以8万元罚款。八、对李盘生给予警告,并处以7万元罚款。九、对邓晶、董川、谢少华、罗华欢给予警告,并分别处以6万元罚款。十、对苏武俊、张江洋、许建生、叶景年给予警告,并分别处以5万元罚款。
5、大有能源
2003年10月9日,欣网视讯(大有能源前身)上市。2011年2月24日,证券简称由“欣网视讯”变更为“大有能源”。
根据《证监会集中对11宗违法案件履行告知程序》,2012年初,河南大有能源股份有限公司(以下简称大有能源)向我会提交了非公开发行股票的申请,主要目标资产之一为天峻义海能源煤炭经营有限公司(以下简称天峻义海)100%股权。在相关材料报送我会审核期间,大有能源及其控股股东义马煤业集团股份有限公司(以下简称义煤集团)等对天峻义海的核心资产,评估价值为23亿元的青海某矿区采矿权向青海省木里煤业开发集团有限公司(以下简称木里煤业集团)等出具承诺函,承诺在非公开发行完成后即行转回。2013年1月,大有能源发布公告完成股权收购后,天峻义海签订合同,约定将签署采矿权以零价款转让给木里煤业集团,并实际履行了该协议。 大有能源、义煤集团涉嫌为完成本次非公开发行,故意隐瞒了上述涉案违法事实,义煤集团作为大有能源的控股股东,涉嫌指使前述违法行为 。此外,2013年1月起,按照青海省“五统一”的要求,天峻义海已不能独立对外销售煤炭,大有能源未及时将该重大事件按照规定报送临时报告并公告,且未在半年报中予以披露。我会拟对大有能源、义煤集团涉嫌欺诈发行的违法行为及涉案5名责任人,以及大有能源涉嫌信息披露违法行为的26名责任人予以行政处罚,并对部分责任人给予市场禁入。
2017年4月28日,中国证监会作出处罚决定:1、根据大有能源及相关责任人员违法行为的事实、性质、情节与社会危害程度,依据《证券法》第一百九十三条第一款的规定,中国证监会决定:对大有能源涉案违法行为责令改正,给予警告,并处以60万元罚款;对时任大有能源董事武予鲁给予警告,并处以30万元罚款;对时任大有能源董事李永久给予警告,并处以15万元罚款;对时任大有能源董事长田富军给予警告,并处以10万元罚款。2、根据义煤集团及相关责任人员违法行为的事实、性质、情节与社会危害程度,依据《证券法》第一百九十三条第三款的规定,中国证监会决定:对义煤集团涉案违法行为责令改正,给予警告,并处以60万元罚款;对时任义煤集团董事长武予鲁给予警告,并处以30万元罚款;对时任义煤集团副董事长、总经理乔国厚,时任义煤集团副董事长、副总经理田富军,时任义煤集团董事、副总经理李永久,给予警告,并分别处以10万元罚款。3、根据当事人违法行为的事实、性质、情节与社会危害程度,依据《证券法》二百三十三条和《证券市场禁入规定》(证监会令第33号)第三条、第五条的规定,中国证监会决定:对武予鲁采取10年市场禁入措施。
【读书笔记:根据该公司于2015年10月17日披露的《关于收到中国证监会行政处罚事先告知书的公告》,中国证监会直接认定大有能源在2012年非公开发行股票期间涉嫌欺诈发行,并给予了相应处罚。有兴趣的同学可以对比看看大有能源行政处罚事先告知书和正式的行政处罚决定书之间的差异。】
6、欣泰电气
2014年1月27日,欣泰电气上市。
2016年7月5日,因欣泰电气 首次公开发行股票并在创业板上市申请文件中相关财务数据存在虚假记载等 ,中国证监会决定:(一)对欣泰电气处以非法所募资金的3%即772万元罚款;(二)对温德乙处以802万元罚款,其中作为直接负责的主管人员处以30万元罚款,作为实际控制人处以欣泰电气非法所募资金的3%即772万元罚款。(三)对刘明胜处以30万元罚款;(四)对于晓洋、王永珩分别处以10万元罚款;(五)对孙文东、蔡虹、陈玉翀、陈柏超、王建华、胡晓勇、宋丽萍分别处以5万元罚款;(六)对蒋光福、赵春年、范永喜、韩冬、孙洪贵,分别处以3万元罚款。
2017年8月28日,欣泰电气终止上市。
7、新大地
2012年04月12日,中国证监会预披露《广东新大地生物科技股份有限公司创业板首发招股说明书(申报稿)》。未上市。
2013年10月15日,因新大地在2012年4月12日 预披露的招股说明书申报稿以及上会稿中存在重大遗漏,且在2009年至2011年年度报告中虚假记载等 ,中国证监会作出处罚决定:依据《证券法》第一百九十三条第一款、第二款规定,我会决定:一、对新大地给予警告,并处以60万元罚款;二、对黄运江、凌梅兰给予警告,并分别处以30万元罚款;三、对凌洪、黄鲜露、赵罡给予警告,并分别处以20万元罚款;四、对樊和平、邱礼鸿、支晓强、何日胜、奚如春、马建华、陈增湘、林明华、李明、何敏给予警告,并分别处以15万元罚款。
8、天能科技
2012年1月,山西天能科技股份有限公司申报首发材料。未上市。
2013年9月25日,因天能科技 在首次公开发行股票并上市申报过程中向中国证监局报送了虚假材料,财务报告存在虚假记载等 ,中国证监会作出处罚决定:依据《证券法》第一百九十三条的规定,我会决定:一、对天能科技给予警告,并处以60万元罚款;二、对秦海滨、曾坚强、刘俊奕和陈守法给予警告,并分别处以30万元罚款;三、对任小军、张德利、张红超、陈涌海、刘正、郑庆华、王永平、张新梅、高文新、张志成给予警告,并分别处以10万元罚款。
9、万福生科
2011年9月27日,万福生科上市。
2013年9月24日,因万福生科 首次公开发行股票并在创业板上市申请文件和相关年度报告中相关财务数据存在虚假记载等 ,依据《证券法》第一百八十九条、第一百九十三条的规定,中国证监会决定:一、责令万福生科改正违法行为,给予警告,并处以30万元罚款;二、对龚永福给予警告,并处以30万元罚款;三、对严平贵给予警告,并处以25万元罚款;四、对蒋建初、张行、杨荣华、肖德祥、邹丽娟、单杨、程云辉、刘炎溪、王湛淅、张苏江、文会清给予警告,并分别处以20万元罚款;五、对马海啸给予警告,并处以15万元罚款;六、对黄平、叶华、肖明清、肖力、李玉强给予警告,并分别处以10万元罚款;七、对杨满华给予警告,并处以5万元罚款。
2014年12月12日,万福生科公告《详式权益变动报告书》,因司法划拨以股抵债所致(系桃源湘晖向龚氏夫妇提供的项目借款本金1.4亿元),桃源湘晖持有万福生科35,087,719股限售流通股,占万福生科股份总额的比例为26.18%,桃源湘晖成为万福生科第一大股东,卢建之先生成为万福生科的实际控制人。
2016年12月8日,万福生科公告《详式权益变动报告书》,桃源湘晖不可撤销地授权佳沃集团(香港联交所主板上市公司联想控股股份有限公司的全资子公司)作为其持有的万福生科35,598,919股股份(占万福生科总股本的26.57%)的唯一的、排他的代理人,佳沃集团有限公司通过表决权委托方式,取得对万福生科的控制权,不涉及现金交易对价。本次权益变动完成前,万福生科的控股股东为桃源湘晖,实际控制人为卢建之;本次权益变动完成后,桃源湘晖通过表决权委托的方式将上市公司的控制权转移给佳沃集团,上市公司实际控制人变更为联想控股。
2017年2月21日,万福生科公告《详式权益变动报告书》,佳沃集团协议受让桃源湘晖持有的万福生科35,598,919股股份,占上市公司总股本的26.57%,即佳沃集团协议受让前述以表决权委托方式控制的上市公司的股份。本次交易股份转让价款总额为人民币1,133,469,581元,股份转让价款中的1,100,000,000元以转让方对受让方负有的债务冲抵,剩余股份转让价款33,469,581元自股份转让协议签署之日起七个工作日内佳沃集团向桃源湘晖支付。本次权益变动完成后,信息披露义务人直接持有上市公司股份35,598,919股股份,占上市公司总股本的26.57%。
2017年6月29日,万福生科将中文名称变更为“佳沃农业开发股份有限公司”,将证券简称变更为“佳沃股份”。2021年7月17日,佳沃股份将中文名称变更为“佳沃食品股份有限公司”,将证券简称变更为“佳沃食品”。
万福生科走上逆袭大道。
10、绿大地
2007年12月21日,绿大地上市。
2013年5月13日,因绿大地 首次公开发行股票并上市申请文件中相关财务数据存在虚假记载等 ,依据《证券法》第一百八十九条、第一百九十三条的规定,中国证监会决定:(一)对绿大地在2007年、2008年、2009年年度报告中虚增资产、虚增业务收入的行为,责令绿大地改正,给予警告,并处以60万元罚款。由于司法机关已对绿大地在招股说明书中虚增资产、虚增业务收入的行为刑事处罚,不再行政处罚。(二)对赵国权、胡虹、黎钢、钟佳富、普乐、罗孝银、谭焕珠、毛志明、徐云葵、陈德生给予警告,并分别处以30万元罚款。(三)对郑亚光给予警告,并处以10万元罚款。
2011年12月31日,绿大地公告《详式权益变动报告书》,云投集团以现金收购何学葵持有的绿大地3,000万股股份,收购价格为每股9.16元,云投集团共需支付股份转让款27,480万元。本次权益变动完成后,云投集团将直接持有绿大地共计30,000,000股,占绿大地总股本的19.86%,并成为绿大地第一大股东,云南省国资委成为上市公司实际控制人;何学葵持有绿大地13,257,985股,占总股本的8.77%,为绿大地第二大股东。
2014年8月11日,中文名称由“云南绿大地生物科技股份有限公司”更名为“云南云投生态环境科技股份有限公司”,证券简称由“绿大地”变更为“云投生态”。
2021年12月23日,该公司公告《详式权益变动报告书》,为实现国有资本布局结构优化,提高国有企业资本运作能力,做强做优做大国有资本和国有企业,更好发挥云南国资国企在构建新发展格局中的重要作用。根据云南省国资委相关会议精神,云投集团拟将所持有的ST云投42,685,927股股份(占ST云投总股本的23.18%),无偿划转至交投集团。本次权益变动后,交投集团成为上市公司第一大股东,上市公司实际控制人未发生变化,仍为云南省国资委。
2022年7月15日,云南云投生态环境科技股份有限公司中文名称变更为云南交投生态科技股份有限公司,证券简称由云投生态(ST云投)变更为交投生态(ST交投)。
【读书笔记:可能有同学要问了:有的黯然离场,有的焕发新机,有的还在坚守,结局差异怎么这么大呢?好问题。不过小编怎么知道!哈哈】
欢迎分享、点赞、评论、收藏!若需转载,请后台留言!
【“上市说”编辑整理;欢迎点击红色关注按钮,关注“上市说”。首发微信公众号“上市说”,ID:zbsc-666】