上一篇文章小编讲到了全面经营预算建设的五大核心步骤和流程,引起不少粉丝朋友的浓厚兴趣,纷纷问到有没有更全面一点的火力覆盖,有鉴于此,小编加急赶制了此篇 全面预算管理落地实操之KCP关键细节讲解 ,并力求讲解透彻通俗易懂,同时与姊妹篇文章遥相呼应,希望读到的伙伴可以有所收获,不浪费珍贵的学习时间。

全面预算"铁三角"
1、年度预算启动会召开
- 启动会PPT制作发布
- 历史首次召开
CFO主持,CEO到场,一级部门负责人必须到场,各预算编制窗口不得缺席,同时组织架构应先行发布
- 年度例行召开
CFO到场,CEO串场,一级部门负责人,各预算编制窗口,组织架构先行发布,按照流程走完即可
- 过往历史编制问题的总结(最好有)
- 本次预算编制的要求宣贯
- 预算编制里程碑节点安排
- 历史基础数据的整理提供
2、预算的关键因子假设
预算编制并不全是基于历史数据和客观事实,更多的是基于关键因子假设,尤其是对于未来市场行情和技术趋势的理解把握。如何让这些关键因子假设充分可靠与值得信赖,值得深思。
- 预算的区间
- 预算的范围
- 预算的工具
- 固定的参数
- 经营的策略
- 人员和工资基数与涨幅
- 预算模板说明和预算使用的科目定义(预算字典)
......

费用基线和分类

预算参数及控制方法
3、预算的实际编制
全面预算管理超越传统的纯财务预算范畴,将预测、规划、计划、预算、报告和绩效考核通过目标体系紧密相连、协调一致。它以市场为依托,基于提高市场占有率的目标要求和销售预测编制销售预算,以“以销定产”为原则,从销售收入出发,编制生产、成本、费用、等各职能预算,以各职能预算为基础,编制综合财务预算,从预算机制的角度看,该预算模式下的管理以营销管理为中心,这是目前最通行的做法。当然具体到企业会略有区别,以华为公司为例,华为预算编制的最小单元是项目,主线是项目—>国家—>区域—>HW集团,但是打头阵的依然是销售预测。

全面预算管理的过程
- 一整套经营预算管理的运行机制+高效的预算管理工具+组织架构设计优良方可保证运持续运行,同时必须形成闭环,不能掉链子。

全面预算管理的基本体系架构
- 编制进度监控表实时预警编制进度,避免里程碑节点延后,保证各关键职能有序达成目标。

全面经营预算编制实时进度提醒
4、预算的评审发布
拟定评审顺序:
- 若前一职能模块的评审有提前或延后,后一职能模块作相应调整
- 如有修改,务必现场确认修改完毕的截止日期以及复审必要性,同时集团统稿做相应的调整。
- 形成评审简要的会议纪要并追踪落实到人,充分发挥专业性,专业职能有连带责任
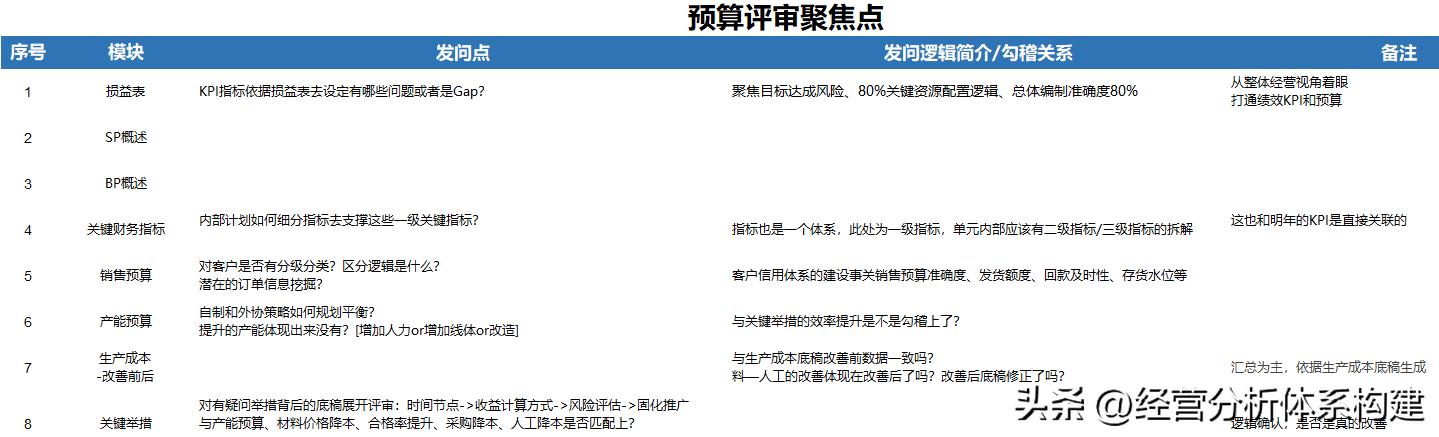
- 编制评审的核心问题点清单List供编制单位自查,提高评审效率,规避简单重复的问题一直出现

预算评审

全面预算管理体系
5、预算执行过程监控——结合小编的经营分析体系构建系列文章中的部分内容应用展开

严格按照既定的里程碑执行,充分借助IT系统等信息化工具,加强结果的可视化BI展示,强调执行力和节点达成,对于节点的管理有相应的制度规范,及时预警、及时纠偏,确保主航道的前进方向。

示例—构建全面预算的分析门户
大部分都是小编趟过的山川和大海(其实是天坑&说了都是泪)以及跨过的沟壑和天堑(属实夸张了点),希望小伙伴们多多收获同时能多多支持小编【鞠躬状】~哈哈哈哈哈~