1 MAX31855冷端补偿芯片
热电偶是一种常用的温度传感器,在热电偶的使用过程中首先需要解决的就是热电偶冷端温度补偿的问题。在过去我们可以利用中间温度定律和热电偶分度表进行热电偶冷端温度补偿,但在实际电路中我们不可能人工查表计算,因此出现了MAX31855等专用冷端温度补偿芯片,这样以来,热电偶的冷端温度补偿将变得非常简单,下面我们简单介绍一下MAX31855芯片的应用。

MAX31855是MAXIM公司生产的一款专门针对热电偶冷端温度补偿的智能芯片。芯片内置14位A/D转换器,带有冷端温度补偿和修正电路,提供SPI通信接口,其中根据不同热电偶又可分K、J、N、T等型号,下图是一个MAX31855K模块,最后一个字母表示适配K型热电偶。

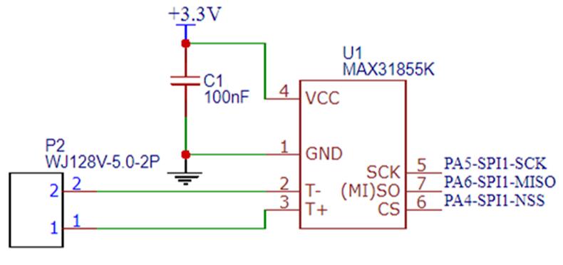
在电路设计中我们可以按照下图连接。

其中P2是热电偶的接线端子,接入MAX31855的2、3脚。芯片的1、4脚之间需要接入0.1uF的去耦电容,在上面的MAX31855K模块实物图中也能看到这样的设计。5脚连接单片机的SPI-CLK脚,6脚是芯片的片选引脚。在与单片机的通信过程中,MAX31855作为SPI从设备以只读模式发送数据至单片机,因此芯片的7脚MISO(主设备输入,从设备输出脚)要连接单片机的SPI-MISO脚。
2 温度数据格式
通过SPI总线可以从MAX31855中读取32位的温度数据。32位数据格式如下表所示。

所读取的32位数据中包括14位的热电偶测量端温度数据和12位的冷端温度数据。后三位是故障类型标志位,分别为SCV(对VCC短路)、SCG(对地短路)、OC(热电偶开路),当发生以上三种故障时对应的故障类型标志位和D16位都会被置一。
3 SPI读取温度数据
对于具有SPI接口的单片机如:STM32单片机,可以借助ST官方的库函数十分方便地实现SPI数据读取。下图是一般情况下的读取程序流程图。

对应的C程序代码如下图所示(其中省去了故障类型判断,感兴趣的同学可以加上):

以上就是关于MAX31855冷端温度补偿芯片的简单介绍了,感兴趣的同学可以去网上*载下**MAX31855的芯片手册,获取更详细的使用介绍。