中国邮政集团内蒙古自治区分公司2020年招聘公告
内蒙古邮政将不断提高服务水平,打造邮政综合服务平台,为全区广大农牧民提供更加优质便捷的服务,在地方经济的发展、满足社会各界及人民群众日益增长的用邮需求中,在经济社会快速发展进程中,发挥邮政特殊的作用,与各族人民群众守望相助,共同打造祖国北疆亮丽风景线!
内蒙古邮政坚持“以人为本、人才强邮”的人力资源管理理念,现面向高校招聘全日制普通高校大学毕业生。本次招聘特委托中介机构组织开展。详情请登录内蒙古人才网内蒙古邮政招聘专栏报名!网址:http://www.nmgrc.com/
报名截止时间:2020年5月28日下午17:30
在此,公司诚邀各界精英鼎力加盟,共同致力于开创内蒙古邮政事业美好的未来!
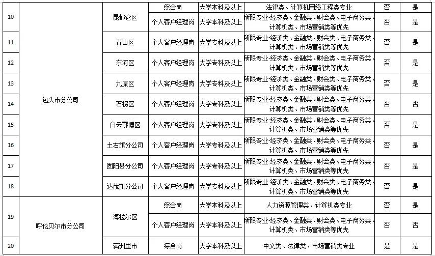
一、招聘岗位
中国邮政集团有限公司内蒙古自治区分公司本次面向全国范围招聘全日制普通高校大学毕业生。具体岗位明细信息详情见表格。










注:1.“所限专业”指经济类、金融类、电子商务类、计算机类、市场营销类、财会类、管理类(中文、法律)等专业。
2.岗位:指拟分配岗位(根据实习期间实际表现确定)。
3.本次考试不指定考试辅导用书,不举办也不委托任何机构开设考试辅导培训班。社会上出现的假借中国邮政集团有限公司内蒙古自治区分公司校园招聘考试命题组、专门培训机构等名义举办的辅导班、辅导网站或发行的出版物、上网卡等,均与本次考试无关。敬请广大报考者提高警惕,切勿上当受骗。
4.考生必须上传学信网学籍/学历验证报告,如录取之后发现学信网信息与简历填写信息不符合,我方将取消录用资格。
5.本次招聘过程不收取考生任何费用,笔试、面试均按照一定比例择优筛选参加,并非符合报名条件即可参加考试。中介机构将按照考生户籍所在地、毕业院校及专业、基本情况、奖惩情况、实践情况等综合因素,以一定比例择优筛选参加笔试人员和面试人员。
二、基本条件
(一)热爱邮政事业,遵纪守法,诚实守信,无不良记录;
(二)年龄要求:1992年1月1日之后;
(三)教育类别:全日制普通高等学校;
(四)学历要求:全日制大学专科及以上学历(本科需获得学士学位、研究生需获得硕士学位或博士学位);
(五)专业要求:本次招聘面对经济类、金融类、电子商务类、计算机类、市场营销类、财会类、管理类(中文、法律)等专业的2018届、2019届、2020届毕业生(锡林郭勒盟分公司和阿拉善盟分公司根据报名实际情况可放宽至2017届),报考岗位需与所学专业相符,个别地区可以突破专业限制;
(六)户籍在用工所在地的优先录用(旗县以下地区乡镇户籍优先)。
三、招聘事项
(一)报名时间:报名时间从2020年5月19日起至2020年5月28日17:30截止;
(二)报名方式:登陆内蒙古人才网内蒙古邮政公司招聘专栏报名,网址:http://www.nmgrc.com/ ;
(三)每人限报一个工作单位的一个岗位,投报多个岗位的取消资格;应聘者要结合所学专业投报岗位,保证所学专业与岗位要求专业类别一致;持双学位的应聘者应以第一学位专业投报;
(四)招聘过程中收集的材料仅用于本次招聘工作,本公司对应聘者资料严格保密。应聘者应保证所提供资料的真实性,弄虚作假者一经发现不予录用;
(五)招聘程序:本次招聘共分为报名-资格审查-笔试-面试四个环节,应聘者应在6月4日至7日,登陆报名网站查询通过资格审查进入笔试环节名单及具体安排(各招聘环节的时间和方式将视疫情防控形势进行调整,另行通知);参加笔试人员范围由中介机构聘请专家组审核确认;
(六)注意事项:为保证应聘者信息不被泄露,本次招聘将以应聘者的报名序号(报名系统自动生成)为唯一公布信息,请应聘者牢记自己的报名序号;
(七)请大家提前准备好身份证、毕业证、学位证等证明材料,笔试前将进行身份等信息验证;应届生未发放毕业证、学位证的需所在学校出具相关毕业证明;
(八)中国邮政集团有限公司内蒙古自治区分公司将与最终录用人员签订3年诚信用工协议,3年内由于个人原因辞职或离职的,中国邮政集团有限公司内蒙古自治区分公司将不予办理相关手续,调转个人档案。
咨询电话:
网站技术咨询:15354833404
报名政策咨询:0471—6291534
咨询时间(工作日9:00-11:30,15:00-17:30)
中国邮政集团有限公司内蒙古自治区分公司
二〇二〇年五月
>>>报名入口网址:http://bm.ez12333.com/nmgyz2020/WebPages/NewsView.aspx?ID=60