
昨日
#广东这12所专科院校计划升本科#
冲上微博热搜引发热议
哪些学校计划升本?
专科院校升本科需要什么条件?
学校升本对学生有哪些影响?
一起来看看
↓↓↓

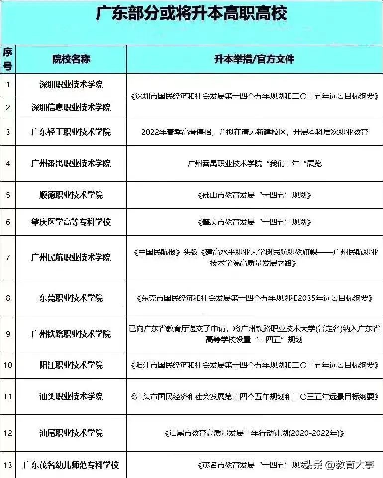
13所专科学校计划升本
网传的广东升本学校,已经超过20所,今天我们一起来看看这13所公办专科学校~
这13所学校中,位于广州的有4所:广东轻工职业技术学院、广州番禺职业技术学院、广州民航职业技术学院、广州铁路职业技术学院,深圳有2所:深圳职业技术学院和深圳信息职业技术学院,佛山、肇庆、东莞、*江阳**、汕头、汕尾、茂名各1所。

01 深圳职业技术学院

官方文件:2022年1月27日,深圳市教育局官网发布《深圳市教育发展“十四五”规划》,提出:加快推动深圳职业技术学院、深圳信息职业技术学院办成职业本科学校。
学校简介:创建于1993年,是国内最早独立举办高等职业技术教育的院校之一。建校以来,创造了中国高职教育的多个第一,被誉为中国高职教育的“一面旗帜”。学校累计培养全日制毕业生15万余名,2021年毕业生初次就业率99.2%以上。毕业生在世界500强企业及行业领军企业就业率、毕业生创新创业率、毕业生起薪水平高于全国同类院校平均水平等多项人才培养质量指标,均位居全国高职院校前列。
学校现有留仙洞、西丽湖、官龙山、华侨城、凤凰山、深汕合作区等六个校区。校园占地面积4509.48亩,生均占地面积126.08平方米;总建筑面积79.19万平方米,生均校舍建筑面积33.21平方米;生均教学科研行政用房面积23.04平方米。有17个二级学院,开办4个联合培养试点本科专业,建立15个专业群83个专科专业;有专任教师1463人,全日制在校生23845人。
02 深圳信息职业技术学院

官方文件:2022年1月27日,深圳市教育局官网发布《深圳市教育发展“十四五”规划》,提出:加快推动深圳职业技术学院、深圳信息职业技术学院办成职业本科学校。
学校简介:创办于2002年4月,现为中国特色高水平高职学校和专业建设计划(简称“双高计划”)第一轮建设单位(B档),国家示范(骨干)高职院校、国家示范性软件职业技术学院、教育部“中德职教汽车机电合作项目”试点院校,现拥有3个国家级高等职业教育专业教学资源库(含1个备选项目)。
校园占地92.5万平方米(1389亩),建筑面积58.48万平方米。现有教职工1577人,其中专任教师940人;龙头企业兼职教师数近300人。现有16院2部2所,开设信息类为主的专业49个,现有全日制在校生超1.5万人。
03 广东轻工职业技术学院

升本举措:2022年春季,广东轻工职业技术学院停止招生,拟在清远新建校区,该校区定位为开展本科层次职业教育,开设26个本科专业。
学校简介:创建于1933年,现有广州新港校区、广州琶洲校区、南海校区北区、南海校区南区和清远校区(筹建中)五个校区,校园总面积2522亩,校舍建筑面积69.37万平方米,13个专业群、69个招生专业,现有全日制在校生2万余人,教职工1600余人。
04 广州番禺职业技术学院
官方文件:根据申报的建校方案,番职院申报本科层次职业学校名称为“广州职业技术大学”,学校办学规模为18000-20000人,其中本科生6000人以上。
学校简介:1993年筹建,1997年9月教育部正式批准备案。学校占地2067亩,校舍建筑面积32.83万平方米,现有全日制在校生14070人,教职工1039人,专任教师577人。学校设13个学院(部),开设45个紧贴珠三角地区产业结构和社会发展需求的专业。
05 广州民航职业技术学院
官方文件:2021年11月26日《中国民航报》头版刊登《建高水平职业大学 树民航职教旗帜——广州民航职业技术学院高质量发展之路》,明确 “全力申*本科办**层次职业教育”。
学校简介:建立于1980年,直属中国民用航空局。现有机场路校区、白云机场校区、花都赤坭校区三个校区,占地1100多亩,拥有29架大中小型教学用飞机,140台飞机发动机,5万多台(件)飞机零部件和一大批专业设备。学校下设六个二级学院,有23个专业32个专业方向,在校生1.2万余人,教职工717人。
06 广州铁路职业技术学院
官方文件:学校向广东省教育厅递交了申请,希望将广州铁路职业技术大学(暂定名)纳入广东省高等学校设置“十四五”规划。
学校简介:前身为成立于1974年的原铁道部广州铁路机械学校,2000年由广州铁路机械学校、广州铁路运输职工大学与广州铁路成人中等专业学校合并组建广州铁路职业技术学院,是广东省唯一轨道交通类公办高职院校。学校占地322亩,建筑面积17万多平方米,现有广州科教城、石门、执信南等多个校区,设有9个教学院(部),35个专业,在校学生超过1万人,教职工566人。
07 顺德职业技术学院
官方文件:佛山市人民政府发布《关于印发佛山市国民经济和社会发展第十四个五年规划和2035年远景目标纲要》的通知,指出要推进顺德职业技术学院建设中国特色高水平高职院校和创办职业技术大学。
学校简介:成立于1999年,前身是1980年成立的顺德广播电视大学和1994年成立的顺德永强成人学院。校园占地面积1749亩,建筑面积60余万平方米,现有全日制在校生15634人,成人教育在校生2781人。现有教职工1086人,其中专任教师878人,设有11个二级学院,53个专业。
08 肇庆医学高等专科学校
升本文件:2022年5月18日《肇庆市人民政府发布关于印发《肇庆市教育发展“十四五”规划》的通知。其中提到,根据规划,“十四五”期间,肇庆将大力推进肇庆学院“改大”,加快推动肇庆医学高等专科学校升本。学校第九届十一次教职工代表大会上,肇庆医专校长李力强指出学校的“专升本”相关办学指标已全部达到,升本材料准备工作已经完成。学校升本校名拟为肇庆医学院。
学校简介:前身为创建于1958年的中山医学院肇庆分院,是广东省唯一一所独立建制的公办医学高等专科学校。学校目前拥有端州校区、鼎湖校区、新区校区3个校区。有直属附属医院3所,非直属附属医院3所,设有8个教学系部,开设15个专科专业;有教职工702人,其中专任教师640名,在校生12505人。
09 东莞职业技术学院
官方文件:2021年5月31日,东莞市人民政府印发《东莞市国民经济和社会发展第十四个五年规划和2035年远景目标纲要》的通知,提到:支持东莞职业技术学院通过本科层次职业教育试点,争取建设本科层次职业技术大学。
学校简介:成立于2009年,是东莞市唯一一所公立高等职业院校。拥有松山湖、大岭山、道滘3个校区,校园总面积70.55万平方米,校舍建筑面积39.90万平方米。学校现有全日制在校生15000余人,各类成人学历教育在校生9000余名,教职工830人,其中专任教师566人,开设了46个专业。
10 *江阳**职业技术学院
官方文件:2021年4月20日,*江阳**市人民政府发布关于印发《*江阳**市国民经济和社会发展第十四个五年规划和二〇三五年远景目标纲要》的通知,提到:推动*江阳**职业技术学院升级为本科院校。
学校简介:成立于2001年,前身是建于1916年的*江阳**师范学校,该校占地面积50万多平方米,现有10系2部,开设专业42个。有全日制在校生13000多人,教职员工617人,其中专任教师466人。
01 汕头职业技术学院
官方文件:2021年,汕头市发展和改革局(粮食和物资储备局)发布《汕头市国民经济和社会发展第十四个五年规划和二〇三五年远景目标纲要》,提到积极推动汕头职业技术学院建设为综合型本科院校。
学校简介:成立于2002年,由原汕头教育学院等6所学校合并而成。现有院本部、金园校区、新津校区和东墩校区4个校区,占地面积67.4万平方米(含450亩在征),建筑面积28.3万平方米。设有8个系55个专业,高职在校生13588人,另有高职扩招在职学生1900人,成人教育学生500多人。现有在编教职工780人、专任教师504人。
12 汕尾职业技术学院
官方文件:2021年6月15日,汕尾市教育局发布*共中**汕尾市委办公室汕尾市人民政府办公室关于印发《汕尾市教育高质量发展三年行动计划(2020-2022年)》,指出:推动汕尾职业技术学院升级为应用型本科院校,在校生规模达到14000人以上。
学校简介:成立于2001年,学校现有两个校区,校园占地面积约640亩(410亩为新校区待建用地),学校设有9个二级学院,47个专业,现有全日制在校生10039人,教职工654人,其中专任教师451人。
13 广东茂名幼儿师范专科学校
官方文件:2021年12月,茂名市教育局发布关于公开征求《茂名市教育发展“十四五”规划(公开征求意见稿)》意见的公告,提到支持广东茂名幼儿师范专科学校申请升格创建省内第一所幼儿师范本科院校。
学校简介:前身是广东石油化工学院高州师范学院,始建于1905年;2016年,以广东石油化工学院高州师范学院为基础设立广东茂名幼儿师范专科学校。学校有茂名和高州两个校区,面积1200多亩;设有11个二级学院,专业24个;有在校教师近500人,全日制在校学生人数为15493人(含高职扩招人数)。
近两年,广东多所专科院校都在加大投资完善设施,加强师资,建设新校区,筹备升本工作。此外,广东省的“十四五规划”中,也透露出部分高职院校升本或建设职业本科院校的目标与计划。
2011年以来,广东省已经有7所专科学校升本成功,分别是广东工商职业技术大学、广州科技职业技术大学、广州工商学院、广东东软学院、广东理工学院、广州航海学院、广东科技学院。

专科院校升本科需要什么条件?
本科层次职业院校设置了标准,主要包括了师生占比情况,全校在校生多少,3个以上的专业群,近五年在岗教师或团队获得的国家级的奖励、科研项目、技术服务与培训经费是否达标、学校占地总面积,学生平均教学科研仪器设备值,人均图书等均要达标。
以上提到的学校有些已经达到了升本的标准,但专科院校升格本科不是一件简单的事,有着严格的要求和条件。除了必须达到本科院校设置的标准外,后续还要通过层层的审批,流程复杂且漫长。
比如,从目前来看,深职虽然已经达到了《本科层次职业院校设置标准(实行)》的要求,但升本还需要时间,预计短时间内还未能实现。


学校升本对学生有哪些影响?
专科院校顺利升本不光代表院校的发展进入了一个更高的台阶,会让院校走向更高的发展层次,让学生的毕业院校变得更有含金量。
专科院校顺利升本之后,就会变成本科层次的职业院校,职业本科和普通本科毕业的学生是没有差别的,在考公、就业和考研等不同方面都有同等的效力。
除了广东省以外,其他省份也在陆续将比较有实力的职业院校升到本科层次,无论是对学生还是对学校而言,升本都有很多好处,最终的目的都是让学生毕业能够找到好工作,让拥有实力的院校能够培养出更多的人才。
院校升本是好消息
但有些学生则担心这些学校
招生人数将大大缩减
你怎么看?
你支持这些学校升本吗?
你看好哪所学校?
这会普通本科院校造成冲击吗?
欢迎评论区留言

更多教育资讯请关注“教育大事”微信公众号
来源:微博、相关学校官网
整理、编辑:小吕