你的油站现在是否也面临这些挑战:
(1)不管怎么努力,油站销量没有起色。
(2)客户经常吐槽油站的VI形象没特点,不美观。
(3)客户嫌弃知名度低不愿进站加油或消费。
(4)节假日促销或福利拉新活动成效差,很难吸引新用户,或福利送完了,用户就不来了。
(5)客户投诉多,对服务的质量不满意,甚至经常收到客户的差评。
……
为了帮你解决这些挑战,金联创加油站服务中心和金联创油品零售商学院联合河北省石油业商会将于11月24日-25日在石家庄为你提供一个线下学习机会——4位权威专家讲解《加油站5步进阶营销法》课程。
这个线下培训课程将助你改善油站的营销方法,低成本拉新和促活、留存,提高油站的服务满意度,推动客户的口碑传播,从而提升油站销量。
4个权威讲师

5个课程亮点
(1)权威专家1对1地手把手指导
(2)2天实践训练营
(3)双师联讲授课模式
(4)参观万吨油站
(5)免费诊断和设计辅导
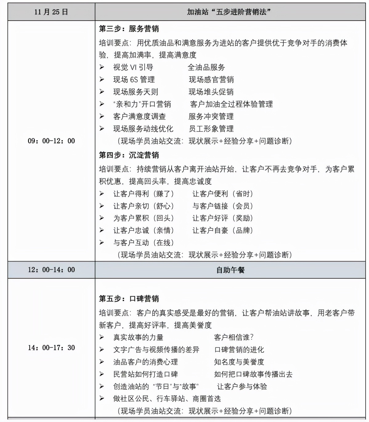
课程安排


学员评价
腾飞达加油站:培训不错,后期还会考虑参加的。
赤峰桐鑫商贸有限公司达来诺日加油站:王旭东老师讲课的内容非常好,通过理论和实际落地相结合,充分讲解了加油站的营销技巧。
海湾石油(烟台)有限公司:本次培训内容很接地气,学到很多实用知识,对营销技巧有了深入、全面的学习。
安徽灵通清洁能源股份有限公司:课程内容针对性强,结合一些实际案例,耳目一新的感觉。
13953390331(王先生)
17710490645(张女士)