笔者在工作中需要使用到18650电池手电筒,刚巧充电器坏了。现有的材料有MICRO-USB头、LED指示灯、阻容件、TP4056芯片,于是做到物尽其用,自行DIY制作了基于TP4056的18650锂电池充电器。
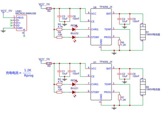
采用了双路TP4056芯片制作,本充电器可以同时对2颗18650锂电池进行充电并独立控制,单颗电池的最大充电电流高达1A,独立充电指示,使用了手机上常见的MICRO-USB数据线进行充电,原理图如下:

充电器原理图
根据原理图设计PCB电路板,电路板3D模型如下,根据PCB电路板生成生产制造文件,立创EDA下单打样等待PCB印制电路板的到来:

充电器3D模型
本文所涉及的物料清单如下,笔者手上具备以下所有的物料,于是等待PCB电路板打样送达即可焊接装配,没有元器件资源的网友可以在废旧电路板上面进行拆解阻容件并购买TP4056芯片、18650电池盒、MICRO-USB插座即可实现制作:
|
序号 |
物料名称 |
位号 |
规格型号 |
单机用量 |
|
1 |
18650电池盒 |
B1,B2 |
BAT-18650-E1 |
2 |
|
2 |
19-217/BHC-ZL1M2RY/3T |
BULE1,BULE2 |
LED0603-R-RD |
2 |
|
3 |
10uF |
C1,C2,C3,C4 |
C0603 |
4 |
|
4 |
100nF |
C5,C6,C8,C9 |
C0603 |
4 |
|
5 |
10K |
R2,R8 |
R0603 |
2 |
|
6 |
4.7K |
R3,R5 |
R0603 |
2 |
|
7 |
0.25 |
R4,R9 |
R1206 |
2 |
|
8 |
1.2K |
R6,R7 |
R0603 |
2 |
|
9 |
KT-0603R |
RED1,RED2 |
LED0603-R-RD |
2 |
|
10 |
TP4056_JX |
U1,U6 |
SOP8_150MIL_JX |
2 |
|
11 |
MICRO5.9MMUSB |
USB1 |
MICRO-USB-SMD_5P-P0.65-H-F_MICRO5.9MMUSB |
1 |
分享焊接成品:

双节18650锂电池充电器成品焊接调试