一、疱疹分类
通常将疱疹分为带状疱疹、单纯性疱疹和生殖器疱疹。
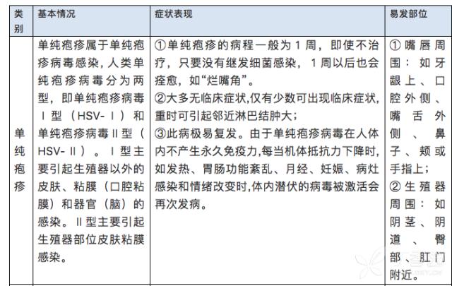
因生殖器疱疹大多发生在男女病人生殖器附近,较前两类疱疹较容易区分,下面重点讲解带状疱疹、单纯性疱疹。
二、单纯疱疹和带状疱疹的辨别


三、单纯疱疹和带状疱疹的药物治疗
单纯疱疹和带状疱疹它们是两种疾病,一个是单纯疱疹病毒感染,一个是水痘带状疱疹病毒感染。目前,国内对这些疱疹病毒疾病主要仍是采用药物实施针对性的治疗,国产预防疱疹病毒的疫苗仍在申报中,后期有望投放市场。
抗疱疹病毒药物是21世纪初发展较快的一类药物,据 2017 年版《国家医保药品目录》中收载的广谱抗病毒核苷和核苷酸类药物有阿昔洛韦、泛昔洛韦、更昔洛韦、伐昔洛韦和利巴韦林,以及其他抗病毒药物膦甲酸钠。
其中,治疗该疱疹病毒疾病临床上以鸟嘌呤腺苷类似物阿昔洛韦、伐昔洛韦和泛昔洛韦 3 种药物应用最为广泛,因为它们对疱疹病毒有特殊的亲和力、较其它药物毒性低。

上表中阿昔洛韦、泛昔洛韦和伐昔洛韦虽是治疗疱疹疾病的重要抗病毒药物,但不可随便替代。更昔洛韦主要针对巨细胞病毒感染,且常发生免疫抑制、白细胞减少等不良反应,不适合用于已有免疫功能低下的带状疱疹患者。
在上述用药选择上,若无无合并症时和明确指症是,应首先选择抗病毒药物阿昔洛韦且应尽早使用,一般应在皮疹出现的 72 小时内使用,口服 2mg/(kg•次),4 次/天;重症患者需静脉给药,10~20 mg/(kg•次),3次/日。
这是因为阿昔洛韦是抗单纯疱疹病毒,如角膜炎、皮肤粘膜感染、生殖器疱疹、疱疹病毒脑炎、带状疱疹、免疫缺陷者水痘治疗的首选药物,该药不仅具有疗效显著、剂型多样的特点,还可有效抑制病毒感染、复活,抑制新获得的病毒性疾病。
四、用药注意事项
1. 上述药物虽可使用剂型丰富,但在临床用药上还应坚持“能口服不注射 能注射不点滴”安全用药原则,除非临床需要;
2. 当患处水疱不多时可涂炉甘石洗剂;当无明显液体渗出时可外用3%阿昔洛韦乳膏、1%喷昔洛韦乳膏等;
3. 若使用抗病毒药物后病情改善较慢或毫无好转迹象,有可能是病毒已产生耐药性,应及时更换药品;
4. 若疱疹患处已形成小水疱样状,皮肤糜烂可见,刺痛、灼热感明显,应避免用过热或浓度高的消毒剂清洗患处,以减少疼痛刺激;
5. 对于新出生婴儿,若感染患上水痘应及时就医注射阿昔洛韦,并住院观察3~7天;
6. 阿昔洛韦能通过胎盘屏障,若妊娠期患带状疱疹用药前应进行风险评判权衡利弊,为确保用药安全所有伴严重水痘的妊娠期宝妈都应注射阿昔洛韦;
7. 疱疹病毒具有极强的传染性,病毒很容易接触感染或呼吸道传播,患者在做好个人清洁卫生时应避免传染他人,要做好防护措施。