
“横看成岭侧成峰,远近高低各不同”意思是说虽然同一事物,但观察的角度不同,它们的样子也就不同。这名话用在数学研究图形的相似问题上非常恰当。形状相同的图形叫做相似图形,但相似图形的大小不一定相同。两个图形相似,其中一个图形可以看作由另一个图形放大或缩小得到。那么相似图形它们之间有什么关系呢?
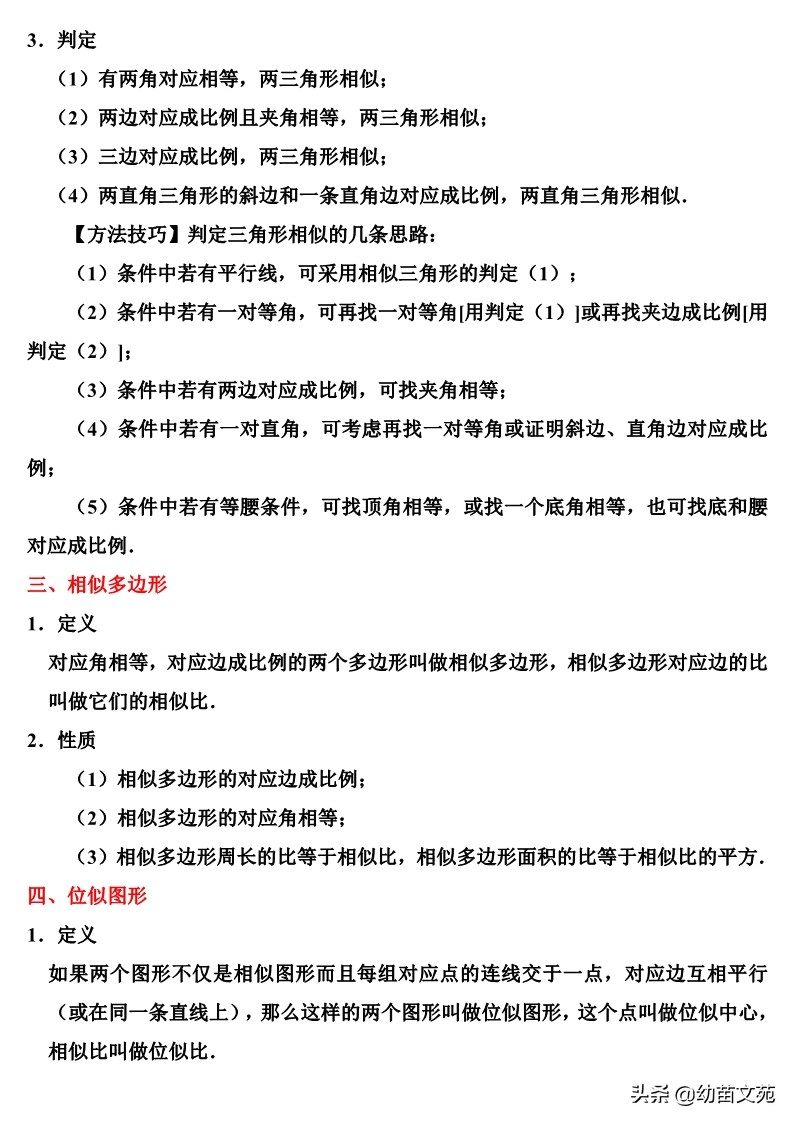
初中数学相似图形,这部分内容的主要考点是成比例线段间的关系,相似三角形的判定,相似三角形的性质及其应用。相似多边形的相似比或周长比、面积比等,往往与平行线、等分问题、三角形的等积转化联系起来考查。相似三角形的识别,往往与特殊三角形、四边形、圆和三角函数等相关知识联系起来考查。

下面我们就一起来看看相似图形这一内容的知识考点有哪些?通过本章内容的学习,要能学会运用相似的知识解决一些实际问题,要能够在理解题意的基础上,把它转化为纯数学知识的问题。








































通过以上内容的复习,别忘了总结一下,针对自己存在问题比较多的知识点和题型别忘记做专题复习和强化训练,在中考的复习备考中一定要注重效率,学了就要学会,学了又要有价值和意义,能在下次的做题中能把题目做对,分数拿到,中考才会取得优异成绩。老师每天都会更新各科重难点知识,如果认为资料好,请关注!更多精彩内容尽在其中。