PN8360电源IC是高精度CC/CV原边反馈交直流转换器,内置650V功率MOSFET,工作在原边检测模式,可省略光耦和TL431可省光耦和TL431,提供了全面的自恢复保护功能,全电压输入范围±5%的电流/电压调整率,骊微电子广泛应用于高性能、外围元器件精简的电池充电器、LED照明等领域。

充电器或适配器应用原理图

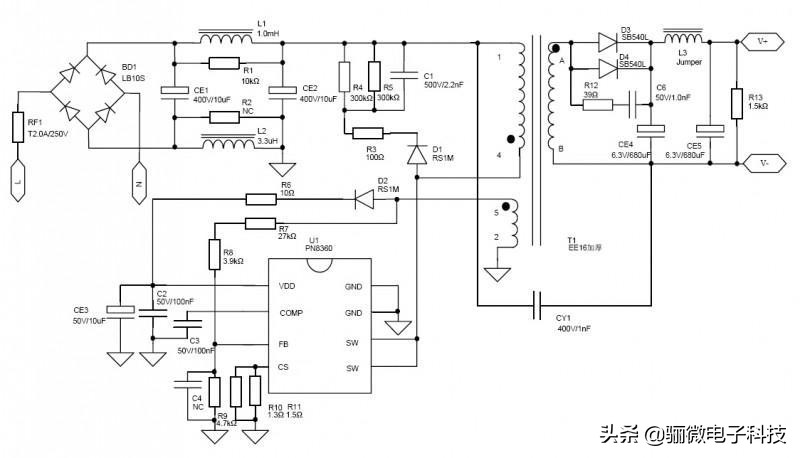
PN8360电源IC 5V/2.4A电路描述
1、PN8360电路图中R7、R8和R9为反馈分压电阻,C5起到环路补偿的作用。
2、C1、D1、R3、R4 和R5组成RCD箝位电路,用于吸收PN8360内部集成的功率MOSFET漏源端尖峰电压,可视情况予以减轻。
3、PN8360内置高压启动模块,可以在200ms内完全启动。
4、PN8360体温度过高时,其内置的OTP 保护模块会及时动作、关闭IC、进而保护整个系统,当温度下降之后再自动重启。
5、具有输出短路保护、输出过流保护、开环保护及VDD 过压保护等功能,以提高整个系统的可靠性。
6、连接到反馈脚FB的分压电阻开路或短路时,系统都会进入保护状态。
7、CS 脚/Rcs对地短路时,系统会发生保护并进入Latch状态,以确保系统不会被损坏。
8、CE1、L1、L2 和CE2 组成π 型滤波,以改善EMI性能。
PN8360电源IC典型功率

PN8360典型功率输出12-15W,基于PN8360电源IC的5V/2.4A电源方案,待机功耗小于50mW,平均效率高达79.94%,满足能效标准,更多原理图、电源规格明细、元件清单、变压器参数、主要性能测试数据、样品及技术支持等请咨询骊微电子。>>