01
简述
各种电子设备和电子计算机,都需要由稳定的直流电源供电。通常都是将工业用的交流电经变换来获得所需的直流电。传统的把交流电变换成稳定的直流电的方式主要分为变压、整流、滤波、稳压等四个过程。

02
单相整流设备谐波分析
常见的单相整流负载主要有,以电视机为代表的家用电器,特别是变频空调、电磁炉等;节能灯、调光灯等照明设备;大尺寸的LED屏幕(采用很多开关电源并联供电)
1、单项可控整流电路原理图。

2、单项可控整流电路输入电压和输出电压波形

3、单项可控整流输入电流波形(发生畸变)

4、输入电流波形FFT分析,主要为150HZ(3次谐波),3N次谐波。

谐波电流在流过变压器时,会造成变压器的损耗增加,从而导致变压器的温度过高。其中,三次谐波电流造成变压器过热的情况很严重。三次谐波还会引起跳闸、零线过热等诸多问题。
03
6脉整流设备谐波分析
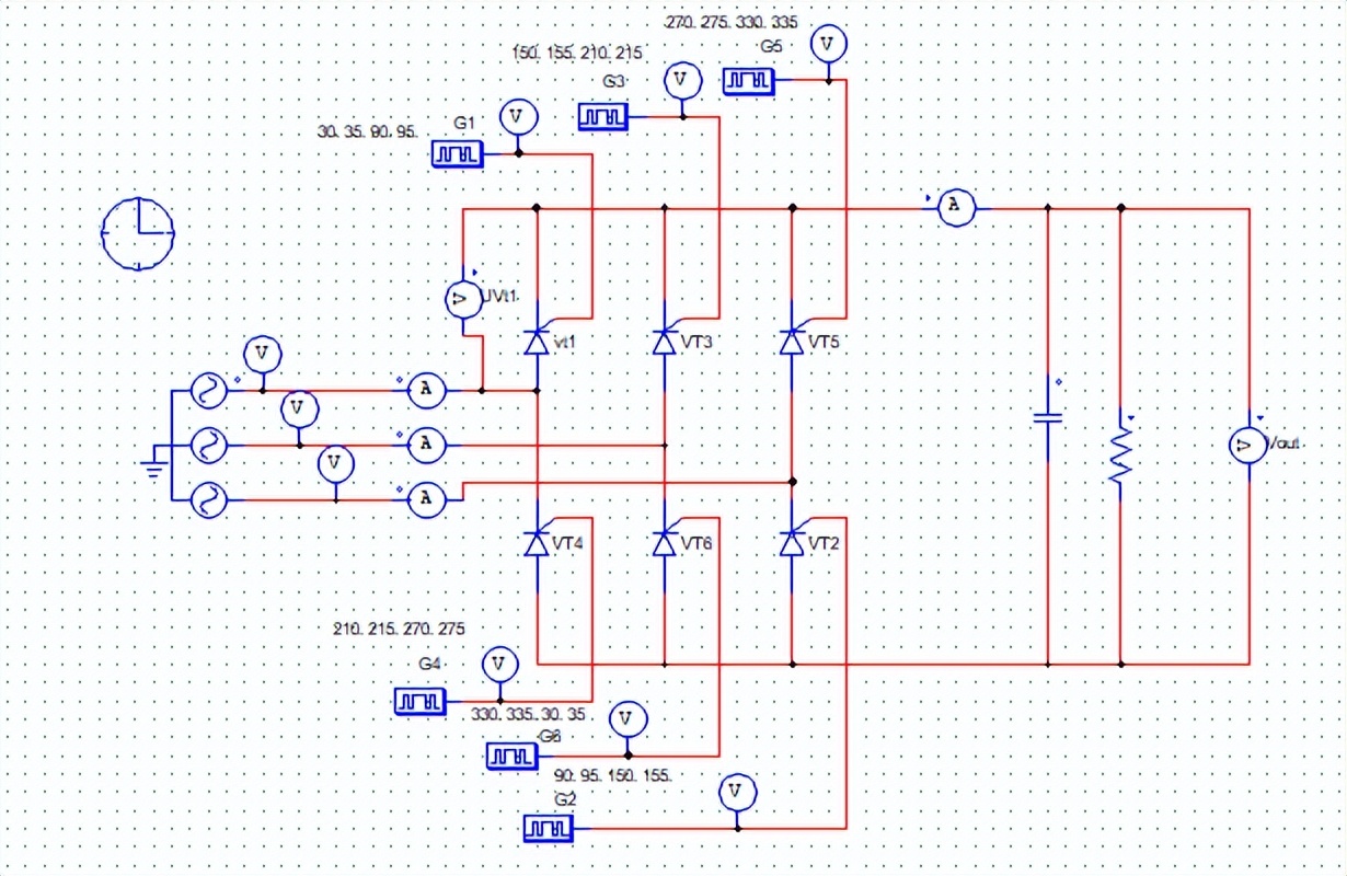
单向整流电路应用在负载功率需求较小的场合,一般不超过1KW。而在机电产品中,有很多设备需要较大功率的直流供电电压,这就要采用三相整流电路。比如工业变频器、电弧焊机、车床、起重机等。其输出功率在几千瓦~几百千瓦,由于功率较大,一般采用三相6脉整流电路来提供大功率直流电压输出。
1、6脉可控整流电路原理图。

2、6脉可控整流电路输入电压和输出电压波形

3、6脉可控整流输入电流波形(发生畸变)

4、输入电流波形FFT分析,主要为250HZ(5次谐波)、350HZ(7次谐波)、6N±1等其它高次谐波。

04
12脉整流设备谐波分析
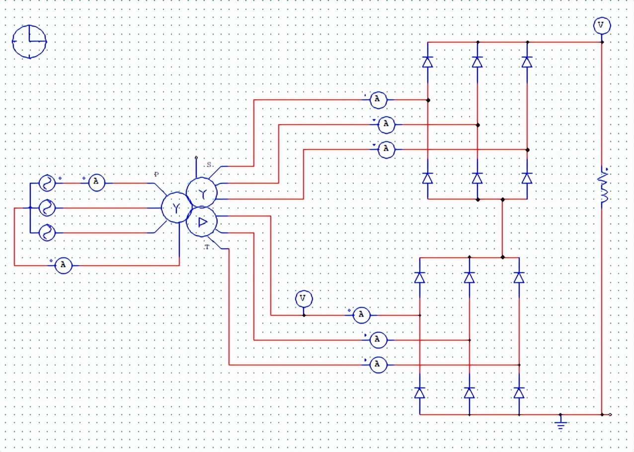
12 脉波整流器由一个整流变压器和两个三相桥
式电路构成,整流变压器为三绕组变压器,两个三相桥
式电路对称,并分别与整流变压器的两个低压绕组连
接。12 脉波整流器通过两个 6 脉波三相桥式电路的
组合,可以实现 12 脉动的效果。
1、12脉整流电路原理图。

2、12脉可控整流电路输入电压和输出电压波形

3、12脉可控整流输入电流波形(发生畸变)

4、输入电流波形FFT分析,主要为550HZ(11次谐波)、650HZ(13次谐波)、12N±1等其它高次谐波。

12脉波整流电路应用于风力发电、自耦变压器、航空飞机电源整流等领域、轨道牵引设备。APF和SVG 对 12 脉波整流器的电能质量治理,主要是对 12 脉波整流器进行无功补偿和谐波治理。其无功补偿比较容易实现,而谐波治理比较复杂。
05
24脉整流设备谐波分析
24 脉波整流机组整流以大幅度减少系统中的低次谐波含量。其主要由 2 台相同容量的 12 脉波轴向双分裂式牵引移相整流变压器和 4 组由三相全波整流桥构成的整流器两部分共同组成。具有谐波分量低、电压脉波小,滤波设备所需资金投入少等优点。整流机组中的 2 台整流变压器阀侧均有 2 套低压绕组,分别采用 Y 型和△型接线,使得 2 套绕组的线电压形成 30°的相位角。网侧绕组采用 2 种不同的延边三角形接线方式进行移相,左延△接法实现移相+7.5°,右延△接法实现移相-7.5°。通过移相处理,得到 4 套阀侧绕组的线电压互差 15°的相位角。它们各自经过由三相全波整流桥构成的整流器整流,在 4 组整流器的直流侧并联运行,组成 2x12 脉波整流系统。
24 脉波整流系统低次谐波含量较低,通常使用在高铁、地铁等牵引系统。
结束语
整流装置产生的谐波占所有谐波的近 25-33%,对电网的危害较大,谐波造成配电线缆、变压器发热,降低通话质量,空气开关误动作,发电机喘振等不良后果;谐波按电流相序分为+序(3k+1 次,k 为0和正整数)、-序(3k+2次,k 为0 和正整数).0序(3k 次,k 为正整数),+序电流使损耗加重,-序电流使电机反转、发热,0 序电流使中线电流异常增加。大量的谐波电流注入电网,造成电压波形畸变,供电质量下降,严重危害供发电设备和用电设备。
APF(有源滤波器) 是用于对谐波进行动态治理的新型电力电子装置。其克服了无源滤波器容易引起振荡、补偿特性单一、易发生过载等不足,对谐波电流的补偿效果不受系统阻抗影响。能够治理大小、频率都变化的谐波,SVG(有源无功补偿装置)可以对变化的无功进行补偿,提高系统整体的功率因数;因此APF和SVG在需动态治理谐波和无功的场合得到广泛应用。
安科瑞电气电能质量治理案例
SVG(静止无功补偿)治理案例

无功补偿+APF(有源滤波)治理案例

