
2020年最新的增值税、印花税、
个税、企业所得税税率大全!
赶紧收藏学习起来。
2020 最 新 增 值 税 税 率 表
在中华人民共和国境内销售货物或者加工、修理修配劳务(以下简称劳务),销售服务、无形资产、不动产以及进口货物的单位和个人,为增值税的纳税人,应当依照本条例缴纳增值税。
按应税行为类型划分销售货物

销售加工、修理修配劳务

销售服务

销售不动产

销售无形资产

按税率档次划分
增值税税率一共有4档:13%,9%,6%,0%。

13%

这里看似比较散乱,但是从记忆角度,我们可以找一些规律,13%的税率基本都是和货物相关的,比如货物的销售、货物的加工、修理修配、货物的租赁、货物的进口。
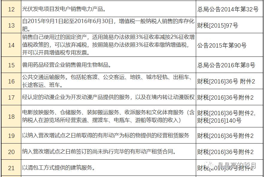
所以,我们可以这样来记忆,但凡货物相关的一些行为,除特殊货物或者特殊货物的特殊行为外,都使用13%的税率。
特殊情况主要有下面:
1.涉及货物的这种特殊行为,那就是出口,税率0%。
2.下面23类特殊货物销售或进口行为,税率9%。粮食等农产品、食用植物油、食用盐;自来水、暖气、冷气、热水、煤气、石油液化气、天然气、二甲醚、沼气、居民用煤炭制品;图书、报纸、杂志、音像制品、电子出版物;饲料、化肥、农药、农机、农膜;9%

9%涉及行为比较全面,有货物、服务、不动产、无形资产,但是主要还是服务。9%的税率主要和货物没有太大关系,大部分都是涉及销售服务、无形资产中的土地使用权转让、不动产的。
当然,不是所有的服务都是9%税率。
1.有形动产的租赁服务,它适用13%
2.除了9%正列举的服务和有形动产的租赁服务的其他服务,适用6%。
3.境内单位和个人跨境销售国务院规定范围内的服务、无形资产,税率为0%。
9%也不是完全不涉及货物,我们23类的货物销售或进口行为,就适用9%的税率。
6%

0%

2020 最 新 增 值 税 征 收 率 表
小规模纳税人以及采用简易计税的一般纳税人计算税款时使用征收率。
小规模纳税人

一、减按1%征收率征收增值税
政策规定:
自2020年3月1日至5月31日,除湖北省外,其他省、自治区、直辖市的增值税小规模纳税人,适用3%征收率的应税销售收入,减按1%征收率征收增值税;适用3%预征率的预缴增值税项目,减按1%预征率预缴增值税。
政策依据:
《财政部 税务总局关于支持个体工商户复工复业增值税政策的公告》(财政部 税务总局公告2020年第13号)
政策规定:
《财政部 税务总局关于支持个体工商户复工复业增值税政策的公告》(财政部 税务总局公告2020年第13号)规定的税收优惠政策实施期限延长到2020年12月31日。
政策依据:
《财政部 税务总局关于延长小规模纳税人减免增值税政策执行期限的公告》(财政部 税务总局公告2020年第24号)
政策要点:
1.无论是企业还是个体工商户,只要属于小规模纳税人,均可以享受支持复工复业增值税优惠政策。
2.增值税小规模纳税人取得应税销售收入,纳税义务发生时间在2020年2月底以前,适用3%征收率征收增值税的,按照3%征收率开具增值税发票;纳税义务发生时间在2020年3月1日至12月31日,适用减按1%征收率征收增值税的,按照1%征收率开具增值税发票。
3.增值税小规模纳税人销售不动产和出租不动产适用5%的征收率,不适用减按1%征收率征收增值税的政策。
二、减按0.5%征收率征收增值税
政策规定:
自2020年5月1日至2023年12月31日,从事二手车经销业务的纳税人销售其收购的二手车,按以下规定执行:
(一)纳税人减按0.5%征收率征收增值税,并按下列公式计算销售额:销售额=含税销售额/(1+0.5%)
政策依据:
《国家税务总局关于明确二手车经销等若干增值税征管问题的公告》(国家税务总局公告2020年第9号)
政策规定:
纳税人应当开具二手车销售统一发票。购买方索取增值税专用发票的,应当再开具征收率为0.5%的增值税专用发票。
政策依据:
《国家税务总局关于明确二手车经销等若干增值税征管问题的公告》(国家税务总局公告2020年第9号)
政策规定:
小规模纳税人在办理增值税纳税申报时,减按0.5%征收率征收增值税的销售额,应当填写在《增值税纳税申报表(小规模纳税人适用)》“应征增值税不含税销售额(3%征收率)”相应栏次;对应减征的增值税应纳税额,按销售额的2.5%计算填写在《增值税纳税申报表(小规模纳税人适用)》“本期应纳税额减征额”及《增值税减免税申报明细表》减税项目相应栏次。
政策依据:
《国家税务总局关于明确二手车经销等若干增值税征管问题的公告》(国家税务总局公告2020年第9号)
三、减按2%征收率征收增值税
政策规定
1.小规模纳税人(除其他个人外,下同)销售自己使用过的固定资产,减按2%征收率征收增值税。
小规模纳税人销售自己使用过的除固定资产以外的物品,应按3%的征收率征收增值税。
政策依据:
《财政部 国家税务总局关于部分货物适用增值税低税率和简易办法征收增值税政策的通知》(财税〔2009〕9号)第二条第(一)项第2点
政策规定:
2.纳税人销售自己使用过的固定资产,适用简易办法依照3%征收率减按2%征收增值税政策的,可以放弃减税,按照简易办法依照3%征收率缴纳增值税,并可以开具增值税专用发票。
政策依据:
《国家税务总局关于增值税简易征收政策有关管理问题的通知》(国税函〔2009〕90号)第二条
四、按照5%征收率的项目
政策规定:
1.小规模纳税人销售其取得(不含自建)的不动产(不含个体工商户销售购买的住房和其他个人销售不动产),应以取得的全部价款和价外费用减去该项不动产购置原价或者取得不动产时的作价后的余额为销售额,按照5%的征收率计算应纳税额。纳税人应按照上述计税方法在不动产所在地预缴税款后,向机构所在地主管税务机关进行纳税申报。
政策依据:
《财政部 国家税务总局关于全面推开营业税改征增值税试点的通知》(财税〔2016〕36号)附件2第一条第(八)项第5点
政策规定:
2.小规模纳税人销售其自建的不动产,应以取得的全部价款和价外费用为销售额,按照5%的征收率计算应纳税额。纳税人应按照上述计税方法在不动产所在地预缴税款后,向机构所在地主管税务机关进行纳税申报。
政策依据:
《财政部 国家税务总局关于全面推开营业税改征增值税试点的通知》(财税〔2016〕36号)附件2第一条第(八)项第6点。
政策规定:
3.小规模纳税人出租其取得的不动产(不含个人出租住房),应按照5%的征收率计算应纳税额。纳税人出租与机构所在地不在同一县(市)的不动产,应按照上述计税方法在不动产所在地预缴税款后,向机构所在地主管税务机关进行纳税申报。
政策依据:
《财政部 国家税务总局关于全面推开营业税改征增值税试点的通知》(财税〔2016〕36号)附件2第一条第(九)项第4点。
政策规定:
4.房地产开发企业中的小规模纳税人,销售自行开发的房地产项目,按照5%的征收率计税。
政策依据:
《财政部 国家税务总局关于全面推开营业税改征增值税试点的通知》(财税〔2016〕36号)附件2第一条第(八)项第8点
政策规定:
5.小规模纳税人提供劳务派遣服务,选择差额纳税的,以取得的全部价款和价外费用,扣除代用工单位支付给劳务派遣员工的工资、福利和为其办理社会保险及住房公积金后的余额为销售额,按照简易计税方法依5%的征收率计算缴纳增值税。
政策依据:
《财政部 国家税务总局关于进一步明确全面推开营改增试点有关劳务派遣服务、收费公路通行费抵扣等政策的通知》(财税〔2016〕47号)第一条第二款
政策规定:
6.纳税人提供安全保护服务,比照劳务派遣服务政策执行。
政策依据:
《关于进一步明确全面推开营改增试点有关再保险、不动产租赁和非学历教育等政策的通知》(财税〔2016〕68号)第四条。
一般纳税人5%征收率

3%征收率(双击图片可放大看)




3%减按2%(双击图片可放大看)

3%减按0.5%(双击图片可放大看)

5%减按1.5%
个体工商户和其他个人出租住房减按1.5%计算应纳税额。(国家税务总局公告2016年第16号)
2020 最 新 企 业 所 得 税 税 率 表
一、基本税率25%
政策依据:
《中华人民共和国企业所得税法》 第四条
二、适用20%税率
概述:
自2019年1月1日至2021年12月31日,对小型微利企业年应纳税所得额不超过100万元的部分,减按25%计入应纳税所得额,按20%的税率缴纳企业所得税;对年应纳税所得额超过100万元但不超过300万元的部分,减按50%计入应纳税所得额,按20%的税率缴纳企业所得税。
小型微利企业是指从事国家非限制和禁止行业,且同时符合以下三个条件的企业:
1. 年度应纳税所得额不超过300万元
2. 从业人数不超过300人
3. 资产总额不超过5000万元
无论查账征收方式或核定征收方式均可享受优惠。
政策依据:
《中华人民共和国企业所得税法》第二十八条
《国家税务总局关于实施小型微利企业普惠性所得税减免政策有关问题的公告》(国家税务总局公告2019年第2号)第一条、第二条
三、适用15%税率
1.国家需要重点扶持的高新技术企业
概述:
国家需要重点扶持的高新技术企业,减按15%的税率征收企业所得税。
政策依据:
《中华人民共和国企业所得税法》第二十八条
2.技术先进型服务企业
概述:
对经认定的技术先进型服务企业,减按15%的税率征收企业所得税。
政策依据:
《财政部 税务总局 商务部 科技部 国家发展改革委关于将技术先进型服务企业所得税政策推广至全国实施的通知》(财税〔2017〕79号)第一条
3.横琴新区等地区现代服务业合作区的鼓励类产业企业
概述:
对设在横琴新区、平潭综合实验区和前海深港现代服务业合作区的鼓励类产业企业减按15%的税率征收企业所得税。
政策依据:
根据《财政部 国家税务总局关于广东横琴新区 福建平潭综合实验区 深圳前海深港现代服务业合作区企业所得税优惠政策及优惠目录的通知》 (财税〔2014〕26号)第一条
4.西部地区鼓励类产业
概述:
自2021年1月1日至2030年12月31日,对设在西部地区的鼓励类产业企业减按15%的税率征收企业所得税。本条所称鼓励类产业企业是指以《西部地区鼓励类产业目录》中规定的产业项目为主营业务,且其主营业务收入占企业收入总额60%以上的企业。
政策依据:
关于延续西部大开发企业所得税政策的公告(财政部公告2020年第23号)第一条。
5.集成电路线宽小于0.25微米或投资额超过80亿元的集成电路生产企业
概述:
集成电路线宽小于0.25微米或投资额超过80亿元的集成电路生产企业,经认定后,减按15%的税率征收企业所得税。
政策依据:
《财政部 国家税务总局关于进一步鼓励软件产业和集成电路产业发展企业所得税政策的通知》(财税〔2012〕27号 )第二条
6.从事污染防治的第三方企业
概述:
自2019年1月1日起至2021年12月31日,对符合条件的从事污染防治的第三方企业减按15%的税率征收企业所得税。
政策依据:
《财政部 税务总局 国家发展改革委 生态环境部关于从事污染防治的第三方企业所得税政策问题的公告》 (财政部 税务总局 国家发展改革委 生态环境部公告2019年第60号)第一条、第四条
四、适用10%税率
1.重点软件企业和集成电路设计企业特定情形
概述:
国家规划布局内的重点软件企业和集成电路设计企业,如当年未享受免税优惠的,可减按10%的税率征收企业所得税。
政策依据:
《财政部 国家税务总局关于进一步鼓励软件产业和集成电路产业发展企业所得税政策的通知》(财税〔2012〕27号 )第四条
2.非居民企业特定情形所得
概述:
非居民企业取得企业所得税法第二十七条第(五)项规定的所得,减按10%的税率征收企业所得税。
政策依据:
《中华人民共和国企业所得税法实施条例》第九十一条
2020 最 新 印 花 税 税 率 表
印花税是对经济活动和经济交往中书立、领受、使用的应税经济凭证所征收的一种税。应纳税凭证书立或者领受时间就是印花税纳税义务的发生时间。
印花税虽小,但是申报的时候一定要谨慎!

2020 最 新 个 人 所 得 税 税 率 表



预扣率表


近年随着我国税制改革的不断向前推进,各税种的税率也在不停的变更,另外根据经济发展的需要各类税收优惠政策也在陆续出台,税收政策一直呈现着一种动态的变化,这就要求税务工作者必须实时跟进学习税收政策以及相关税种税率的变化。
来源:网络

已更新!最全增值税、企业所得税、个税税率表!

已更新!最全增值税、企业所得税、个税税率表!
关注抖音:优优贝加,让你企业经营不迷路!