贵阳公布了
普通高中项目计划特长生计划
不少家长表示
想了解各学校的招生细则
这不
小编为大伙整理相关信息
一起来看看吧
贵阳市第一中学
招生计划
23人 (体育:12人;艺术: 11人)

各项目选拔的人员需符合学校需求,若某项目所有报考学生专业测试成绩均未达到80分,学校取消此项目招生,该项目的名额协调至其他项目。
招生报名条件及要求
(一)思想品德端正,认真遵守《中学生日常行为规范》和学校各项规章制度。
(二)具有初中毕业文化课基础,愿意在高中阶段努力学习文化知识,按学校规定参加体育、艺术专项训练及比赛。
(三)项目要求
1.体育特长生
(1)年龄条件: 2007年1月1日(含)以后出生(特长突出,可酌情考虑。不符合年龄条件的考生需要提供初中三年期间市级以上专业比赛成绩复印件)
(2)在市级以上的正式体育比赛中获单项前三名(集体项目第一名的主力队员);获得国家三级运动员以上证书者。
(3)无竞赛成绩,但专业水平突出、有较大发展潜力的学生。
2、艺术特长生
(1)声乐
以美声唱法为主,报考民族唱法的必须满足以下第②或③条。
报考要求:①在美声、民族唱法上具有较好的声乐基础,熟练演唱中外艺术歌曲,形象好、气质佳,具有一定的舞台演出经验;②参加省、市教育行政部门组织的比赛或汇演中获个人前三名;③在教育部举办的中学生艺术展演活动中获个人二等奖及以上成绩;④ 无比赛成绩,但专业水平突出、有较大发展潜力的学生也可报考。
考生可以使用钢琴伴奏,伴奏人员自带,不允许使用其他伴奏方式,如无伴奏可清唱。
(2)民乐
报考要求:①有较大的发展潜力、较好的音乐基础和较好的器乐演奏能力;②必须服从学校管理和乐团声部调整,严格遵守学校排练时间,参加学校组织的艺术活动。③具有大提琴、低音提琴及所有中国民族乐器(不包括古筝、古琴和葫芦丝)特长。
学生自带乐器。要求:①每位考生现场演奏乐曲一首,演奏时间不超过4分钟;②每位考生准备所演奏乐曲的乐谱二份;③如需伴奏,自带设备。
报名方式
1.符合条件的考生于 6月28日—6月30日 在贵阳一中体育馆(体育馆西北门)领取报名表,并携带相关资料进行报名。
2.报名考生需携带以下材料:①电子照片:一寸白底证件照,提前存在手机相册中;②考生身份证原件;③考生户口本原件;④中考准考证原件(不能提供中考准考证的,需要出具初中学校盖章的有考生中考报名号、学籍号的证明)。
3.学校向审查合格者发放《贵阳一中2022年体育艺术特长生招生考试准考证》,并签署《贵阳一中2022年体育艺术特长生招生考试考生须知》。
专业测试
7月2日(星期六)上午8:00 凭《贵阳一中2022年体育艺术特长生招生考试准考证》、《贵阳市中考准考证》在贵阳一中一号门(西南门)检录进入校园参加专业考试,专业测试地点设在贵阳一中校内。家长不能进入校园,考生迟到15分钟及以上者视为弃权,不得参加考试。考生应具备自我调节和考试准备的能力,如遇伤病等情况应放弃考试,若执意参加产生不良后果,责任自负。
7月4日(星期一)面试
7月8日(星期五)特长生预录取名单校内公示
7月18日预录取名单上报贵阳市教育局
录取办法
根据考生的综合素质、体育或艺术专业水平和学习成绩,择优录取。专业测试成绩达85分(含)以上的考生,可进入面试,面试合格且中考成绩达到学校要求:足球特长生中考考分达中考总分70%(含)以上;其他项目中考考分达中考总分80%(含)以上。7月18日前与学校签订《贵阳一中体育、艺术特长生协议书》,确定为贵阳一中体育、艺术特长生预录取学生,报市教育局审核备案。
贵阳一中科创特长生
招生计划
面向“三区一地”应届初中毕业生招收科技创新特长生10人。

招生报名条件及要求
(一)思想品德端正,认真遵守《中学生日常行为规范》和学校各项规章制度。
(二)具有初中毕业文化课基础,愿意在高中阶段努力学习文化知识,按学校规定参加科技创新竞赛训练及课程安排,继续从事科技竞赛活动。
(三)项目要求
1.(1)在初中阶段获得市级以上教育行政部门、电化教育馆、科学技术协会等主办单位组织的正式科技竞赛单项奖(集体项目一等奖的主力队员),特别是计算机编程、人工智能、机器人竞赛、创意制作等项目。(2)获得全国青少年机器人等级考试三级以上证书者。说明:以上条件满足一项即可。
2.对科技活动有浓厚兴趣,动手能力强,有一定编程基础和科学素养,具备从事科技活动的创新精神与思维品质、科技态度方法以及相关的学知识。
报名方式
1.符合条件的考生于 6月28日—6月30日 在贵阳一中体育馆(体育馆西北门)领取报名表,并携带相关资料进行报名。
2.报名考生需携带以下材料:
①电子照片:一寸白底证件照,提前存在手机相册中;
②考生身份证原件;
③考生户口本原件;
④中考准考证原件(不能提供中考准考证的,需要出具初中学校盖章的有考生中考报名号、学籍号的证明)。
3.学校向审查合格者发放《贵阳一中2022年科技创新特长生招生考试准考证》,并签署《贵阳一中2022年科技创新特长生招生考试考生须知》。
专业测试
7月2日(星期六)上午8:00 凭《贵阳一中2022年科技创新特长生招生考试准考证》、《贵阳市中考准考证》在贵阳一中一号门(西南门)检录进入校园参加专业考试,专业测试地点设在贵阳一中校内。家长不能进入校园,考生迟到15分钟及以上者视为弃权,不得参加考试。考生应具备自我调节和考试准备的能力,如遇伤病等情况应放弃考试,若执意参加产生不良后果,责任自负。
7月4日(星期一)面试
7月8日(星期五)特长生预录取名单校内公示,公示期三个工作日。
7月18日预录取名单上报贵阳市教育局
录取办法
根据考生的综合素质、科技创新专业水平和学习成绩,择优录取。专业测试成绩达85分(含)以上的考生,可进入面试,面试合格且中考成绩达到学校要求:技创新特长生中考考分达中考总分85%(含)以上。7月18日前与学校签订《贵阳一中科技创新特长生协议书》,确定为贵阳一中科技创新特长生预录取学生,报市教育局审核备案。
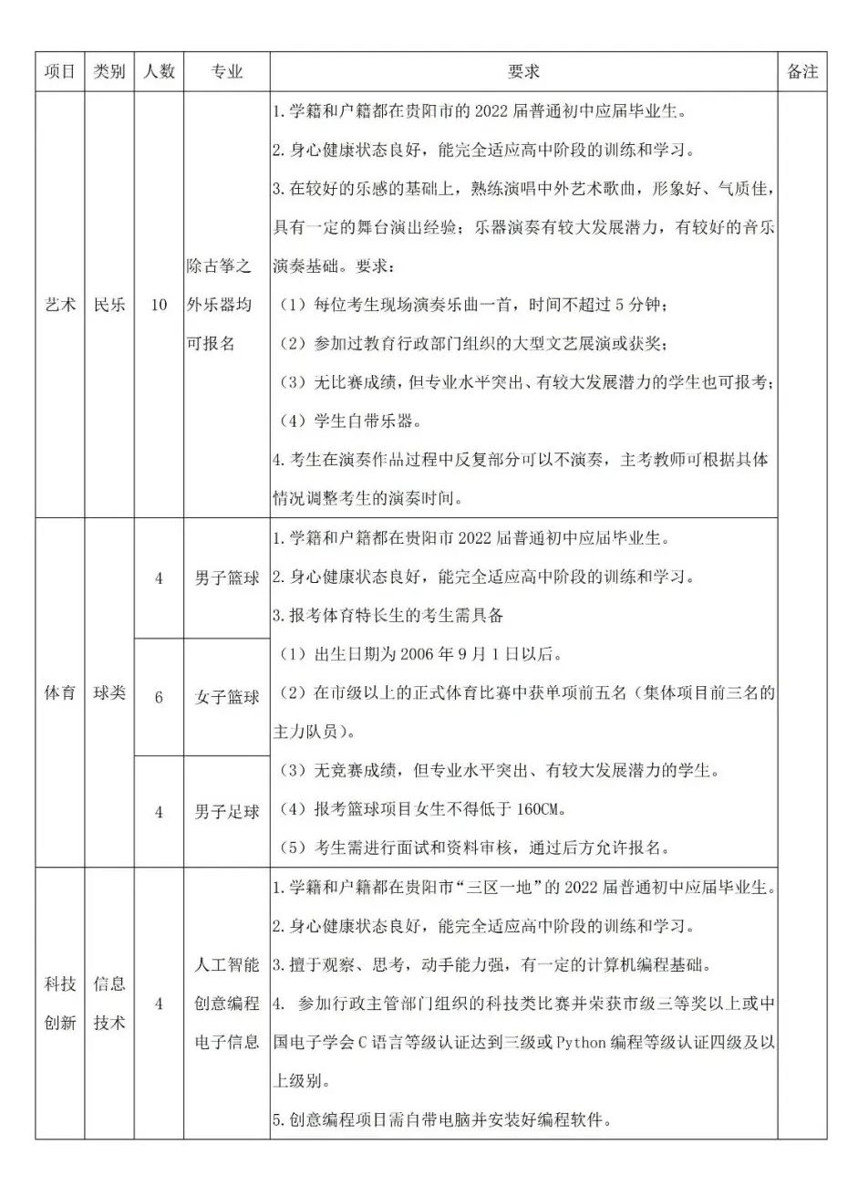
贵阳市第二中学
招收专业对象
1. 体育类(9人):篮球(女子)
2. 科技类 (6人):创客
3. 艺术类(7人):西洋乐器
招生人数
共计22人(体育9人、科技6人、艺术7人)
报考条件
1.身心健康,能自觉遵守《中学生日常行为规范》,能适应普通高中的学习与生活,在初中就读期间没有受过纪律处分且年龄符合当年的招生规定的取得初中义务教育证书的应届毕业生。
2. 具备下列条件之一的,可以报名——
(1)体育特长生:(满足2006年9月1日(含)后出生)
①初中阶段在市级以上的正式体育比赛中获单项前六名(集体项目第三名),获得证书者;
②初中阶段在区级以上的正式体育比赛中获单项前六名(集体项目第三名),获得证书者;
③无比赛成绩,但专业水平突出,经测试认定有较大发展潜力的学生。
(2)科技特长生
①在国家、省、市级教育行政部门或科学协会组织的比赛中获个人三等奖及以上的学生;在各级高校或行业协会组织的科技活动中获得个人二等奖及以上的学生;
②中国电子学会机器人技术、图形化、Python、C语言、等级认证达到四级以上级别;
③无比赛成绩,但专业水平突出,经测试认定有较大发展潜力的学生。
(3)艺术特长生
①在省、市教育行政部门组织的比赛或汇演中获个人前三名的学生;
②在教育部举办的中学生艺术展演活动中获个人二等奖以上的学生;
③无比赛成绩,但专业水平突出,经测试认定有较大发展潜力的学生。
报名时间、地点及相关要求
报名时间: 2022年 6月28日至6月29日 (上午8:30-11:30,下午2:00-4:30)
报名地点: 贵阳二中教务处(南二楼教务2办公室)
报名要求: 符合条件的考生持本人身份证、户口簿、获奖证书等相关证明(原件及复印件1份)、近期免冠证件照(1寸)2张到贵阳二中教务处报名。
资格审查
2022年6月30日对报名学生进行资格审查;2022年7月1日公示报名资格合格学生名单、发放准考证(公示地点:贵阳二中校门口、贵阳二中网站)请考生到校或网上查询;(上午8:30-下午5:00)资格审查合格的学生到校领取准考证。
专业综合测试时间、地点及办法
1. 测试时间:2022年 7月2日
2. 测试地点:贵阳二中运动场(篮球)、创客教室(创客)、阶梯教室(艺术)及体育大厅;
3. 测试办法
(1)2022年7月2日8:00-8:30考生报到(贵阳二中大操场报到点),抽签候考(过时不到者视为自动放弃);
(2)2022年7月2日8:30-17:00现场测试,艺术考生自带乐器(地点:贵阳二中操场、测试教室)。
4.防疫要求:参加考试的考生需出示48小时核酸阴性检测证明及当天正常健康码、行程码入校参考。
录取程序
1. 报考学校的特长生经专业综合测试后符合条件的,由学校招考录取委员会审核通过,2022年7月6日至2022年7月8日在网上和校内公示名单并上报市教育局;
2. 升学考试文化分数要求:参照《贵阳市教育局办公室关于做好2022年贵阳市普通高*特中**长生招生工作的通知》要求,招录的特长生中考总分原则上不低于市招委会划定的特长生投档控制线。中考结束后,专业综合测试及升学考试文化分数达到学校要求的考生,征得家长同意愿意报考学校的,并签订体艺特长生管理协议者,学校将名单上报市教育局、市招考中心审核办理,纳入学校招生计划。
特长生培养与管理
1.学校将创设条件加强对特长生的培养,学生要按照指导老师要求参加平日训练和比赛,家长有义务督促子女努力发展特长;
2.新学期开学后,学校将对录取的考生情况进行复查,如查实属于弄虚作假、冒名顶替的,取消入学资格;
3.学校将与特长生、家长签定协议,实行动态管理;特长生在校期间必须遵守学校规章制度,若有重大违纪现象,学校将按相关制度处理。
4.学生与学校签特长生管理协议。
咨询与监督
贵阳二中招生咨询电话及联系人
教务处:0851-85831251王老师、龙老师、张老师
网 址:www.gys2z.cn
贵阳市第三实验中学
招生类别
体育类、艺术类。
招生条件
1.学籍和户籍都在贵阳市的、符合2022届示范性高中录取条件的普通初中应届毕业生。
2.报考体育特长的考生需具备:
(1)在市级以上的正式体育比赛中荣获单项前三名(集体项目第一名的主力队员);获得国家三级运动员以上证书者。
(2)无竞赛成绩,但专业水平突出、有较大发展潜力的学生。
3.报考艺术特长的考生需具备:
(1)在省、市教育行政部门组织的比赛或汇演中荣获个人前三名的学生;在教育部举办的中学生艺术展演活动中荣获个人二等奖以上的学生。
(2)无比赛成绩,但专业水平突出、有较大发展潜力的学生。
根据贵阳市教育局招收特长生文件的相关精神,特长生在入学前应与学校签订协议书。学生进校后,必须参加学校的训练和比赛。
学生录取到实验三中后,必须遵守国家法律法规和《中学生日常行为规范》及实验三中各项规章制度,除努力学习文化知识外,还应积极参加专项训练、代表学校参加各类比赛活动。
专业计划
1.体育特长生18名


2.艺术特长生12名


注意事项
报名流程
(1)第一步: 6月28—30日 扫描二维码进入小程序填写考生报名基本信息。

(2)第二步:考生在贵阳实验三中官网*载下**《贵阳实验三*特中**长生报名表》,填写并打印,带上身份证或户口本(户口本首页及考生本人页)复印件、中考体育考试准考证复印件、近期同底一寸照片两张到现场报名确认并领取准考证。
现场确认
2022年6月28日—30日(上午8:30—11:00,下午14:30—17:00)。
报名地点
贵阳实验三中
考试安排
2022年 7月2日上午8:00 考生进入校园候考,迟到15分钟以上的考生视为弃权,不得参加考试,考试时考生需提供相关的身份证明材料(身份证或户口本)。
考试地点
贵阳实验三中校园内。
考核项目
1.体育类


2.艺术类



招生录取
1.学校特长生录取是在贵阳市教育局统一领导下自主进行。
2.学校根据特长生专业考试成绩(专业成绩不得低于60分)提出预录取名单并进行公示。
3.获预录取的考生参加贵阳市普通中学统一招生考试后,学校按照择优录取的原则,分项目录取;中考成绩不低于学生生源地第一批次学校投档控制线。
咨询电话
联系电话:88640306
联系人:杨老师、邓老师
贵阳市第六中学
招生计划
贵阳六中计划在贵阳市2022年应届初中毕业生中招收体育类、艺术类特长生共15名。
招收项目
体育类:足球(男女不限)、篮球(限女生);
艺术类:舞蹈(民族、芭蕾)、声乐(民族、美声)。
项目及计划详见下表:

注:如某项目考生专业测试成绩均达不到合格线(80分),则该项目名额调剂给其他项目。
报考条件
具备下列各项条件的考生经审查可报考贵阳六中相应类别特长生。
(一)取得小学、初中义务教育证书的2022届应届毕业生,且年龄符合当年的招生规定。
(二)报考体育类(足球、篮球)特长生的考生需具备:
1.在市级以上的正式体育比赛中获单项前三名(集体项目第一名的主力队员);获得国家三级运动员以上证书。
2.无竞赛成绩,但专业水平突出、有较大发展潜力的学生。
(三)报考艺术美(舞蹈、声乐)特长生的考生需具备:
1.在省、市教育行政部门组织的比赛或汇演中获个人前三名的学生;在教育部举办的中学生艺术展演活动中获个人二等奖以上的学生。
2.无竞赛成绩,但专业水平突出、有较大发展潜力的学生。
报名时间、地点及咨询电话
报名时间 :2022年 6月28日(星期二)一6月30日(星期四) 工作日,上午9:00-11:30
报名地点 :贵阳市第六中学大门口
咨询电话 :0851-86838549、86825127
报名办法
1.考生请于报名时间内到贵阳六中报名登记,初审合格后领取专业测试准考证。
2.考生报考须提供相关资料
(1)《贵阳市第六中学2022年特长生报名表》;
(2)考生户口册原件,提交户主页和考生本人页复印件;
(3)报考项目获奖证书及其复印件。
专业测试时间
时间:暂定于2022年 7月1日一7月8日 。
地点:贵阳六中校内。
具体测试时间及安排另行通知。
各项目测试内容和分值
(一)体育类
1.足球

2.篮球

(二)艺术类
1.舞蹈

2.声乐

录取原则
体育类(足球、篮球)、艺术类(舞蹈、声乐)专业测试成绩不低于80分,学校按120%比例确定预录取的学生名单进行公示;文化录取分数线不低于2022年贵阳市招委会划定的特长生投档控制线;若文化成绩上线,则按预录取名单专业成绩择优录取。
录取程序
1.7月9日前(暂定)公示特长生专业测试成绩。
2.7月9日前公示预录取名单,发放《预录取通知书》。
3.7月18日前学校将所有参加测试考生的专业测试成绩及《贵阳六中招收体育类、艺术类特长生预录取名单》、测试录像光盘报送市教育局审核。
4.中考成绩公布后第二天,学校根据录取原则征询考生意后,确定特长生录取名单,将拟正式录取名单报市教育局、市招考中心办理提前录取手续。
5.以上时间均以实际通知为准。
根据《贵阳市中学招收体育、艺术特长学生管理办法(试行)》相关规定,特长生在入学前须与学校签订协议书。学生进校后,必须参加学校的训练和比赛,如无故多次不参加训练和比赛的,经教育无效者,学校可根据国家法规、规章制度的管理办法给予相应的处理,并在该生综合素质评价档案中予以记载,同时报市教育局备案。
未尽事宜贵阳六中享有最终解释权。
贵阳市第八中学
招生类别
艺术类、体育类
招生计划
(学校招生计划5%)
1.艺术类(5人):乐器类(中国民族乐器、西洋乐器)
2.体育类(5人):花样跳绳
报名条件及要求
(一)基本条件
1.思想品德端正,遵守《中学生日常行为规范》和学校各项规章制度。
2.取得初中义务教育证书的应届毕业生,愿意在高中阶段努力学习文化知识,按照学校规定参加专项训练及比赛。
3.年龄:2006年9月1日以后出生。若特长突出,可酌情考虑(需提供初中三年期间市级以上专业比赛成绩复印件)。
(二)专业条件
1.艺术类特长生
(1)在省、市教育行政部门组织的比赛或汇演中获个人前三名或二等奖以上的学生。
(2)在教育行政部门举办的中学生艺术展演活动中获团体二等奖以上的参演队员。
(3)无竞赛成绩,但专业水平突出,经测试认定有较大发展潜力的学生。
(4)有较大的发展潜力,有较好的音乐基础和器乐演奏能力,服从学校管理和乐团内部声部调整。
2.体育类特长生
(1)在市级以上的正式体育比赛中获得单项前三名(集体项目第一名、第二名的主力队员);在省级以上的正式体育比赛中获得单项前五名(集体项目前三名的主力队员)。
(2)无竞赛成绩,但专业水平突出,经测试认定有较大发展潜力的学生。
(3)有较大的发展潜力,较好体育素质,服从学校管理和调整。
专业测试内容及分值
1.艺术专业测试内容及分值:满分100分
乐器
音准:20分
节奏准确:20分
音色优美、技巧正确:10分
乐曲完整性10分音乐表现力:40分
2.体育专业测试内容及分值:满分100分
花样跳绳
30秒双摇:25分
个人花样:60分
体能项目(男1000m,女800m):15分
报名方式
1.报名时间:2022年 6月28日至6月30日
2.报名地点:贵阳市瑞金中路51号贵阳八中教务处
3.报名考生需携带以下材料
(1)一寸彩色照片两张(不限底色)
(2)考生身份证原件
(3)考生户口本原件
(4)中考体育准考证原件(不能提供中考体育准考证的,需要出具初中学校盖章的有考生中考报名号、学籍号的证明)
(5)证书、奖状、考级证书等(原件及复印件1份)
4.资格审查合格者,现场发放《贵阳八中2022年项目计划特长生招生考试准考证》,并签署《贵阳八中2022年项目计划特长生招生考试考生须知》
专业考试
考试时间 : 7月2日上午 凭《贵阳八中2022年项目计划特长生招生考试准考证》、《贵阳市中考体育准考证》在贵阳八中校门处检录。
艺术类考生:上午8:30入校候考
体育类考生:上午8:40入校候考
考试地点
艺术类:民乐团训练馆
体育类:运动场
考试办法:考生抽签入场,现场测试
艺术类考生自带乐器、乐谱,现场演奏。
体育类考生进行项目测试
录取办法
(一)录取条件
1.达到学校专业测试成绩90分以上含90分。
2.经学校面试合格。
3.2022年贵阳市中考成绩不低于第二批次学校投档控制线。
4.综合考生各方面条件择优录取。
(二)备案及相关说明
1.中考成绩公布后,中考成绩不低于第二批次学校投档控制线的考生,愿意报考学校并征得家长同意的,学校将在网上公示名单并上报市教育局、市招考中心审核备案,纳入学校招生计划。同时根据贵阳市2022年中考招生政策与学校签订《贵阳八中2022年招收项目计划特长生协议书》。
2.录取总数不超过2022年特长生招生计划。各项目选拔的人员须符合学校需求,若某项目所有报考学生专业测试成绩均未达到80分,学校取消此项目招生,该项目的名额可调整至其他项目。
报名、咨询电话
0851-86551893王老师
0851-86551250杨老师
贵阳市第九中学
专业测试
测试内容及分值
(一)体育特长生
1.篮球
(1)助跑单脚起跳摸高/女生立定跳远(10分)
(2)一分钟投篮——自投自抢(10分)
(3)往返运球上篮(20分)
(4)实战能力 (60分)
(5)加分项:
男生身高190厘米加2分,身高195厘米以上加5分;能单手扣篮加5分,能双手扣篮加10分。
女生身高175厘米加2分,身高180厘米以上加5分,能起跳摸篮板加10分。
2.男子足球
(1)5—25米折返跑(10分)
(2)传准(20分)
(3)20米运射(20分)
(4)比赛(50分)
(二)艺术特长生 器乐
(1)音准、节奏、技巧、表现姿态好(30分)
(2)技术娴熟、流畅、乐曲处理得当(30分)
(3)表达风格特点、乐感好(20分)
(4)情感抒发、音乐形象塑造好(20分)
(三)科技创新特长生
1.现场测试
要求: 在规定时间内作答,测试题分客观题和主观题(计算机编程知识)。
2.人工智能和创意作品展示
要求:需携带已制作完成的作品,现场演示答辩。
3.测试能力
创新能力(30%)、观察能力 (20%)、动手能力(30%)、语言表达能力(10%)、团队合作能力(10%)
招生专业及相关要求

报名程序
1.报名时间: 6月28日—6月30日 8:30—17:00
2.报名地点:贵阳市双龙临空港经济区学堂路3号贵阳市第九中学教务处(养正楼二楼)。
【报考体育项目的考生需先在体育组进行资料审核和面试,通过后方允许报名。】
3.报名联系:赵老师、刘老师、陈老师
4.报名考生需携带以下材料
(1)近期1寸免冠彩色照片两张(不限底色)
(2)考生身份证原件
(3)考生户口本原件
(4)中考体育准考证原件(不能提供中考体育准考证的,需要出具初中学校盖章的有考生中考报名号、学籍号的证明)
(5)证书、奖状等(原件及复印件1份)
(6)考生需持“健康码”,并提交个人健康状况“承诺书”。
5.资格审查合格者,现场发放《贵阳九中2022年特长生招生考试准考证》,并签署《贵阳九中2022年特长生招生考试考生须知》。
测试安排
1.测试时间:2022年 7月2日(周六)上午8:00 。
2.测试地点:贵阳市第九中*运学**动场及音乐教室
3.测试办法
(1)2022年7月2日上午8:00-8:30考生报到(贵阳九中篮球场报到点),抽签候考(过时不到者视为自动放弃);
(2)2022年7月2日上午8:30-15:00现场测试。
4.注意事项
(1)艺术类考生自带专业测试所需乐器或伴奏带
(2)测试时请带报名时发放的准考证书。
(3)测试顺序由现场抽签完成。
(4)所有考场加大封闭区域,家长及非考试工作人员,不得进入封闭区域。
(5)根据考试安排,分时段到考点报到,体温测量合格后方可进入考场。如出现体温异常,将立即送医疗机构进行核酸检测,检测结果为阴性方予以考试。候考区每个考生空间间隔1米以上,每个考生候考期间不扎堆,不聚集。准备活动和考试时不必佩戴口罩,其他时间原则上全程佩戴口罩。
5.测试成绩不当场公布,专业测试后两个工作日内在学校网站公布专业测试成绩和面试名单。
录取办法
1.录取条件
(1)达到学校特长生专业测试成绩80分以上(含80分);
(2)在当年的升学考试中文化分数达到学生生源地第二批次学校投档控制线的考生,经与学校签订特长生管理协议后,学校按专业成绩由高到低进行录取。被学校特长生招生预录取的学生,学校将名单上报市教育局、市招考中心审核办理,纳入学校招生计划。
2.录取程序
(1)在专业测试后两个工作日内,在贵阳九中官网(网址:http://gysdjzx.cn)及公众号公布专业测试成绩。
(2)7月10日前在校内公布预录取名单(公示期三个工作日)并上报市教育局。
(3)中考成绩公布后,在当年的升学考试中文化分数达到贵阳市“三区一地”公办省级示范性高中最低录取控制线的考生,征得家长同意愿意报考学校,并签订体艺特长生管理协议的考生,学校将名单上报市教育局、市招考中心审核办理,纳入学校招生计划。
3.录取说明
录取总数不超过2022年特长生招生计划(招生计划数28人为上限,宁缺毋滥)。各项目选拔的人员须符合学校需求,若某项目所有报考学生专业测试成绩均未达到80分,学校取消此项目招生,该项目的名额协调至其他项目。
其他
1.相关纪检部门负责全程监督,如有弄虚作假,一经查实,严格按照相关规定,取消其特长生入围资格。
2.特长生须与学校签订《贵阳市第九中学特长生管理协议书》方可录取,特长生进校后须参加学校组织的训练和比赛,具体见《贵阳市第九中学特长生管理办法》。
咨询电话
0851-88609072 赵老师 刘老师
0851-88609071 王老师
0851-88609075 袁老师 刘老师
学校网址:更多招生详情请登录学校官方网站(http://gysdjzx.cn)或关注贵阳九中官方微信公众号
贵阳市民族中学
招生计划
2022年学校计划录取民族器乐芦笙项目特长生共15名;民族舞蹈项目特长生5名。
招生对象
招生对象为参加贵阳市2022年中考的全市应届初中毕业生。
报名条件及要求
(一)基本条件
1.思想品德端正,能认真遵守《中学生日常行为规范》和学校各项规章制度;
2.具有初中毕业文化课基础,愿意在高中阶段努力学习文化知识,按学校规定参加专项训练及比赛;
3.户籍符合贵阳市示范性高*特中**长生报名条件。
(二)专业条件
1.在省、市教育行政部门组织的比赛或汇演中获个人前三名的学生;在教育部举办的中学生艺术展演活动中获个人二等奖以上的学生。
2.无比赛成绩,但专业水平突出、有较大发展潜力的学生。
3.舞蹈特长生要求:女身高155cm、男身高160cm以上,具有较好的形象、气质、身材等,在古典舞、民族舞、贵州少数民族民间舞蹈方面具有特长。
报名程序
(一)报名时间
2022年 6月28日-30日(9:00—17:00)。
(二)报名地点
贵阳市民族中学勤政楼2楼教务处办公室。
(三)联系电话
0851-83609102
(四)其他:
1.报名时考生带户口本、中考准考证,并须交近期免冠一寸正面照一张。有相关材料(指能体现特长的获奖证书、能力证书)者,验原件交复印件。
2.如实填写报名登记表、准考证,并留下能及时联系到的电话号码。
专业测试
(一)时间
2022年 7月3日上午9:00 。考生持身份证按上级部门的疫情防控要求进入校园(具体要求另行通知),抽签入场参加专业测试。考生迟到15分钟以上者视为弃权,不得参加考试。
(二)地点
贵阳市民族中学体艺楼(考生自带乐器)。
(三)测试内容及分值
芦笙项目:(满分100,60分以上为合格。)
(1)音准、节奏准确(30分);
(2)音色优美、技巧正确(30分);
(3)表演感染力(30分);
(4)乐曲完整性(10分)。
民族舞蹈项目:(满分100,60分以上为合格。)
(1)基本功测试(30分):肢体软开度、跳、转、翻技巧等;
(2)舞蹈片段表演(60分):一支3分钟以内成品舞(自带MP3格式音乐伴奏或现场钢琴伴奏<只提供钢琴>);
(3)着装(10分):均穿着演出服。
录取办法
(一)学校对符合报考条件的考生依据其专项测试成绩,按照市教育局的政策精神和学校招生计划,按120%比例确定预录取的学生名单并进行公示。
(二)7月6日公示预录名单。
公示地点:
贵阳市民族中学学校网站(www.gymzzx.cn)
贵阳市民族中学微信公众号
贵阳市民族中学公示栏
(三)7月12日将预录名单上报市教育局审核。
(四)正式录取:中考成绩公布后4天内根据预录考生中考成绩
确定特长生正式录取名单并报送至相应的教育行政管理部门审核备案。(考生中考成绩不得低于生源地第一批次控制线,对于专业测试成绩突出的考生,可适当降分录取,但不得低于贵阳市招委会划定的特长生投档控制线;非计分科目条件和综合素质条件必须达到填报省级示范性高中的条件;达到分数线者,根据学校招生计划按专业成绩依次录取)
特长生培养管理
特长生一经录取,必须与学校签定特长生管理协议,参加学校少数民族特色艺术团排练及演出任务。
贵州师范大学附属中学
招收计划及安排
1.2022年学校招收体育特长生(篮球)男、女共10人以内。
2.招考报名时间:2022年 6月28日-29日 ,每天上午8:30—11:30,下午14:30—17:30。报名地点:贵州师大附中本部教务处(宝山北路199号)
3.篮球专项测试时间:2022年 7月3日 上午8:0 0开始
4.篮球专项测试地点:师大附中操场
5.测试成绩公布时间:2022年7月10日
学校将对测试过程全程录像,并刻光盘留存。
报考体育特长生的条件
1.2022年初中应届合格毕业生,符合贵阳市各项招生规定。
2.篮球专项水平突出,身体素质较好,有发展潜力的初中学生。
3.男生身高1.75米以上,女生身高1.60米以上。
篮球专项测试内容
1.男生测评项目:助跑摸高;运球上篮;一分钟投篮;综合比赛。
2.女生测评项目:立定跳远;一分钟投篮;运球上篮;综合比赛。
专项考试程序及要求
1.报名:扫健康码,测量体温正常后进入报名点,考生测身高、体重,填写报名表,教务处负责。
2.按身体素质(立定跳远(女生)、助跑摸高)、基本技能(一分钟投篮、运球上篮)、综合素质(综合比赛)的顺序进行测试。
3.分为男子组、女子组同时进行测试;
4.每项测试内容结束,测试老师应及时向考生宣布该项所获成绩,并由考生在测试表上签名认可。
5.当所有项目测试完毕,测试老师必须在测试表上签字,由测试小组组长签字认可,交师*纪大**委同志签字,再上报学校领导批示。
6.要设置一定范围的考点布置,规范考场秩序,严格考风考纪。
7.非测试人员及家长,不准进入警戒线及考场;考点工作人员需佩带监考证件。
8.如出现特殊情况,应及时进行疏导与解释,作好考生及家长的思想工作。
9.测试器材的准备及联络工作,由体育组负责;考场布置由校工负责。
篮球专项测试方法
1.男生:助跑摸高以单脚起跳,单手摸到篮板面上最高一点来测量成绩,测试两次,算最好成绩。
女生:立定跳远,测试两次,算最好成绩。
2.男生一分钟投篮以罚球线的边角到篮圈投影点的距离为半径的圆弧区外,自投自抢任选点投篮,以计投命中次数、运动技评成绩;女子一分钟投篮以罚球线到篮圈投影点的距离为半径的圆弧区外进行自投自抢任选点投篮,计投中次数、动作技评成绩。
3.全场快速运球上篮(秒)测试方法:持球从球场端线外听信号(开始计时)运球至对面篮下行进间上篮、抢到篮板球后,运球返回至篮下行进间上篮,球进篮圈停表,往返两个来回四次上篮都中才算成绩。
要求:
(1)必须球随人走,不能远推运球,不能违反篮球项目规则;上篮不进、必须补进,补篮不限制左右手。出现抢跑、未按要求运球违例等违规行为者, 违规一次扣1分,情节严重者取消成绩。
(2)评分标准 按完成时间计分。
(3)每个考生考试一次。
4.考生的综合素质成绩由现场分组比赛来评定。
体育特长生的录取办法
1.本着公平、公正、公开的原则,由师*纪大**委对专项测试全程监督。
2.将专项测试成绩统计造册,经学校领导集体审核,报师大备案。按120%的比例在附中校园网上公布“体育特长生预录取名单”。
3.体育特长生中考成绩需达到考生生源地第二批次学校投档控制线。
4.中考成绩公布后,学校按中考成绩对“体育特长生预录取名单”上的学生进行排名,由高到低进行录取。
招收体育特长生的管理规定
1.学校建立切实可行的管理办法和训练计划,保证训练工作的正常开展,按照有关规定参加上级教育行政部门组织的篮球竞赛。学校定期派人检查和登记训练工作,组织体育特长生参加意外伤害保险。
2.体育特长生在入校前,应与学校签订相关协议书,保证考生入校后能按规定参加训练和比赛。
3.对违反学校相关规定的体育特长生,经教育不改者,学校将按有关校规进行处理。
贵州省实验中学
招生计划
学校2022年计划面向贵阳市招生体育类4人、艺术类8人;面向贵阳市三区一地,招收科技创新类特长生6人,合计招生18人。
招生项目
1.体育类:面向贵阳市招生足球4人 (面向贵阳市) 。
2.艺术类:面向贵阳市招生西洋乐器8人(键盘类,拨弦类,木管类,铜管类,弓弦类,打击乐类 ,声乐)。
3.科技创新类:面向贵阳市三区一地招生信息技术6人(面向贵阳市)。
招生条件
1.2022届初中应届毕业生,且年龄符合教育局的招生规定。
2.报考足球的考生需具备:
(1)在市级(或市级以上)正式体育比赛中获前三名的主力队员;获国
家三级运动员以上证书者;
(2)无竞赛成绩,但专业水平突出,有较大发展潜力的学生。
3.报考西洋乐器的考生需具备:
(1)初中阶段获市级及以上相关专业比赛、展演个人二等奖以上;
(2)无比赛成绩,但专业水平突出,有声乐、舞蹈特长,且有较大发展潜力的学生。
4.报考科技创新类特长的考生需具备:
(1)在市级(或市级以上)教育行政部门、科协、计算机学会等组织的信息技术、机器人、创客、创新发明比赛中荣获二等奖及以上的学生。
(2)中国电子学会、全国高等学校计算机教育研究会等C语言等级认定达到三级或Python编程等级认定四级以上。
(3)无比赛成绩或者等级证书,但专业水平突出,有较大发展潜力的学生。
报名和测试时间、地点
1.报名时间:2022年 6月28日-6月30日 (早上8:30-12:00;下午14:20-17:30)
2.所需材料:
报名表(在贵州省实验中学官网*载下**特长生报名表,填写并打印);身份证或户口本(户口本首页及考生本人页)复印件;中考体育考试准考证复印件;近期一寸照片一张;证书和奖状复印件。
3.报名地点:贵州省实验中学河滨校区。
报名时需持“健康码”,个人健康状况“承诺书”。
4.测试时间: 7月3日 (星期日上午:9:00)。
7月3日早上8::00有校车从河滨校区出发,需坐校车的考生提前申请。
测试地点:贵安校区
体育类:贵安校区体育场。
艺术类:贵安校区艺术教室。
科技创新类:贵安校区信息中心。
测试及录取
1.体育特长生测试:
(1)身体基本素质(立定跳远、50米);
(2)专项素质:足球(传接球、运球绕杆、对抗比赛)。
2.乐器(声乐)特长生测试:
测试内容:
(1)自选乐曲一首(除钢琴专业外,其余乐器自备),节奏模仿,旋律模唱。
(2)声乐或舞蹈才艺展示(自带伴奏);
3.信息技术特长生测试:
测试内容:
(1)必考模块(计算机思维);
(2)选考模块(上机编程、特长技能展示);
4.学校成立特长生考核和招生委员会,负责本校的特长生招生工作,特长 生的专项测试工作,由相关老师和外聘专家组成的测试组负责。
5.如某一项专业测试达不到该项专业测试标准要求,该项招生名额调整到其它项目。
6.学校根据考生专业测试成绩和批准的招生计划数,按120%比例确定预录取拟定学生名单并在学校网站和学校宣传栏进行公示。
7.报考学校高中的特长生升学文化成绩须达到贵阳市第二批次录取最低控制线,考生不再享受参加市级以上正式体育、艺术竞赛所获名次加分照顾政策。
8.根据学生升学文化成绩和专项测试成绩择优录取,并对拟录取的学生进行公示后上报市教育局、市招考中心审核办理,纳入学校招生计划。
联系方式
报名联系人:赵老师 蔡老师 邹老师
报名联系电话:0851-85975251
学校信息 :更多招生详情请关注贵州省实验中学官方微信公众号或者登录学校官方网站(www.gzssyzx.com)进行查阅。
贵州中澳合作学校
招生计划
20人 (体育:13人;艺术: 7人)

各项目选拔的人员需符合学校需求,若某项目所有报考学生专业测试成绩均未达到80分,学校取消此项目招生,该项目的名额协调至其他项目。
招生报名条件及要求
(一)思想品德端正,认真遵守《中学生日常行为规范》和学校各项规章制度。
(二)具有初中毕业文化课基础,愿意在高中阶段努力学习文化知识,按学校规定参加体育、艺术专项训练及比赛。
(三)项目要求
1.体育特长生
(1)年龄条件: 2007年1月1日(含)以后出生(特长突出,可酌情考虑。不符合年龄条件的考生需要提供初中三年期间市级以上专业比赛成绩复印件)
(2)在市级以上的正式体育比赛中获单项前三名(集体项目第一名的主力队员);获得国家三级运动员以上证书者。
(3)无竞赛成绩,但专业水平突出、有较大发展潜力的学生。
(4)男篮身高178cm(含)以上,女篮身高163cm(含)以上(专业水平突出,可酌情考虑)。
2、艺术特长生
(1)交响乐
报考要求:①要求有较大发展潜力,有较好的音乐演奏基础;②服从学校乐团内部乐器调剂安排,严格遵守学校排练时间,必须参加学校组织的艺术活动。③除钢琴专业外,所有西洋管弦乐器、打击乐器均可报名。
考试考场要求:①考生自带乐器,自选一首乐曲,一首练习曲。考生在演奏作品过程中反复部分可以不演奏,主考教师可根据具体情况调整考生的演奏时间;②每位考生准备所演奏的乐曲、练习曲乐谱二份;③考生需现场试奏学校准备的一小段乐谱。
(2)舞蹈
舞蹈类别为芭蕾舞、民族舞、古典舞和现当代舞(不包括街舞、爵士舞、拉丁舞等流行舞)。要求有较强的肢体表现力,表演能感染人;对于舞蹈专注、投入、拥有个人理解,具有强烈的责任心及使命感。女生身高163cm(含)以上,男生身高173cm(含)以上,考试前进行身高测量,身高不符合招收条件者,不予测试。只招收舞蹈专业艺考方向与高考舞蹈特长生方向的学生。
考试内容为两项:第一.基本能力,包括软度、技巧、模仿、即兴等;第二.剧目表演;考试时所用的服装、道具、伴奏音乐自备(要求:伴奏音乐用U盘存储,不得有其它无关文件,常用的音乐*放播**格式),表演时长在3分钟以内。
报名方式
1.符合条件的考生于 6月28日—6月30日 在贵阳一中体育馆(体育馆西北门)领取报名表,并携带相关资料进行报名。
2.报名考生需携带以下材料:
①电子照片:一寸白底证件照,提前存在手机相册中;
②考生身份证原件;
③考生户口本原件;
④中考准考证原件(不能提供中考准考证的,需要出具初中学校盖章的有考生中考报名号、学籍号的证明)。
3.学校向审查合格者发放《贵州中澳合作学校2022年体育艺术特长生招生考试准考证》,并签署《贵州中澳合作学校2022年体育艺术特长生招生考试考生须知》。
专业考试
7月2日 (星期六)上午8:00凭《贵州中澳合作学校2022年体育艺术特长生招生考试准考证》、《贵阳市中考准考证》在贵阳一中一号门(西南门)检录进入校园参加专业考试,专业考试地点设在贵阳一中校内。家长不能进入校园,考生迟到15分钟以上者视为弃权,不得参加考试。考生应具备自我调节和考试准备的能力,如遇伤病等情况应放弃考试,若执意参加产生不良后果,责任自负。
7月4日(星期一)面试
7月8日(星期五)特长生预录取名单校内公示
7月18日预录取名单上报贵阳市教育局
录取办法
根据考生的思想素质、体育或艺术专业水平和学习成绩,择优录取。专业测试成绩达85分(含)以上的考生,可进入面试,面试合格且中考成绩达到学校要求:“三区一地”普通高中学校招生第二批次最低控制线。7月18日前与学校签订《贵州中澳合作学校体育、艺术特长生协议书》,确定为贵州中澳合作学校体育、艺术特长生预录取学生,报市教育局审核备案。
来源 黔学帮
编辑 胡锐
二审 施昱凌
三审 田旻佳