回顾2021年,政府采购引人侧目,《政府采购需求管理办法》、《政府采购促进中小企业发展管理办法》、《2021年全国政府采购代理机构评价指标体系》等文件重磅发布,《政府采购货物和服务招标投标管理办法(修订草案征求意见稿)》向社会公开征求意见……2020年,全国政府采购规模为36970.6亿元,较上年增加3903.6亿元,同比增长11.8%,占全国财政支出的比重10.2%,占全国GDP的比重3.6%。
在全球疫情影响下,经济发展压力重重,政府“放管服”改革和“带头过紧日子”持续深入,财政支出经费缩减,政府采购也积极落实政策要求,部分省份发布了新一期集中采购目录及限额标准,体现了改革管理的方向。
从集中采购目录看,内蒙古自治区集采目录品目较少,包括货物类和服务类共18个一级品目;陕西省集采目录品目较多,包括货物类、工程类和服务类共40个一级品目。总体看,和往年相比有增增有减,增加的品目主要集中在工程和服务类。
从分散采购限额标准看,海南政府采购2020-2022年公开招标限额标准为200万元,山东将政府采购货物、服务和工程类项目的采购限额标准统一调整150万元,其他省份货物、工程、服务类项目分散采购限额标准主要集中在100万及以下。公开招标的限额标准大部分省份设定为400万以上,个别省份为200万或300万。政府采购限额标准的调整有助于扩大采购人自主权、降低行政成本、提高采购效率。
此外,多省份单独设置了电子卖场采购限额标准,进一步规范预算单位使用政府采购电子卖场实施小额采购项目。
以下为中央预算单位及10个省份的集采目录及限额标准:
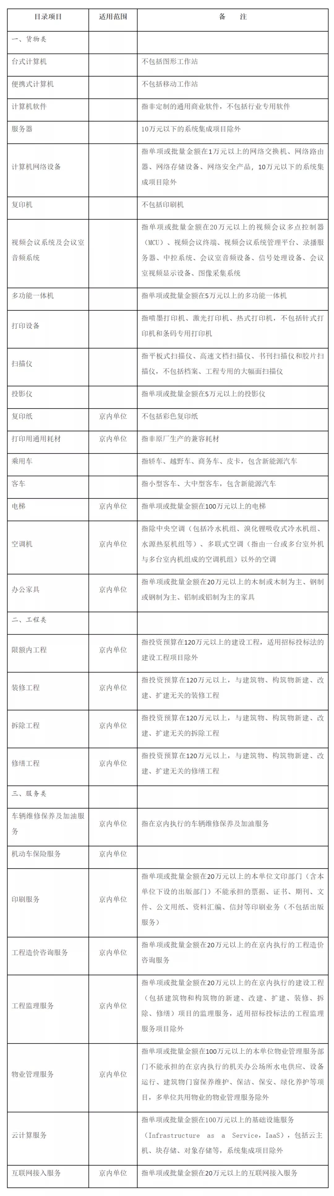
中央预算单位政府集中采购目录及标准(2020年版)
集中采购机构采购项目
以下项目必须按规定委托集中采购机构代理采购:

注:①表中“适用范围”栏中未注明的,均适用于所有中央预算单位。
②表中所列项目不包括部门集中采购项目和中央高校、科研院所采购的科研仪器设备。
部门集中采购项目
部门集中采购项目是指部门或系统有特殊要求,需要由部门或系统统一配置的货物、工程和服务类专用项目。各中央预算单位可按实际工作需要确定,报财政部备案后组织实施采购。
分散采购限额标准
除集中采购机构采购项目和部门集中采购项目外,各部门自行采购单项或批量金额达到100万元以上的货物和服务的项目、120万元以上的工程项目应按《中华人民共和国政府采购法》和《中华人民共和国招标投标法》有关规定执行。
公开招标数额标准
政府采购货物或服务项目,单项采购金额达到200万元以上的,必须采用公开招标方式。政府采购工程以及与工程建设有关的货物、服务公开招标数额标准按照国务院有关规定执行。
广东省政府集中采购目录及标准(2020年版)
集中采购目录
凡纳入集中采购目录的项目均须按规定委托集中采购机构采购。

注:1.表中所列项目根据财政部《政府采购品目分类目录》(财库〔2013〕189号)制定,除我省另有补充说明外,各品目具体内容按照财政部《政府采购品目分类目录》(财库〔2013〕189号)对应内容解释确定。
2.表中所列项目不包括部门集中采购项目和高校、科研机构所采购的科研仪器设备。
部门集中采购
各级主管预算单位对本部门或系统有特殊要求,需要统一配置的货物、工程和服务类专用项目,可结合实际工作需要自行确定本部门或系统的部门集中采购项目范围及限额标准,报同级财政部门备案后实施。部门集中采购项目的限额标准不得高于分散采购限额标准。
分散采购限额标准
除集中采购机构采购项目和部门集中采购项目外,单项或批量金额达到100万元以上(含100万元,下同)的货物、工程和服务项目应执行《中华人民共和国政府采购法》和《中华人民共和国招标投标法》有关规定,实行分散采购。
公开招标数额标准
(一)货物和服务类
单项或批量金额400万元以上的货物和服务项目,应采用公开招标方式。
(二)工程类
施工单项合同估算价400万元以上的工程项目、与工程建设有关的重要设备、材料等货物项目200万元以上的以及与工程建设有关的勘察、设计、监理等服务项目100万元以上的,必须招标。
政府采购工程以及与工程建设有关的货物、服务,采用招标方式采购的,适用《中华人民共和国招标投标法》及其实施条例;采用其他方式采购的,适用《中华人民共和国政府采购法》及其实施条例。
内蒙古自治区全区统一集中采购目录及有关政策(2020年版)
集中采购机构采购项目
以下项目必须按规定委托集中采购机构代理采购:

备注:所列项目不包括高校、科研机构所采购的科研仪器设备。
公开招标数额标准
政府采购货物或服务项目,单项采购金额400万元以上的,采用公开招标方式。与建筑物和构筑物的新建、改建和扩建无关的单独装修、拆除、修缮工程,项目采购金额400万元以上的,采用公开招标方式。
分散采购限额标准
除集中采购目录外,各单位自行采购单项或批量达到分散采购限额标准的项目应按《中华人民共和国政府采购法》及其实施条例有关规定执行。
政府采购货物、服务和工程项目分散采购限额标准为自治区本级100万元,盟市级80万元,旗县级60万元。
电子卖场采购限额标准
政府采购货物或服务项目,已经明确采购规则电子卖场采购的,单项或批量金额未达到30万元的可直接采购。单项或批量金额30万以上的,未达到公开招标数额标准的可采取网上竞价、询价等方式采购。暂未建设电子卖场的盟市、旗县(市、区)仍按原方式执行,后续按照自治区统一规划接入。
小额零星采购限额标准
各单位采购集中采购目录内,电子卖场满足不了紧急需求的采购项目,单项或批量金额未达到30万元的,可按单位内控制度直接办理和实施采购,及时在同级财政部门备案。
部门集中采购
自治区财政厅不再制定统一的部门集中采购目录,按照“谁采购 谁负责”的原则,由自治区各主管预算部门按照财政部印发的《政府采购品目分类目录》,结合自身业务和行业特点,自行确定本部门的“部门集中采购”项目范围,并事先报自治区财政厅备案后实施。
紧急采购
除《中华人民共和国政府采购法》第八十五条规定的情形外,其他发生不可预见的紧急情况(非采购人自身原因造成),不能或来不及履行政府采购程序的,经主管预算单位同意后,由采购人按照采购需求直接完成采购并及时报同级财政部门备案。
续期采购
针对采购需求具有相对固定性、延续性且价格变化幅度小的服务项目,在预算有保障的前提下,采购人可以签订不超过三年履行期限的政府采购合同。
福建省政府集中采购目录及限额标准
集中采购机构采购项目
以下项目必须按规定委托集中采购机构代理采购:





表中所列项目不包括高校、科研院所采购的科研仪器设备。除集中采购目录另有说明外,集中采购目录相关品目及范围执行《财政部关于印发〈政府采购品目分类目录〉的通知》(财库〔2013〕189 号)的标准,云计算服务暂无对应品目编码,以财政部日后公布为准。
分散采购限额标准
省级货物或服务项目分散采购限额标准为50万元,市县级货物、服务项目分散采购限额指导标准为30万元以上;省级工程项目分散采购限额标准为100万元,市县级工程项目分散采购限额指导标准为60万元以上。各地应按指导标准制定本地区分散采购限额标准,未制定标准的按照指导标准下限执行。
各地制定的分散采购限额标准应在指定政府采购信息发布媒体“中国政府采购网”(http://www.ccgp.gov.cn)或“福建省政府采购网”(http://www.ccgp-fujian.gov.cn/index.html)进行发布。
公开招标数额标准
政府采购货物或服务项目,省级公开招标数额标准为300万元,市县级公开招标数额标准为200万元;政府采购工程以及与工程建设有关的货物、服务公开招标数额标准按照国务院有关规定执行。
2021年山东省政府集中采购目录及标准
集中采购目录

关于政府采购限额标准
将政府采购货物、服务和工程类项目的采购限额标准统一调整150万元。集中采购目录以外且在采购限额标准以下的项目,不属于《中华人民共和国政府采购法》适用范围。
关于公开招标数额标准
将省级货物、服务类公开招标数额标准,由同一预算项目下采购金额400万元,调整为同一预算项目下同一“二级品目”累计采购金额400万元。累计采购金额400万及以上的项目,应当采用公开招标方式;不足400万元的,由各部门单位根据项目需求特点,自行选择非公开招标采购方式。
与建筑物和构筑物的新建、改建、扩建无关的装修、拆除、修缮工程项目,以及公开招标数额标准(400万元)以下的建筑物和构筑物的新建、改建、扩建工程,均不属于依法必须招标的工程,按照《中华人民共和国政府采购法》及其实施条例规定,无须采用招标方式采购,由采购人根据项目需求特点,选择竞争性谈判、竞争性磋商、单一来源或者定点采购等方式组织实施。
小额零星自行采购数额标准
《集中采购目录》内品目的小额零星自行采购数额标准,货物、服务和工程类同一“二级品目”年度累计金额统一调整为30万元。
集中采购目录内可委托社会代理机构额度标准
驻济省直部门、单位选择省政府采购中心组织实施的项目范围,由《集中采购目录》内采购预算100万元(含)以上,调整为《集中采购目录》内150万元(含)以上的项目。
陕西省政府集中采购目录及标准(2021年版)
集中采购机构采购目录 (必须委托集中采购机构代理采购)



部门集中采购项目
部门集中采购项目是指部门或系统有特殊要求,需要由部门或系统统一配置的货物、工程和服务类专用项目。按照“谁采购谁负责”的原则,不再制定统一的部门集中采购目录,由各级各主管预算部门按照财政部印发的《政府采购品目分类目录》,结合自身业务和行业特点,自行确定本部门的“部门集中采购”项目范围,并在年度部门预算编制前报同级财政部门备案后实施。
政府采购限额标准
政府采购限额标准指集中采购机构采购项目和部门集中采购项目以内采购项目的限额标准。工程项目,省级限额标准为80万元,市县级限额标准为60万元。货物或服务项目,省级限额标准为50万元,市县级限额标准为30万元。
公开招标数额标准
工程项目,公开招标的数额标准为400万元以上。货物或服务项目,省级公开招标的数额标准为300万元以上,市县级为200万元以上。
与建筑物和构筑物新建、改建、扩建无关的装修、拆除、修缮工程,项目采购金额400万元以上的,可以采用竞争性谈判、竞争性磋商或者单一来源方式进行采购,应在采购开始前报同级财政部门批准。
分散采购限额标准
除集中采购机构采购和部门集中采购外,各单位单项或批量金额达到政府采购限额标准的项目按照《中华人民共和国政府采购法》有关规定,实行分散采购。
电子卖场采购限额标准
货物或服务项目,已经明确列入电子卖场采购的采购项目,单项或批量金额未达到50万元的可直接采购。单项或批量金额50万以上的,未达到公开招标数额标准的采购项目,按照电子卖场相关规定实施采购。暂未建设电子卖场的市、县仍按原方式执行,后续建成后统一接入。
政府采购预算编制
政府采购应严格按照批准的预算执行。省级20万元以下,市县级10万元以下列入集中采购目录的品目,原则上可以不编制政府采购预算
四川省政府集中采购目录及标准(2020年版)
集中采购机构采购项目
以下项目必须按规定委托集中采购机构代理采购:



注:①表中所列项目不包括省内高等学校、科研院所采购的科研仪器设备。
②各级集中采购机构应严格按照集中采购目录,制定集中采购项目的实施方案,报同级财政部门同意后发布执行。
分散采购限额标准
集中采购目录以外,单项或批量采购预算省级和成都市本级在50万元、其他市本级和县(市、区)级在30万元以上的货物和服务项目;单项或批量采购预算在100万元以上的工程项目。
公开招标数额标准
政府采购货物和服务项目,单项或批量采购预算在400万元以上的,应当采用公开招标方式;政府采购工程以及与工程建设有关的货物、服务公开招标数额标准按照国务院有关规定执行。
前述所称“单项或批量采购预算”,是指采购人在一个财政年度内,一个预算项目下的同一采购品目汇总预算金额达到相应数额标准的,其中“采购品目”以四川省财政厅发布的《四川省政府采购品目分类目录》中的“采购品目名称”为准。所称“以上”,包含本数。
黑龙江省政府集中采购目录及标准(2021年版)
政府集中采购目录
以下项目(品目)必须按规定委托集中采购机构代理采购:

注:表中所列项目不包括高校、科研机构所采购的科研仪器设备。
集中采购限额标准
省本级《政府集中采购目录》(以下简称《目录》)内货物、服务、工程项目(品目)集中采购限额标准为60万元。限额标准以上(大于等于60万元)的,作为单独项目(品目)委托集中采购机构按照法律法规规定的方式执行。限额标准以下(小于60万元)的,通过协议供货、电子卖场、定点采购等方式采购;以上方式无法满足需求的,可通过网上竞价等简易方式采购。各市(地)、县(市)《目录》内货物、服务、工程项目(品目)集中采购限额标准自行确定,原则上各项目(品目)集中采购限额标准应统一。
分散采购限额标准
省本级《目录》外货物、服务、工程项目(品目)分散采购限额标准为60万元。限额标准以上(大于等于60万元)的,实行分散采购;限额标准以下(小于60万元)的,由采购人按照政府采购内部控制管理制度自行采购,提倡通过协议供货、电子卖场、定点采购、网上竞价等方式采购;市(地)、县(市)级《目录》外货物、服务项目(品目)分散采购限额标准应大于等于30万元,工程项目(品目)应大于等于60万元。
公开招标限额标准
政府采购货物、服务项目(品目)的公开招标限额标准,省本级为大于等于400万元,市(地)、县(市)级应大于等于200万元。全省大于等于400万元的政府采购工程项目(品目),采取竞争性磋商等非招标方式实施。
湖北省政府集中采购目录及标准(2021年版)
集中采购目录
(一)集中采购机构采购项目。以下项目必须按规定依法委托集中采购机构代理采购。

(二) 部门集中采购项目。部门集中采购项目是指部门或系 统有特殊要求,需要由部门或系统统一配置的货物、工程和服务 类专用项目。部门集中采购项目范围由各省级主管预算单位结合 自身业务特点自行确定,报省财政厅备案后组织实施。
(三) 集中采购目录有关说明。
1. 集中采购目录的品目编码、名称、说明按照《财政部关 于印发〈政府采购品目分类目录〉的通知》(财库〔2013〕189 号)中对应内容确定。
2. 集中采购目录不适用于高校、科研院所。
3. 涉及科技创新产品(包含设备及服务)纳入集中采购 目录。
4. 未设立集中采购机构的地区,可以委托其他地区集中采 购机构组织实施。预算单位可根据项目实施地点,就近委托集中 采购机构代理采购项目。属于本部门、本系统有特殊要求的项 目,主管预算单位可自行委托中央国家机关集中采购机构或国家 部委部门集中采购机构组织采购。
分散采购限额标准
除集中采购机构采购项目外,各预算单位单项或批量采购金 额达到分散采购限额标准的项目应按《中华人民共和国政府采购 法》和《中华人民共和国招标投标法》有关规定执行。分散采购 限额标准如下:货物、服务类项目省级和武汉市本级为100万 元、市州级为60万元、县级为40方元;工程类项目全省统一为 60万元。
公开招标数额标准
政府采购货物或服务项目,省级单项或批量采购达到400万 元以上、市县级200万元以上的应当采用公开招标方式,其中武 汉市市本级执行省级公开招标数额标准。政府采购工程项目以及 与工程建设有关的货物、服务公开招标数额标准按照国家有关规 定执行。
甘肃省2020-2022年政府集中采购目录和采购限额标准
集中采购机构采购项目
以下品目,采购人应当委托集中采购机构代理采购。

注:表中所列项目不包括高校、科研机构所采购的科研仪器设备。
分散采购限额标准
除集中采购机构采购项目外,各单位单项或批量采购金额达到分散采购限额标准的项目应按《中华人民共和国政府采购法》有关规定执行。
省级、市级单位货物、服务项目分散采购限额标准 50万元以上,工程项目分散采购限额标准 100 万元以上。县级单位货物、服务项目分散采购限额标准 30万元以上,工程项目分散采购限额标准60万元以上。
为实现集中采购目录省域范围相对统一,充分发挥集中采购制度优势,不断提升集中采购服务质量和专业水平,市(州)、县(区)不再单独制定集中采购目录。
公开招标数额标准
货物或服务项目单项采购金额达到 200万元以上的,应当采
用公开招标方式,因特殊情况需要采用公开招标以外采购方式的,应在采购活动开始前,报经政府采购监督管理部门批准。政府采购工程公开招标数额标准按照国务院有关规定执行。
相关说明
1、本目录所有列入品目的名称及编号依据财政部印发的《政府采购品目分类目录》(财库〔2013〕189号)编制。
2、同一采购项目中含有货物、服务不同采购对象的,以占项目资金比例最高的采购对象确定项目属性。
3、采购人购置计算机办公设备时,应当采购预装正版操作系统软件的计算机产品,对需要购置的办公软件和杀毒软件一并做出购置计划。
4、供水、供电、供暖、供气,房屋租赁等统一定价或不具备竞争性的服务项目,采购人可自行采购。
5、因严重自然灾害和其他不可抗力事件开展政府采购活动的,应当按照《甘肃省应急项目政府采购管理暂行办法》组织采购。
6、涉及国家安全和秘密的项目采购,执行《涉密政府采购管理暂行办法》(财库〔2019】39号)。
7、采购人必须在采购活动中落实节约能源、保护环境、扶持不发达地区和少数民族地区、促进中小企业发展、扶持监狱企业等政府采购政策。
8、本目录由省财政厅负责解释。
海南省2020-2022年政府集中采购目录及标准
政府集中采购目录
《海南省省级2020-2022年政府集中采购目录》(详见附件)的编制基础是财政部《政府采购品目分类目录》。纳入集中采购目录的项目必须委托集中采购代理机构采购。采购人可以不受行政区域、预算管理级次所限委托集中采购机构组织开展集中采购活动。
集中采购目录备注“网上商城”的货物,采购人应通过网上商城采购。同一品目货物年度累计采购预算金额200万元以上(含200万元)或网上商城没有所需型号,采购预算金额在20万元以上的,应委托集中采购机构组织采购。网上商城没有所需型号,采购预算金额在20万元以下(含20万元),由采购人自行购买,采购价格不得违反资产配置标准,不得高于同期市场平均价。
政府采购限额标准
2020-2022年政府采购限额标准为200万元。除集中采购目录项目外,采购人使用财政性资金采购的货物、工程和服务项目,采购预算金额达到限额标准(含)以上的,应实行政府采购。
集中采购目录以外、采购预算金额未达到限额标准的项目,属于非政府采购项目,由采购人按照相关预算支出管理规定和本单位内部控制采购规程组织实施。
公开招标数额标准
政府采购货物或服务项目,采购预算金额达到400万元以上(含400万元)的,采用公开招标方式。政府采购工程公开招标数额标准按照国务院有关规定执行。
采购人采购公开招标数额标准以上的货物或服务,因特殊情况需要采用公开招标以外的采购方式的,应当在采购活动开始前获得县级以上人民政府采购监督管理部门的批准。
政府采购工程以及与工程建设有关的货物、服务,采用招标方式采购的,适用《中华人民共和国招标投标法》及其实施条例;采用其他方式采购的,适用《中华人民共和国政府采购法》及其实施条例。
凡达到公开招标数额标准且采用公开招标方式的政府采购项目,均应进入公共资源交易中心集中开展采购活动。
关于调整海南省省级2020—2022年政府集中采购目录及标准的通知
经省政府批准,我厅对《海南省财政厅关于印发海南省省级2020-2022年政府集中采购目录及标准的通知》(琼财采〔2019〕781号)中网上商城采购相关规定进行调整,具体调整内容为:取消强制在网上商城采购的规定,集中采购目录内货物采购预算金额200万元以下的,可自行购买;采购预算金额200万元(含)以上的,应委托集中采购机构组织采购。
海南省省级2020-2022年政府集中采购目录

