现在是人手一部移动电话的时代,相信大家都遇到过手机欠费,忙起来忘记充,而话费归零后手机却被运营商停机断网了,导致自行无法网上缴费。

手机没了信号,如果恰巧WiFi也用不了,就会变成“原始人”,陷入叫天天不应的困境,只能去手机店或者让同事朋友帮忙代充。
7月5日,微信和三大运营商共同打造“绿色缴费通道”,让停机、断网的手机用户也能给自己充话费,这是专门针对手机停机用户提供的线上自助缴费通道——微信支付绿色缴费通道。

在手机停机之时,运营商会给用户发一条短信,短信中提供一个链接,引导用户到“绿色缴费通道”里面通过微信支付缴费。
如果用户没能收到短信,打开浏览器访问网站,过去欠费状态下网页是无法打开的,而现在只要保持数据流量开关打开,也会自动跳转到“绿色缴费通道”网页上来。

充值流程:1、用户进入“绿色缴费通道”Web页面;2、确认订单信息;3、进入微信支付,并通过支付验证;4、充值完成页面提示;5、微信支付验证。
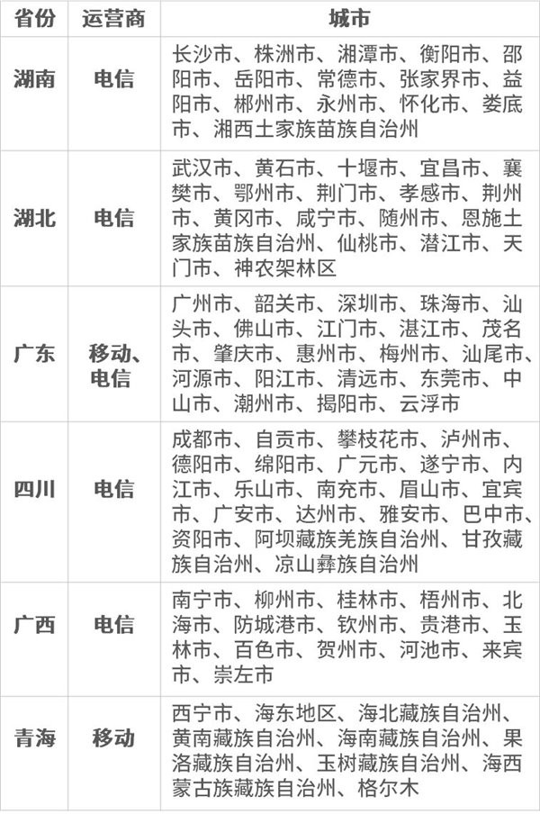
目前微信支付绿色缴费通道已在广东移动、广东电信、湖南电信、青海移动等多个运营商上线,覆盖包括凉山彝族自治州、玉树藏族自治州等边远地区的超100个城镇,预计年底上线数量超过20家,覆盖用户量过亿。

据悉,绿色缴费通道的实行是因微信支付与三大运营商合作进行服务升级,在用户欠费时由停机状态转为修改签约APN信息,从而通过APN访问运营商官网及支付网页,使缴费过程更加安全快捷。

未来,绿色缴费通道的重定向能力,可以用在某些只能访问特定应用的环境下,如航空中购物、校园知识竞赛、*队军**保密训练等,将运营商短信能力、数据流量检测能力和微信支付能力做全面对接,提升用户体验。还可以在保证用户权益的基础上,用户开通微信代扣实现永不停机。

不过,网友们对这个新功能也有褒贬不一的看法。有人认为这存在着不法商家冒充运营商用假链接欺骗用户的可能,所以大家要谨防网络诈骗,来源不明的信息务必要核实。

【温馨提示】资料综合自网络。天高科技倡导尊重与保护知识产权,如发现本号文章存在版权问题,烦请提供版权疑问、身份证明、版权证明、联系方式等发邮件至 xiangxing#tigonetwork.com(#改为@),我们将及时处理。