由中国教育在线联合微博教育发起的一项关于考研动机的调查显示, 改变学校背景出身,提高就业竞争力是考研的主要动机 ,比例超过 70%。而比较茫然,还没有做好就业准备以及作为就业备胎分别达到 30%、21%。

那么……如果有学校毕业直接包分配,岂不是一步到位?全网搜索后发现,还真有这样的院校!这么强的招生单位,是不是很心动呀?
中国航天科技集团第九研究院
772所:
772所真的香到不行,研一3800/月,研二、三7400/月,毕业还可以留所工作,解决北京户口,工资还可能会再涨!同学们快报起来!


16所:
每月1800奖学金,享受职工待遇,各种奖学金,毕业后还能留所工作!

771所:
奖助学金种类超多。

13所:
每月3000-6000助学金+各种福利,基本和出来工作没什么区别了!


理工科的同学们可以多关注一下各大研究院的招生信息,一般研究院的工资、福利还是相当不错的!
但除了这些超级香的研究所,我们还有很多选择,比如选择普遍奖学金比较高的学校以供参考~
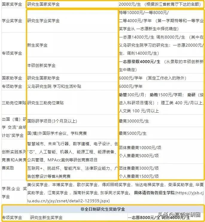
中国计量大学
奖学金超丰厚! 国家奖学金20000;学业奖学金分三等:10000/8000/4000/年;
新生奖学金一志愿14000元/生,调剂生8000元/生;义乌研究生院新生奖学金一志愿20000元/生,调剂生14000 元/生;国家助学金6000/年等等。
同学们努力一点的话,读书都能年入5万!不止覆盖了学费,还有赚到!

深圳大学
深圳大学的“壕”可是出了名了的! 按照深圳大学的校奖助政策体系,全日制、非定向的硕士研究生一年获得的奖助学金均不少于8000,表现优异的不少于6万,如累计学校现有国家助学金、社会(企业)奖学金等, 一年所获奖助学金可能会超过10万元!
读深大的话,不仅能赚回学费,还能毕业就暴富!

温州大学
温州大学的奖学金也比较多, 能达到2-3w一年 ,比深圳大学虽然不行,但也算得上丰厚了。



南方科技大学
南方科技大学也是相当的富有, 据说平均每人每月能拿到4166元! !给钱给文凭,考南科大真的超赚!

进入8月,22考研的目标院校基本都已确定
23考研的同学应该也开始挑选目标院校了
毕业工作和奖学金固然重要
但考研目标不尽相同
同学们还是应该根据自己的考研目标
选择院校选择专业