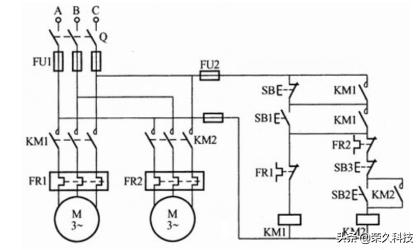
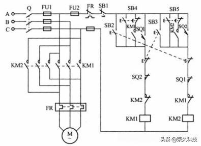
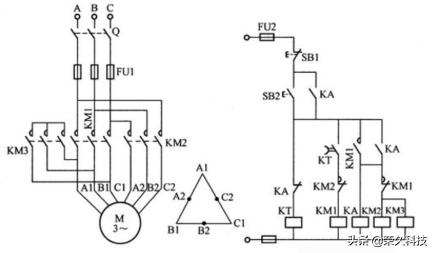
一、两台电动机顺序启动和顺序停止控制电路接线图
有些生产机械需要两台电动机按先后顺序起动,并且按顺序停止。如下图所示电路中,两台电动机起动和停止的动作顺序为:电动机M1先起动,M2才能起动;停止时,M2先停止,M1才能停止。

当合上电源开关Q,按下起动按钮SB1时,接触器KM1的线圈得电并自锁。电动机M1起动运转。这时再按下起动按钮SB2,接触器KM2才能得电并自锁,电动机M2起动运转。
当需要停止时,必须先按下停止按钮SB3, KM2断电释放,M2停止运转。KM2断电释放的同时,并联在停止按钮SB两端的常开触点断开,这时再按下SB, KM1断电释放,M1停止转动。
本电路适用于需两台电动机按顺序起动和停止的生产机械。 如铣床的主轴电动机和进给电动机控制。
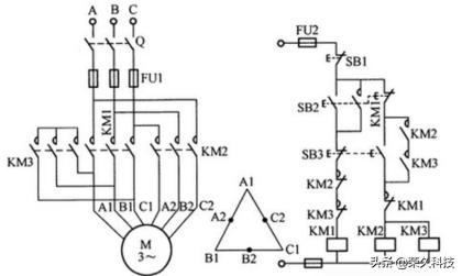
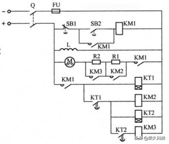
二、双速异步电动机启动控制电路接线图
双速异步电动机改变转速可采用改变绕组的接线方法来实现。如下图所示的电路接线图中,KM1为电动机三角形连接接触器,KM2、KM3为双星形连接接触器,SB2为低速起动按钮,SB3为高速起动按钮。

合上电源开关Q,按下起动按钮SB2,接通接触器线圈KM1电源,同时切断接触器KM2、KM3的电源,接触器KM1得电并自锁,使电动机定子绕组接成三角形,按低速起动运转。
如需电动机高速运转,可按下按钮SB3, KM1的线圈断电释放,主触点断开,自锁触点断开,互锁触点闭合。当SB3按到底时,SB3的常开触点闭合,接触器KM2、KM3线圈同时得电,经KM2、KM3常开触点串联组成的自锁电路自锁,KM2、KM3主触点闭合,将电动机定子绕组接成双星形,以髙速度运转。
本电路可直接按下SB3,使定子绕组接成双星形,以高速度运转。按下SB1电动机停止旋转。
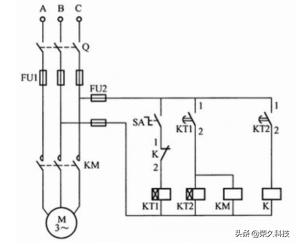
三、绕线转子异步电动机转子串联电阻启动控制电路
如下图所示电路为按电流原则短接电动机转子启动电阻控制电路接线图。它是运用电流继电器来检测电动机转子电流,根据电动机在起动过程中,转子电流变化来实现转子电阻的短接控制。图中 KM1~KM3为短接电阻接触器,R1~R3为转子电阻,KA1~KA3为欠电流继电器,其线圈串联在转子电路中,三个电流继电器的吸合电流相同,但释放电流值不同。其中KA1释放电流最大,KA2次之,KA3释放电流值最小。KA4为中间继电器,KM4为电源接触器。

合上电源开关Q,按下起动按钮SB2,KM4线圈得电并自锁,电动机定子接通三相电源,转子串入全部电阻接成星形起动。同时KA4线圈得电吸合,为KM1、KM2、KM3得电作准备。由于电动机刚起动起动电流大,使KA1、KA2、KA3同时得电吸合,它们的常闭触点断开,使KM1、KM2、KM3处于断电状态,转子电阻全部串入,达到限制电流、提高起动转矩的目的。
随着电动机转速的提高。起动电流减小,当起动电流减小到KA1释放电流时,KA1释放,其常闭触点闭合,KM1线圈得电吸合,KM1主触点短接第一段转子电阻R1,由于转子电阻减小,转子电流上升,起动转矩加大,电动机转速上升,转子电流又下降,当降至KA2释放电流时,KA2释放,KA2常闭触点闭合,KM2线圈得电吸合,KM2主触点短接第二段转子电阻R2。如此重复,直到转子电阻全部被短接,电动机起动过程结束。
四、电动机断电自动快速再启动电路接线图
一般电气控制电路,都具有失压保护功能,以避免断电再来电时造成电动机自起动的事故。但在有些工业生产场合,则恰恰需要断电再来电时,电动机能快速再起动。
如下图所示为一款电动机自动再起动电路。图中S为拨动开关,当断电再来电时,由于S处于接通状态,时间继电器KT先得电吸合,经二极管VD整流对C充电,同时指示灯EL亮,约2s后充电结束,EL熄灭。延时时间到,KT延时闭合常开触点闭合,C向中间继电器KA放电,KA吸合并自锁。接触器KM由于KA常开触点闭合而得电吸合并自锁,主触点闭合,电动机起动运转。并且KM的常闭触点断开,使时间继电器KT和中间继电器KA断电释放,再起动结束。

本电路在化工生产等场合有被使用到
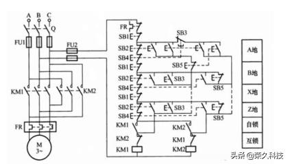
五、电动机多地正反转启动、停止、点动控制电路接线图
如下图所示为多地可逆起动、停止、点动控制电路。图中各地的SB1为停止按钮,SB2为正向点动按钮,SB3为正向起动按钮,SB4、SB5为反向起动按钮。

电路具有正反向起动按钮互锁,接触器辅助触点正反向互锁功能。
该电路具有各控制点按钮组间的连线少(只需三根连线),线路简单,成本低等优点。尤其在控制点较多时,其优越性更为明显。
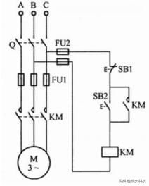
六、松开按钮后自锁转动的电动机启动控制电路接线图
松开按钮后自锁的意思就是通过按钮启动电动机,松开按钮后电动机主回路被锁定在通电状态,还能继续转动,通常自锁利用接触器自身的辅助触点来保持线圈通电吸合状态。此类电路常用在需要持续单向运转的生产机械上。
如下图所示便是一款按钮松开后,电动机仍然能够保持单向旋转的控制电路。由刀开关Q、熔断器FU1、接触器KM的主触点与电动机M构成主回路。由熔断器FU2、停止按钮SB1常闭触点、启动按钮SB2常开触点、接触器KM的常开辅助触点、KM线圈构成控制回路。FU1、FU2起短路保护作用。

合上电源开关Q,按下启动按钮SB2,接触器KM线圈通电并吸合,主回路接通电能,电动机启动旋转。
由于按下SB2时,不但KM主触点闭合接通了主电路,而且并联的SB2两端的KM辅助触点也同时闭合,接通了电动机的控制电路。所以,即便松开按钮SB2,控制电路仍然保持接通,电动机仍然能正常旋转。在这里,KM的常开辅助触点起着“自锁”的作用。
如果需要电动机停止转动,按下停止按钮SB1,切断控制电路,KM线圈因断电而释放,KM主触点也断开,电动机停止转动;同时KM辅助触点也断开,即使按钮SB1松开,控制电路也不会再次接通。
七、避免机械伤害的电动机两地控制电路
如下图所示的三相异步电动机单向旋转两地控制电路,与典型控制电路相比,控制接触器线圈的两只启动按钮的常开触点不是并联而是串联。位于甲地的操作人员按住启动按钮SB2,只能使安装在乙地的电铃HA1得电,等位于乙地的操作人员听到铃声按下启动按钮SB3后,接触器KM才能得电吸合并自锁,其主触点闭合,电动机M才能启动。
同样,位于乙地的操作人员按住启动按钮SB3时只能使安装在甲地的电铃HA2得电,等位于甲地的操作人员听到铃声后按下SB2后KM才能得电吸合并自锁,电动机才能启动。SB1、SB4为甲乙、两地的停止按钮,按下任何一个停止按钮可实现停止。、

这一电路必须由两地两名操作人员同时按下启动按钮,才能使电动机启动,可避免由于误操作造成人员伤害。本电路常用于皮带输送机的起始点和终点等生产机械上。图中FU起短路保护作用,FR起过载保护作用。
八、带点动的电动机自动循环控制电路接线图
下图便是一种具有全自动性的可逆控制电路。按钮SB4、SB5为正反转点动控制按钮。当按下按钮SB4时,接触器KM1线圈得电,电动机带动运动部件向左运动,但由于SB4的常闭触点已切断了接触器KM1自锁电路,一旦按钮SB4松开,接触器KM1断电释放,电动机停转同理,当按下按钮SB5时,接触器KM2线圈得电,电动机带动运动部件向右运动,一旦按钮SB5松开,接触器KM2断电释放,电动机停转。

操作点动按钮时间不能过长,需在挡铁压下行程开关前松开,否则,点动将失去作用。
此电路适用于需要断续运行和连续自动往返的生产机械。
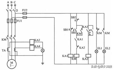
九、带过流保护的电动机单向转动控制电路接线图
如下图是一款由过电流继电器和电流互感器配合作过电流保护的控制电路。电流互感器TA接入电动机的两相电路中,电路正常时,过电流继电器KA3、KA4流过额定电流但不吸合,当电动机电流增大到某一数值时,过电流继电器KA3、KA4迅速吸合,其常开触点闭合,中间继电器KA2得电,其常闭触点KA2切断接触器KM的控制电路,从而使电动机停止,起到保护作用。图中KA1是起动中间继电器。

本电路具有灵敏度高,可靠性强等特点,既能对过载作定时 保护,又能对短路作瞬时动作,可用于大容量电动机运行保护。
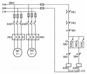
十、两台电动机同时启动后一停一运行控制电路接线图
如下图所示按下起动按钮SB2,由于SB2是一只同轴双常开按钮,因此接触器KM1、KM2线圈同时得电并自锁,主触点闭合,M1、M2同时起动并运转。

如需停止一台电动机则可按下停止按钮SB3或SB4,即保持一台停止,一台继续运转。若需两台都停止,可按下总停按钮SB1。
本电路适用于两台电动机拖动,同时起动,并且一台先停止,另一台后停止的生产机械。
十一、两台电动机交替工作控制电路接线图
如下图所示控电路能实现对两台三相异步电动机做定时交替工作。接触器KM1和KM2分别控制电动机Ml和M2。
控制要求是:电动机M1工作确定的时间后,停止工作,且电动机M2开始工作; M2工作确定的时间后,停止工作,且M1又开始工作。

交替工作原理:合上电源开关Q和控制开关SA,KM1得电,使电动机M1起动运行,同时时间继电器KT1得电。当KT1延时时间(运行时间)到,其常开延时闭合触点闭合,使接触器KM2得电并自锁,使电动机M2起动运行;KM2常闭触点断开,KM1断电,电动机M1停止运行,同时时间继电器KT2得电,当KT2延时时间到,其常闭延时断开触点断开,KM2断电,其常开触点断开,KT2断电。KM2的常闭触点闭合,又使KM1得电,电动机M1再次起动运行,使两台电动机M1、M2进人定时交替工作状态。
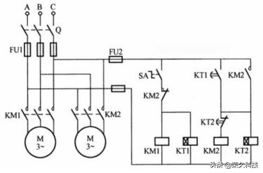
十二、双速电动机自动加速控制电路接线图
双速电动机自动加速控制主电路低速为三角形接线,高速采用双星形接线,其控制电路接线图如下所示。
合上电源开关Q,按下起动按钮SB2,时间继电器KT得电吸合,其延时断开常开触点闭合,接触器KM1线圈得电吸合,其主触点闭合,电动机定子绕组作三角形连接,电动机低速运转。

由于在接触器KM1线圈得电吸合的同时,其辅助常开触点闭合,中间继电器KA得电吸合并自锁;并且KA的辅助常闭触点断开,时间继电器KT断电释放,KT延时断开常开触点经一定时间后断开,使KM1断电释放,主触点断幵三角形接线;KM1辅助常闭触点闭合,KM2、KM3得电吸合,KM2、KM3的主触点闭合,将电动机定子绕组接成双星形,获得高速运转。
本电路常应用于起重、冶金工业中。
十三、电动机间歇运行控制电路接线图
在某些场合需要电动机在运行一段时间之后,自动停车(停止转动),然后再自动启动运行,这样反复进行就是间歇运行。如下图所示便是一款电动机的间歇运行控制电路接线图。

1、当合上电源开关Q和控制开关SA时,通电延时继电器KT1得电吸合。待延时时间到,其延时闭合常开触点KT1(1-2)闭合,使时间继电器KT2和接触器KM得电吸合,KM的主触点闭合,使电动机得电起动运转。
2、当KT2延时时间到,其延时闭合常开触点KT2 (1-2)闭合,使继电器K得电吸合,其常闭触点K(1-2)断开,使时间继电器KT1断电释放,使其已闭合常开触点KT1(1-2)断开,KT2和KM断电释放,KM的主触点断开,电动机停止运转;已闭合的KT2常开触点KT2 (1-2)断开,K断电释放,其已断开的常闭触点K (1-2)恢复闭合,KT1再次得电吸合,延时一定时间后电动机再次起动运转。这样周而复始地起动运转一停止一再起动运转一再停止,形成电动机的间歇运行。
3、当需停止时,扳动控制开关SA即可。
本电路适用于间歇运行设备,如机床润滑油供给系统的液压泵电动机等。
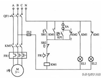
十四、双电动机自动切换运行控制电路接线图
在炼油及化工生产中,常有一些大机组的辅助液压泵靠互为备用的两台电动机拖动,以保证大机组润滑系统在一定的油压下正常运行,从而保证大机组的平稳运行,其控制电路如下图所示。


以电动机M1为工作电机,M2为备用电机,当合上断路器QF1,按下起动按钮SB1时,接触器KM1得电吸合并自锁,电动机M1开始起动运转,同时KM1的辅助常开触点闭合,使运行指示灯EL1亮,KM1的辅助常闭触点断开,使停止运行指示灯EI2灭。另外KM1的辅助常闭触点KM1(1-2)断开,使接触器KM2不能得电,实现互锁控制。此时将转换开关SA由0位置于M1工作,M2备用位置,见图表。SA的触点SA(①-②)断开,SA(③-④)接通,为M2自动起动做好准备。当M1因故障停机(也可手动操作停机)时,KM1的辅助触点断开运行指示灯ELI,接通停止指示灯E12,同时KM1的另一对辅助触点KM1 (1-2)闭合,电流经SA的(③-④)、KM1(1 -2)、SB4、KM2线圈、FR2形成电流回路,使KM2得电吸合并自锁,M2电动机得电自动起动,相应指示灯EL3亮,EI4灭。此时,查找并排除M1故障,再将转换开关SA置于M2工作,Ml备用位置,SA的(③-④)断开,(①-②)接通,为M1自动起动做好准备。
电路中的两个压力继电器触点KP1、KP2的作用为:
①当运行的电动机因故停止后,管路油压开始下降,若此时接触器KM1或KM2的常开触点因接触不良等原因而不能使备用电动机自起动,则当油压下降到其整定值时,KP1或KP2接通,使备用电动机自动起动,从而保证大机组润滑系统的正常运行;
②当一台电动机运行时,由于某种原因管路油压降低到整定值时,KP1或KP2闭合,使备用电动机自动起动,这时两台电动机同时运行,增加出力,待油压正常后,将SA置于零位,再手动停止一台电动机。最后将SA置于相应位置,以便备用电动机能自动起动。
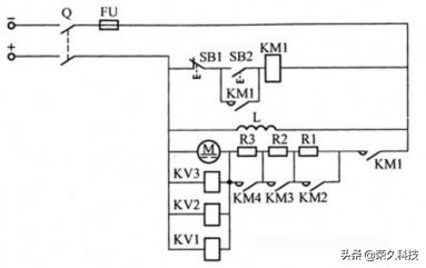
十五、按速度\电流\时间原则切除直流电动机启动电阻的电路接线图
为了限制直流电动机的起动电流,往往采用串联起动电阻的方法来控制电动机的起动过程,随着起动过程的进行,电流逐渐减小,逐段切除起动电阻,直至起动电阻全部切除,起动结束,电动机正常运行。对起动电阻的切除控制,既可以按速度原则进行,也可按时间原则,还可以按电流原则来控制。下图是以三种不同的控制方式控制电动机起动控制电路。

1、按速度原则切除启动电阻控制直流电动机起动的电路。图中KM1为电枢电源接触器,KM2、KM3、KM4为起动接触器。其工作原理是:合上电源开关Q,励磁绕组得电,按下起动按钮SB2,接触器KM1得电吸合并自锁,电动机电枢串入全部电阻开始起动。随着转速的上升,反电动势增大,电枢两端的电压逐渐增高,使起动接触器KM2、KM3、KM4按顺序依次动作,把R1、R2、R3三个电阻逐个短接。电压继电器KV1、KV2、KV3可根据实 际直流电动机电压需要整定不同的吸合电压,要求满足三者吸 合电压为:
UKV1<UKV2<UKV3。再用 KV1、KV2、KV3去控制起动接触器KM2、KM3、KM4,实现电阻的逐个短接。当所有电阻被短接后,电动机就从起动过程过渡到正常运行过程。

2、按时间原则切除启动电阻控制直流电动机起动的电路。以时间继电器KT1、KT2来控制动起电阻的切除。合上电源开关,按下起动按钮SB2,接触器KM1得电吸合并自锁,使电动机电枢串入全部电阻起动。而时间继电器KT1也同时得电动作,其常开延时闭合触点经延时一定时间后闭合,使KM2得电吸合,并使R1被短接,电动机加速起动,这时时间继电器KT2也得电动作,经一定时间延时,其常开延时闭合触点闭合,使KM3得电,又将R2短接。这样,起动电动机起动过程结束,转入正常运转。

3、按电流原则切除启动电阻控制直流电动机起动的电路。当合上电源开关Q,按下起动按钮SB2时,接触器KM1得电吸合并自锁,其主触点闭合,电动机电枢回路串人电阻R起动,同时使欠电流继电器KA动作,其常闭触点断开。当电动机转速升高使电流下降,KA释放,其常闭触点闭合,KM2得电吸合,其常开触点闭合,把电阻R短接,电动机在额定电压下正常运转。采用时间继电器KT是为了防止起动开始时,电阻R被KM2短接。
以上,欢迎动动手分享及收藏!