

本文选自:《山西省私人财富白皮书(2022)》
报告发布机构:晋商银行、普益标准
转载本报告请注明来源:普益标准(ID:pystandard
前 言
据《2022意才·胡润财富报告》数据显示,中国财富家庭拥有的总财富在过去三年内增长105.13%至164万亿元,其中,可投资资产达67万亿元,占总财富四成;中国600万资产“富裕家庭”、千万资产“高净值家庭”、亿元资产“超高净值家庭”数量均较上年有所增长。在财富快速积累的大背景下,居民迫切希望通过财富管理实现资产的保值增值。
2022年是全球经济动荡的一年,美联储持续加息,俄乌冲突,新冠疫情反复,全球经济受到严重冲击。在全球局势不明晰的大环境下,国内资本市场也表现较差,A股市场两次跌破3000点,理财产品经历两次破净潮,房地产业遭遇寒冬。在此背景下,如何能够在全球经济动荡的环境下,分散资产风险实现资产保值增值逐渐成为高净值客户关注的热点。由于自身投资视野和投资能力的局限,高净值客户需要专业的机构提供资产配置建议,并且满足某些个性化需求,这对专业机构提出了更高要求。因此,财富管理机构在迎来发展机遇的同时,其既有的业务模式、产品体系、服务类型等也面临着挑战。
基于此,本年度山西省私人财富白皮书在保留了2018、2020年版本精华的基础上,增加全球资产配置这一主题。作为晋商银行和普益标准共同的研究成果,本次报告直接调研了晋商银行的高净值客户,充分挖掘出山西省财富人群的特点,以期为财富管理机构提供有用的参考,更好地为山西省财富客户提供私人财富服务。
本报告从以下六个章节展开研究:宏观经济回顾与展望、重要投资品类表现、山西省高净值人群概览、山西省高净值人群财富管理需求结构、中国财富管理行业发展现状、中国财富管理市场发展趋势。
第一章节,宏观经济作为资产配置的大环境,与财富管理人群息息相关,本报告首先回顾了2022年全球、全国以及山西省的宏观经济发展情况,层层剖析,逐渐深入,并对2023年的经济形势做出展望,让投资者对全球经济走势有更清晰的认识。
第二章节,各类投资品是资产配置的投资标的,对资产的保值增值起到关键性作用,本报告总结了重要投资品类2022年的市场表现,并对其2023年市场表现作出研判,帮助投资者更好地做好资产配置。
第三、第四章节,财富管理服务于委托人,洞悉客户需求至关重要。本报告用两个部分的内容,将目光聚焦到山西省高净值人群资产配置的需求上,通过多维度调研分析,深入了解客户情况,寻求其差异化特点,进一步拆解其需求,并深入探究其对财富管理市场需求端的变化趋势。
第五章节,财富管理机构作为资产配置的执行者,其执行效率是投资者十分关心的内容,本报告对财富管理机构和工具进行分析,明确了中国财富管理行业的发展现状,帮助投资者找到更适合自身投资情况的财富管理机构和工具。
第六章节,结合上文的高净值人群资产配置痛点、现状与需求,以及国内政策、国内外资本市场、服务机构等变化,对中国财富管理市场未来发展趋势作出判断。
通过研究分析我们发现,当前高净值客户群体对资产配置的重视度与日俱增,而财富管理正朝着多元化、数字化、专业化、规范化的趋势发展,财富机构需紧跟发展趋势,为高净值客户提供更好的财富管理体验。
未来,我们将持续关注山西省内的高净值人群,在年龄、投资偏好、身份背景、所处行业、投资工具等方面深入分析,逐步丰富、完善白皮书的内容,并每两年公布一次研究成果。
本报告由翟立宏、王义斌提供编撰指导,由郑哲涵、陈飞旭、叶发荣、屈颖、周彦西、李欣完成文章撰写。

PART1 宏观经济回顾与展望
1.全球经济形势回顾与展望
1.1全球经济温和衰退,通胀有望明显回落
2022年2月,俄乌冲突爆发扰乱了全球供应链的稳定,导致全球物价快速上涨,通胀压力普遍上行。根据国际货币基金组织数据显示,全球平均消费物价指数2022年增长了8.8%,创下了21世纪以来全球通胀的最高水平。为遏制通胀,美联储与欧洲央行不得不大幅加息,全球其他经济体为应对欧美加息导致的本币贬值与资金外流压力,也纷纷跟随加息。受此影响,IMF和OECD预计2022年全球GDP增速将分别下降至3.2%和3.1%,世界银行则将2022年全球GDP增速预期下调至2.9%。
展望2023年,预计在紧缩的货币政策影响下,全球通胀或出现明显回落,从而步入下行通道。但持续的加息也将进一步减弱全球经济增长动能,导致全球经济大概率会走向温和衰退。各国财政政策或将转向积极,以加强对经济的支撑作用。IMF预计2023年全球GDP增速慢于2022年,下滑至2.7%;OECD更是将2023年全球GDP增速预期下调至2.2%。

1.2 美国通胀见顶回落,经济软着陆难度较大
2022年3月起,美国通胀加速上行,6月CPI同比增速高达9.1%,核心CPI9月已达6.6%。从各细项来看,美国高通胀的原因主要是能源、食品、住宅于交通运输价格过高,11月分别达到13.1%、10.6%、7.8%和7.8%。为应对持续的通胀,美联储不断加息,导致美国企业融资成本大幅攀升,投资意愿迅速下滑,美国ISM制造业与非制造业PMI连续下降,11月制造业PMI更是跌至荣枯线以下。
展望2023年,俄乌冲突对全球能源供应的影响或逐步降低,原油供需紧张局势将有所缓解,有助于能源CPI出现回落,削弱对通胀的贡献。同时,随着俄乌及第三方国家达成粮食运输协议,全球粮食供应紧张的情况也将有所缓解,从而将减弱食品端对通胀的拉动作用。预计2023年美国通胀水平将逐渐回落。然而,在快速加息的步伐下,美国经济正逐步放缓,预计2023年难以实现软着陆。从工业生产来看,美国工业生产指数已出现放缓迹象,预示经济下行压力正不断增大;从国债收益率来看,美国10年期国债与2年期国债收益率的差值自2022年7月以来持续为负且不断扩大,收益率倒挂也预示美国经济将大概率出现衰退。



1.3 欧洲经济陷入滞胀,能源价格迅速飙升
2022年俄乌冲突的加剧导致欧洲能源形势急转直下,以天然气和原油为代表的能源价格迅速上升,从而带动欧洲主要国家通胀屡创新高,大幅提升了欧洲经济的运行成本,经济衰退迹象已然显现。自2022年以来,欧元区主要国家与英国的制造业PMI不断下行,并持续维持在50%的荣枯线以下,消费者信心指数与投资信心指数也长期保持负值。
展望2023年,由于欧洲是重要的能源进口经济体,能源项的通胀水平占全部通胀水平的大部分,因此预计2023年若欧洲执意与俄罗斯能源脱钩,则后续供给端的冲击仍将强烈地推动欧洲通胀上行。同时能源价格的不断上涨又将持续推升欧洲工业企业的生产成本。尽管欧洲央行很可能会不断采取加息方式来应对高通胀,但高利率又会对需求形成明显的压制,从而将进一步削弱欧洲经济的增长动能,欧洲经济很可能步入滞胀阶段。



1.4 日本经济仍具韧性,货币政策或转向紧缩
2022年,日本经济增长呈现韧性,综合PMI从年初的荣枯线以下已上升至年末的荣枯线上,GDP同比由一季度0.8%上升至三季度1.3%,疫情后经济反弹力度明显。这也使得在发达经济体纷纷加息、紧缩货币的背景下,日本仍坚持宽松的货币政策。但日本高度老龄化约束了老年人外出消费意愿,使得日本防疫政策放开后促进消费恢复的效果欠佳。同时,日本通胀水平不断抬升,11月CPI与核心CPI同比已分别上升至3.8%和3.7%,连续8个月超过日本央行设定的2%通胀目标。
展望2023年,俄乌冲突对全球能源供应的影响将逐步降低,或带动油价下行。同时,日元贬值的滞后效应也将逐步显现,从而或促使日本贸易条件边际改善(见图1-11),为经济增长提供支撑力量。与此同时,日本政府对入境游的恢复也将在一定程度上促进日本经济的增长。此外,截至2022年11月,CPI与核心CPI同比已连续8个月超过央行的通胀目标,因此日本央行已具备收紧货币政策的初步条件。尤其是12月20日,日本央行超预期放松了收益率曲线控制(YCC)的限制,将其目标上限由0.25%上调至0.5%,从而释放出强烈的货币政策收紧信号。叠加全球主要发达国家货币政策收紧的背景,预计2023年日本央行货币政策转向紧缩的概率较大。





1.5新兴市场经济增速或减缓,债务风险仍需关注
2022年,新兴市场经济恢复态势良好,内需与外需持续复苏,从而驱动经济迅速修复。印度消费者信心指数快速上扬,从年初64.4上涨至11月83.5,已接近疫情前85.7的水平(见图1-13);越南一至四季度的GDP累计同比增速分别达到5.03%、6.42%、8.83%和8.02%(见图1-14),经济增长态势良好;巴西工业生产指数自年初起触底反弹,至10月已上升至91.27(见图1-15);泰国旅游业复苏迅速,入境游客数量同比增速自年初开始快速上升,最高达13379.05%(见图1-16);马来西亚尽管近期出口增速有所下滑,但全年都保持在14%以上(见图1-17)。不过,新兴市场国家仍面临通胀压力,截至11月,印度、越南、巴西、泰国、马来西亚的CPI增速分别上升至5.88%、4.37%、5.90%、5.55%、4%(见图1-18),较疫情前皆有所抬升。为此,大部分新兴市场国家都纷纷采取紧缩的货币政策,以应对通胀的上升,如马来西亚央行于11月3日决定将政策利率从2.5%上调至2.75%,这也是马来西亚央行自5月以来第四次上调政策利率;越南央行于10月24日宣布上调政策利率,再融资利率从5%上调100个基点至6%,贴现率从3.5%上调至4.5%,这也是越南央行在一个月内第二次大幅加息;印度储备银行于9月30日宣布将基准利率上调50个基点至5.9%,这是印度储备银行5个月内第四次加息。
展望2023年,随着全球防疫政策放松,新兴市场国家经济活动将逐步恢复正常化,从而有助于经济的持续增长。但由于新兴市场国家的经济结构多以外向型结构为主,因而对外需依赖较强。而全球经济尤其是发达经济体在2023年却大概率面临温和衰退的风险,因此对新兴市场国家的出口或将形成一定冲击,从而导致新兴市场国家经济增速出现放缓。同时,美联储持续加息以及美元大幅升值,也将持续增强新兴市场国家的货币贬值、资本外流、通胀上升等压力,从而导致政府与私人部门的债务负担加重,再融资难度加大。若部分新兴市场国家此时又面临经济增长受阻、国际收支失衡、短期债务激增等多重压力,则爆发债务危机的风险将较高。







2. 全国经济形势回顾与展望
2.1 总览全貌:经济总体稳定,经济增速有望攀升
2022年,全年国内生产总值121万亿元,按不变价格计算,比上年增长3%,人均GDP在2022年达到8.57万元,按年度汇率计算约1.27万美元,连续两年保持在1.2万美元以上,经济社会发展大局保持稳定。但同时,当前国际形势复杂严峻,国内需求收缩、供给冲击、预期转弱三重压力仍然较大,经济恢复基础尚不牢固。
展望2023年,随着疫情防控政策优化,疫情对经济的拖累将不断减轻,社会生产与生活秩序将逐步恢复正常,经济增速有望获得明显改善。2022年12月中央政治局会议提出了稳中求进的工作总基调,强调2023年要“突出做好稳增长、稳就业、稳物价工作,有效防范化解重大风险,推动经济运行整体好转”,特别提出要“实现质的有效提升和量的合理增长”。把质的有效提升和量的合理增长相提并论,非常值得重视,也为2023年稳中有升的经济发展局面提供了充分的政策基调支撑。预计2023年经济增速将逐季攀升,全年经济增速或回升至5%以上。

2.2生产端:工业保持增长,中小企业承压
2022年,工业生产保持韧性但面临发展压力,规模以上工业增加值同比增长3.6%,增速较上年回落6.0个百分点。其中,制造业增长3%,高技术制造业、装备制造业增加值分别增长7.4%、5.6%,增速分别比规模以上工业快3.8、2.0个百分点。分季度看,受疫情影响较大的二季度、四季度工业生产走弱,稳经济措施推动第三季度工业生产恢复,但第四季度的效果不及预期。在疫情发散和外需减弱的影响下,全年制造业PMI共有8个月处于荣枯线以下,中小型企业生存发展面临困难。
展望2023年,预计全国规模以上工业增加值同比增速或稳中有升。尽管政策空间有限、国际环境不确定性增强以及人民币汇率可能步入升值通道不利于总产出扩张,但疫情防控政策逐步放开以及市场预期由此好转将更有利于总供给的扩张,供给端恢复态势可期,经济长期向好。


2.3 投资端:高端制造业投资高速增长,房地产企稳回升
全年固定资产投资572138亿元,比上年增长5.1%,从三大投资类别来看,基础设施投资增长11.5%,制造业投资增长9.1%,房地产开发投资下降8.4%,制造业和基础设施投资支撑固定资产投资增长,房地产投资成为拖累项。基础设施投资和制造业投资增长强劲,前三季度制造业投资增速达10.1%,其中高技术制造业投资增速达20.4%,体现我国产业发展韧性。
展望2023,在稳增长主基调下,受专项债与政策性金融工具的共同推动,2023年基建投资将持续发力。同时国家政策助推制造业转型升级进程加速,制造业投资将呈现温和复苏态势,在高质量发展和自主创新战略背景下,高技术制造业投资增速仍将继续领先整体制造业投资增速。另外,2023年,为促进房地产市场企稳,中央及地方政府、金融监管当局或将继续推出更多支持合理购房需求的政策,叠加前期系列房地产政策落地见效,有望带动商品房销售与房地产投资回暖。

2.4 消费端:疫情扰动趋弱,消费有望回暖
2022年,消费方面,全年社会消费品零售总额439733亿元,同比下降0.2%,增速较去年下降12.7个百分点。疫情对消费的扰动较为剧烈,尤其是线下消费经营受限,2022年餐饮收入43941亿元,下降6.3%。除疫情扰动外,居民收入和就业形势的变化也是拖累消费增长的重要原因。2022年居民人均可支配收入实际增长2.9%,较去年下降5.2个百分点。就业形势严峻,尤其是青年群体就业情况不容乐观,截至2022年12月,16至24岁人口失业率达16.7%,仍处于高位。经济不确定性上升导致居民消费信心下降、储蓄率上升,消费需求被抑制。
展望2023年,随着疫情防控不断优化,疫情对经济的扰动将逐步减弱,经济或呈现企稳回升的态势,叠加出行社交活动的恢复,消费将迎来较大的上升空间。从结构来看,预计随着人员出行活动的恢复,与餐饮等线下消费相关的必选消费有望获得持续回升,而经济回暖拉动居民收入提升也将有助于大众消费品需求的改善,同时地产相关产业链消费也有望实现复苏。但从长期来看,消费动能的提升仍有赖于经济增速回升和分配结构优化的共同作用。

2.5出口端:海外需求减弱,出口压力增加
出口方面,全年出口总额239654亿元,同比增长10.5%,增速较上年回落10.7个百分点。2022年,俄乌冲突、能源危机、美联储加息等给全球蒙上衰退阴影,海外需求逐渐收紧,叠加去年高基数影响,我国出口增速回落。从出口国别看,我国前五大贸易对象制造业PMI整体下滑,经济景气度不佳需求下降,我国对美国、欧盟、日本和韩国的出口增速全年逐渐降至10%以下,仅东盟逆势上涨。预计未来出口对经济增长的拉动作用有限。
展望2023年,全球服务业PMI和制造业PMI已进入下行通道,预示全球经济增长动能趋弱,外需增速大概率回落,从而将对中国出口形成拖累。同时,在产业转移的背景下,以越南为代表的新兴市场出口贸易正逐步复苏,从而将导致全球贸易竞争加剧,中国出口或进一步承压。因此,在外需转弱、竞争加剧的背景下,预计2023年中国出口增速将延续下行趋势。



3. 山西省经济形势回顾与展望
3.1总览全貌:经济总量再创新高,GDP增速全国排名第5
2022年,山西省经济加快恢复,经济总量再创新高,实现GDP 25642.6亿元,继2021年迈上“两万亿”新台阶后,首次突破2.5万亿,同比增长4.4%,增速较去年同期回落4.7个百分点,高于同期全国GDP增速1.4个百分点。山西省GDP增速在全国31个省份地区中排名第5位,较上一年下降2个名次,经济总量排名20,与上一年持平。

3.2 生产端:战略新兴产业日益增强,工业增速全国排名第4
2022年,全省规模以上工业增加值同比增长8.0%,增速较去年同期回落4.7个百分点,快于同期全国(3.6%)4.4个百分点,在全国31个省份地区中排名第4,较上一年上升3个名次。从三大门类看,采矿业增长7.5%,制造业增长8.7%,电力、热力、燃气及水生产和供应业增长10.6%。工业战略性新兴产业增加值增长15.5%,其中,新能源汽车增长62.2%;节能环保产业增长36.4%;汽车制造业增长32.3%;食品工业增长12.9%,均明显快于全省规模以上工业增速。全省坚定扛起保障国家能源安全重大使命,持续推进能源增产保供任务落实,煤炭、非常规天然气、电力持续安全稳定供应。全年全省规模以上原煤产量130714.6万吨,增长8.7%;非常规天然气产量113.3亿立方米,增长20.2%;发电量4153.3亿千瓦时,增长7.5%,其中外送电量1463.7亿千瓦时,增长18.5%。全省煤、电、气产量均创历史新高。

3.3 投资端:投资结构持续优化,固定资产投资增速全国排名17
全年全省固定资产投资比上年增长5.9%,增速较去年同期回落2.8个百分点,快于同期全国(5.1%)0.8个百分点,在全国31个省份地区中排名17,较上一年下降7个名次。在工业投资三大门类中,采矿业、制造业、电力、热力、燃气及水生产和供应业投资分别增长11.9%、6.8%、22%,增幅分别比上年提高3.6、17.7、47个百分点,三大门类投资结构由上年同期的20.1:54.7:25.2调整为20.1:52.3:27.6。分行业看,制造业投资增长6.8%,新动能投资高速增长,其中全省高技术制造业投资增长45.7%;装备制造业投资增长20.7%;医药制造业投资增长37.7%,增速均快于全省投资。

3.4 消费端:网上零售快速增长,社零增速全国排名19
全年全省社会消费品零售总额7562.7亿元,同比下降2.4%,在全国31个省份地区中排名19,较上一年下降9个名次。其中网上零售额847.4亿元,增长15.2%。分销售形态来看,商品零售6807.9亿元,下降2.6%;餐饮收入754.9亿元,增长0.1%。全省限额以上消费品零售额2601.8亿元,下降2.9%,其中,新能源汽车零售额增长85.7%,智能手机增长55.5%,计算机及其配套产品增长27.3%。

3.5出口端:出口总额有所下滑,出口增速全国排名靠后
全年全省出口总额1211.4亿元,同比下降10.3%,在全国31个省份中排名靠后。全年出口煤炭33.0万吨,增长1.1%;出口焦炭26.8万吨,增长36.5%;出口镁及其制品9.1万吨,增长20.1%;出口钢材76.0万吨,增长13.4%;出口机电产品923.2亿元,下降14.7%;出口高新技术产品808.3亿元,下降16.3%。

3.6山西省经济社会发展展望
(1) 未来发展总体目标:坚持推动高质量发展
未来五年,山西省坚持经济高质量发展实现新突破,转型发展形成重大标志性成果,地区生产总值达到3.5万亿元,人均地区生产总值突破10万元。现代化产业体系建设取得新进展,制造业增加值占规模以上工业比重每年提高一个百分点,数字经济规模年均增长15%以上。能源革命成效明显,煤炭先进产能占比达到95%左右,新能源和清洁能源装机占比达到54%。创新生态持续优化,高标准市场体系加快建设,城乡区域协调发展水平明显提升,文化强省建设迈出更大步伐,生态环境质量持续改善,人民生活品质明显提高,平安山西建设深入推进,政府治理体系和治理能力现代化水平迈上新台阶。
(2) 2023年工作目标:“稳”字当头,稳中求进
2023年是全面贯彻落实二十大精神的开局之年,是实施“十四五”规划承上启下的关键之年。山西省今年经济发展将继续坚持“稳”字当头、稳中求进,完整、准确、全面贯彻新发展理念,全方位推动高质量发展,更好统筹疫情防控和经济社会发展,同步推进产业转型和数字转型,深化改革开放,做好稳增长、稳就业、稳物价工作,推动经济平稳健康发展,保持社会大局稳定。相比于2022年经济目标预期来看,今年坚持以稳为主,主要变化是地区生产总值增速、固定资产投资增速和一般公共预算收入增速等目标出现下调。

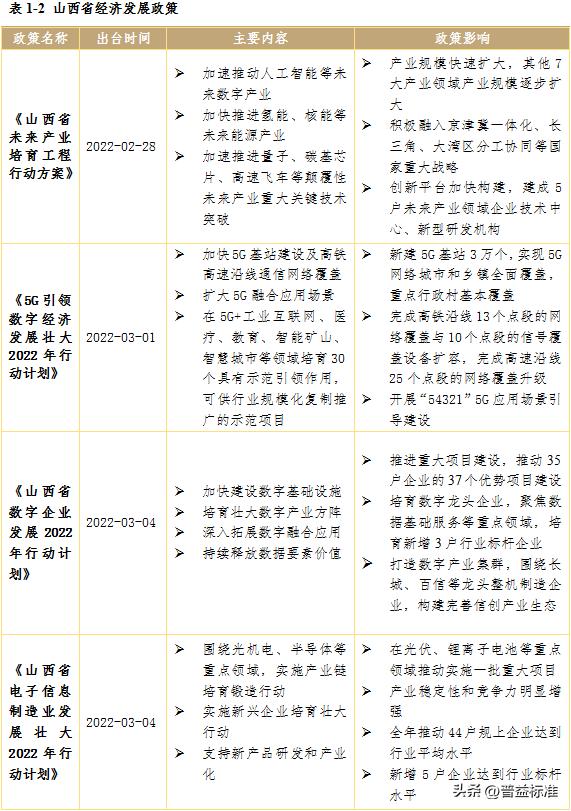
(3) 经济发展政策:助力资源型经济转型
2023年,虽然经济仍然面临较大压力,但政策层面对高质量发展和产业转型升级的要求并未放松。为促进经济高质量发展,山西省围绕新能源、数字化、信息化、绿色发展等领域出台了多项经济发展政策,助力山西省资源型经济转型、信息化基础设施的建设、社会主义市场经济体制的完善、绿色节能产业、高新技术产业的发展。这些政策将助力山西在新时代推动中部地区高质量发展中争先崛起,同时将对财富管理市场的拓展产生积极作用。




山西省正处于资源型经济从成熟期到衰退期的演变阶段,未来5—10年为转型发展的窗口期。未来山西发展将继续围绕资源型经济转型改革、京津冀一体化、新兴产业未来产业研发制造、对外开放等领域。综合判断,山西省经济稳中向好、长期向好的基本趋势没有改变,转型发展集中发力、稳步向前的基本趋势没有改变,高质量转型发展站在了新的历史起点上,有利于激发市场的活力、有利于私人财富的积累、有利于财富管理市场的拓展。
3.7山西省上市企业发展情况
(1) 山西省上市企业发展状况
上市企业数量较少,且新增上市企业逐年递减。 截至2022年12月,A股*共中**有5063家上市公司,其中山西省有40家,占比不到0.8%。从上市时间来看,山西省上市企业的上市时间多集中于2006年以前,2006年后新增上市公司数量趋于下降,且新增上市公司间隔时间延长,其中2022年仅有“大禹生物”一家新增上市公司。造成新增上市公司数量骤减的原因一方面是上市条件越来越严格,另一方面是山西整体经济结构偏能源型,先进产能企业相对有限,难以维持上升态势。

上市企业规模偏小,以小市值为主。 截至2022年12月,A股上市公司总市值约为87.72万亿元,其中山西省0.92万亿元,占比为1.05%。从规模分布来看,山西省上市公司规模在100亿以下的企业有23家,占比57.5%,而市值规模在200亿以上的有10家,其中6家规模在200亿至400亿之间,2家规模在400亿至600亿之间,剩余2家分别为大秦铁路和山西汾酒,总市值规模分别为993亿元和3477亿元,是山西省少有的大规模上市企业。

上市企业以制造业为主,采矿业次之。 从上市企业的行业分布来看,制造业企业占比最大,达57.5%。除此之外,采矿业上市企业有6家,仅次于制造业,占比15%。由于山西省独特的资源优势,这6家采矿业企业的主营业务均与煤炭有关,同时其他部分上市企业的经营范围也与煤炭行业存在密切联系。

(2) 山西省新三板挂牌企业发展状况
“全国中小企业股份转让系统”即新三板,是全国性的非上市股份有限公司股权交易平台,也是与上交所和深交所并立的第三个全国性股权交易市场。新三板主要针对中小微型企业,是对我国资本市场的一个有力的补充。当前新三板形成了“基础层-创新层-精选层”三层市场结构,能够满足不同类型、不同发展阶段企业的差异化需求,从而更好地服务中小企业。
截至2022年12月31日,山西省的新三板企业数量为82家,约占整个新三板市场的1.27%(6453家),挂牌数量在所有省份中排名靠后。尽管挂牌企业数量相对其他省份较少,但由于新三板的上市规则相对简单,其挂牌数量超过山西省上市企业数量的2倍。从企业性质来看,山西省的新三板挂牌企业以民营企业为主,占比超过90%;从行业分类来看,挂牌企业也是以制造业为主,其次是信息传输、软件和信息技术服务业;从市值规模来看,挂牌企业的市值较小,大部分在5亿以下,均值为4亿,在全国排名靠后。
3.8山西股权交易中心发展状况
(1) 山西股权交易中心
山西股权交易中心成立于2013年8月29日,是山西省区域性股权市场唯一合法运营机构,其主要职责包括组织山西省区域性股权市场的活动,如中小微企业私募证券的发行,以及对市场参与者进行自律管理来规范市场的运行。作为构建多层次资本市场的重要组成部分,山西股权交易中心积极服务山西省实体经济,通过股权、债权的融资和转让活动,一方面可以扩大直接融资的比重,另一方面可以缓解中小微企业融资难的问题,提升金融服务水平。为实现服务实体经济的目标,山西股权交易中心将资本市场的服务引入市县,从市县企业的实际需求出发,为企业提供各类金融服务,基本实现了山西省区域的全覆盖。为开展精准服务,山西股权交易中心实施分板机制,将挂牌企业划分为“展示板”“培育板”“晋兴板”三大基础板块,同时增设“农业板”“青创板”“企业创新板”“专精特新板”“军民融合板”等行业特色板块,开展“靶向式”精准服务。
截至2023年3月27日,山西股权交易中心注册会员405家,挂牌展示企
业3442家,其中展示板2334家,培育板124家,晋兴板984家;托管企业1497家,托管总股本1077亿股,企业累计实现融资213.8亿元。
(2) 山西股权交易中心“企业创新板”
为加大资本市场对创业创新的支持力度,增强企业的自主创新能力和核心竞争力,推动山西省产业结构的转型升级,山西股权交易中心在2017年11月开设“企业创新板”。“企业创新板”包含“企业创新(培育板)”和“企业创新(晋兴板)”,二者挂牌条件的差异仅在于挂牌企业创新(晋兴板)的企业必须是股份制企业。
“企业创新板”是针对企业创新过程中的经营特点和资金需求特点等打造的专属服务板块,可以为挂牌企业提供集中展示宣传、股权托管、投融资、担保增信等于一体的综合金融服务。“企业创新板”的挂牌企业拥有多种优势,包括优先向相关金融机构、创投机构等推荐,优先申报国家和省级技术中心、产学研合作示范基地、院士工作站等创新平台等。
经过近五年的发展,截至2023年3月27日,“企业创新(培育板)”共挂牌20家企业,“企业创新(晋兴板)”共挂牌38家,二者共计58家,占两板挂牌企业总数的5.23%。