
前段时间的文章《玉石也能做“医美”?为什么你的玉石越戴越丑!》中,我们简要的提到过宝石的“优化”和“处理”。
有朋友读过文章后问J先生:宝石的“优化”和“处理”竟然是两回事?它们有什么区别呢?

宝石的“优化”和“处理”分不清?文末附干货表格,一定要看到最后哦~
什么是“优化”和“处理”
《系统宝石学》中,把优化处理(Enhancement)定义为:
除切磨和抛光以外,用于改善珠宝玉石的外观(颜色、净度或特殊光学效应)、耐久性或可用性的所有方法。

翡翠酸洗设备
和高品质天然宝玉石的相比,经过优化处理的宝石同样拥有“好看的皮囊”;优化处理的宝石价格比天然宝石更实惠。
例如,高质量的红宝石可能比同质量下经过传统热处理的红宝石贵 3-5 倍。

烧色红蓝宝
在国内(国标),把优化和处理(Enhancement)分开理解:分为优化(Enhancing)和处理(Treating)两类。
通俗的理解是:通常优化是物理上改变宝石外观,而处理是破坏或者改变了宝石的内部化学结构。
其中,优化(Enhancing)对宝玉石的价值影响相对不大(一般情况下),而处理(Treating)往往对宝玉石价值有很大影响。

- 【优化】
是指“传统的、被人们广泛接受的使珠宝玉石潜在的美显示出来的各种改善方法”,
常见的如热处理红蓝宝石(传统老烧)、浸无色油祖母绿及玉髓、玛瑙的染色处理等。

在国内,属于“优化”的宝玉石通常在出具检定证书时不予备注“优化”,可出具天然宝玉石证书。

一些情况下,个别品种的宝石优化需要附注说明(如:祖母绿轻微充填树脂、琥珀蜜蜡上附无色膜等)。
国标规定优化的表示方法应符合下述要求:
1、直接使用珠宝玉石名称,可在相关质量文件中附注说明具体优化方法。
2、那些应附注说明的优化方法,应在相关质量文件中附注说明具体优化方法,可描述优化程度。如:“经 充填”或“经轻微/中度充填”。

- 【处理】
是指“非传统的、尚不被人们接受的各种改善方法”。
如充填、染色处理里翡翠,辐照处理蓝钻石,表面扩散处理蓝宝石,玻璃充填处理红宝石等。

属于“处理”的宝石在市场出售和出鉴定证书时,必须特别标识,如红宝石(处理)、红宝石(玻璃充填处理)。
国标规定处理的表示方法应符合下述要求:
1、在珠宝玉石基本名称处注明:.名称前加具体处理方法,如:扩散蓝宝石,漂白、充填翡翠;
名称后加括号注明处理方法,如:蓝宝石(扩散)、翡翠(漂白、充填);.名称后加括号注明“处理”二字,如:蓝宝石(处理)、翡翠(处理);应尽量在相关质量文件中附注说明具体处理方法,如:扩散处理,漂白、充填处理。
2、不能确定是否经过处理的珠宝玉石,在名称中可不予表示。但应在相关质量文件中附注说明“可能经X X处理”或“未能确定是否经X X处理”或“X X成因未定”。
3、 经多种方法处理或不能确定具体处理方法的珠宝玉石按a)或b)进行定名。也可在相关质量文件中附注说明“XX经人工处理”,如:钻石(处理),附注说明“钻石颜色经人工处理”。
4、经处理的人工宝石可直接使用人工宝石基本名称定名。

常见的宝石“优化”和“处理”方法又哪些?
一起来看看吧~
热处理:优化
热处理(heating)指:通过人工控制温度和氧化还原环境等条件,对珠宝玉石进行加热,以改善或改变珠宝玉石颜色、净度和/或特殊光学效应;属于“优化”。

热处理对宝石的影响:
*【改变宝石颜色的饱和度、让宝石颜色更鲜艳】
对于某些颜色浅的宝石,热处理会让宝石颜色更鲜艳浓郁。
对于某些颜色过于浓厚、色太深的宝石,热处理会让宝石祛除暗调,颜色更鲜亮。
*【去除杂色或改变颜色】
例如:坦桑石有明显的三色性,大部分坦桑石需要热处理祛除黄绿色调才会有更干净的蓝色紫色,黄褐色的坦桑石经过加热可变成蓝紫色,紫水晶经过加热可以变身黄水晶、绿水晶。
*【改善净度或老化做旧】


热处理的宝玉石品种有很多,比如玛瑙烤色曾艳,红翡烤色曾艳、红、蓝宝石老烧曾艳,坦桑石烧色祛杂色,紫水晶烧色成艳丽的黄水晶等等。
(相关文章阅读:《你买的翡翠竟然是“红烧”的?但证书说它是A货》)


在国内宝玉石鉴定中,热处理的宝玉石证书上无需特殊备注“优化”内容。
而在国外严谨的权威鉴定机构,对于红、蓝宝石等贵重宝石,经过传统热处理(老烧)也需要单独备注。

小课堂:
* 宝石中的“烧”,其实就是宝石的热处理,是一种国际范围内认可的优化。
* “有烧”的红蓝宝石虽然比“无烧”的要便宜,但还要根据“烧”的工艺不同再分个三六九等,虽然都是烧,价值也大有不同。但现在除了说无烧/有烧,商家口中还会强调老烧、新烧……
* 老烧:没有加入其他成分、单纯对宝石进行热处理的红蓝宝石优化方法,在市场称为“老烧”。在鉴定中属于优化,是被广泛接收的
* 新烧:是指在红蓝宝石“老烧”工艺的基础上,烧制过程中添加其他外来物质达到优化宝石外观的目的。


此外,热处理也用于有机宝石的做旧。
染色:处理/优化
染色处理(dyeing)是指:将致色物质(如有色油、染料等)渗入珠宝玉石,以改善或改变珠宝玉石的颜色;大部分情况下属于处理,只有在玛瑙玉髓中染色属于优化。

染色玉髓
漂白:优化
漂白(bleaching)是指:采用化学溶液对珠宝玉石进行浸泡,使珠宝玉石的颜色变浅或去除杂质;属于“优化”。

最常见的漂白“专业户”就是有机宝石“珍珠”。(相关文章阅读:《脖子上戴着荧光剂?你的珍珠化妆了么?》)


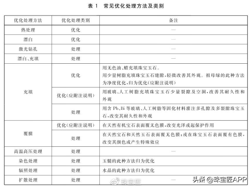
充填:优化/优化(需附注说明)/处理
充填(flling or impregnation)是指:用无色油、蜡、玻璃或树脂等材料充填珠宝玉石的缝隙、(开放)裂隙、空洞,或灌注多孔隙、多裂隙的珠宝玉石,以改善或改变珠宝玉石的净度、外观和耐久性。

充胶天河石
对于充填的定性,根据充填物不同,不同宝石品种,定性各不相同,大致有以下三种情况。
一、以下情况为证书上不需要备注说明的“充填”,定义为“优化”:
1、用无色油、无色蜡充填珠宝玉石。(比如,绿松石注蜡、和田玉煮蜡、翡翠手镯过蜡,就定义为“优化”)


在祖母绿裂隙中流淌的无色油

2、用少量树脂充填珠宝玉石缝隙,轻微改善其外观属于“优化”,鉴定证书无需备注。但需要注意,祖母绿使用此种方法为净度优化,也归为优化但应附注说明。
相关文章阅读:《原创|看过这十个对话,没人敢再说你是祖母绿小白》

祖母绿充填物
二、以下情况为证书上需要备注说明的“充填”,定义为“优化”(需附注说明):
用玻璃、人工树脂充填珠宝玉石少量裂隙及空洞.改善其耐久性和外观。

早期裂隙发育的祖母绿主要采用注无色油的方法进行充填处理,但缺点是耐久性差。
近年来,人们普遍采用人造树脂(opticon resin),在真空、加压、低温加热条件下对裂隙发育的祖母绿进行充填处理,充填处理后祖母绿的耐久性得到显著提高。

三、以下情况为证书上需要注明的“充填”,定义为“处理”:
用含Pb(铅)、Bi(秘)等玻璃、人工树脂等固化材料灌注多孔隙及多裂隙珠宝玉石,改变其耐久性和外观。

放大镜下玻璃充填的红宝石
所谓的“新烧”红、蓝宝石,就属于此类。
无论在外观特征还是在内部特征上都易与未处理的天然红宝石相混。
相关文章阅读:《都是“烧色”,区别这么大?红、蓝宝石的老烧和新烧,你真了解吗》


漂白+充填:处理
漂白+充填结合的宝玉石,在定性上定义为“处理”。
最常见的就是B货翡翠。


老读者们都知道,翡翠A货指天然翡翠,B货C货是处理翡翠。
翡翠的B货就是拿强酸浸泡酸洗漂白,洗去杂质和难看的颜色,再充填。
酸洗后翡翠结构会变得非常疏松,一般都会在高温高压下注胶充填,让环氧树脂渗入到缝隙中,形成水头好、底子干净的假象。

酸洗后注好胶的翡翠,再经过抛光处理,就变得干净水润,颜值飙升。如果还想再“惊艳”一点。那就在充胶之前再染个色,升级成B+C货翡翠,价格便宜量又足。

如何辨别B货翡翠?更多相关阅读看这篇:《醋溜翡翠、糖醋欧泊、烧烤红宝石,这样的珠宝全席你吃过吗?》

覆膜:优化(需附注说明)/处理
覆膜(coating)是指:用涂、镀等方法在珠宝玉石表面覆着薄膜,以改变珠宝玉石的光泽、颜色、产生特殊效应或对珠宝玉石起到保护作用。

一、以下情况为证书上需要备注注明的“覆膜”,定义为“优化”(应附注说明):
在天然有机宝石表面覆无色膜,改变光泽或起保护作用
比如天然琥珀蜜蜡覆膜是目前市场上比较常见的一种优化手段。
对蜜蜡琥珀覆膜省去了精细抛光所耗工时,同时也能相对保留抛光打磨损失的克重。

二、以下情况为证书上需要注明的“覆膜”,定义为“处理”:
在天然宝石和天然玉石表面覆无色膜;或在珠宝玉石表面覆有色膜,处理改变其颜色或产生特殊效应。

比如,早期市场上有把翡翠表面覆上一层绿色人造树脂薄膜,以仿高档绿色翡翠等等。

辐照:处理
辐照处理(irradiation)是指:用高能射线照射珠宝玉石,以改变珠宝玉石的颜色;属于“处理”。(辐照处理常附加热处理。)

辐照改色托帕石
人们为了能够获取更加漂亮的宝石,在商业上会利用高能射线辐照宝石,使其颜色发生改变,简称辐照改色。目前辐照改色已经非常成熟,用辐照改色处理的宝石不仅种类多,而且数量大,如水晶、碧玺、绿柱石、锂辉石、钻石、托帕石等。

辐照处理的宝石
辐照改色一般有几种方法:γ射线辐照、低能加速器辐照,和中子辐照。前者被辐照的宝石一般不会诱发放射性,不过着色力弱。比如γ射线辐照的浅蓝色托帕石,颜色浅,但没有人工放射性。后两种方法改色效果显著,但会残留放射性,需要放置一段时间才能销售。
不过不用担心,这些宝石在上市之前,都会经过检测,确保放射性活度低于国家辐射防护规定中的残余放射性豁免值,才能销售。

上图:辐照前的无色蓝宝石,下图:辐照后的黄蓝宝
小课堂:1、天然的蓝色托帕石非常少见,市面上绝大部分的蓝色托帕石都是由无色托帕石经过辐照改色加上热处理而得到的。2、大多数的烟晶石是通过无色水晶辐照得到的,黄水晶是通过紫晶的辐照改色而得到的。3、经过辐照改色的黄色蓝宝石,颜色会变得更加鲜艳,从原有的淡黄色变成金黄色。
相关文章阅读:
《宝石有辐射?是真是假?》
扩散:处理
扩散处理(diffusion)是指:在一定温度条件下,使外来元素进人珠宝玉石,以改变珠宝玉石颜色或产生特殊光学效应;属于“处理”。
扩散处理又分为表扩散和体扩散。

表面扩散,顾名思义就是致色离子只在表面形成很薄的颜色层(不到1mm),擦不掉,但是抛光了就会漏出原来体色。
体扩散,一般是利用“铍”扩散,可以扩散到宝石内部很厚甚至整个宝石。

之前文章中我们清晰的讲解过宝石的扩散处理,相关文章阅读:
《颜色好、净度好、价格低?当心!这样的蓝宝石可能整过容》
《““钛”难了!看着差不多,价差几个零?揭秘蓝宝石隐蔽的扩散处理

铍扩散黄蓝宝石,珠宝匠实拍

扩散处理蓝宝石(图源GIA )
高温高压:处理
高温高压处理high-pressure high-temperature ( HPHT) treatment是指:在高温高压条件下对珠宝玉石进行处理,主要用于改善或改变珠宝玉石的颜色。
常见有高温高压处理钻石颜色等。

干货表格汇总
看完上文,关于宝玉石的“优化”和“处理”你get到了吗?
知识点太多?不好记?
方便查阅的干货表格汇总奉上,记得保存哦~

- 常见宝石优化处理类别定性:

图源:国家标准《珠宝玉石名称GB/T 16552-2017》
- 常见宝石的优化处理方法汇总:

图源:《系统宝石学》

图源:《系统宝石学》
J先生说:
如果把宝石的“优化”理解为“化妆”,那么“处理”就是动刀子整容。
宝石和美女一样,都崇尚天然,整容美女和天然美女的稀缺性显然是不能比的。
但,任何技术的发展都是为市场服务的,不管是“处理”还是“优化”,其实都是为了提高宝石的商业价值,让大家用更低的价格买到漂亮的石头。
商家在销售经过优化或处理的宝石时,都应明确说明,不能以次充好、浑水摸鱼。
大家购买时要牢记一分价钱一分货和货比三家的原则,多学习多看,谨防上当。关注珠宝匠文章,多点知识,少走弯路~
(注:本文图片部分源于网络,如有侵权,请联系小编删除~)