航班缩减,大量防疫物资需紧急出口 舱位 爆仓非常严重!
广州CZ南航直飞澳洲SYD/AKL/MEL空运费25号起破100/KG!

以往淡季的时候空运费涨个0.5/KG都心疼的要死,现在每次涨个十块八块都开始习以为常了!还是那句话,有货要安排的尽早安排。再等等?不好意思!空运服务已经没有了,能去的飞机都没了!
23日,全球国际客流量最大的航空公司阿联酋航空宣布将暂停全球客运航班两周。正值新冠肺炎疫情蔓延全球之际,除了阿联酋航空外,多家航司也开始停飞国际航线,甚至全线停航。据不完全统计,目前共有16家航司停飞所有国际航线,包括——越南航空、南非航空、阿维安卡航空、肯尼亚航空、巴基斯坦航空、曼谷航空、澳航、捷星航空、维珍澳大利亚、波兰航空、西捷航空、沙特阿拉伯航空、阿尔及利亚航空、马印航空以及Swoop航空。
全球越来越多航空公司削减了航班数量。EK、TK、ET航空具体航班取消情况如下:
停航详细情况(滑动查看)
EK阿联酋航空客机航班取消情况

TK土耳其航空客机航班取消情况

ET埃塞尔比亚航空客机航班取消计划

QR卡塔尔航空客机航班取消情况

另据各大航司官网和新闻媒体公布的数据不完全统计,目前共有20多家航司全线停飞所有航班。

图:全球各航司停飞航班数占比
然而,疫情带给航空业的不仅仅是航线停飞,部分航司还面临着破产的危机。CAPA警告称,到2020年5月底,世界上大多数航空公司将会破产。此前,国际航空运输协会IATA预估,75%的航企现金流将撑不过3个月。IATA这一预测似乎与亚太航空中心CAPA的警告不谋而合。
- 欧洲最大支线航司Flybe宣布破产;
- 美国支线航司Compass日前也已经宣布停业。
- 上月宣布由于整合及飞行员短缺而将于年底关门的美国Trans States航空,近日通知员工提前了九个月将于4月1日停业。
- 大韩航空总裁吴起洪(Woo Kee Hong)已向媒体表示,因全球旅行限制,大韩航空超过80%的国际运力已被削减!已经停飞了145架飞机中的100架,如果继续拖延下去,公司可能就会破产!
- 北欧航空公司(Scandinavian Airlines)在当地时间15日晚紧急公告,该公司将于3月16日停运大部分航班,直到因疫情受重创的商用航空环境得到改善。该公司的多达1万名员工将面临暂时裁员,占其员工总数的90%。
目前,欧洲最大支线航司Flybe宣布破产,美国支线航司Compass日前也已经宣布停业。此外,上月宣布由于整合及飞行员短缺而将于年底关门的美国Trans States航空,近日通知员工它将于4月1日停业,也就是提前了九个月。大韩航空总裁吴起洪(Woo Kee Hong)已向媒体表示,因全球旅行限制,大韩航空超过80%的国际运力已被削减!已经停飞了145架飞机中的100架,如果继续拖延下去,公司可能就会破产!北欧航空公司(Scandinavian Airlines)在当地时间15日晚紧急公告,该公司将于3月16日停运大部分航班,直到因疫情受重创的商用航空环境得到改善。该公司的多达1万名员工将面临暂时裁员,占其员工总数的90%。
19日,中国民航局下发《关于疫情防控期间控制国际客运航班量的通知》,继上周削减了89个航班后,民航总局公布了本周国际航班的最新情况(3月23-29日),又大幅缩减了69个航班!上述客运航班中,由中方航空公司单方执飞的有27个国家,包括:埃及、奥地利、澳大利亚、巴基斯坦、白俄罗斯、比利时、波兰、丹麦、德国、法国、菲律宾、芬兰、荷兰、加拿大、美国、南非、尼泊尔、葡萄牙、瑞典、斯里兰卡、西班牙、希腊、新西兰、印度、英国、古巴、巴西。
全球最新航空公司停航情况汇总:
美洲航空公司
美国联合航空:自2月6日至4月30日期间,所有中美航线暂停运营。
加拿大航空:每周有33个航班飞往中国的加拿大航空(Air Canada)取消所有直飞北京和上海的航班到4月30日。
美国航空:来往达拉斯、洛杉矶和中国大陆的航班取消至10月23日,来往达拉斯和中国香港的航班取消至7月1日,来往洛杉矶和中国香港的航班取消至10月23日。
达美航空:将在2月6日至5月31日期间暂停运营所有中国内地航线。
欧洲航空公司
英国航空:会继续取消北京和上海航班至4月17日,香港航班3月底之前2班改为一班。目前的计划是自4月18日起,上海伦敦航班从每周10班减为每周三班,北京伦敦航线自4月19日起自每天一班减为每周四班。去往香港的航班仍减为每天一班至2020年6月1日。
法国航空:法国航空Air France法国航空决定将北京和上海航线暂停服务延长至2020年3月29日(含)。
德国汉莎集团:汉莎航空、瑞士航空和奥地利航空:飞往中国内地所有航点的航班取消至4月24日。往来香港的航班也会减少。
荷兰皇家航空:荷兰皇家航空暂停飞往成都、杭州和厦门的所有航班直至2020年3月29日。荷兰皇家航空暂停飞往北京和上海的所有航班直至2020年3月29日。
芬兰航空:2月5日至4月30日取消飞往北京大兴及广州和上海航班,2月8日至4月30日取消南京航班。
毛里求斯航空: 1月31日起暂停飞往上海的所有航班。
北欧航空:自1月31日起暂停北京和上海往返欧洲航线,以上航线将停航到4月30日。
阿塞拜疆航空:取消2月开始所有来往北京航班。
阿斯塔纳航空:取消所有哈萨克斯坦往返中国航班。
乌拉尔航空:取消所有往返中国航班。

西班牙伊比利亚航空:自2020年1月31日起,暂停飞往上海的航班,直到6月30日为止。
以色列航空:于2020年2月1日至5月2日暂时停止往返于以色列特拉维夫和中国北京的直飞航班服务。
土耳其航空:暂停往来于上海、广州、北京、西安航班直至3月31日。
维珍航空:暂停往来于上海和伦敦航班至4月19日。
俄罗斯宣布暂停中俄之间航班运营,但保留俄罗斯航空莫斯科-北京、上海、广州、香港航线,这些航班自1月31日下午17时起统一调整至谢列梅捷沃国际机场F航站楼执行。
中国南方航空CZ655/6航班也调整至F航站楼。中方航司执行的航班目前继续运营。2月18日-4月29日停飞莫斯科到北京每日航班:SU200;2月19日-4月30日停飞北京到莫斯科每日航班:SU201;3月29日-4月29日停飞莫斯科到北京每日航班:SU202;3月30日-4月30日停飞北京到莫斯科每日航班:SU203;
3月1日-4月30日停飞莫斯科到上海每日航班:SU206;3月2日-4月30日停飞上海到莫斯科每日航班:SU207;2月17日-4月29日停飞莫斯科到广州每周三班航班:SU220(1.3.6);2月18日-4月30日停飞广州到莫斯科每周三班航班:SU221(2.4.7);3月8日-3月29日停飞莫斯科到香港每周三班航班:SU212(2.4.7);3月31日-4月30日停飞香港到莫斯科每周三班航班:SU213(3.5.1)。
意大利在确诊两例新冠肺炎病例后,宣布暂停所有往来中国内地的航班,中国航司及意大利包机公司Neos的中意之间直飞航班将受到影响。
波兰航空:暂停运营中国航线(北京大兴、北京首都)至3月28日。

亚洲航空公司
澳门航空:3月1日到28日恢复部分航班。
大韩航空:2月2日至4月25日期间,仁川=黄山、张家界、长沙、昆明、青岛KE845/6、北京KE859/60、釜山=南京、北京、釜山=青岛、上海浦东=釜山,济州=北京暂时停飞。2月11日至4月25日期间,减少仁川=大连、仁川=延吉、仁川=广州、仁川=牡丹江的航班。
印度航空:暂停终止印度往返于中国上海航班。
Indigo:从2月1日起停飞航空。
印尼狮航:印尼狮航Lion Air从2月1日开始停飞中国。 韩亚旗下低成本航空首尔航空:取消所有中国航班。
捷星航空:将从本周五(1月31日)起,暂停往返中国合肥、贵阳及徐州这三个城市的航班。
酷航:1月29日宣布,所有往返新加坡和武汉的航班,将继续停飞,直至三月底。
Myanmar National Airlines、Air KBZ、Myanmar Airways International:从2月1日开始停飞中国。
国泰航空:2020年3月28日前将暂停航班服务的地点包括:伦敦(盖特维克)、罗马、华盛顿、纽瓦克、马累、达沃、克拉克、济州、台中,以及所有中国内地城市(北京、上海、成都及厦门除外)。各地点的实际停飞日期及航班班次减幅或有所不同。
济州航空:取消釜山到张家界航班。
东方航空:取消1月31日至4月29日期间,罗马至上海往返东航实际执飞航班。自2020年2月2日(含)至3月28日(含)取消新加坡至中国(上海/长春/杭州/泉州/长沙/烟台/昆明)往返东航实际承运航班。
停航MU577(2月4日至4月25日)、MU578(2月5日至4月26日)、MU583/6(2月10日至3月28日周一、周二、周四、周六)、MU297(2月4日至4月25日)、MU298(2月5日至4月26日)、MU587/8(2月10日至3月28日周一、周二、周四、周六)、MU589/90(2月4日至2月9日和3月29日至4月25日周二、周四、周日)、MU589/90(2月10日至3月28日全部)、MU717/8(3月29日至4月25日周六)、MU717/8(2月10日至3月28日全部)、MU255/6(3月29日至4月25日周二、周四)、MU255/6(2月10日至3月28日全部)、MU571/2(2月4日起全部)、MU2855/6(2月4日至6月18日全部)、MU215/6(2月13日至6月18日全部)。
恢复每天一班上海至墨尔本和悉尼。恢复每天一班MU551/552。东航从3月15日到3月28日恢复MU553/4、MU771/2、MU219/20、MU263/4、MU201/2、MU255/6、MU583/6、MU589/90、MU581/2、MU597/8、MU207/8、MU587/8、MU779/780、MU561/2、MU737/8、MU5097/8、MU5007/8、MU721/2、MU507/8、MU511/2、MU5041/2、MU5043/4、MU267/8、MU775/6、MU523/4、MU515/6、MU741/2、MU5029/30、MU9741/2、MU9757/8、MU9749/50、MU2589/90、MU2573/4、MU2561/2、MU9743/4、MU2035/6、MU231/2、MU759/760、MU2099/2100、MU211/2、MU567/8、MU541/2、FM885/6。
中国国际航空:国航陆续恢复华南多地:广州、珠海、汕头、湛江以及惠州始发国内航线航班,同时,为保障“复工流”的需求,国航专门增开复工加班机,加密广州 - 达州、泸州、万州之间的班次,国航华东区域2月多条国内航班有序复航,始发地涉及上海、杭州、南京、温州、合肥、宁波等地,目的地涵盖北京、成都、重庆、广州、海口多地。
自2月21日起,国航西南地区始发航线也陆续恢复,西南地区作为劳务输出的重要区域,本次恢复执行的航班主要以保障“复工流”为目的,加密西南始发至广州、深圳、杭州等地有航班频次。目前,国航的航班可通往六大洲的48个航点。国航从3月14日起,临时增加两班飞洛杉矶航班,航班号CA987/988。
南方航空:2月11日-3月28日,北京阿姆保留周2357,取消周146;广州-阿姆保留周146,取消周2357。澳洲航线调减如下:2月11日-3月28日,只保留每日一班CZ325/6广州-悉尼和一班CZ321/344广州-墨尔本。
北美航线调减如下:2月11日-3月28日,CZ327/8广州-洛杉矶取消周246,保留周1357;CZ329/330广州-温哥华取消周4,保留周1367;CZ377/8广州-温哥华-墨西哥城全部取消;CZ399/300广州-纽约取消1357,保留周246。恢复长沙到内罗毕航班。南航将取消3月17-28日广州至美国的纽约、洛杉矶、旧金山航线,共计13个航班。
四川航空:将开始恢复部分航班。

全日空:北京航线停运NH956(2/11-4/25)、NH955(2/10-4/25)
、NH964(2/11-4/25)、NH963(2/10-4/25);东京武汉航班停航NH937(1/23-4/25)、NH938(1/24-4/25);全日空北京航线保留航班北京大阪NH980/NH979;东京浦东航班停航通知NH972(2/11~4/25)、NH971(2/10~4/25)、NH922(2/11~4/25)、NH921(2/10~4/25);大阪浦东航班停航通知NH976(2/11~4/24)、NH975(2/10~4/24);东京广州航班停航通知NH934(2/11~4/25)、NH933(2/10~4/25)、东京沈阳航班停航通知NH926(2/11~4/25)、NH925(2/10~4/25);
东京成都航班停航通知NH948(2/11~4/25)、NH943(2/10~4/24)、NH947(2/10~4/25);东京杭州航班停航通知NH930(2/10~4/25)、NH929(2/10~4/24);东京厦门航班停航通知NH936(2/10~3/28(1/3/5))、NH935(2/10~3/28(1/3/5))2/10~3/28(1/3/5);大阪青岛航班停航通知NH978(2/10~4/24)、NH977(2/10~4/24);大阪大连航班停航通知NH946(2/10~4/24)、NH945(2/10~4/24);大阪香港航班停航通知NH874(2/17~4/24)、NH873(2/17~4/24)。
减班NH927/928(2/20~3/28);减班NH903/904(2/20~3/28);减班NH969/970(2/20~3/28)。减班NH951/952 2020/3/1-2020/3/28。停运 NH959/NH960 NH973/NH974(3/2-3/28);减班NH979/980(3/3-3/28)。NH924/923(3/9-3/28)、NH968/967(3/9-3/29)、停运NH859/860(3/13-3/28)、NH811/812(3/13-3/29)、NH861/864(3/13-3/28)、NH823/824(3/24-3/29)、NH961/962(3/13-3/28)、NH803/804(3/20-3/29)、NH871/872(3/22-3/29)、NH877/878(3/23-3/28)、NH831/832(3/25-3/28)、NH176/175(3/20-3/28)、NH110/109(3/20-3/28)、NH172/171(3/24-3/28)。
中华航空:自2月10日起至4月29日止,两岸仅提供北京、上海浦东、上海虹桥、厦门及成都5个航点的部分航班服务,其余航班皆暂时取消。CI506航班取消,CI582周二周六取消,CI584周一周四周日取消。
华信航空:华信航空除现行周一飞航厦门-高雄外,自3月26日起再增加恢复每周四往返航班(D1/4)。
越南航空:取消2020年2月8日至3月31日期间的往返航班。
新加坡航空:成都、深圳、厦门三个航站将于2020年2月17日至3月28日期间,暂停航班服务,受影响的旅客可以联系原购票渠道办理退票。尽管需求量减少,目前,在2020年2月至3月28日期间,我们依然会继续北京、上海每天一班、广州每周一、周三、周五各一班,以及重庆每周一往返新加坡的少量航班服务,以便为有切实出行需求的旅客提供服务。
阿提哈德航空:将暂时取消北京-名古屋的第五航权航段到3月28日。2月5日起到3月28日取消飞上海和成都航班。所有飞北京航班被安排在中途经停天津机场
越捷航空:自2月1日暂停所有中国内地航线,直至另行通知。
卡塔尔航空:前往北京、上海以及广州的航班暂时停止至2020年4月30日,前往杭州、重庆以及成都的航班暂时停止至2020年4月30日。
阿联酋航空:2月5日起取消除飞北京的所有航班。至少提早8小时以上到机场EK柜台体检。5月1日起恢复北京上海广州每日一班航班。
日本航空:自2020年2月17日到3月28日起暂停部分航班,部分路线减少航班。北京线:JL020、JL025、JL869、JL860停航上海线:JL873、JL872、JL877、JL874、JL879、JL876、JL883、JL884、JL897、JL898停航广州大连线:JL087、JL088、JL827、JL828减少到每周四班。
马来西亚航空:自 2020 年 2 月 18 日起暂停沙巴上海的直飞航线,直至另行通知为止。
韩亚航空:停航仁川-北京OZ331/332(2/4-3/28)、OZ335/336(2/11-3/28);停航仁川-上海OZ361/362(2/4-3/28)、OZ365/366(2/17-3/28)、OZ367/368(2/10-3/28);停航仁川-广州OZ355/356(2/17-3/28)、OZ357/358(2/17-3/28);停航仁川-青岛OZ319/320(2/3-3/28);
停航仁川-延吉OZ3513/3523(2/10-3/28);停航仁川-深圳OZ3713/3723(2/13-3/28);停航仁川-深圳OZ3713/3723(2/13-3/28);停航仁川-桂林OZ325/326(2/1-3/28);停航金浦-北京OZ3355/3365(2/6-3/28);其他航班减少OZ327/328、OZ3233/3243、OZ347/348、OZ353/354、OZ311/312、OZ349/350、OZ301/302、OZ359/360、OZ351/352、OZ369/370、OZ371/372、OZ323、OZ349/350、OZ337/338、OZ339/340、停航OZ721/722、OZ7117/7127、OZ717/718、OZ711/712、OZ713/714、OZ134/OZ133、OZ172/171、OZ158/157、OZ112/111。
深圳航空:2月23日起航班将陆续开放。
菲律宾航空:取消航班至3月28日。
非洲航空公司
坦桑尼亚航空:取消所有往返中国航班。
埃及航空:2月27日恢复往返中国航班。
肯尼亚航空:即日起暂停飞往中国内地(广州)的航班。
皇家摩洛哥航空:1月31日起暂停飞往中国内地(北京)的航班,该航线于1月16日开通。
卢旺达航空:暂停中国内地航线(广州)直至另行通知为止。

大洋洲航空公司
新西兰航空:2月18日至5月1日期间航班全部取消,5月1日至6月6日隔天1班。
捷星太平洋:2月6日起暂停运营中国航线(广州、香港)。
澳洲航空:2月9日起暂停运营悉尼到北京和悉尼到上海直飞航班到7月19日。
部分国家城市通知
中国北京:即日起,境外回北京的所有航空公司的航班将先经停在北京周边城市的机场,然后进行健康检查,之后再进北京。
阿联酋:我馆顷接阿联酋外交部通知,阿方将于3月19日起暂停对各国公民的免签、落地签政策(持外交护照人员除外)。包括中国在内的与阿联酋有免签、落地签协议的国家公民将暂时无法入境阿联酋,恢复时间另行通知。已入境阿联酋人员不受影响,在阿国内长期居住人员更新签证不受影响。
日本:有关日本转机说明如下:目前日本政府没有特殊转机限制,欧美经日本转机回国,政策如常。NRT/NRT或HND/NRT的转机,无日本签证但符合条件下可以申请落地转机入境。
请注意,中国出发另当别论,中国出发目前受日本入境限制。具体以移民局信息为准。目前全日空东京北京航班长距离转机,可见到的客人成功转机行程如下:NH179MEX,NH173IAH,NH105LAX,亦有见到UA803IAD,UA79EWR接转。每个乘客身份不同,情况各异,日本转机入境许可,落地由日本移民局现场判断,不可一概而论,请知晓。
国际航班锐减,对国际空运货物运输供应链造成了严重的影响,很多朋友只好选择国际快递寄送货物。
不过由于货量激增,快递公司在非传统旺季的情况下出现征收旺季附加费的情况!
联邦快递

最近随着国外疫情爆发,许多客运和货运航空公司的航班被取消造成了国内出口货物运力有限的局面。随着国内大部分地区逐步的复工复产,对出口运力的需求也快速增长。
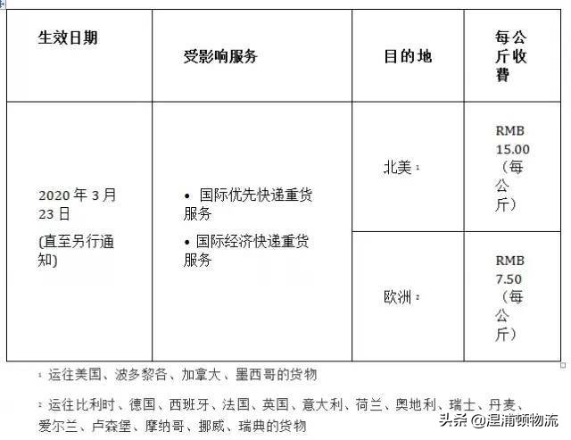
FedEx为了能更好地应对持续增长的出口需求和有限的运力,并保证为您提供一如既往的高质量服务,FedEx快递将对中国出口北美1及欧洲2的出口货物收取临时航线调整费,以弥补运营成本的增长,从而对运营网络做出必要调整,确保可以在波动的市场环境下更好地为您提供优质的服务。

DHL

UPS:

为了更好地管理这段时期内不断增多的空运运能需求和上涨的成本,从而继续提供优质的服务,自2020年4月5日起直至另行通知,UPS将实施一项临时性旺季附加费,适用于使用UPS全球特快服务、UPS全球特快货运服务和UPS全球快捷服务,从中国大陆和中国香港特别行政区始发至欧洲、美国及美洲地区的货件。
此外,由于新型冠状病毒引发的疫情仍在持续发展中,此项旺季附加费的费率和受影响的始发地及目的地会有所调整。有关旺季附加费的最新信息,请至ups.com/rates/cn查看。
此项临时性旺季附加费是基于每公斤的费率,是除现行所有费率、收费、附加费和费用之外的收费。更多有关此项临时性旺季附加费详细信息,如下所示:
从中国大陆和中国香港特别行政区至美国、欧洲及美洲地区,每公斤的临时性旺季附加费

自从2017年开始,UPS,Fedex都增加了旺季附加费。主要是由于旺季货多,打破了现有的网络网运以及用工成本,所以开始增收旺季附加费。往往旺季附加费都是从11月中旬开始到12月底结束,也就是圣诞节的前后。基本上国际快递的价格会在基础上增加2到5块钱一公斤旺季附加费。和排仓费用不一样,旺季附加费直接就是UPS,Fedex快递公司收取的。

另外注意:
关于新加坡、英国、马来西亚、斯洛文尼亚、加拿大
等邮政服务时效受影响的提示
各位用户:
受疫情影响,部分国家或地区邮政的进口邮件服务质量和投递时限效受到不同程度影响。
今日邮联通函提示11个邮政服务时效受影响,包括新加坡、英国、马来西亚、斯洛文尼亚、加拿大、克罗地亚、亚美尼亚、格鲁吉亚、土耳其、苏里南和塞尔维亚邮政。
其中,8个邮政(新加坡、英国、马来西亚、斯洛文尼亚、加拿大、克罗地亚、亚美尼亚和格鲁吉亚)调整进口邮件投递方式,暂无法提供投递签收服务。
请各位用户知悉,适当延长以上路向国际邮件参考时限,同时提醒收件人相关邮政投递方式变化及可能受到的影响。
中国邮政在线发运系统
2020年3月20日
(海运网)