一、试卷结构分析:
从2020年到2022年,天津中考数学试卷结构保持一致,共三类题型:选择、填空、解答题,共25题,分Ⅰ卷(36分)、Ⅱ卷(84分),满分120分、考试时间100分钟。
其中:
Ⅰ卷(30分),选择题12道,每题3分,共计:36分
Ⅱ卷(90分),填空题6道,每题3分,共计:18分
解答题7道,19题8分,20题 8分,21﹣25题10分,共计66分。
二、从教材角度分析:

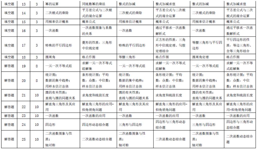
2020-2022天津中考数学按年级分数统计
从2020年到2022年,七年级考查的分数分别是17分、23分、23分,占比分别为14%、19%、19%。2020年和2021年第7题,考查解二元一次方程组,而2022年,第9题考查解一元二次方程。2020年和2021年,第13题考查整式的加减,而2022年,第13题考查同底数幂运算。这两处变化,导致七年级分数减低6分,八年级和九年级各增加3分。
七年级考点主要分布在《有理数》、《整式的加减》、《实数》、《二元一次方程(组)》、《一元一次不等式(组)》等章节,以选择填空题为主,难度较易,主要考查运算能力。
从2020年到2022年,八年级考查的分数分别是49分、46分、46分,占比分别为41%、38%、38%。考查分数增长3分,比例涨了接近3个点。
八年级考点主要分布在《轴对称》、《整式乘除与因式分解》、《分式》、《二次根式》、《平行四边形》、《一次函数》、《数据的分析》等章节,轴对称和平行四边形经常联合起来,出综合题,难度也大。平行四边形和一次函数考查分值较高,各有13分。
从2020年到2022年,九年级考查的分数分别是54分、51分、51分,占比分别为45%、43%、43%。考查分数增长3分,比例涨了接近3个点。
九年级考点主要分布在《一元二次方程》、《二次函数》、《旋转》、《圆》、《概率初步》、《反比函数》、《锐角三角函数》《投影与视图》等章节,考查知识点集中在九年级上学期,压轴题基本出在二次函数、旋转等章节,分值高、难度大。另外具有天津中考特色的格点作图问题,以圆为背景,无刻度直尺作图,难度比较大。九年级下学期,除了解三角形实际应用,主要以选择填空题为主,分值不高,难度较小,有利于学校在初三上学期完成新课教学。
从教材角度来看天津中考,《一次函数》、《平行四边形》、《二次函数》、《圆》、《锐角三角函数》等5章,每章均考查13分。《不等式》、《数据的分析》分值为8分。《有理数》、《轴对称》分值为6分。有些章节没有单独命题,比如《相似》,很少命题,大大减低试题难度。
从以上数据分析,可以发现天津中考考查重点在八年级和九年级上学期,各章节考查分值不均衡,但是每年必考点和常考点无论题型、分值、难度,基本不变化,便于学生备考复习抓住重点。
三、从知识点角度分析:


2020-2022年天津中考数学核心知识统计

2020-2022年天津中考知识模块分值统计
从2020年到2022年,天津中考考查的知识点顺序略有变化,但是考查知识点题型、分值、难度等相对稳定。从知识模块角度分析,数与式18分、15%,方程与函数43分、36%,图形与几何48分、40%、统计与概率11分,9%。近三年各模块的分值没有变化,体现出天津中考的稳定性。
四、区域特色分析:
从难度角度分析,选择第12题一般考查二次函数图象与系数关系,难度较大。

天津中考数学第12题样题
填空第18题近年来考查格点作图问题,是天津中考最具特色的一道题,难度大,但分值少,可以跳过此题,待必会题做完后,再做此题。

天津中考数学第18题样题
解答第21题一般考查圆的角度、线段求值问题,难度中等,一般情况,学生做对这道题,数学总分基本可以上100分。此题的设置是学生能力的分界点。
第24题一般考查动态几何变换,以三角形和四边形运动为主,运动过程中,围绕重合面积设置问题。一般设置三问,问与问之间有内在递进联系,难度逐渐增大。
第25题一般考查二次函数与轴对称综合最值问题,基本类型众多,运动变化,变化莫测,难度大。复习备考时,学生重点复习“将军饮马”8种基本模型。2019年也考过“胡不归问题”,也需要进行专题复习。但是没有考查过“阿氏圆”问题。
天津中考压轴题虽然难度较大,但是考查形式比较稳定,便于学生复习备考。两道压轴题均以动态问题主,考查模型和解题方法规律性强,思考量并不大,做好压轴题专题训练,得满分希望很大。
总体来看,天津中考数学试卷非常稳定,变化较少,备考复习方法得当,考出高分难度不大。正因为中考命题变化不大,容易总结应试方法和设计中考压轴题解决方案。从2022年录取分数线来看,考入市九所高中,数学成绩应该在110分左右,进入市五所高中,数学成绩应该在115分左右。天津中考区分度不高,高分段会集中很多学生。初三学生在备考中考时,务必重视基础运算能力和推理能力,基础部分不丢分。提高对于解题规范性的要求,避免因书写潦草丢分。对于压轴题的突破,应该积极培养空间想象能力,提高动态问题解题能力。
《天津中考压轴题解决方案》马上发布,请大家支持与指教!