
今年,义乌小学、初中新生入学工作中出现了一个大变革,即实行“公民同招”。

图片来自网络
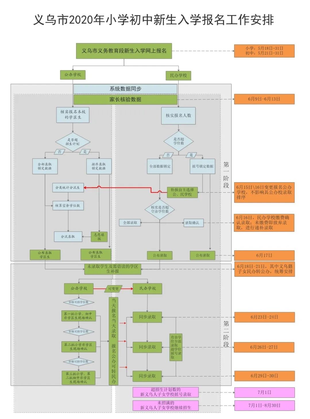
实行公民同招后,公办、民办学校同步报名、同步开展录取、同步注册学籍,民办学校仅能在审批地招生;如民办学校报名人数超过核定的招生计划数,将由义乌市公证处全程公证,采用电脑随机派位方式录取。
比如,某民办学校空余学位50个,报名人数达55名,那么报名系统的数据将送交义乌市公证处,进入公证处的摇号系统,随机产生学生1-55位的排位,排位前50名的学生将被学校录取,排位51-55位的学生不能录取。当然,不能录取的学生可以重新报名其他未招满的民办学校。
此外,民办九年一贯制学校的小学部可以直升其初中部,如果其初中部招生名额少于小学部直升名额的,也通过电脑随机派位方式录取。艺术学校和新型体校,可进行术科测试录取,但不允许进行文化科目考试。
公民同招义乌这样做

按照规定,今年义乌小学入学对象为2013年9月1日—2014年8月31日间出生的儿童,初中入学对象为2020年小学毕业生。
公办小学、初中招生统一分为网上登记和现场确认(民办为缴费确认)两个阶段。
民办学校招生和公办学校同步。其中,新丝路教育集团、义乌公学等民办学校报名人数超出招生计划数时,在6月15日摇号录取。柳青教育集团、启东教育集团等民办学校如有校区报名人数超出招生计划数时,在7月1日(公办学校非学区生招生结束后)摇号录取。

(点击查看大图更清晰)
6月15日
公办学校学区生数据锁定;民办学校报名生源数据锁定。
当天12:00—17:00,民办学校未摇中的义乌户籍生可重新报名公办学校,不影响公办校录取排序,也可重新报其他民办学校。
6月16日8:00—12:00
民办学校缴费确认录取。
6月17日17:00后
公办学校审核所有学区生数据,公布学区生录取结果;
民办学校公布第一阶段录取结果。
6月18日10:00—6月21日17:00
民办学校未录取的学生可重新报名公、民办学校。
6月23日-24日8:00—17:00
第一批公办小学、初中非学区生到校现场确认;
民办学校第二阶段招生,当天报名,当天公布录取结果。
6月26日-27日8:00—17:00
第二批公办小学现场确认;
民办学校第二阶段招生,当天报名,当天公布录取结果。
6月29日-30日8:00—17:00
第三批公办小学、初中非学区生现场确认;
民办学校第二阶段招生,当天报名,当天公布录取结果。
7月1日—8月30日的8:00—17:00
新义乌人子女学校继续在核定办学规模内招生。
需要家长注意的是
义乌市户籍新生原则上均有安排的学校,但是如未进行网上登记,学校将无法进行录取。我市公办民办小学、初中招生网上登记即将于5月31日截止,请家长务必在规定时间内为孩子进行网上登记。
义乌市户籍新生报名一所民办学校未能录取,那么当天可以重新选报公办学校,不影响其公办学校录取排序;也可再报名其他民办学校,参加民办学校的后续录取。如果义乌户籍生报名民办学校未能录取,重新选报其他民办学校又未录取,那么,如学区学校还有学位,则正常入学;如学区学校已经招满,则需统筹分流到其他公办学校。
报名公办学校的非学区生如果未能排序录取,招生结束(6月30日)前均可变更志愿。公办学校非学区生网上填报的意向学校可在现场确认时变更,是否录取以现场确认后的录取公告为准。
如家长在6月21日(第二阶段招生)前仅报名民办学校、未曾报名公办学校,那么学生无法变更志愿到公办学校。民办学校的录取结果以网上报名后完成缴费的公告为准。
关注“金报义乌”,
获取更多“读佳”消息
来源 义乌发布
编辑 大鱼
民生视角 用心倾听
义乌新闻 尽在掌握
微信:金报义乌
欢迎提供新闻线索