摘要: 本文主要将《钢结构工程施工质量验收规范》GB 50205—2020的所有强制性条文汇总到一起。 仅供大家参考,以免中招。 该规范自2020年8月1日起实施。其中,第4.2.1、4.3.1、4.4.1、4.5.1、4.6.1、4.7.1、5.2.4、6.3.1、8.2.1、11.4.1、13.2.3、13.4.3条为强制性条文,必须严格执行。
该规范的强制性条文主要规定了 钢结构原材、焊材、高强度连接副、焊缝检测、抗滑移系数和防腐防火涂层的相关要求 。

4.2.1 钢板的品种、规格、性能应符合国家现行标准的规定并满足设计要求。钢板进场时,应按国家现行标准的规定抽取试件且应进行屈服强度、抗拉强度、伸长率和厚度偏差检验,检验结果应符合国家现行标准的规定。
检查数量:质量证明文件全数检查;抽样数量按进场批次和产品的抽样检验方案确定。
检验方法:检查质量证明文件和抽样检验报告。
4.3.1 型材和管材的品种、规格、性能应符合国家现行标准的规定并满足设计要求。型材和管材进场时,应按国家现行标准的规定抽取试件且应进行屈服强度、抗拉强度、伸长率和厚度偏差检验,检验结果应符合国家现行标准的规定。
检查数量:质量证明文件全数检查;抽样数量按进场批次和产品的抽样检验方案确定。
检验方法:检查质量证明文件和抽样检验报告。
4.4.1铸钢件的品种、规格、性能应符合国家现行标准的规定并满足设计要求。铸钢件进场时,应按国家现行标准的规定抽取试件且应进行屈服强度、抗拉强度、伸长率和端口尺寸偏差检验,检验结果应符合国家现行标准的规定。
检查数量:质量证明文件全数检查;抽样数量按进场批次和产品的抽样检验方案确定。
检验方法:检查质量证明文件和抽样检验报告。
4.5.1 拉索、拉杆、锚具的品种、规格、性能应符合国家现行标准的规定并满足设计要求。拉索、拉杆、锚具进场时,应按国家现行标准的规定抽取试件且应进行屈服强度、抗拉强度、伸长率和尺寸偏差检验,检验结果应符合国家现行标准的规定。
检查数量:质量证明文件全数检查;抽样数量按进场批次和产品的抽样检验方案确定。
检验方法:检查质量证明文件和抽样检验报告。
4.6.1 焊接材料的品种、规格、性能应符合国家现行标准的规定并满足设计要求。焊接材料进场时,应按国家现行标准的规定抽取试件且应进行化学成分和力学性能检验,检验结果应符合国家现行标准的规定。
检查数量:质量证明文件全数检查;抽样数量按进场批次和产品的抽样检验方案确定。
检验方法:检查质量证明文件和抽样检验报告。
4.7.1 钢结构连接用高强度螺栓连接副的品种、规格、性能应符合国家现行标准的规定并满足设计要求。高强度大六角头螺栓连接副应随箱带有扭矩系数检验报告,扭剪型高强度螺栓连接副应随箱带有紧固轴力(预拉力)检验报告。高强度大六角头螺栓连接副和扭剪型高强度螺栓连接副进场时,应按国家现行标准的规定抽取试件且应分别进行扭矩系数和紧固轴力(预拉力)检验,检验结果应符合国家现行标准的规定。
检查数量:质量证明文件全数检查,抽样数量按进场批次和产品的抽样检验方案确定。
检验方法:检查质量证明文件和抽样检验报告。
5.2.4 设计要求的一、二级焊缝应进行内部缺陷的无损检测,一、二级焊缝的质量等级和检测要求应符合表5.2.4的规定。检查数量:全数检查。
检验方法:检查超声波或射线探伤记录。

表5.2.4 一级、二级焊缝质量等级及无损检测要求
注:二级焊缝检测比例的计数方法应按以下原则确定:工厂制作焊缝按照焊缝长度计算百分比,且探伤长度不小于200mm;当焊缱长度小于200mm时,应对整条焊缝探伤;现场安装焊缱应按照同一类型、同一施焊条件的焊缝条数计算百分比,且不应少于3条焊缝。
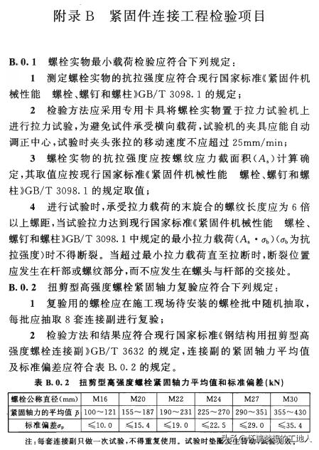
6.3.1 钢结构制作和安装单位应分别进行高强度螺栓连接摩擦面(含涂层摩擦面)的抗滑移系数试验和复验,现场处理的构件摩擦面应单独进行摩擦面抗滑移系数试验,其结果应满足设计要求。检查数量:按本标准附录B执行。
检验方法:检查摩擦面抗滑移系数试验报告及复验报告。

附录B-1

附录B-2

附录B-3

附录B-4
8.2.1 钢材、钢部件拼接或对接时所采用的焊缝质量等级应满足设计要求。当设计无要求时,应采用质量等级不低于二级的熔透焊缝,对直接承受拉力的焊缝,应采用一级熔透焊缝。
检查数量:全数检查。
检验方法:检查超声波探伤报告。
11.4.1 钢管(闭口截面)构件应有预防管内进水、存水的构造措施,严禁钢管内存水。
检查数量:全数检查。
检验方法:观察检查。
13.2.3 防腐涂料、涂装遍数、涂装间隔、涂层厚度均应满足设计文件、涂料产品标准的要求。当设计对涂层厚度无要求时,涂层干漆膜总厚度:室外不应小于150μm,室内不应小于125μm。
检查数量:按照构件数抽查10%,且同类构件不应少于3件。检验方法:用干漆膜测厚仪检查。每个构件检测5处,每处的数值为3个相距50mm测点涂层干漆膜厚度的平均值。漆膜厚度的允许偏差应为-25μm。
13.4.3 膨胀型(超薄型、薄涂型)防火涂料、厚涂型防火涂料的涂层厚度及隔热性能应满足国家现行标准有关耐火极限的要求,且不应小于-200μm。当采用厚涂型防火涂料涂装时,80%及以上涂层面积应满足国家现行标准有关耐火极限的要求,且最薄处厚度不应低于设计要求的85%。
检查数量:按照构件数抽查10%,且同类构件不应少于3件。检验方法:膨胀型(超薄型、薄涂型)防火涂料采用涂层厚度测量仪,涂层厚度允许偏差应为-5%。厚涂型防火涂料的涂层厚度采用本标准附录E的方法检测。

附录E-1

附录E-2