小学五年级长方体正方体表面积 (五年级正方体和长方体的表面积)

有家长说,自从孩子上了五年级,整个人都不好了,以前数学98,99,100,家常便饭,现在想上90都好难。归根结底还是孩子们学的知识多了,总结归纳的知识点更多了,所以以前基础不牢的孩子难免手忙脚乱,如果你的孩子也有这方面的困惑,做做专项训练吧!

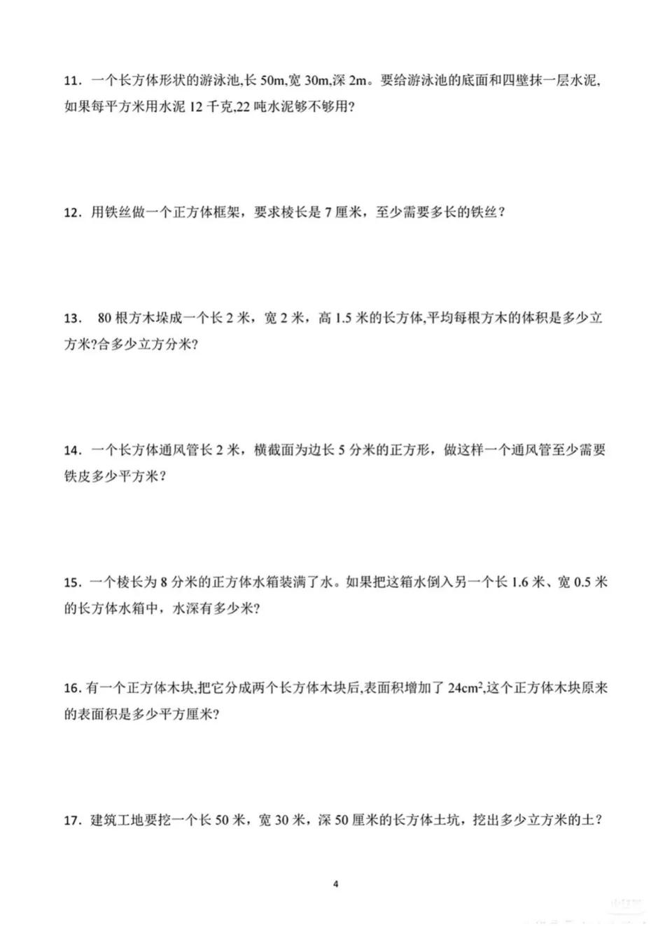
五年级正方体和长方体的表面积,五年级长方体正方体表面积应用题

五年级正方体和长方体的表面积,五年级长方体正方体表面积应用题

五年级正方体和长方体的表面积,五年级长方体正方体表面积应用题

五年级正方体和长方体的表面积,五年级长方体正方体表面积应用题

五年级正方体和长方体的表面积,五年级长方体正方体表面积应用题

五年级正方体和长方体的表面积,五年级长方体正方体表面积应用题

五年级正方体和长方体的表面积,五年级长方体正方体表面积应用题

五年级正方体和长方体的表面积,五年级长方体正方体表面积应用题

五年级正方体和长方体的表面积,五年级长方体正方体表面积应用题