
|
交易品种 |
棕榈油 |
|
交易单位 |
10吨/手 |
|
报价单位 |
元(人民币)/吨 |
|
最小变动价位 |
2元/吨 |
|
涨跌停板幅度 |
上一交易日结算价的4% |
|
合约月份 |
1,2,3,4,5,6,7,8,9,10,11,12月 |
|
交易时间 |
每周一至周五上午9:00~11:30,下午13:30~15:00,以及交易所规定的其他时间 |
|
最后交易日 |
合约月份第10个交易日 |
|
最后交割日 |
最后交易日后第3个交易日 |
|
交割等级 |
大连商品交易所棕榈油交割质量标准 |
|
交割地点 |
大连商品交易所棕榈油指定交割仓库 |
|
最低交易保证金 |
合约价值的5% |
|
交割方式 |
实物交割 |
|
交易代码 |
P |
|
上市交易所 |
大连商品交易所 |
注1:交易所可以根据市场情况调整各合约涨跌停板幅度和交易保证金标准。当前各合约交易参数详见www.dce.com.cn/dalianshangpin/yw/fw/ywcs/jycs/rjycs/index.html
注2:日盘交易分三个交易小节,分别为第一节9:00-10:15、第二节10:30-11:30和第三节13:30-15:00。
注3:本品种已开展夜盘交易,夜盘交易时间为21:00-23:00。
大连商品交易所棕榈油交割质量标准
(F/DCE P002-2011)
1 主题内容与适用范围
1.1 本标准规定了用于大连商品交易所交割的棕榈油质量指标。
1.2 本标准适用于大连商品交易所棕榈油期货合约交割标准品。
2 规范性引用文件
下列文件中的条款通过本标准的引用而成为本标准的条款。凡是注日期的引用文件,其随后所有的修改单(不包括勘误的内容)或修订版均不适用于本标准。凡是不注日期的引用文件,其最新版本适用于本标准。
GB 15680-2009 棕榈油
GB 3102.3-93 力学的量和单位
化工标准名词术语
3 术语和定义
3.1 符合GB 15680-2009 棕榈油
3.2 符合GB 3102.3-93 力学的量和单位
3.3 符合化工标准名词术语
4 质量要求
4.1 特征指标
|
项 目 |
特征指标 |
|
|
折光指数(40℃) |
1.458-1.460 |
|
|
相对密度(比重)(40℃/20℃水) |
0.899-0.920 |
|
|
碘值(g/100g)≥ |
56 |
|
|
皂化值(以氢氧化钾计)(mg/g) |
194-202 |
|
|
不皂化物【g/kg(%)】≤ |
13(1.3) |
|
|
脂 肪 酸 组 成 |
癸酸C10:0(%) |
ND |
|
月桂酸C12:0(%) |
0.1-0.5 |
|
|
豆蔻酸C14:0(%) |
0.5-1.5 |
|
|
棕榈酸C16:0(%) |
38.0-43.5 |
|
|
棕榈一烯酸C16:1(%) |
ND-0.6 |
|
|
十七烷酸C17:0(%) |
ND-0.2 |
|
|
十七碳一烯酸C17:1(%) |
ND-0.1 |
|
|
硬脂酸C18:0(%) |
3.5-5.0 |
|
|
油酸C18:1(%) |
39.8-46.0 |
|
|
亚油酸C18:2(%) |
10.0-13.5 |
|
|
亚麻酸C18:3(%) |
ND-0.6 |
|
|
花生酸C20:0(%) |
ND-0.6 |
|
|
花生一烯酸C20:1(%) |
ND-0.4 |
|
|
山嵛酸C22:0(%) |
ND-0.2 |
|
|
注:ND表示未检出,定义为≤0.05% |
||
4.2 质量指标
|
项 目 |
质量指标 |
|
|
熔点(℃)≤ |
24 |
|
|
酸值(以氢氧化钾计)(mg/g)≤ |
入库:0.20 |
出库:0.23 |
|
过氧化值【mmol/kg(meq/kg)】≤ |
入库:2.5(5) |
出库:5(10) |
|
色泽(罗维朋比色槽133.4mm) ≤ |
入库:黄30;红3.0 |
出库:黄35;红3.5 |
|
气味、滋味 |
具有棕榈油固有的气味、滋味,无异味 |
|
|
透明度 |
40℃澄清、透明 |
|
|
水分及挥发物(%)≤ |
0.05 |
|
|
不溶性杂质(杂质)(%)≤ |
0.05 |
|
4.3棕榈油期货合约质量替代品和升贴水:
在酸值检验项目中,入库时仅0.20(mg/g) < 酸值≤0.23(mg/g)或者出库时仅0.23(mg/g)<酸值≤0.25(mg/g),其他指标符合基准交割品质量要求的棕榈油,可以替代交割,贴水为15元/吨。
入库或出库时,若酸值>0.20(mg/g),则均以原油标示。
4.4卫生指标:按GB 15680-2009规定执行。
4.5 真实性要求:按GB 15680-2009规定执行。
5 检验方法、检验规则按GB 15680-2009规定执行。
6 贮存和运输
6.1 贮存
应贮存在低温、干燥、清洁及避光的地方。不得与有害、有毒物品一同存放。
6.2 运输
运输中应注意安全,防止日晒、雨淋、渗漏、污染和标签脱落。散装运输要有专车,保持车辆清洁、卫生。
7 附加说明
本标准由大连商品交易所负责解释。
一、棕榈油概述
棕榈果经水煮、碾碎、榨取工艺后,得到毛棕榈油,毛棕榈油经过精炼,去除游离脂肪酸、天然色素、气味后,得到精炼棕榈油(RBD PO)及棕榈色拉油(RBD PKO)。根据不同需求,通过分提,可以得到24度、33度、44度等不同熔点的棕榈油。
棕榈油中富含胡萝卜素(0.05%-0.2%),呈深橙红色,这种色素不能通过碱炼有效地除去,通过氧化可将油色脱至一般浅黄色。在阳光和空气作用下,棕榈油也会逐渐脱色。棕榈油略带甜味,具有令人愉快的紫罗兰香味。常温下呈半固态,其稠度和熔点在很大程度上取决于游离脂肪酸的含量。国际市场上把游离脂肪酸含量较低的棕榈油叫做“软油”,把游离脂肪酸含量较高的棕榈油叫“硬油”。
棕榈油也被称为“饱和油脂”,因为它含有50%的饱和脂肪。油脂是饱和脂肪、单不饱和脂肪、多不饱和脂肪三种成分混合构成的。人体对棕榈油的消化和吸收率超过97%,和其他所有植物食用油一样,棕榈油本身不含有胆固醇。棕榈油具有两大特点,一是含饱和脂肪酸比较多,稳定性好,不容易发生氧化变质。二是棕榈油中含有丰富的维生素A(500-700ppm)和维生素 E(500-800ppm)。正是由于棕榈油具有丰富的营养物质及抗氧化性,在食品工业以及化学工业领域均有广泛应用。

作为工业用途最为广泛的植物油,棕榈油在食品工业具有其他植物油不可替代的重要地位。目前棕榈油已经成为我国仅次于豆油的第二大植物油消费品种,2006年我国棕榈油的进口量为506.9万吨,2007年1-5月份,我国棕榈油进口量达到199.4万吨,同比增长22.3%。

棕榈油季节性强,用途特殊、价格波动频繁、剧烈,现货企业众多。大连商品交易所(以下简称交易所)设计并推出的棕榈油期货合约,为现货企业管理风险和投资提供必要的工具和手段。
二、棕榈油生产、贸易与消费概况
(一)全球棕榈油生产、贸易与消费概况
1.全球棕榈油生产情况
棕榈油产量在近几年出现了快速增长,产量增长的原因在于耕地面积的增加和产量的提高。1989年以前,全球的棕榈油产量不足1000万吨,而在1997年以前,产量也只是小幅增长,从1000万吨向2000万吨小步迈进。食用棕榈油和棕榈油工业用途的扩展推动了棕榈油产量的迅猛提升,从1998年开始,全球的棕榈油产量随着东南亚棕榈油产量的快速提升而实现了飞跃性增长,截至2006年,全球的棕榈油产量已经超过3500万吨,相当于上世纪50年代产量的7倍,并超过了豆油的产量。

在所有的植物油中,棕榈油的生产和出口最为集中。目前世界上有约20个国家在生产棕榈油,主要生产国、出口国为马来西亚和印度尼西亚,这两个国家的总产量占世界棕榈油总产量的86%以上,两国出口量之和占世界棕榈油总出口量的88%。
马来西亚是世界最大的棕榈油生产国,其棕榈油产量将近世界总产量的45%。马来西亚棕榈树的种植面积约占全国耕地的1/3,达250万公顷。在2005年,马来西亚棕榈油产量达到了创纪录的1520万吨,产量在二十年的时间里增长为原来的三倍,主要原因是收割面积大幅提高,2006年,马来西亚棕榈油产量也维持在1500万吨左右。
印度尼西亚是排在全球第二位的棕榈油生产大国,2005年印度尼西亚的棕榈油产量占全球棕榈油总产量的41%。2006年,印度尼西亚的棕榈油产量已经超过了马来西亚。由于气候影响,马来西亚棕榈油单产下降,而印度尼西亚棕榈树进入旺产期,单产提升,并进一步扩张种植园,总体上来看,印度尼西亚棕榈油产量更具增长潜力。

2.全球棕榈油贸易状况
目前在世界油脂贸易领域,棕榈油通常引导着大豆油,在出口市场上处于领导地位。1993年,棕榈油贸易量占全球油脂贸易量比重从1970年的10%增长到1977年的20%,1985年达到了30%水平。1997年,世界棕榈油的总产量为1741万吨,而出口量达到了1134.6万吨。2006年,棕榈油贸易量占世界油脂贸易总量的比重超过50%。
马来西亚是世界上最大的棕榈油生产和出口国,其棕榈油总产量的90%被用来出口,马来西亚出口的棕榈油只有很少量属于未经提炼的毛棕榈油。随着近几年印度尼西亚棕榈油出口份额的不断增加,马来西亚棕榈油的出口量下降到了占全球一半份额左右。2006年全球棕榈油总出口量为2800多万吨,其中马来西亚棕榈油出口量为1300多万吨,约占总出口量的47%,印度尼西亚棕榈油出口量近1200万吨,约占总出口量的41%,两国出口量之和占世界棕榈油总出口量的88%。此外,尼日利亚、象牙海岸、巴布亚新几内亚、新加坡、哥伦比亚等其它国家和地区也生产、出口一定数量的棕榈油。

中国、欧盟、印度是全球棕榈油进口量最大的前三个国家,2006年,这三个国家的进口量分别为4900、4300、3800千吨,2007年这三个国家的进口量保持了稳步增长的趋势。

3.全球棕榈油消费状况
自1995年以来,棕榈油消费出现急剧增长,2001年,全球棕榈油消费量为2400万吨,2005年,全球棕榈油的消费量达到了3300多万吨,4年的消费增幅达到38%。2006年,世界棕榈油消费量较2005年又有所增长,达到了3500多万吨。
总体上,棕榈油的消费主要集中在亚洲国家,欧盟也提高了棕榈油进口量,以抵消因生物燃料行业的需求提高而造成的菜籽油供应缺口。目前,棕榈油主要消费国有印度、欧盟27国、中国、印度尼西亚、马来西亚和巴基斯坦,这些国家占到消费总量的60%。

(二)我国棕榈油进口、流通与消费概况
1.我国棕榈油进口总体情况
我国棕榈油以进口为主。2002年,我国棕榈油开始实行配额管理制度。2006年初,国家放开对棕榈油的管制,取消进口关税配额,实行自动进口许可证管理,不限制进口数量,相关企业可根据经营需要自行进口。1996年我国棕榈油进口数量仅为101万吨,2001年进口量上升到152万吨,2004年进口量达到386万吨,2001-2004年棕榈油进口量增加了154%。2005年我国棕榈油进口数量继续保持增长态势,全年棕榈油的进口数量为433万吨,2006年进口量为514万吨,比2005年增长约19%。

马来西亚和印度尼西亚是我国棕榈油的主要进口国,目前从这两个国家进口的棕榈油数量占我国棕榈油进口总量的98%以上,从新加坡、越南等国家也有进口。2006年,马来西亚进口量占总进口量的66%,印度尼西亚进口量占总进口量的33%。

国内棕榈油进口港较为集中,天津港、张家港和黄埔港的进口量合计超过全国总进口量的60%,此外,青岛、深圳、厦门的棕榈油进口数量也较多,均占全国总进口量的5%左右。棕榈油消费区域分布广泛,其中华北、东北地区消费的棕榈油主要来自天津和青岛,华东、华中地区消费的棕榈油主要来自张家港和泰兴,华南地区消费的棕榈油主要来自黄埔、深圳和厦门。
按照熔点来看,我国棕榈油进口目前以不超过24℃精炼棕榈液油为主,同时毛棕榈油进口量呈不断增长的态势。2004、2005、2006年度的24℃精炼棕榈油进口量分别占总进口量的61%、62%、69%。毛棕榈油进口量的增长也十分迅速,2004-2006年,国内毛棕榈油进口量由0.9万吨增长为65.6万吨,占总进口量的比例由0.3%增长为13.0%。棕榈硬脂的进口量则迅速下降,2004-2006年,棕榈硬脂进口量由133.7万吨下降为88.2万吨,占总进口量的比例由37.4%下降为17.4%。

2.我国棕榈油加工及流通情况
我国棕榈油现货市场中贸易企业众多,流通环节发达。华北(天津周边地区及山东)、华东(张家港、泰兴、宁波等上海周边地区)、华南(黄埔、深圳及厦门等广州周边地区)是我国棕榈油的主要进口、加工、销售地区,这三个地区棕榈油进口量占全国进口总量的92%,其中华北地区占24%,华东地区占34%,华南地区占34%。

从国内棕榈油加工情况看,国内有棕榈油加工企业上千家,分布在主要进口港的周边地区。2006年的海关进出口数据显示,当年开展棕榈油进口的大型油脂企业有50多家,进口量约占总进口量的60%。
目前国内有棕榈油贸易企业近万家,其中大型贸易企业直接从国外进口,进入国内后再通过大量的中小分销商进行分销。2006年,开展棕榈油进口的大中型贸易企业有80多家,进口量约占总进口量的34%。这些贸易企业一般都没有专门的储存仓库,通常租用油脂企业或仓储企业的储罐。
3.我国棕榈油消费情况
棕榈油既可以用于食用消费,也可以用于工业消费,来自贸易商的统计数据显示,我国棕榈油的消费以食用为主,其中24度精炼棕榈油为主要品种,占据的市场份额在60%以上。1996-2001年,我国棕榈油的食用消费数量基本呈现平稳增长态势,2001-2003年增速明显加快,2003年以后增速有所减弱,但仍逐年刷新历史纪录。2004-2006年棕榈油食用消费量分别为250万吨、310万吨、375万吨。
棕榈油的工业用途也很广泛,近年来我国棕榈油工业消费量稳步增加。2002年我国棕榈油工业消费为35万吨,2004年则达到了110万吨,2002-2004年工业消费量增长214%。2005、2006年我国棕榈油的工业消费量分别为120万吨和130万吨,呈稳步增长态势。
从棕榈油的消费企业来看,进口棕榈油用于商业流通的比例约为80%,直接进入终端消费、来料加工贸易、保税区仓储转口货物的比例约为20%。目前国内成规模的棕榈油消费企业上千家,加上小型企业,数量超过5000家,主要分布在餐饮、食品加工和化工领域。代表性企业包括统一食品集团、顶新集团等方便面生产企业,广州宝洁公司、纳爱斯益阳公司等化工企业。大部分消费企业通常不自己直接进口,主要靠中间商供货。2006年直接进口的消费企业约30家,进口量约占总进口量的2%。
由于棕榈油的熔点比较高,消费具有一定的季节性,夏季消费量比较大,冬季较小。消费的季节性直接表现为进口量的季节性,从2004-2006年的情况看,1、2月份的进口量比较小,大约在16-29万吨左右,6-9月份进口量较大,2004年8月份、2005年6月、2006年8月分别为当年进口量最大的月份,分别达到41万吨、50万吨和67万吨。总体上看,棕榈油的月度进口分布比较均衡,近年来没有出现某一月份进口量特别小或没有进口的情况。

三、影响棕榈油价格变动的主要因素
棕榈油是世界油脂市场的重要组成部分。随着全球经济的发展,棕榈油以其独特的营养成分、相对低廉的市场价格被众多行业所青睐,广泛应用于食品及化工等领域。棕榈油是从油棕树上的棕果中榨取出来的,棕榈树原产地在西非,18世界末传到马来西亚,逐渐在东南亚地区广泛种植。目前,东南亚、南美洲、非洲的很多国家都种植棕榈树,其中棕榈油产量高度集中在马来西亚和印度尼西亚。

在植物油品种中,豆油与菜籽油的价格变化高度相关,而棕榈油与豆油、菜籽油价格变化的相关性则要低很多。2003-2006年数据统计结果显示,棕榈油与豆油的价格变化相关系数为0.728,与菜籽油的相关系数为0.725,而豆油与菜籽油之间的相关系数为0.953。从价差来看,2003-2006年,棕榈油与豆油价差变动区间为-450元~-2000元/吨,与菜籽油价差变动区间为-550元~-2350元/吨,而豆油与菜籽油之间的价差变动区间仅为-130元~450元/吨。
四、棕榈油期货交易风险管理办法
(一)保证金制度
棕榈油期货合约的最低交易保证金为合约价值的5%。新开仓交易保证金按前一交易日结算时交易保证金收取。交易保证金实行分级管理,随着期货合约交割期的临近和持仓量的增加,交易所将逐步提高交易保证金比例。

(二)涨跌停板制度
棕榈油合约交割月份以前的月份涨跌停板幅度为上一交易日结算价的4%,交割月份的涨跌停板幅度为上一交易日结算价的6%。
(三)限仓制度
限仓是指交易所规定会员或客户可以持有的,按单边计算的某一合约投机头寸的最大数额。同一客户在不同经纪会员处开有多个交易编码,各交易编码上所有持仓头寸的合计数,不得超出一个客户的限仓数额。

注:比例为经纪会员(或非经纪会员、客户)某合约单边持仓量占该合约单边持仓总量的比例。

注:套期保值交易头寸实行审批制,其持仓不受限制。
五、棕榈油期货交割有关规定及流程
(一)交割基本规定
1.棕榈油期货合约的交割采用实物交割方式。
2.客户的实物交割须由会员办理,并以会员名义在交易所进行。
3.个人客户不允许交割。
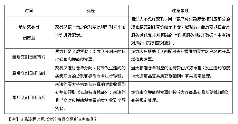
4.最后交易日闭市后,所有未平仓合约的持有者须以交割履约,同一客户号买卖持仓相对应部分的持仓视为自动平仓,不予办理交割,平仓价按交割结算价计算。交易所按“最少配对数”的原则通过计算机对交割月份持仓合约进行交割配对。
5.增值税发票的流转过程为:交割卖方客户给对应的买方客户开具增值税发票,客户开具的增值税发票由双方会员转交、领取并协助核实,交易所负责监督。
(二)标准仓单管理
1.标准仓单生成包括交割预报、商品入库、验收、指定交割仓库签发及交易所注册等环节。
2.货主向指定交割仓库发货前,必须到交易所办理交割预报,并向交易所缴纳10元/吨的交割预报定金。
3.商品收发重量以指定交割仓库检重为准。入库商品质量由指定交割仓库检验。
4.指定交割仓库对入库商品验收合格后报交易所。
5.交易所收到完整的报送材料后,由指定交割仓库给会员或客户开具《标准仓单注册申请表》。
6.会员或客户凭《标准仓单注册申请表》到交易所办理标准仓单注册手续。
7.仓单生成后,可以用于交割、转让、提货和质押,也可以用于冲抵期货交易保证金。
8.棕榈油标准仓单在每个交割月份最后交割日后3个工作日内注销。
(三)交割方式及流程
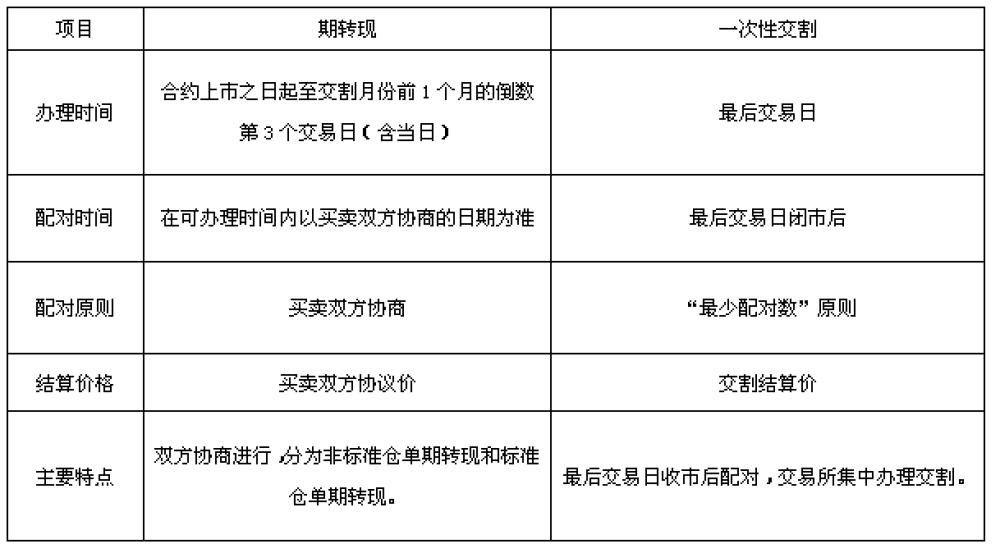
棕榈油交割包括进入交割月前的期货转现货交割(以下简称期转现)和进入交割月后的一次*交性**割两种方式。
1.期转现
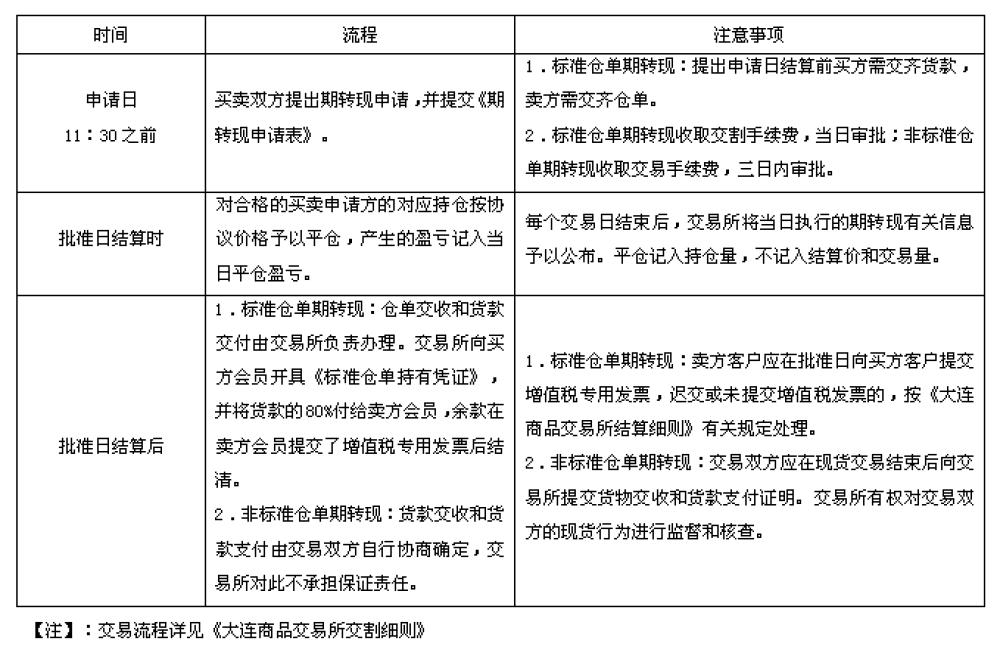
期转现指持有同一交割月份合约的交易双方通过协商达成现货买卖协议,并按照协议价格了结各自持有的期货持仓,同时进行数量相当的货款和实物交换,分为标准仓单期转现和非标准仓单期转现。期转现的期限为该合约上市之日起至交割月份前一个月倒数第三个交易日(含当日)。交割流程见下表:

2.一次*交性**割
一次*交性**割指在最后交割日,卖方把标准仓单、买方把货款全部交到交易所,由交易所一次性集中完成期货合约所载商品所有权的转移,了结买卖双方到期未平仓合约的交割形式。

3.两种交割方式的对比

(四)交割地点
棕榈油指定交割仓库分为基准交割仓库和非基准交割仓库,分别设在广东省、上海市、浙江省、江苏省和天津市等地,交易所可视情况对指定交割仓库进行调整。指定交割仓库名录由交易所另行公布。
(五)交割费用
1.棕榈油交割手续费为1元/吨;检验费为3元/吨。
2.入库、出库费用实行最高限价。
3.指定交割仓库杂项作业服务收费实行最高限价,收费标准由交易所制定并公布。
4.指定交割仓库对交易所未作规定的收费项目参照有关行业规定的收费标准收取。
5.仓储及损耗费(包括储存费、保管损耗)收取标准为0.90元/吨天。
六、大连商品交易所棕榈油交割质量标准
1 主题内容与适用范围
1.1 本标准规定了用于大连商品交易所交割的棕榈油质量指标。
1.2 本标准适用于大连商品交易所棕榈油期货合约交割标准品。
2 规范性引用文件
下列文件中的条款通过本标准的引用而成为本标准的条款。凡是注日期的引用文件,其随后所有的修改单(不包括勘误的内容)或修订版均不适用于本标准。凡是不注日期的引用文件,其最新版本适用于本标准。
GB/T 15680-1995 食用棕榈油
GB 8873-88 油脂工业名词术语
3 术语和定义
3.1 符合GB/T 15680-1995 食用棕榈油
3.2 符合GB 8873-88 油脂工业名词术语
4 质量要求
4.1 特征指标

4.2 质量指标

4.3 卫生指标:按GB/T 15680-1995规定执行。
5 检验方法、检验规则、标签按GB/T 15680-1995规定执行。
6 贮存和运输
6.1 贮存
应贮存在低温、干燥、清洁及避光的地方。不得与有害、有毒物品一同存放。
6.2 运输
运输中应注意安全,防止日晒、雨淋、渗漏、污染和标签脱落。散装运输要有专车,保持车辆清洁、卫生。
7 附加说明
本标准由大连商品交易所负责解释。