一、目的
为更好推进和实施绩效考核,激励公司员工努力方向,促进员工个人绩效成为公司发展的推动力,特制定、试运行本实施细则。
二、范围
举例公司下属生产部所有在岗人员及相关部门部分人员。
三、考核核算原则
3.1考核指标分为:班组月度生产数量、废品率、待检率
3.2根据班组月度生产完成数量、废品率和待检率完成情况给予被考核人进行激励。
四、考核对象
生产部相关岗位人员及相关部门部分人员。
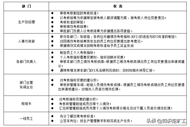
五、考核职责

考核职责
六、考核管理流程
6.1直接参与车间生产人员考核计算方法
个人奖金=个人奖金基数*绩效系数+废品率奖罚金额+待检率奖罚金额
个人奖金基数=个人(基本工资+岗位工资+技能工资)
个人绩效系数=班组月度生产完成数量对应系数
管理岗位绩效系数=车间所有班组月度产量完成系数平均值
管理岗位奖金=(基本工资+岗位工资*50%)*考核系数
在线质检个人奖金=个人奖金基数*当班班组月度产量达成系数
6.2非直接生产人员计算方法及考核范围
6.2.1非直接生产人员计算方法
非直接生产人员=个人奖金基数*车间月度产量达成系数*0.5
个人奖金基数=个人(基本工资+岗位工资+技能工资)
6.2.2非直接生产人员参加考核规定
非直接生产参与考核人员每月由各部门进行汇总和审核,审核后报生产副总审批后方可执行。
7.2举例车间
7.2.1班组月度产量系数标准

生产量系数标准
注:
1) 一人多岗人员,月度产量系数取对应生产线的最高值
2) 同一班组开机涉及多条生产线时,取开机天数最高的生产线作为考核线别,其余生产线计算日班组产量,将达到日班组产能的天数累加至开机天数最高的生产线中,取相应的考核系数作为最终考核系数。
3) 若所生产产品当月有投诉,则按照投诉金额进行系数的相应扣减
≤1000元,扣减相应系数的30%;
>1000元,≤5000元,扣减相应系数的50%;
>5000元,系数为0。
7.2.2 废品率(单位:‰)

废品率
7.2.3 待检率(单位:%)

风险隔离品率
八、考核数据汇总及相关要求
8.1 每月各车间将月度个人绩效系数填写在《月度考核统计表》中,并上报至生产管理部
8.2 每月上报时,删除已辞职的人员。
8.3 当月请病假3天及以下扣除月度个人绩效系数的10%,3天以上扣除月度个人绩效系数的30%,7天以上个人绩效系数为0。
8.4当月请事假1天及以上扣除月度个人绩效系数的10%,3天及以上扣除月度个人绩效系数的30%,5天及以上个人绩效系数为0。
8.5当员工工作发生变动时,该员工的个人考核由原生产主管(班组长)交接给新生产主管(班组长)。
8.6 作为晋升或降级职务调整的依据。
8.7作为发掘教育培训需求和人才培育的依据。
8.8每月月底根据财务投入产出数据进行核算,对于数量存在差异进行原因分析,不能确定原因的差异分摊至车间进行重新核算。
8.9如果发现车间、班组、个人刻意数据瞒报、虚报生产相关数据,取消其本月考核资格,情节严重的按照员工守则将处理。
8.10考核文件首次执行三个月进行回顾更新。连续执行后每年进行一次回顾更新,如生产工艺出现变化,则对考核指标进行调整。
8.11每月奖金核算冲抵最低工资补后进行奖金发放,无最低工资补人员全额发放奖金。