
玺承电商(ID:xcds--)作者 | 小玺君 编辑 | 小玺君
今年以来,各大平台动作频频,纷纷在“低价”上拼起了火力。
继上月京东推出简单粗暴的“百亿补贴”后,淘系也于2月底推出了今年的五大战略。
就有淘系员工表示,淘宝今年的五大战略其实对应了五大竞品:直播——抖音,私域——微信,内容化——小红书,本地零售——美团,价格力——拼多多。
话音刚落,今天,小玺君就注意到,淘宝悄悄推出了一则关于私域最低价的,《淘宝网营销活动最低标价使用标准》规则变更公示。
变更通知称:
3月22日起,
为鼓励卖家做好私域运营,
通过设置不同的人群价提升店铺销量,
同时不影响卖家参与大促,
特定的一些价格均不再计入最低标价。
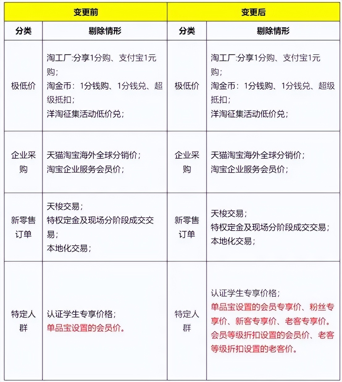
包括:商家单品宝设置的会员专享价、粉丝专享价、新客专享价、老客专享价,以及会员等级折扣设置的会员价、老客等级折扣设置的老客价,均不再计入最低标价。

这是淘宝在私域运营侧的最新动作。
可以预见,未来,消费者在店铺日常销售中获得的会员粉丝价,将有可能低于618、双11等大促。

2月底,阿里确定了淘宝今年的五大战略,其中私域位列第二位,重要性可见一斑。
业内人士认为,在这样的时间点,淘宝悄然放开私域最低价规则,极有可能意味着:
淘宝将开打私域战役,一系列针对私域的玩法可能已经在路上。
伴随着电商行业流量红利正日趋减弱,私域运营的重要性正日渐提升。
虽然经过多年的迭代,淘宝在私域运营上取得了较大进展,但颗粒度仍有一定提升空间。
尤其在“私域最低价”机制上,淘宝体系的规则,一定程度上约束了商家在私域运营上的发挥空间——商家不敢在日销中对会员粉丝等特殊群体做低价,主要是担心其影响大促最低价的计算,从而影响其在大促期间的权重。
这直接导致了,无论是会员还是非会员,都只能在大促期间买到最低价,一定程度上削弱了会员粉丝群体的权益体感。
一些商家在机制外做私域运营,诸如针对老客,天猫成交、支付宝再返现等,虽然圈住了部分老客,但流程繁琐,并不是长久之计。
补上私域存在的短板,有助于淘宝在流量枯竭时代找到新的增长点。
而打开“私域最低价”枷锁,将是淘宝开打私域战役的第一枪。
这将从根本上帮助商家针对不同私域群体进行更灵活、更细分的运营,体系化的私域打法将有望成型。

根据淘宝当前的公示,淘宝将其私域大致分为四个层面:会员、粉丝、老客、新客,遍布从新客拉新到老客复购的消费者全运营周期。
业内人士猜测,考虑到当前商家在淘宝体系内的私域资产,分布在店铺关注、订阅等多个页面。
下一步淘宝有可能统一私域资产,依照这一划分标准进行人群细分,为针对性运营打下基础。
而本次通知中着重提及的会员等级、老客等级定价,也意味着淘宝将有意引导商家在会员粉丝群体基础上,再做一层人群细分。
不过,在人群划分后,接下来才是私域运营的关键。
不同商家对于各类私域人群的运营策略本就有所不同,诸如新客拉新和不同维度的老客(如常购老客、沉默老客)都需要针对性的运营策略。
如何在人群细分之后,在产品层面推出私域运营工具提供支持,是对于淘宝的又一挑战。

今年,随着京东的“百亿补贴”,就有业内人士表示,淘宝在2023年必然有一场价格战要打。
阿里董事会主席兼CEO张勇也曾表示,
“价格永远是消费的王道。”
但由于公司风格不同,淘宝不会像京东一样对外展现焦虑,淘宝一向强调长期主义。
在近期的财报电话会上,张勇表示,价格补贴不是新鲜事物,隔一段时间就会有人主动跳出来做一些价格补贴,希望通过补贴能够扭转局面,赢得先机。
但回顾历史,没有哪一家公司可以通过自身的持续价格补贴来改变局面,最终改变局面还是靠技术。
“技术创新,包括商业机制的创新,让商家愿意把最好的商品最好的价格给到他的消费者,一个人补贴全平台是补贴不过来的。”
很明显,这一次,面对京东选择了简单直白的百亿补贴,淘宝另辟蹊径,选择了商业设计。
但核心,都是在为消费者提供低价。
值得思考的是,如果电商平台都在做低价,那商家们该怎么办?价格战的终局是什么?用户们到底想要的是什么?
是个值得思考的问题。
更多电商资讯,欢迎关注“玺承电商”公众号,回复“电商人”领取“十大电商行业报告”。