距离小学入学线下报名没有多少天时间了!但是很多家长咨询,线上报名结果什么时候能查询?随迁子女可以去哪里报名?去现场报名有什么要求呢?快来看下小布为大家汇总的新一轮问题的解答。
郑州小学线上报名资料审核
2022年郑州市区小学入学线上报名于8月8日24:00结束, 一些学校开始对完成线上报名的适龄儿童进行资料的全面审核 。
线上报名后,申请人可以通过郑好办“我的”页面,点击“我的办件”查看办件状态, 状态为“收件”的,就意味着资料提交成功 。办件提交成功之后,郑州大数据局会将办件发送给教育系统, 最终的报名结果以教育系统的办结信息为准。

郑州小学入学现场报名将于 8月21日—8月22日开始, 我们最近将为大家持续整理《郑州小学划片范围还有各小学报名政策查询入口》
郑州小学现场报名即将开始
适龄儿童家长,未进行线上报名以及线上报名不成功或线上报名审核未通过的适龄儿童, 可以在8月21日至22日进行现场报名 。

郑州部分学校划片范围公布
①由于郑州各学校划片信息官方不会统一公布,各学校招生简章会公布学校划片范围。我们为大家整理了一批小学划片范围(部分还未公布,我们将持续更新)。
很多家长咨询,随迁子女能去哪报名?快来看各区公布的报名点!
郑州市内各区随迁子女报名点
注:信息来源于郑州各区小学入学政策,具体以实际情况为准。
01. 金水区
金水区严格落实“以居住证为主要依据”的随迁子女义务教育入学政策,继续采取“统一时间、统一登记、统一分配”的方式进行报名, 所有学校均设置随迁子女报名点 ,确保符合条件的随迁子女顺利报名入学。
02. 二七区
今年, 二七区城区设置了20个报名点接受进城务工人员随迁子女报名 ;侯寨乡、马寨镇的进城务工人员随迁子女到中心校指定报名点履行报名手续。
需要提醒注意的是,报名成功的进城务工人员随迁子女,经审查同意,根据“统一报名、统一登记、统一分配”原则, 二七区教育局综合考虑学校招生计划、承载能力等因素,统筹安排到相关学校就读。
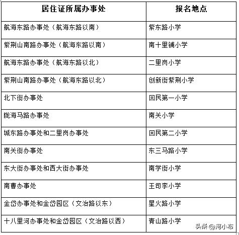
二七区城区报名点具体安排如下:

03. 中原区
今年,中原区招收2016年5月31日前出生的进城务工人员随迁子女,按照“统一时间,统一登记,统一调配”的原则, 确定了8个报名点:
中原区育红小学(南校区): 位于嵩山路与金水西路交叉口西南角。 中原区建设路第三小学: 位于棉纺路与桐柏路交叉口向东300米路南三棉住宅区内; 中原区郑上路第二小学: 位于郑上路与西三环交叉口向南500米右转500米; 中原区向阳小学: 位于中原路与华山路交叉口沿华山路向北100米,至豫园路向西200米路北; 中原区伏牛路第二小学: 位于伏牛路与颖河路交叉口向东400米路北; 中原区伏牛路第四小学: 位于淮河路与欧丽路交叉口西南角; 中原区航海西路小学: 位于桐柏路与沁河路交叉口向西600米路南; 中原区闫垌小学: 位于秦岭路与沁河路交叉口向东100米路北。
中原区教育局提醒进城务工人员, 报名时,凭相关手续可以选择距居住地相对就近的一个报名点进行登记 。中原区教育局将以报名点为基本单位, 综合考虑各报名点的登记人数、各小学的招生计划和承载能力等因素进行调配 。
04. 管城区
进城务工人员随迁子女到指定报名点报名:进城务工人员随迁子女入学, 须持郑州市居住证、父母一方与用人单位签订的劳动合同或营业执照、户籍所在地的户口簿、父母身份证,到实际居住地所在区教育局指定的报名点报名, 经审查同意,按照相对就近入学的原则,统筹安排到相关学校就读。

05. 惠济区

06. 郑东新区
辖区相关小学均设置有随迁子女报名点:今年,郑东新区严格落实“以居住证为主要依据”的随迁子女义务教育入学政策 ,各学校在履行报名手续时,不得要求提供除“居住证”以外的居住证明材料。
为方便符合报名条件的随迁子女顺利报名,辖区相关小学均设置随迁子女报名点,家长可依据居住地址就近就便履行报名手续, 具体要求可到周边学校查看学校的招生简章。
07. 高新区
22个报名点接收进城务工人员随迁子女入学报名:今年,高新区共设立22个进城务工人员随迁子女入学报名点, 若居住证地址不在报名点接收范围内,家长需携带相关证件到高新区招生办(郑州市第五十八中学智美校区)进行现场报名。
进城务工人员随迁子女入学报名点:

08. 航空港区
今年,航空港区共设立三个外来务工随迁子女报名点: 航空港区桥航路小学、航空港区护航路小学、航空港区如舞路小学。
报名成功的进城务工人员随迁子女,经审查同意,根据“统一报名、统一登记、统一分配”原则, 综合考虑学校招生计划、承载能力等因素,统筹安排到相关学校就读。
09. 经开区
根据经开区实际,今年,经开区共设置33个线下报名点,每个片区小学为一个报名点, 凡是在经开区区域内居住的适龄儿童(含有郑州市区常住户口的适龄儿童及进城务工人员随迁子女入学),均可在各片区小学参加报名。

很多小伙伴了解了,学校的划片范围和报名地点,但是每个学校政策可能有一点不同,家长报名的时候需要拿什么材料?需要带孩子去报名吗?按照这个方法都可以查询到哦
各个学校幼升小信息查询
☑可以查询的信息包括: 学校划片、报名年龄、报名时间、报名材料要求、报名防疫要求、外来务工人员是不是可以报名等信息。
提醒各位家长,截止 目前,郑东新区、金水区、经开区、二七区、高新区、中原区部分学校已经公布2022年最新信息。文中没有的大家也不要着急!因为小布正在收集中!