外科大夫常常会说:“鸭肉、鹅肉等性寒凉食物,多食易凝滞血脉,伤脾胃阳气,不利于外科疮疡等疾病的恢复。”
皮肤科大夫常常会说:“湿疹、银屑病、皮炎等皮肤病,辛辣刺激、鱼肉海鲜、牛羊肉等,这些食物都不能吃。”
肿瘤科大夫常常会说:“肿瘤晚期常常阴阳气血虚,病人常常会食补,但是海参不能吃,牛羊肉尽量少吃,发物一定要避免食用。”
这些,就是大夫们口中的“发物”,那么,“发物”究竟是怎样一类食物呢?中医是如何认识发物的呢?
“发物”一词在我国已经拥有数百年历史了,最早出现在刊行于1406年明代的《普济方》,常和饮食忌口联系在一起。 简而言之,发物就是诱发/加重疾病的食物。
古代医家把疾病应忌口的饮食分为六类,即生冷、黏滑、油腻、腥膻、辛辣、发物。 是否为发物,与性味、疾病、体质有关。 初期,“发物”主要指羊肉、鹅肉、鱼、虾、蟹这些,后来随着时间的推移,发物的范围越来越广,大蒜、生姜、花椒,甚至连鸡蛋都被列入其中。
但其实,在现代医学里,并没有“发物”这个概念,有的人吃了不舒服,可能是以下原因导致的。
过敏
有些食物,比如鱼、虾、蟹等,其中含有的异性蛋白会引起变态反应性疾病的复发,对于过敏者来说会引起嘴麻、皮肤肿胀、*麻疹荨**、脓疱疮等过敏现象。
为什么有些人平时吃完全没问题,但生病时一吃就会有各种不适呢?可能是因为他们平常过敏症状比较轻,所以并不清楚自己具体对哪种食物过敏;而当患病或体质较差的时候,身体反应敏感一些,不适感也就会更强烈一些。
注意:除了海鲜之外,小麦、燕麦、牛奶、鸡蛋、大豆、芒果、猕猴桃、花生、芹菜等很多食物都可能会造成人的过敏。如有需要,可以去医院做一个过敏源测试了解情况。
刺激
辣椒、葱、姜、蒜、胡椒等辛辣刺激的食物,也是“发物”榜上的前几名。部分人食用过后,确实可能产生肠胃不适,或是加重了原有的皮肤疾病,但这其实是刺激性物质作用的结果。
像辣椒中的辣椒素,就会引起毛细血管扩张、血流加速,加重原有的炎症反应。
高糖
桂圆、荔枝等水果也被不少人归为“发物”,因为吃了之后容易嘴里长疮。而这,主要是高糖“惹的祸”。
有些桂圆、荔枝虽然吃起来没那么甜,但含糖量其实非常高,如果吃得太多又不及时漱口,就会在口腔中形成一个适合细菌滋生的高糖环境,从而导致口舌生疮。
寄生虫、腐烂等
畜禽类动物很容易患上寄生虫等病害,古时又没有科学的饲养环境和兽药,正常屠宰后没有冻库冰箱来保存,保存不当吃了也会导致不适,引起所谓的吃了“发物”后的症状。
生病不能吃吗?
长辈不让吃“发物”的最常见场景就是生病,但是,蛋白质其实是细胞更新和修复的必备“原材料”,是维持良好免疫力不可或缺的生理基础之一。
当免疫系统清除病毒时,蛋白质的消耗也在增加,这时饮食中的蛋白质供应一定要充足。牛肉、羊肉、鸡蛋、鱼虾,这些常见的“发物”其实都是优质蛋白质的良好来源,对病情好转、恢复健康有帮助作用。
如果对这些食材不过敏,那一般都是推荐患者食用它们来为身体补充必要营养的(有特别医嘱的除外)。
另外,像姜、蒜、香菜等这些调味料,在不引起肠胃不适的前提下,也没必要特别禁食。
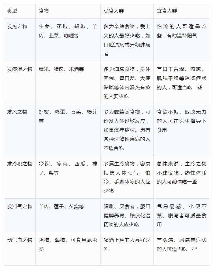
中医角度常见“发物”类型一览
发热之物
如姜、韭菜、羊肉、狗肉、香菇、辣椒、胡椒等。
发热之物多具辛热燥烈之性,凡素体热盛、阴虚火旺者不宜食用。
发风之物
如海鲜、鸡肉、鹅肉、鸡蛋、蘑菇、木耳等。
发风之物多具升发、散气、火热之性。凡外感未清、疮疡痧痘、咽疼目赤者忌之。
发湿热之物
如饴糖、大枣、糯米、醪糟、米酒等。
发湿热之物多具有黏滞、肥甘涩腻之性,能阻脾、助湿、恋邪。此类食物“多食助湿生痰”,凡湿热蕴结,有黄疸、淋证、痢疾、带下、疟疾患者忌之。
发冷积之物
如西瓜、梨、柿子、四季豆、苋菜、莴笋等。
发冷积之物多具寒凉润利之性,能伤阳生寒,影响脏腑运化。此类食物“多食寒中”,凡素体阳虚、阴寒内盛、泄泻、冷痛、阳虚水肿患者不宜食用。
发动血之物
如辣椒、胡椒、羊肉、狗肉、菠菜、烧酒等。
发动血之物多具活血散血、作用峻烈之性,能动血伤络,迫血外溢。有各种出血性疾病,如崩中漏下、痔疮、月经过多、吐血、咯血、鼻衄、皮下出血、尿血等病症的人,不宜食用此类食物。
发滞气之物
如芡实、莲米、芋头、薯类、各类豆制品等。
发滞气之物多具滞涩阻气、固硬难化之性,能壅塞气机,妨碍脏腑运化功能。凡有食积、诸痛、癥瘕包块等实证患者忌之。
附:常见“发物”类型一览表
