手机号码被标记企业名字怎么申请取消?固定电话被标记公司名称或店名如何申诉删除?电话标记错误如何修改?今天我们来解决这个问题,我将彻底清除或修改号码标记的详细方法放到最后,大家根据上面的提示就能自助去除自己电话的各种名称标签。
现在提供电话标记的平台越来越多,比如腾讯管家、百度卫士、泰迪熊、360、电话邦等等,数量达到了几十个,每个平台都有自己的市场占有率,凡是安装了这些APP的手机,电话号码都有可能显示被他们标记为一个公司名称、单位名字或店名、或各种不良的名字标记,而这些平台的号码资源有一部分是通过网络采集而来,真实性与可靠性无法做到准确无误, 如果100个号码被标记了,其中就有一些号码是被错误标记的或标记不准确的,也就是说,100个人当中,就可能有1个或几个人需要对自己号码的标记进行申诉修改或取消。
需要对电话标记申诉的人确实比较多,不过,大多数人不知道怎么来申诉与申请,不清楚怎么来提交资料证明自己的电话显示了错误的公司名称或企业名字。我们不能正常申请取消标记,主要是因为我们无法找到这些平台申请的入口,我们不知道在哪里进行申诉,另外,我们也不知道自己的电话到底被哪些平台进行了标记,由于提供号码标记的某些平台的联系方式与申诉通道无法得知,因此,许多人不能将自己电话错误的标记取消干净或将错误的名称修改过来。
另外,导致许多人的电话被标记了而无法正常申诉的原因,是因为现在的智能手机品牌太多,目前主流品牌有几十种,各种各样的手机都有自己的功能与特点,其中有许多手机本身也可以对电话号码进行各种名称的标注,这就更是加大了不正确电话标记申诉取消或修改的难度。
如果我们的电话被标记成了不正确的公司名称或错误的名字,不管是移动手机、联通手机、电信还是铁通的座机电话,我们如果需要来取消或修改,我们就需要先申诉,而这个具体怎么申诉我们又不清楚,而且有些复杂与繁琐,我们根本无法找到安装在手机里各个平台的申诉后台,我们可以做的,就是请专业的公司来代办,比如正显网络科技,让他们通过专门的系统来进行检测与查询,通过各大平台的联系方式来进行资料批量提交与申诉修改或取消,不仅速度快,而且非常全面与彻底,可以快速将所有的不良标注或不正确的电话标记全部取消掉或修改过来。
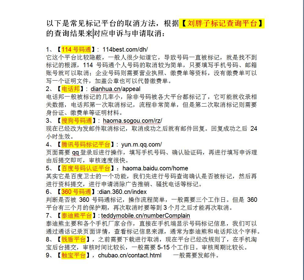
下面是自助申请取消错误标记的方法,我们只选择了部分常用平台来做讲解,大家根据上面的介绍,无论是被标记的公司名称还是店铺名称,一般都可以自己申请取消或修改成功的
