c4d濡備綍鍒朵綔缃戞牸 (c4d缃戞牸闀傜┖寤烘ā)

c4d怎么制作平面网格,c4d镂空网格建模

最终效果图

c4d怎么制作平面网格,c4d镂空网格建模

举一反三

c4d怎么制作平面网格,c4d镂空网格建模

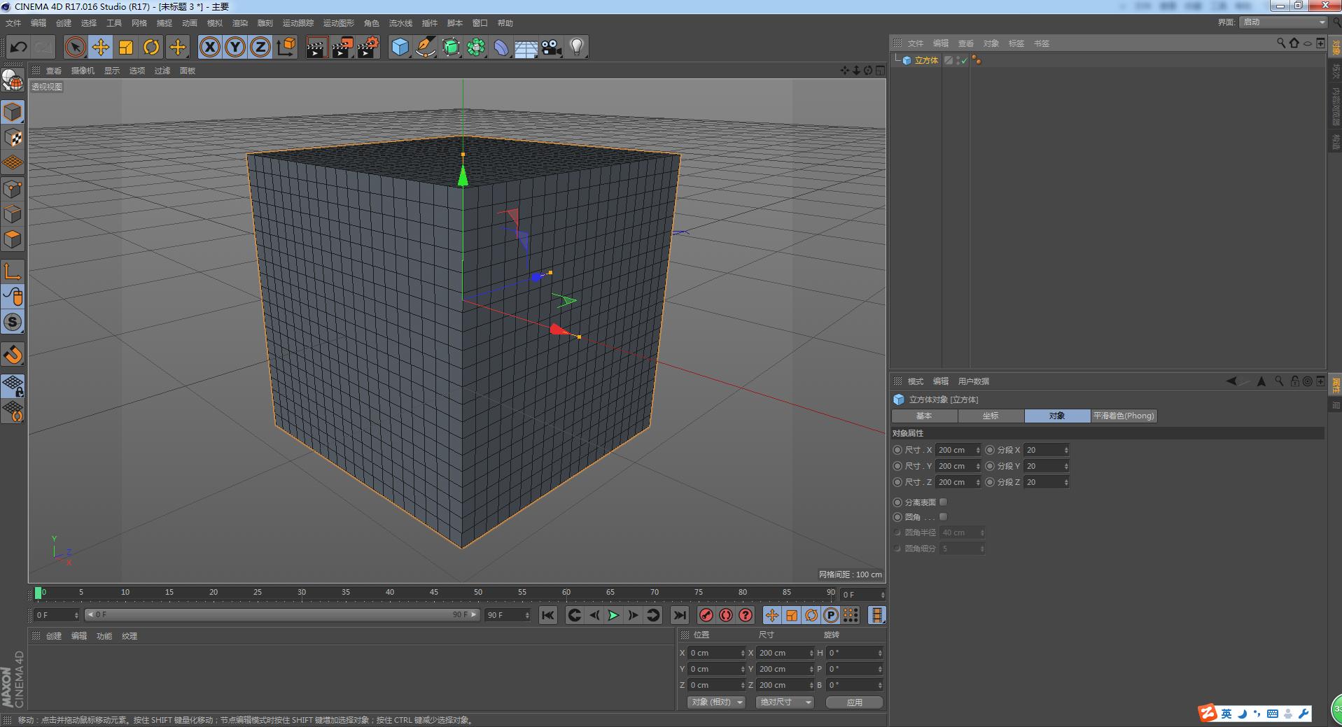
1.新建立方体,分段分别为:20,20,20;

c4d怎么制作平面网格,c4d镂空网格建模

2.为立方体添加置换修改器,强度:92%,高度:2;着色上添加噪波;

c4d怎么制作平面网格,c4d镂空网格建模

3.继续为立方体添加减面修改器,削减强度:94%;

c4d怎么制作平面网格,c4d镂空网格建模

4.全选立方体及其下子级,右键,当前状态转对象;

c4d怎么制作平面网格,c4d镂空网格建模

5.选中所有对象,右键,连接对象+删除;

c4d怎么制作平面网格,c4d镂空网格建模

6.为新生成的物体添加细分曲面,细分参数:1,1;

c4d怎么制作平面网格,c4d镂空网格建模

7.选中立方体1,边级别下选中所有边,然后选中所有对象(对象树中的),转换为可编辑多边形;

c4d怎么制作平面网格,c4d镂空网格建模

8.边级别下,Ctrl+A全选所有边,右键,消除;

c4d怎么制作平面网格,c4d镂空网格建模

9.此时物体边处于选中状态,右键,倒角;

c4d怎么制作平面网格,c4d镂空网格建模

10.转换到面级别下,删除所有面;

c4d怎么制作平面网格,c4d镂空网格建模

11.模拟-布料-布料曲面,参数:细分数:1,厚度:12;

c4d怎么制作平面网格,c4d镂空网格建模

12.为生成物体添加细分曲面,参数保持默认;

举一反三,任一基本体都可以用这个方法制作镂空网格

c4d怎么制作平面网格,c4d镂空网格建模